鐺煮山川,粟藏世界,有明月清風知此音。呵呵笑,笑釀成白酒,散盡黃金。
作者:王彬
來源:負險不彬(ID:fuxianbubin)
一、私募基金概況
私募基金私募投資基金(以下簡稱私募基金),是指在中華人民共和國境內,以非公開方式向投資者募集資金設立的投資基金。私募基金財產的投資包括買賣股票、股權、債券、期貨、期權、基金份額及投資合同約定的其他投資標的。在我國,私募基金行業從20世紀80年代萌芽并發展,2014年正式以法律主體身份納入監管視野(中國證券投資基金協會發布中基協發[2014]1號文《《私募投資基金管理人登記和基金備案辦法(試行)》),中基協成為中國私募基金行業的自律組織。2014年6月,中國證監會審議通過《私募投資基金監督管理暫行辦法》(證監會令第105號,下稱“私募暫行辦法”),根據《私募暫行辦法》中對私募基金的定義和對其投資范圍的規定,私募基金包括通過非公開募集方式設立的證券投資基金及以非公開方式募集資金進行股權投資(PE)、創業投資(VC)或其他投資活動的實體。根據私募基金主要投資標的的不同,目前私募基金的類型主要有私募證券投資基金、私募證券類FOF基金、私募股權投資基金、私募股權投資類FOF基金,創業投資基金、創業投資類FOF基金、其他私募投資基金,其他私募投資類FOF基金以及私募資產配置型基金九種類型。基于不同類別私募基金管理人可發起設立/受托管理的私募基金類型將私募基金管理人劃分為私募證券投資基金管理人(以非公開方式募集設立并以證券投資為主營業務)、私募股權及創業投資基金管理人(以早中期創業企業為主要投資對象)、其他私募投資基金管理人(投資投資除證券及其衍生品和股權以外的其他領域,以及紅酒藝術品等商品基金、其他類基金)以及資產配置類私募投資基金管理人(底層標的為各類資產的私募基金,被允許變相突破專業化經營要求,開展跨資產類別配置的投資業務,底層標的可以是證券、股權、其他類資產)四大類。
根據漢坤律師事務所2020年3月出具的《中國私募基金監管與實務藍皮書》(第四版)中統計,截至2019年底,中基協存續登記私募基金管理人24471家,其中,私募股權及創投資投資基金管理人14882家,私募證券投資基金管理人8857家,其他私募投資基金管理人727家,私募資產配置類管理人5家,存續備案私募基金81739支,其中私募股權投資基金28490支,創業投資基金7978支,私募證券投資基金41399支,其他私募股權投資基金3867支,私募資產配置類基金5支。
二、私募基金監管體系
(一)監管及相關法律法規體系

(二)私募基金運營系統
1、資產管理業務綜合管理平臺
資產管理業務綜合管理平臺(AMBERS系統),是私募基金管理人登記、私募基金產品備案系統,私募基金登記備案全流程均可依據該系統實現在線辦理。私募基金管理機構可以通過該平臺提交私募基金管理人登記及私募基金產品備案申請、后續信息更新、申請加入協會會員等事宜。
網址為https://ambers.amac.org.cn
2、私募基金信息披露備份系統
私募基金管理人在線編制并備份私募基金定期報告及重大事項臨時報告系統,投資者也可通過私募基金管理人開立賬號登錄查詢所購買私募基金的信息披露報告。
網址為https://pfid.amac.org.cn/pof/login.jsp
3、從業人員管理平臺
對私募基金從業人員的基本情況、資格取得、從業經歷、誠信記錄、投資業績、后續培訓等信息實現全口徑管理。
網址為https://human.amac.org.cn/web/login.html
4、遠程培訓系統
中國基金業協會的遠程培訓課程體系平臺,緊跟行業發展,提供個性化、多元化的培訓服務,滿足行業機構及基金從業人員的培訓序曲,為維持基金從業資格,從業人員每年需要在該平臺完成不少于15個學時的課程學習。
網址為https://peixun.amac.org.cn/
5、多邊稅務數據服務平臺(CRS系統)
私募管理人每年5月31日前應完成當年申報,私募管理人應在盡調之后,發現如有非居民金融賬戶,則進行非零申報;如果沒有非居民金融賬戶則進行零申報。
網址為https://aeoi.chinatax.gov.cn/
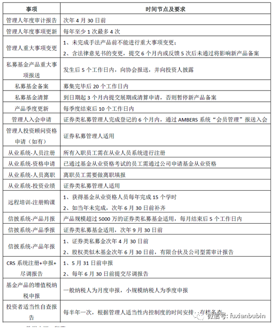
(三)合規事項報送節點及要求

數據來源:積募
三、私募基金開展的具體法律法規要求
(一)私募基金管理人相關規定
序 | 內容 |
一 | 以非公開方式向合格投資者募集資金設立的投資基金,包括資產由基金管理人或普通合伙人管理的以投資為目的設立的公司或合伙企業。 |
上述規定參見中基協《私募投資基金管理人登記和基金備案辦法(試行)》(中基協發[2014]1號) | |
二 | 私募基金管理人不予登記的情形包括違規募集、虛假陳述、兼營沖突業務、列入嚴重違法失信企業名單、高管人員存在重大失信等。 |
上述規定參見中基協《私募基金登記備案相關問題解答(十四)》(2017年11月6日) | |
三 | 1、各證券公司明確各類子公司的經營邊界,一類業務原則上只能設立一個子公司經營,相關子公司應當專業運營,不得兼營。各證券公司及其從事私募基金業務的子公司,應當根據上述規范的要求進行整改,每家證券公司設立的私募子公司原則上不超過一家; 2、經證監會機構部函[2017]1791號文放松,在法規無障礙、風險可控制、業務有需求、有助于服務實體經濟的前提下,證券公司可以設立兩家或兩家以上私募子公司。 |
上述規定參見中國證券業協會《證券公司私募投資基金子公司管理規范》(中證協發[2016]253號);證監會《關于證券基金經營機構子公司規范整改有關工作意見的函》(證監會機構部函[2017]1791號) | |
四 | 保險公司設立保險私募基金,可由保險資產管理機構的下屬機構擔任發起人,由其自身或其指定的保險資產管理機構或保險資產管理機構的其他下屬機構擔任基金管理人,設立的私募基金包括成長基金、并購基金、新興戰略產業基金、夾層基金、不動產基金、創業投資基金以及上述基金為主要投資對象的母基金。 |
上述規定參見保監會《關于設立保險私募基金有關事項的通知》(保監發[2015]89號文);銀保監會《關于股權投資計劃和保險私募基金注冊有關事項的通知》(資金部函[2019]1號);中基協《保險私募基金注冊規則(試行)》(中基協發[2019]28號) | |
五 | 金融資產投資公司業務涵蓋資金端和資產端兩個方面,資產端的業務開展以債轉股業務為核心,融資端則包含了表內和表外兩種不同的方式。金融資產投資公司可以設立附屬機構,由其依據相關行業主管部門規定申請成為私募股權投資基金管理人,設立私募股權投資基金,依法依規面向合格投資者募集資金實施債轉股。 |
上述規定參見《金融資產投資公司管理辦法(試行)》 | |
六 | 上市公司因不能擔任合伙企業的普通合伙人,所以無法作為普通合伙人發起設立私募基金,但上市公司可以通過與第三方私募基金管理人合作,執行設立控股私募基金管理人或剝離內部投資團隊的方式設立基金,并由這些主體作為基金的發起方,擔任基金的普通合伙人或管理人 |
上述規定參見《中華人民共和國合伙企業法》 |
(二)投資標的相關規定
序 | 內容 |
一 | 允許投資范圍:以非公開方式向投資者募集資金設立的投資基金,私募基金財產的投資包括買賣股票、股權、債券、期貨、期權、基金份額及投資合同約定的其他投資標的。 |
上述規定參見證監會《私募投資基金監督管理暫行辦法》(證監會令第105號) | |
二 | 禁止投資范圍:一是底層標的為民間借貸、小額貸款、保理資產等屬于借貸性質的資產或其收(受)益權。二是通過委托貸款、信托貸款等方式直接或間接從事借貸活動的。三是通過特殊目的載體、投資類企業等方式變相從事上述活動的。 |
上述規定參見中基協《私募投資基金備案須知》(2018年1月在ambers系統發布) |
(三)展業資質相關規定
序 | 內容 |
一 | 證券期貨經營機構擬聘請第三方機構提供投資建議、擬聘請的第三方機構應為私募證券投資基金管理人的,應當已加入中基協成為普通會員或觀察會員 |
上述規定參見中基協《關于發布<證券期貨經營機構私募資產管理計劃備案管理規范地1-3號>的通知》 | |
二 | 私募基金管理機構(含私募股權投資及機構、私募證券投資機構及創業投資機構)申請做市業務的條件之一就是成為中基協普通會員 |
上述規定參見《私募機構全國股轉系統做市業務試點專業評審方案》(股轉系統公告[2016]59號) | |
三 | 對于享受特別鎖定期安排的創業投資基金,要求其基金管理人已在中基協登記、規范運作并成為中基協會員 |
上述規定參見證監會《發行監管問答——關于首發企業中創業投資基金股東的鎖定期及安排》與《私募基金監管問答——關于首發企業中創業投資基金股東的認定標準》 | |
四 | 擬申請私募資產配置基金管理人的機構,應當滿足受同一實際控制人控制的機構中至少有一家已經成為中基協普通會員,或受同一實際控制人控制的機構中至少包括一家在中基協登記三年以上的私募基金管理人,該管理人最近三年私募基金管理規模不低于5億元,且已經成為中基協觀察會員 |
上述規定參見中基協《私募基金登記備案相關問題解答(十五)》 | |
五 | 銀行理財子公司可以選擇的擔任理財投資合作機構的私募基金管理人須為在中基協登記滿1年,無重大違法違規記錄的會員 |
上述規定參見銀保監會《商業銀行理財子公司管理辦法》(中國銀行保險監督管理委員會令2018年第7號) |
(四)合格投資者相關規定
序 | 內容 |
一 | 具備相應的風險識別能能力和風險承擔能力,投資于單支私募基金的金額不低于100萬元且符合下列相關標準的單位和個人:一是凈資產不低于1000萬元的單位;二是金融資產不低于300萬元或最近三年個人年均收入不低于50萬元的個人;三是社會保障基金、企業年金等養老基金、慈善基金等社會公益基金 |
上述規定參見證監會《私募投資基金監督管理暫行辦法》(證監會令第105號) | |
二 | 具體分類為專業投資者(具體包括1、經有關金融監管部門批準設立的金融機構,包括證券公司、期貨公司、基金管理公司及其子公司、商業銀行、保險公司、信托公司、財務公司等;經行業協會備案或登記的證券公司子公司、期貨公司子公司、私募基金管理人;2、上述機構面向投資者發行的理財產品,包括但不限于證券公司資產管理產品、基金管理公司及其子公司產品、期貨公司資產管理產品、銀行理財產品、保險產品、信托產品、經行業協會備案的私募基金;3、社會保障基金、企業年金等養老基金,慈善基金等社會公益基金、合格境外機構投資者QFII,人民幣合格境外機構投資者RQFII;4、同時滿足下列條件的法人或組織:一是金融資產不低于500萬元,或最近3年個人年均收入不低于50萬元;二是具有兩年以上證券、基金、期貨、黃金、外匯投資經歷,或具有2年以上金融產品設計、投資、風險管理及相關工作經歷,或屬于上述金融機構的高級管理人員,獲得職業資格認證的從事金融相關業務的注冊會計師和律師)和普通投資者(除專業投資者之外的所有投資者)。 |
上述規定參見中基協《基金募集機構投資者適當性管理實施指引(試行)》 | |
三 | 穿透審核要求。以合伙企業、契約等非法人形式,通過匯集多數投資者的資金直接或間接投資于私募基金的,除非為社會保障基金、企業年金等養老基金、慈善基金等社會公益基金,依法設立并在中基協備案的投資計劃,或是證監會規定的其他投資者,私募基金管理人或私募基金銷售機構都應當進行穿透核查最終投資者是否為合格投資者,并合并計算投資者人數(合格投資者累計不得超過200人,同時單支私募基金的投資者人數累計不得超過《證券投資基金法》、《公司法》、《合伙企業法》等法律規定的特定數量,《公司法》規定股份有限公司的股東人數為2-200人,有限責任公司的股東人數為1-50人,《合伙企業法》規定有限合伙人人數為2-50人) |
上述規定參見《證券投資基金法》;《私募投資基金監督管理暫行辦法》(證監會令第105號);《中華人民共和國公司法》;《中華人民共和國合伙企業法》 | |
四 | 員工跟投機制。投資于所管理私募基金的私募基金管理人及其從業人員視為合格投資者,從而不再審核其是否滿足一般合格投資者的條件。對于跟投人員,要上傳其與該私募金管理人的勞動合同和/或社保繳納證明。 |
上述規定參見《私募投資基金監督管理暫行辦法》(證監會令第105號) |
(五)產品設計相關規定
序 | 內容 |
一 | 1、投資非上市公司股權及其收/受益權產品的封閉式運作要求,并明確股權及其收/受益權的退出安排,未上市企業股權及其收/受益權的退出日不得晚于封閉式資產管理產品的到期日。 |
2、嵌套禁止。金融機構不得為其他金融機構的資產管理產品提供規避投資范圍、杠桿約束等監管要求的通道服務,資產管理產品(含私募基金)可以再投資一層資產管理產品,但所投資的資產管理產品不得再投資公募證券投資基金以外的資產管理產品。 | |
3、產品分級限制。一是公募產品和開放式私募產品不得進行份額分級;二是分級私募產品應當根據所投資資產的風險程度設定分級比例(優先級份額/劣后級份額,中間級份額計入優先級份額)。固定收益類產品的分級比例不得超過3:1,權益類產品的分級比例不得超過1:1,商品及金融衍生品類產品、混合類產品的分級比例不得超過2:1;三是發行分級資產管理產品的金融機構應當對該資產管理產品進行自主管理,不得轉委托給劣后方,分級資產管理產品不得直接或間接對優先級份額認購者提供保本保收益安排。該規定對結構化私募金的發行構成一定的限制。 | |
4、對私募產品的負債比例(總資產/凈資產)分別設定為140%(分級私募產品)和200%(未分級私募產品)的上限,同時禁止金融機構以資產管理產品份額質押融資,放大杠桿。 | |
上述規定參見央行、銀監會、證監會、保監會外匯局發布《關于規范金融機構資產管理業務的指導意見》(銀發〔2018〕106號文) | |
二 | 建立層次把關、嚴控風險的產品分級機制。基金產品的風險等級應當按照風險由低到高排序,至少分為五個等級,基金管理人及基金銷售機構對基金產品進行風險等級劃分時,需要對本管理人及相關銷售機構及產品的信息有明確的認識和評估,包括但不限于管理人及相關銷售機構的誠信狀況、經營管理能力、投資管理能力、內部控制情況、合法合規情況、產品的合法合規情況、發行方式、類型及組織形式、托管情況、投資范圍、投資策略和投資限制概況、業績比較基準、收益和風險的匹配情況、投資者承擔的主要費用和費率等。 |
上述規定參見中基協《基金募集機構投資者適當性管理實施指引(試行)》 | |
三 | 符合條件的創業投資基金在接受金融機構資管產品及私募基金投資時,不視為銀發〔2018〕106號文中規定的一層資管產品,即不視為嵌套。 |
上述規定參見《關于進一步明確規范金融機構資產管理產品投資創業投資基金和政府出資產業投資基金有關事項的通知》(發改財金規[2019]1638號) | |
四 | 在發行人沒有或難以認定實際控制人的情況下,對于非發行人第一大股東但位列合計持股51%以上股東范圍,并且符合一定條件的創業投資基金股東給予鎖定期優惠,即按照《中華人民共和國公司法》第141條規定,自發行人股票在證券交易所上市交易之日起一年內不得轉讓,相較于通常適用的36個月鎖定期大度縮減。 |
上述規定參見證監會《發行監管問答——關于首發企業中創業投資基金股東的鎖定期安排》(2017年6月) | |
五 | 自2018年6月2日起,創業投資基金所投資企業上市解禁期與投資期限反向掛鉤政策,即符合條件的創投基金,按照截至收購公開發行申請材料受理日期投資期限為36個月以下,36-48個月和48個月以上三種情況,分別可以在90天、60天和30天內減持不超過公司股份總數的1%(集中競價交易方式)和2%(大宗交易方式)的股份。 |
上述規定參見證監會《上市公司創業投資基金股東減持股份的特別規定》(2018年3月) |
(六)資金募集相關規定
序 | 內容 |
一 | 1、非公開募集要求:一是僅向合格投資者募集,二是合格投資者累計不超過200人,三是不得通過報刊、電臺、電視臺、互聯網等公眾傳媒或講座、報告會、分析會和布告、傳單、短信、微信、博客和電子郵件等方式向不特定對象宣傳推介; 2、推介私募基金時禁止采用的兩類媒介渠道:一是絕對禁止的媒介渠道,包括公開出版資料、面向社會公眾的宣傳單/布告/手冊/信函/傳真;海報/戶外廣告;電視/電影/電臺及其他音像等公共傳播媒體;公共/門戶網站連接誒廣告/博客等;法律、行政法規、證監會規定和中基協自律規則禁止的其他行為。二是部分禁止的媒介渠道(在設置一定程序以確保面向特定對象的情況下,仍可采用該媒介渠道。特定程序是指根據《募集管理辦法》第18條規定,募集機構在向投資者推介私募基金之前,募集機構應當采取問卷調查等方式履行特定對象確定程序,對投資者風險識別能力和風險承擔能力進行評估,投資者應當以書面行使承諾期符合合格投資者標準)。此類渠道包括未設置特定對象確定程度的募集機構官方網站、微信朋友圈等互聯網媒介;未設置特定對象確定程序的講座、報告會、分析會;未設置特定對象確定程序的電話、短信和電子郵件等通訊媒介。 |
上述規定參見《中華人民共和國證券投資基金法》;《私募投資基金募集行為管理辦法》 | |
二 | 私募基金募集主體:一是登記的私募基金管理人只能為其自行設立的私募基金募集;二是具有基金銷售業務資格且為基金業協會會員的機構代銷(基金銷售機構主要包括商業銀行、證券公司、期貨公司、保險機構、證券投資咨詢機構、獨立基金銷售機構以及證監會認定的其他機構) |
上述規定參見《私募投資基金募集行為管理辦法》 | |
三 | 1、募集行為禁止性規定:一是金融機構及其從業人員都不得協助未經登記的機構開展私募基金業務;二是各私募基金管理人不得有非公平交易、利益輸送、老鼠倉等損害客戶利益的行為;三是不得承諾保本保收益或以承諾預期收益率等方式向投資者按時保本保收益;四是不得不適當宣傳、銷售產品,誤導欺詐客戶,不得進行商業賄賂;五是不得開展資金池業務或利用資金池借新還舊;六是不得采用P2P或眾籌等方式對外募集資金。 |
上述規定參見《關于北京市開展打擊以私募投資基金為名從事非法集資專項整治行動的通告》 | |
四 | 2、禁止非法集資。私募基金在募資過程中不得進行非法集資、一是應關注非法吸收公眾存款罪,集資詐騙罪、非法經營罪、擅自發行股票/公司/企業債券罪等刑事犯罪;二是不得有如下非法集資特征,即未經有關監管部門依法批準或借用合法經營的形式吸收資金;通過媒體、推介會、傳單、手機短信等途徑向社會公開宣傳;承諾在一定時期內以貨幣、實物、股權等方式還本付息或者給付回報;向社會公眾即不特定對象吸收資金。 |
上述規定參見最高人民法院《關于審理非法集資刑事案件具體應用法律若干問題的解釋》(2010年12月) |
(七)私募基金內控要求
序 | 內容 |
一 | 基金管理人及基金銷售機構內部管理,基金管理人及相關銷售機構應當制定并落實相關制度、體系,包括但不限于適當性內部管理制度、風控制度、投資者回訪制度、培訓考核制度機制、執業規范制度機制、監督問責制度機制、投資者投訴處理體系和檔案管理制度,并不斷總結經驗、持續優化,完善適當性管理制度。 |
上述規定參見中基協《基金募集機構投資者適當性管理實施指引(試行)》 | |
二 | 私募基金管理人為防范和化解風險,保證各項業務的合法合規運作,對經營過程中的風險進行識別、評價和管理的制度安排、組織體系和控制措施。并將其貫穿私募基金的資金募集、投資研究、投資運作、運營保障和信息披露等各個環節中。 |
上述規定參見中基協《私募投資基金管理人內部控制指引》 | |
三 | 信息披露要求。管理人除應按時在AMBERS系統上對管理人信息和已備案基金信息做定期更新外,還應就已備案的私募證券投資基金和私募股權(含創業)投資基金通過私募基金信息披露備份平臺(http://pfid.amac.org.cn)進行信息披露備份,備份系統已于2016年10月10日和2017年1月13日分兩個階段上線。目前,該備份系統已實現私募證券投資基金的月報、季報、年報和重大事項臨時報告等私募基金信息披露報告等私募基金信息披露報告的備份功能以及私募股權(含創業)投資基金的半年報、年報和重大事項臨時報告的備份功能。針對私募證券投資基金,投資者可以登錄查詢相關備份信息,針對私募股權(含創業)投資基金,該系統僅用作中基協備份及私募基金管理人下載使用,不面向社會公眾和私募基金投資者公開查詢。 |
上述規定參見中基協:《私募投資基金信息披露管理辦法》;《私募投資基金信息披露內容與格式指引1號》;《私募投資基金信息披露內容與格式指引2號——適用于私募股權(含創業)投資基金》;《推進信息披露工作,積累私募行業信用——私募基金信息披露備份平臺全面上線運行》(2017年1月) | |
四 | 估值披露:一是要求私募基金管理人應履行與基金估值相關的披露義務,應當在半年度和年度報告中披露估值程序,估值技術及重大變化、假設、輸入值、對基金資產凈值及當期損益的影響等對基金估值有重大影響的信息;二是要求私募基金管理人參照《估值指引》中的估值原則和估值法按時對私募基金持有的非上市股權進行估值,否則應當在相關的合同或協議中進行約定并依據相關法律法規、會計準則和自律規則履行相應的信息披露義務;三是自2018年9月30日起,私募基金管理人未按時在備份系統信息披露報告累計兩次的,中基協將其列入異常機構名單,一旦被中基協列入異常機構,即使整改完畢,至少6個月后才能恢復正常機構公示狀態。 |
上述規定參見證監會《中國證監會關于證券投資基金估值業務的指導意見》;中基協發布《私募投資基金非上市股權投資估值指引(試行)》、《關于加強私募基金信息披露自律管理相關事項的通知》 | |
五 | 資金托管。契約型私募基金應當由依法設立并取得基金托管資格的托管人托管,基金合同約定設置能夠切實履行安全保管基金財產職責的基金份額持有人大會日常機構或基金受托人委員會的托管人托管,私募基金通過公司、合伙企業等特殊目的載體間接投資底層資產的,應當由依法設立并取得基金托管資格的托管人托管,托管人應當持續監督私募基金與特殊目的載體的資金流,事前掌握資金劃轉路徑,時候獲取并保管資金劃轉及投資憑證。管理人應當及時將投資憑證交付托管人。 |
(八)周邊中介服務相關規定
序 | 內容 |
一 | 1、明確基金管理人委托私募基金服務機構提供份額登記、估值核算、信息技術系統、基金募集和投資顧問五類服務業務的共同原則性要求,并重點規定份額登記、估值核算、信息技術系統三類服務業務的資質條件和業務規范 2、明確擬從事服務業務的服務機構應當向中基協申請登記,在私募基金服務業務登記系統中按要求填報信息和文件,并提交由中國律師事務所出具的法律意見書。 |
上述規定參見中基協《私募投資基金服務業務管理辦法(試行)》(中基協發[2017]4號) | |
二 | 律師對私募基金進行盡調必須核查的內容包括但不限于實繳資本、治理結構、從業人員、營業場所、內控制度和風險管理機制,申請機構及高管誠信記錄及涉訴情況等。 |
上述規定參見中基協《私募投資基金服務機構登記法律意見書指引》 |
四、私募基金組織形式
(一)公司型私募基金
公司制私募基金典型如如中非發展基金,中國-比利時直接他股權投資基金,中古政企合作投資基金、黃山市安元現代服務業投資基金。其基本架構如下:

內容 | |
內部決策 | 投資者出資成為公司股東,公司需依法設立董事會(執行董事)、股東大會(股東會)以及監事會(監事),通過公司章程對公司內部組織結構設立、監管權限、利益分配劃分作出規定。公司型基金的最高權力機構是股東大會(股東會),在公司型基金中投資者權利較大,可以通過參與董事會直接參與基金的運營決策,或者在股東大會(股東會)層面對交由決策的重大事項或重大投資進行決策。由公司內部的基金管理運營團隊進行投資管理時,通常是在董事會之下設投資決策委員會,其成員一般由董事會委派;聘請外部管理機構進行投資運營管理時,董事會決定外部管理機構的選擇并起監督職能,監督投資的合法、合規、風險控制和收益實現。在新的全球性“董事與經理分權”框架下,具體的項目投資決策等經營層面的決策也可通過公司章程約定,由經理班子或者第三方管理機構行使,只有涉及保護投資者權益的重大決策才必須由董事會之類的機構作出。 |
收益分配 | 分配時為“先稅后分”,即按年度繳納公司所得稅之后,按照公司章程中關于利潤分配的條款進行分配,收益分配的時間安排靈活性相對較低;同時,公司型基金的稅后利潤分配,如嚴格按照《公司法》,需在虧損彌補(如適用)和提取公積金(如適用)之后,分配順序的靈活性也相較低。 |
稅負 | 一是增值稅。在股權投資業務中,項目股息、分紅收入屬于股息紅利所得,不屬于增值稅征稅范圍;項目退出收人如果是通過并購或回購等非上市股權轉讓方式退出的,也不屬于增值稅征稅范圍;若項目上市后通過二級市場退出,則需按稅務機關的要求,計繳增值稅。 |
(二)有限合伙型私募基金
有限合伙制企業如紅杉、鼎暉、弘毅等基金,其基本組織架構如下圖所示:

內容 | |
內部決策 | 基金的投資者以有限合伙人的身份存在,匯集股權投資所需的大部分資金,以其認繳的出資額為限對合伙企業債務承擔責任,對外不可以代表合伙企業,僅在法律和監管約定的適當范圍內參與的合伙企業事務可不被視為執行合伙事務。普通合伙人對合伙企業的債務承擔無限連帶責任,合伙企業投資與資產處置的最終決策權應由普通合伙人作出。合伙人會議是指由全體合伙人組成的、合伙企業合伙人的議事程序。在實務中,合伙協議中會對合伙人會議的召開條件、程序、職能或權力以及表決方式進行明確,合伙人會議并不對合伙企業的投資業務進行決策和管理。 |
收益分配 | 分配為“先分后稅”,即合伙企業的“生產經營所得和其他所得”由合伙人按照國家有關稅收規定分別繳納所得稅,在基金層面不繳納所得稅。在實務中,合伙型基金的收益分配原則、時點和順序可在更大自由度內進行適應性安排。 |
稅負 | 一是增值稅。合伙企業層面的項目股息、分紅收入屬于股息紅利所得,不屬于增值稅征稅范圍;項目退出收人如果是通過并購或回購等非上市股權轉讓方式退出的,也不屬于增值稅征稅范圍;若項目上市后通過二級市場退出,則需按稅務監管機關的要求計繳增值稅。 普通合伙人或基金管理人作為收取管理費及業績報酬的主體時,需按照適用稅率計繳增值稅和相關附加稅費。 二是所得稅。根據《合伙企業法》等相關規定,合伙企業生產經營所得和其他所得采取“先分后稅”的原則。合伙企業合伙人是自然人的,繳納個人所得稅;合伙人是法人和其他組織的,繳納企業所得稅。合伙型基金的投資者作為有限合伙人,收人主要為兩類:股息紅利和股權轉讓所得。如果有限合伙人為自然人,兩類收入均按照投資者個人的“生產、經營所得”,適用5%~35%的超額累進稅率,計繳個人所得稅;如果有限合伙人為公司,兩類收人均作為企業所得稅應稅收人,計繳企業所得稅。在實務中,有限合伙型基金通常根據稅法的相關規定,由基金代扣代繳自然人投資者的個人所得稅。合伙型基金的普通合伙人通常情況下為公司法人,如果普通合伙人同時擔任基金管理人,其收人大致包括兩類:按投資額分得股息紅利和股權轉讓所得、基金的管理費和業績報酬,按照現行稅務機關的規定,均應作為企業所得稅應稅收入,計繳企業所得稅。如果普通合伙人本身為有限合伙企業,則同樣按照“先分后稅”的原則,在合伙制普通合伙人層面不繳納企業所得稅,需再往下一層由每一位合伙人作為納稅義務人。 |
(三)契約型私募基金
契約型私募基金如渤海產品投資基金以及大多數私募基金,其基本組織架構如下圖所示:

內容 | |
內部決策 | 基金合同當事人遵循平等自愿、誠實信用、公平原則訂立基金合同,以契約方式訂明當事人的權利和義務。在契約框架下,投資者通常作為“委托人”,把財產“委托”給基金管理人管理后,由基金管理人全權負責經營和運作,通常不設置類似合伙型基金常見的投資咨詢委員會或顧問委員會,即使有設置,投資者也往往不參與其人員構成,契約型基金的決策權歸屬基金管理人。 |
收益分配 | 收益分配安排均可通過契約約定,但在實務中相關約定同樣需參照現行行業監管和業務指引的要求。 |
稅負 | 《證券投資基金法》第八條規定,基金財產投資的相關稅收,由基金份額持有人承擔,基金管理人或者其他扣繳義務人按照國家有關稅收征收的規定代扣代繳,但進行股權投資業務的契約型股權投資基金的稅收政策有待進一步明確。《信托法》及相關部門規章中并沒有涉及信托產品的稅收處理問題,稅務機構目前也尚未出臺關于信托稅收的統一規定。實務中,信托計劃、資管計劃以及契約型基金通常均不作為課稅主體,也無代扣代繳個稅的法定義務,由投資者自行繳納相應稅收。由于相關稅收政策可能最終明確,并與現行的實際操作產生影響,中國證券投資基金業協會要求私募基金管理人需通過私募投資基金風險揭示書等,對契約型基金的稅收風險進行提示。 |
五、私募基金架構模式
(一)平行基金
平行基金又稱“Parallelfunds”架構,是由基金管理人作為普通合伙人發起設立兩個及以上的合伙企業,以分別接納不同類別的投資人,共同開展對外投資,不同合伙企業之間,互為平行基金。

平行基金的特點是通過組建不同實體接納更多的投資人或實現投資人以及投資人所對應的底層資產的隔離。該模式主要用于如下幾種情形:一是私募基金投資人中存在穿透后存在外資、三類股東等特殊資金來源,且該等資金性質可能導致投資人不能對特定項目進行投資,或投資后可能對被投資企業的運營造成不利影響的情形。通過設立平行基金,對于不受上述資金背景限制的項目,可由各平行基金進行共同投資,對于受限的項目,則可由不含有特殊資金背景的主體單獨進行投資;二是基于各種因素需要在不同的地區分設私募基金實體的情形,在不同設立地點組建私募基金實體實行相同的投資策略、由相同的管理人進行統一投資。平行基金不便之處在于:一是私募基金實體增多必然導致工商設立、賬戶開立及基金備案運營成本提高,募集過程中,增加與投資人的溝通成本;二是需要注意不同平行基金投資進度的把控,以及投資機會在不同平行基金間的合理分配,必要時可能需簽署共同投資協議以進行明確。三是不同實體均參與投資,將會導致投資主體增多,或需下設特殊投資載體進行投資,交易結構復雜;四是由不同基金對應的底層標的可能不同,相應投資人最終取得回報也有差異。
(二)母子基金
母子基金采用“Feeder-Master”架構,是指由基金管理人專門發起設立一直上層私募基金(又稱“聯接投資載體”),并作為有限合伙人,投資于下層的另一私募基金,然后通過下層私募基金進行對外投資的結構,其中上層作為有限合伙人的基金常稱為聯接基金,即Feeder funds,下層實際開展對外投資的基金承做主基金,即Master funds。

該模式的主要特點在于通過結構的搭建,滿足了部分投資人的監管要求,或簡化了管理人在下層基金的管理負擔,目前該架構的應用場景常見于私募基金的潛在投資人中存在兩個及以上的對基金注冊地有明確要求的投資人;私募基金中存在較多自然人投資者的情形,就前者而言,通過在不同地區分別設立基金,并最終作為有限合伙人投資于下層私募基金,一方面滿足了落戶要求,另一方面私募基金也可以統一開展對外投資,就后者而言,通過對自然人投資者進行收集,一方面可以對其進行統一管理,在條款和出資進度上給予不同的安排,另一方面可以滿足部分歸集人自然人投資人,投資者人數的穿透核查與合并計算等監管要求。但是這一模式將會天然存在一層嵌套,《資管新規》明確要求,資產管理產品可以再投資一層資產管理產品,但所投資的資產管理產品不得再投資公募證券投資基金以外的資產管理產品。如果嚴格適用該規定,母子基金將會受限于兩層嵌套的要求。
(三)傘型基金
傘型基金架構是在上述平行基金和母子基金架構上的一種更為復雜的結構安排,系指基金管理人發起設立一支母基金,同時通過在母基金下設多個不同的基金開展對外投資,子基金層面可以接納主基金以外的投資者,各子基金也可以對應不同的投資標的。

該種結構主要適用于出資意向明確,且金額較大的投資人,通過為該等投資人設置上層基金,可以鎖定其認繳出資,同時通過在下層設立不同的子基金,進行相對獨立的后續募集并開展投資,但是由于該等結構較為復雜,對于管理人的管理能力以及協議中權益約定有較高要求。
(四)QFLP基金
《合伙企業法》和《外商投資合伙企業管理辦法》共同為外國投資者在中國境內參與設立企業提供了制度依據。然而由于中國對外商投資和外匯的嚴格管控,在上海于2011年初開啟合格境外有限合伙人(Qualified Foreign Limited Partner,簡稱QFLP)試點項目以來,外國PE/VC機構難以真正利用有限合伙企業這一組織形式來參與人民幣PE/VC基金的設立。QFLP試點項目為境外PE/VC機構打開了以有限合伙企業形成在中國境內參與設立人民幣PE/VC基金的大門。深圳市金融辦、市經貿信息委、市場和質量監管委及前海管理局聯合于2017年9月22日發布的《深圳市外商投資股權投資企業試點辦法》(深金規[2017]1號),在此之前的“外資管外資”模式(即外商投資股權投資管理企業管理外商投資股權投資基金)基礎上,允許外資管內資和內資管外資的新QFLP模式。2018年3月27日,福建省平潭綜合實驗區管委會辦公室發布《開展外商投資股權投資企業試點工作的實施辦法(試行)》(嵐綜管辦[2018]50號),在境外投資者自有資產規模及管理資產規模、股權投資企業認繳出資額方面,對港澳臺投資者相對于非港澳臺境外投資者提出了更加優惠的條件。QFLP基金通常采取三種基本架構安排:

QFLP基金雖然有優勢,但仍存在一些制度安排層面的問題,面臨一些有別于純內資人民幣基金的特殊限制,其中一個重要的問題就是QFLP基金在對外投資時是否使用外商投資產業準入政策的問題。尤其是合資模式和純外資模式架構安排的QFLP基金在中國現行法律框架下被視為境外投資者(參見《商務部關于外商投資管理工作有關問題的通知》(商資函[2011]72號)規定),所以其在投資過程中應該和離岸基金采用相同的外商投資程序;對于準內資模式,是否被視為境外投資者進而在對外投資時適用外商投資產業準入政策限制存在一定的爭議,目前尚未定論。目前《深圳新QFLP辦法》第16條規定,外商投資股權投資企業應當以《外商投資產業指導目錄》為導向,直接投資于事業,不允許以母基金模式設立外商投資股權投資管理企業。同時作為QFLP試點政策在廣州落地實施的原則性指引,《廣州QFLP指引》明確就外商投資股權投資類企業(包括外商投資股權(創業)投資管理企業、外商投資(股權)投資企業)不設最低注冊資本或認繳出資額限制,在首次出資比例、貨幣出資比例、出資期限等方面均無限制。然而,因《廣州QFLP指引》僅僅只是原則性指引,除明確外商股權投資類企業出資方案不設特別限制外,在試點企業申請程序、管理企業投資人或高管資質、是否適用外資管內資、試點企業能否通過專項基金投資于實業等仍有待于金融工作部門進一步答疑。
六、國內私募基金主要類型
根據漢坤律師事務所2020年3月出具的《中國私募基金監管與實務藍皮書》(第四版)顯示,目前國內主要私募基金類型包括私募FOF基金、資產配置型基金、二級私募股權基金(S基金)、紓困基金、常青基金和占股基金等。
(一)私募FOF基金
私募基金中的基金(PrivateEquity Fund of Funds PE-FOF)(私募FOF基金)也叫私募母基金,是一類特殊的組合投資基金類型。不同于一般私募基金直接以股票、債券、股權等作為主要投資對象,私募FOF基金主要以其他私募基金(子基金)作為投資對象,通過子公司間接投資于股票、債券、股權等。但同時私募FOF基金也可自行進行直接投資。
中國現行法律法規對于私募FOF基金并沒有專門定義,沒有對其設立、管理和運營制定專門的法規,但針對政府出資產業投資基金相繼頒布的一系列規章對作為私募FOF基金重要類型之一的政府引導基金的運作和管理進行了一定程度上的規制,如《政府出資產業投資基金管理暫行辦法》、《政府出資產業投資基金信用信息登記指引(試行)》、《關于創業投資引導基金規范設立與運作的指導意見》等,中基協所發布的《有關私募投資基金“基金類型”和“產品類型”說明》則依據投資標的的不同將私募FOF基金分為私募證券類FOF基金(私募證券類FOF基金主要投向證券類私募基金、信托計劃、券商資管、基金專戶等資產管理計劃的私募基金);創業投資類FOF基金(創業投資類FOF基金主要投向私募基金、信托計劃、券商資管、基金專戶等資產管理計劃的私募基金);私募股權投資類FOF基金(私募股權投資類FOF基金主要投向股權類私募基金,信托計劃、券商資管、基金專戶等資產管理計劃的私募基金);其他私募投資類FOF基金(其他私募投資類FOF基金主要投向其他類私募基金、信托計劃、券商資管、基金專戶等資產管理計劃的私募基金)并分別進行了定義,但《類型說明》僅為中基協AMBERS系統的填報參考條件之一,并不屬于法規范疇。目前中國境內的私募FOF基金主要分為政府引導基金和市場化FOF基金兩類,其中政府引導基金占大多數。
(二)資產配置型基金
2018年8月29日,中基協發布了《問答十五》,明確自2018年9月10日起新的申請機構或已登記的私募基金管理人,可以向中基協申請成為“私募資產配置基金”。私募資產配置基金應當主要采用基金中基金的投資方式進行證券、股權等跨類別資產配置投資,80%以上的已經投資于已備案的私募基金、公募基金或其他依法設立的資產管理產品。
(三)二級私募股權基金(S基金)
私募基金份額二級交易市場,是以合伙企業份額等私募投資基金份額為標的進行買賣、轉讓和流通的市場,是私募股權二級市場的組成部分。私募股權二級市場(PE二級市場)的組成部分,私募股權二級交易(PE二級交易)可分為兩種類型,即針對私募基金所持有的直投項目投資組合的交易和針對私募基金份額的交易。其中二級私募股權基金(secondary fund 簡稱S基金)作為專業的PE二級市場投資者,在PE二級交易中非常活躍。
二級私募股權基金主要存在于PE二級市場,該市場主要有三方,一是目標基金(即財產份額被買賣、轉讓或流通的私募基金);二是轉讓方(即持有目標基金財產份額并擬將其全部或部分財產份額出售,轉讓的主體);三是受讓方(即擬購買、受讓目標基金財產份額的主體)。S基金通常是PE二級市場的受讓方。不同于一般交易,PE二級市場的交易雖然也是在轉讓方與受讓方之間進行,但通常都需要目標基金的管理人甚至目標基金其他現有投資者的同意,因此,目標基金、轉讓方及受讓方為PE二級市場的共同參與者,需要相互協調一致,方能達成交易。
S基金的主要投資策略是從轉讓方手中購買私募基金份額,和傳統基金與投資組合公司進行交易不同,S基金的主要交易對象主要為擁有私募基金份額的投資者。一般而言,投資于轉讓的私募基金份額可能出于以下考慮:一是該等目標基金已經存在一段時間,因此剩余存續期限較短,受讓方能更快的獲取投資回報,也能在相對較短的時間內退出,提高資金的利用率;二是在選擇投資于私募基金份額轉讓之前,買方可以通過觀察該等私募基金的已投項目,判斷該等私募基金的投資質量,相較于在私募基金初始募集時參與投資,對預期收益的判斷更為準確;三是私募基金的原投資者往往是處于資金周轉的需求而不得不轉讓其持有的私募基金份額,此時受讓方就獲得了較強的溢價能力,有可能以較低的價格受讓該等私募基金份額,從而給受讓方帶來了更高的收益空間;此外,S基金可以選擇投資不同產業,不同年份的私募基金份額,分散化投資,從而達到多領域配置資產,降低潛在風險,具備一定的抗周期能力。
(四)紓困基金
2018年10月19日,證監會明確鼓勵地方政府管理的各類基金,合格私募股權投資基金、券商資管產品分別或聯合組織新的基金參與紓解上市公司股票質押平倉困境,鼓勵私募股權基金通過參與上市公司的非公開發行、協議轉讓、大宗交易等方式,購買已上市公司的股票,參與上市公司并購重組,進而實現紓解上市公司股票質押平倉困境的目標。2018年10月21日,中基協發布了《關于對參與上市公司并購重組紓解股權質押問題的私募基金提供備案“綠色通道”相關安排的通知》,支持私募基金管理人和證券期貨經營機構(含證券公司私募基金子公司)募集設立的私募基金和資產管理計劃參與市場化、法治化并購重組,紓解當前上市公司股權質押問題,對符合條件的私募基金和資產管理計劃特別提供產品備案及重大事項變更的“綠色通道”服務。
紓困基金在架構設計上與一般私募基金(尤其是政府引導基金或政府引導基金的子基金)相似,通常由具有國資背景的企業作為普通合伙人發起(國資合作方),并引入券商私募子公司、各省屬企業、銀行、保險機構及其他社會資本共同參與。紓困基金的投資標的通常是已經或即將發生明顯的流動性困難且流動性困難將對上市公司的運作造成實質影響,并且該上市公司具有市場前景和發展潛力。就紓困基金投資方式而言,中基協就“私募股權投資基金參與上市公司并購重組”相關問題答記者問時指出,私募股權投資基金可以通過開立證券賬戶參與非公開發行,協議轉讓,大宗交易等方式,購買已上市公司股票,參與上市公司并購重組,針對私募股權類紓困基金而言,其主要投資方式包括:協議轉讓(即上市公司股東讓渡其所持有的部分/全部上市公司股權,紓困基金通過受讓該部分股份成為上市公司的新股東);定向增發(紓困基金認購上市公司通過非公開方式發行的股票);大宗交易(單筆交易數量/交易金額達到規定的最低標準,由紓困基金與轉讓方經過協商一致并經上交所/深交所確定成交)。
(五)常青基金
常青基金(EvergreenFund)系除固定期限的私募股權投資基金的運作模式之外另一種尋求優質項目的長期持有并兼顧投資流動性的私募股權投資基金的運作模式。目前市場上實際采用常青基金模式運作的基金相較于典型私募基金仍屬于少數,但其良好的資金流動性及對被投資企業的長期穩定投資等特點確實為不少需要長期研究、測試、開發、投入的領域所需要,如軟件技術開發、生命科學研究、學校等。
常青基金與典型私募基金同為私募股權投資基金可選擇的運作模式,但基于常青基金的運作需求,其在基金設置的諸多細節方面存在特殊性。主要集中在如下幾個方面:一是投資的穩定性,常青基金對投資者的資金可能有超長期的占用,從而在投資者對管理人的信任度以及對該常青基金的價值理念認可度方面有著很高的契合度要求。常青基金的投資者需要有承受資金長期鎖定、無流動性的能力,還要有足夠的盈利能力或資金獲取能力以支持對常青基金的投資。從當前的市場情況看,常青基金的投資者大多來自于全球頂尖大學的捐贈基金,主權財富基金,養老基金、海外家族基金或家族企業集團等。二是無固定存續期限,常青基金通常會設置20年以上的存續期限且其延期可由管理人自行決定,亦或不設置固定期限。由于運作不受限期終止的限制,常青基金原則上不作投資和退出期劃分,不設特定期限內強制非現金分配的機制,因此投資端一般沒有短期退出的壓力。三是循環投資與不定期分配。循環投資是常青基金的核心機制之一,因此常青基金的循環投資通常不設金額或期限等方面的限制,回收資金原則上均可用于循環投資,分配與否取決于管理人的判斷。四是開放式運作或半封閉運作與投資者的選擇權,盡管常青基金的投資者極具接受被長期鎖定的能力,但是也需要適當開放給予投資者用腳投票的機會,部分常青基金采取定期開放運作模式。但這類金投資者在退出時如果基金沒有足夠多的現金支付,需要采取延期支付形式。更多的常青基金則按照一定的周期對常青基金的投資表現進行評價,給予投資者相應選擇繼續持有或退出的權利。市場上的常青基金以境外常青基金為主,如Sutter Hill Ventures、General Atlantic Partners、Oak Tree Capital等,中國背景管理團隊的常青基金也多為境外基金,如今日資本、成為資本、高瓴資本發起和管理的常青基金。
(六)占股基金
自2000年,高盛、路博邁、黑石等知名全球私募管理機構開始設立以占股其他GP為策略的基金(GP Stake Fund)并投資全球范圍內的優質私募股權基金管理機構,一種全新的另類投資的模式應運而生。在這種模式下,占股基金的投資方與被投資方以各自深厚且互補的業內資源強強聯合,實現雙贏。早期大多數投資占股交易都集中在對沖基金領域,但由于對沖基金的資產管理規模波動較大,在經濟下行時會面臨較大的贖回壓力,導致占股基金的投資面臨較大的風險,為了降低這種風險,許多占股基金逐步將投資標的轉移至流動性更低的私募股權投資基金管理機構。占股基金最基本的投資結構如下圖:

投資人直接收購優質管理機構的份額,包括多數股權(majority stake)收購和少數股權(minority stake)投資兩種情形。多數股權收購一般是指收購管理機構50%以上份額或導致管理機構實際控制權變更的情況,通常為戰略投資人所采用的收購方式,不常見于財務投資者。少數股權投資一般是指收購管理機構不超過50%的股權,且不會導致管理機構實際控制權變更的情況,包括占股基金在內的大多數財務投資者通常選擇收購管理機構的少數股權,且不主動參與管理機構的內部管理及對基金的投資運作。
在投資目標上,占股基金的投資標的原則上以機構化(institutionalized)的私募基金管理人為主,即已擁有成熟的管理團隊和健全的內部管理機制,而非過度依賴于特定關鍵人士(Key person)的私募基金管理人,以避免特定關鍵人士的離職等個人因素影響被投資私募基金管理人的正常運營;收益分配上,管理機構的收益由管理費收入、投資收益和績效收益組成,而若想同時獲得集中來源的收益;退出方式上,對于一般的私募股權投資基金而言,通過被投資企業上市、份額轉讓和回購是最為常見的退出方式,但是私募基金管理機構不同于一般投資項目的特殊性,目前占股基金的退出渠道還是不夠順暢。
注:文章為作者獨立觀點,不代表資產界立場。
題圖來自 Pexels,基于 CC0 協議
本文由“負險不彬”投稿資產界,并經資產界編輯發布。版權歸原作者所有,未經授權,請勿轉載,謝謝!
原標題: 私募投資基金行業·概覽篇

負險不彬 











