鐺煮山川,粟藏世界,有明月清風知此音。呵呵笑,笑釀成白酒,散盡黃金。
作者:西政財富
筆者按:
2022年3月16日,國務院金融穩定發展委員會召開專題會議,研究當前經濟形勢和資本市場問題,隨即央行、銀保監會、證監會、財政部、外管局等均積極表態維穩,并及時研究和提出有利有效的防范化解房地產風險應對方案。各地也因城施策出臺了救市的政策,看似目前國內房地產調控政策已經觸底。
我們注意到,受中資美元債頻繁違約的影響,很多外資機構對大陸房企的美元債保持著觀望或抵觸的情緒。值得注意的是,外資中的一些房地產投資機構,目前正非常積極地搭建入境投資架構,大有抄底境內房地產之勢。除此之外,在外資對境內房企的投資中,以往的偏信用投資目前已逐漸轉變為搭建入境架構掌控底層資產(包括解決抵質押的問題),這個風控措施的修正和完善主要也是房企信用風險所致。
在偏財務投資或債券投資類的外資機構中,盡管金融委3月16日的會議表態讓不少外資機構都有抄底的沖動,但實際動作上還是略顯遲疑,比如一些外資機構認為現在抄底風險還是比較大,畢竟行業和國內外形勢都還沒見底,資產價格還有下行空間,并提出預計要等到下半年才是入市的好機會。需注意的是,現在有些開發商已經堅持不下去了,市場各方都在積極觀察可以從他們手里收購到的項目,雖然這種收購對本土的大開發商來說要好操作一些,但外資機構搭建入境架構并收購項目公司的股權在最近看來也異常活躍。對此,我們結合目前外資機構境內投資的情況,就外商投資最新的監管要求及外資入境投資房地產的關注要點進行梳理,以供同業人士溝通、參考。
一、外資機構投資境內房地產的結匯難點
2021年1月1日,《外商投資法實施條例》正式實施,《外商投資準入特別管理措施(負面清單)(2021年版)》(以下簡稱“《外商投資準入負面清單》”)亦明確了對12個行業中合計31個領域實行特別管理措施。在外商投資領域層面,境外投資者不得投資《外商投資準入負面清單》中禁止外商投資的領域。同時,《鼓勵外商投資產業目錄(2020年版)》亦從全國層面以及各省層面鼓勵外商投資產業進行了列示。雖然房地產行業并非外商投資準入負面清單的投資領域,然而,在銀行結匯及外管監管層面,對外資投資境內非自用房地產各地根據實際的監管要求仍舊有諸多限制,但若外資機構資質特別優質的,當地政府出于招商引資的需求,仍舊存在一事一議的空間。
自2021年6月份外管窗口指導以來,從操作層面來看,目前銀行主要按照外商投資負面清單進行審核,并要求公司根據《國家外匯管理局關于改革外商投資企業外匯資本金結匯管理方式的通知》(匯發[2015]19號)(以下簡稱《通知》)的規定,出具書面蓋章承諾,即承諾外商投資企業資本金及其結匯所得人民幣資金不得直接或間接用于企業經營范圍之外或國家法律法規禁止的支出;除法律法規另有規定外,不得直接或間接用于證券投資;不得直接或間接用于發放人民幣委托貸款(經營范圍許可的除外)、償還企業間借貸(含第三方墊款)以及償還已轉貸予第三方的銀行人民幣貸款;除外商投資房地產企業外,不得用于支付購買非自用房地產的相關費用。
此外,在銀行結匯層面,目前需進行穿透核查,追索資金的最終去向,超過營業范圍以外的資金用途在結匯操作上存在一定的障礙,并且需要核查合同、發票、流水等情況。因此,以往通過設立外商投資性投資公司或外商投資性合伙企業——多層貿易公司模式,則在向貿易公司劃轉資金或對外支付資金,則需要提供相應的貿易類合同、發票等作為結匯審核。對于結匯支付土地款、保證金的,目前銀行在參考工商登記的情況后,結匯主體(WOFE)或被投資主體的經營范圍內若含房地產開發等字樣的,銀行可基于此進行資金匯劃。但是各地因為當地監管的差異,要在外商投資第一層架構(即WOFE層面)即在經營范圍內包括 “房地產開發”存在一定的難度。
二、外資機構對境內資產的選擇及投資顧慮
對于目前活躍在國內市場的外資機構而言,對項目的選擇更加看重項目的位置(北上廣深等一線及個別強二線優先)與資產現金流及成熟度,比如選擇北、上、廣、深成熟的寫字樓、商場,物流資產等能產生現金流的資產,就寫字樓市場而言,相比于北京、上海,廣州、深圳略微弱一些。選擇寫字樓時重點關注當前的回報,暫不考慮新建的出租率比較低的或在建的項目。當然,住宅類資產亦優先選擇北上廣深,并且要求項目具有一定的亮點與特色,接受與國內開發商的合作開發。
近期也有不少新增的外資機構開始在境內活躍,對于外資機構而言,比起政策的利好或寬松,外資機構最擔心的無非是國內政策的不穩定性。對于首次進入國內市場的外資機構而言,關注的問題包括:全國各地的自貿區及招商引資區域,各地的政策優勢及便利是怎么樣?外資是否可以參與境內房地產投資?是否會面臨結售匯的障礙?需要走什么前置程序?如何進行投資架構的整體設計參與對境內房地產的投資?是否可以通過QFLP投資房地產?辦理工商登記,若后續要通過境內投資平臺進行項目的收購或投資,經營范圍是否必須要股權投資?增設股權投資是否需要金融管理部門的前置審批?WOFE公司的資本金是設為人民幣便利還是美元便利?離岸人民幣結匯進來之后,對于投資監管層面是否是人民幣比美元更便利?資金結匯用于支付土地保證金、土地款是否有障礙?是否能確保資金分紅售匯出境?國內對外資的稅收環境是怎么樣?如何退出?是否有退出障礙?等等。
三、外資境內房地產投資架構的搭建
當下全國各地也都紛紛出臺QFLP相關政策,因此也有不少外資機構跟我們交流過是否可以通過QFLP實現對房地產的投資,基于QFLP制度設立的初衷系鼓勵對高新科技行業等的股權投資,我們認為通過QFLP投資房地產存在合規上的障礙。外資投資房地產方面,目前通過搭建FDI架構進行投資系常見的操作模式之一。
(一)通過FDI進行境內投資系常見的投資方式
目前通過FDI方式進行入境架構搭建除了設立一般的貿易項下的貿易類公司(資金用途層層核查)外,亦可通過設立外商投資投資性公司或外商投資投資性合伙企業的方式進行操作。但是,其中設立外商投資投資性公司方式資金入境,對于外資資金有相關準入要求,如有的區域要求申請前一年該投資者的資產總額不低于2億美元或要求不低于4億美元;且該投資者在中國境內已投資1000萬美元(按照實繳資本來看)等等。其基本架構如下:

此外,還需注意如下事項:
由于目前銀行結匯時需進行穿透核查,若資金用于房地產投資(支付保證金、土地款),按照銀行目前的審核要求,建議設立的第一層架構(左圖的外商投資投資性公司A、右圖的外商投資投資性合伙企業A)或標的公司B經營范圍含“房地產開發”等字樣,若未來擬在境內進行其他項目的投資,WOFE帶有投資平臺性質的,建議經營范圍內包含“股權投資”、“項目投資”等。具體是否能設立含有相關字樣各地的監管要求不同,有的地方需由金融辦前置審批。
2. 關于注冊資本金使用的幣種。設立的外商投資投資性公司或外商投資投資性合伙企業,建議使用美元作為注冊資本,主要是因為美元使用受外管局管理,人民幣受人民銀行管理,在跨境方面外管局的政策相對更為健全。除非外資機構有大量的人民幣儲備,使用人民幣更便利,否則不建議在境外換成人民幣后再進行入境投資。
3. FDI架構的搭建系一項系統工程,需與銀行(需特別重視)、外管、各地金融管理機構、工商、稅務等部門進行充分溝通,避免因某一環節的疏漏導致資金難以結匯投資。
(二)通過QFLP投資房地產存在合規障礙
QFLP作為境外合格投資者投資境內股權市場的重要方式,在投資范圍上不得投資于外商投資負面清單中的行業以及住宅及商業地產開發,亦不得投資于二級市場進行有價證券的買賣,此外,還需遵守各地QFLP政策中的相關規定。因此,通過QFLP投資房地產存在一定的合規障礙(實操中不乏有機構通過套用非房企業配合的模式,但是合規上仍舊存在瑕疵)。另外,QFLP資格的申請不但涉及各地金融監管部門的前置審批、工商登記、基金準入,還需受到外商投資產業政策以及在額度審批、資本匯入、結匯投資、利潤匯出以及清算退出等環節還需受外匯管理部門的監管約束。

境外投資人與具備QFLP資格的基金管理公司共同成立有限合伙型QFLP基金,因各地紛紛出臺了QFLP的相關政策,因此QFLP基金管理人的資格的申請需滿足當地的相關規則要求,先由各地的金融監管部門審批通過,獲取試點資格,再前往中國證券投資基金業協會登記為基金管理人。
2. QFLP基金的設立亦需先滿足各地QFLP政策的要求,經過各地金融監管部門前置審批通過后,再進行工商登記,后在QFLP政策要求的時間內(通常為6個月內)完成中基協產品備案后方能進行資金的投放。
3. 境外出資方(LP)與境內標的企業審核要求
(1)境外出資方:提供公司基本情況介紹,包括注冊時間、主營業務情況、經營情況、行業地位等;境外律師見證商業登記證等注冊證明文件的公證書或查冊報告;自有資產證明,最近三年的資產總額、負債率、營業收入、凈利潤等數據及上一財年的審計報告或年報;上一年度的周年申報表;股權結構圖(上市公司可不提供);擬派駐基金的高管人員身份證掃描件及簡歷等。
(2)境內標的企業:(境內第一層標的企業必須為非房地產企業);標的企業營業執照及基本情況介紹(公司主營業務、各項榮譽專利、主要優勢等);公司所處行業的研究報告(介紹行業基本情況、市場規模、市場地位、行業內龍頭企業及主要競爭對手等);公司未來經營戰略、發展規劃及投資款用途說明。
4. QFLP基金分紅或清算后,可將資金購匯出境外,但需注意相關稅費問題:(1)在基金存續期間,若以分紅方式實現資金出境的,則獲取的紅利須繳納所得稅10% ;(2)基金到期或提前清算,若清算時基金有增值,則增值部分需繳納所得稅10%。
四、境內投資涉稅情況及外資退出方式、稅費情況
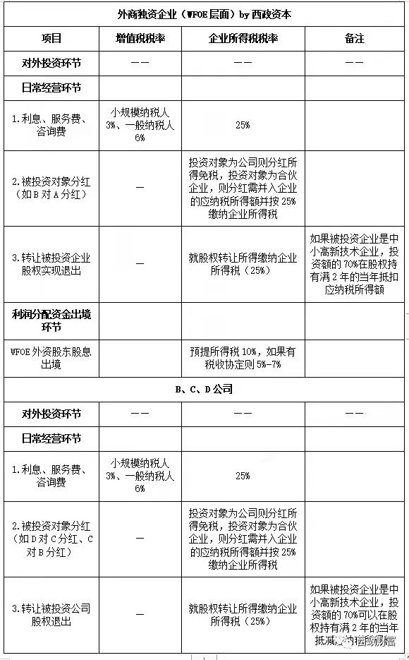
外商投資所涉稅費情況、各地對外資機構的總部獎勵、稅收優惠及返還以及資金是否能順利售匯出境亦是外資機構在投資前重點權衡的內容。以搭建“外資資金—A(外商投資投資性公司,WFOE)—B—C—D”架構為例,外資機構境內投資相關稅費如下:

在外資境內投資的背景下,通過股權轉讓或分紅方式實現資金出境是目前最常見的方式,但在該種模式下需特別注意相關稅費及相關程序問題。
比如,在“外資機構——WFOE——項目公司”的簡單架構中(根據實際情況可能需進行架構設計),外資機構將所持有的WFOE的股權轉讓給境內主體,即WFOE直接變為內資公司(外轉內),境內收購方在代扣代繳所得稅后可正常申報資金出境。就稅費層面,外資機構向境內企業或個人轉讓WFOE股權而取得的股權轉讓所得(轉讓股權收入扣除為取得該股權所發生的成本后,為股權轉讓所得,其中股權成本的計算有時會涉及外幣折算)需減按10%的稅率預提所得稅,當稅收協定(安排)規定的優惠稅率低于稅收法規時,應以稅收協定(安排)為準(注意外方自然人股東股權轉讓所得,依據《個人所得稅法》的規定,應繳納20%的個人所得稅)。另外,根據源泉扣繳原則,需由支付股權轉讓價款的一方在境內代扣代繳該所得稅。
以分紅方式資金出境時,需特別注意的是,分紅系在項目公司存在稅后利潤后方可向股東進行分配。仍舊以“外資機構——WFOE——項目公司”的簡單架構(根據實際情況可能需進行架構設計)為例, WFOE向境外股東分配股息紅利并購匯出境時需向銀行提交同意分紅的董事會利潤分配決議(或合伙人利潤分配決議)等程序文件以及完稅的相關證明文件、稅務備案表原件及經審計的財務報表等資料以確證存在稅后可分配利潤。在稅務層面,若外資機構系注冊于香港的機構,根據上文提及的《內地和香港特別行政區關于對所得避免雙重征稅和防止偷漏稅的安排》第十條股息的相關內容約定,若外資機構對WFOE持有25%以上的股權,對于向香港公司分配的股息紅利部分應按照5%的稅率預提所得稅。
注:文章為作者獨立觀點,不代表資產界立場。
題圖來自 Pexels,基于 CC0 協議
本文由“西政財富”投稿資產界,并經資產界編輯發布。版權歸原作者所有,未經授權,請勿轉載,謝謝!
原標題: 外資機構開始抄底境內房地產?

西政財富 










