鐺煮山川,粟藏世界,有明月清風知此音。呵呵笑,笑釀成白酒,散盡黃金。
作者:毛小柒
來源:濤動宏觀(ID:jinrongjianghu123123)
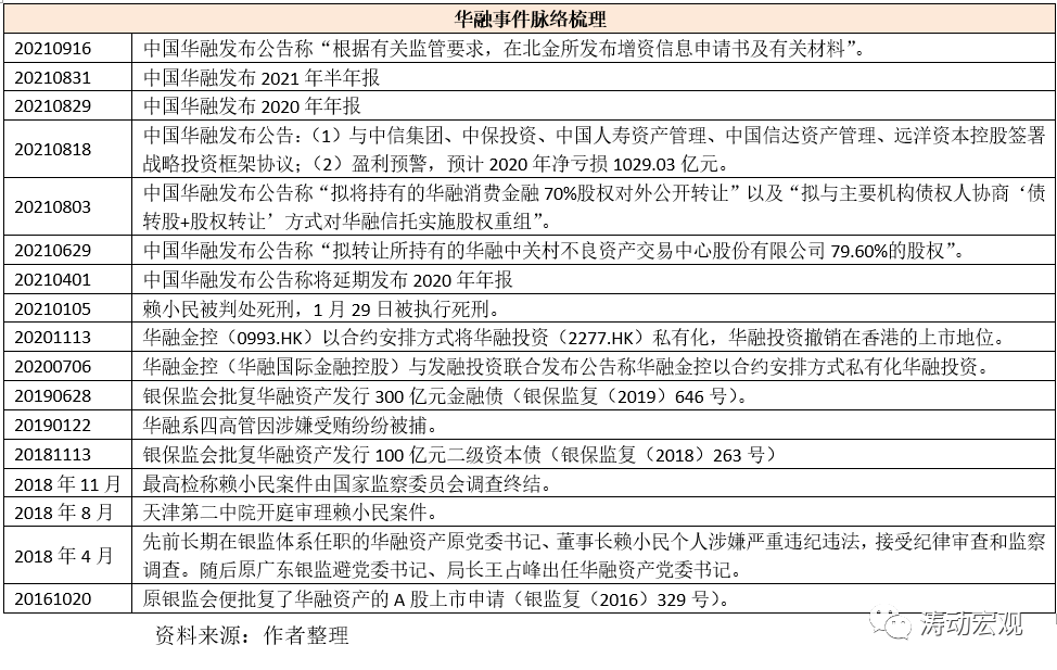
在賴小民被捕和執行死刑后,隨著2021年8月華融資產2020年與2021年上半年經營情況相繼被揭露以及潛在投資者浮出水面等事件塵埃落定,意味著屬于華融等金融AMC的時代基本已宣告落下帷幕,正式開啟重生時代。一家本應聚焦于不良資產處置主業、注冊資本近400億元、總資產規模超1.60萬億、員工數量超1.10萬人的全國性金融資產管理公司卻異化為不良資產制造者,從輝煌到落幕,再到重生的歷程洗禮,著實讓人唏噓不已。
一、目前華融資產的經營情況
(一)2020年全年巨虧1000多億元,資產負債率高達96%
除賴小民事件本身外,華融資產最為引人關注的便是2020年全年虧損超1000億元。2021年8月29日與31日發布的2020年年報與2021年半年報揭示了華融資產的真實經營現狀。

1、2018年以來,華融資產開始進入縮表模式,總資產由2017年底的1.87萬億降至今年6月底的1.61萬億(收窄0.26萬億)。與之相對應,華融資產的凈資產亦從2018年的1826億元大幅降至今年6月底的658億元(收窄1168億元),資產負債率亦大幅升至96%附近,雖然金融資產管理公司的資產負債率本身就很高(一般在85-90%左右),但比商業銀行還要高,這著實難以理解。
2、2020年年報顯示,2020年全年中國華融凈虧損額為1062.74億元,意味著2020年平均每天虧損3億元左右,總虧損額不僅超過其400億元左右的注冊資本規模和330億元市值,也超過海航2020年全年的687億元虧損規模,更是創造了上市公司最大虧損紀錄。
3、根據中國華融的2021年半年報,截至2021年6月底,華融資產的股權結構分別為財政部持股57.02%、全國社保基金理事會持股6.34%、中國人壽保險(集團)持股4.22%,這意味著1000多億元的虧損額中,國有資本便需要買單700億元左右,因此華融本身的巨額虧損實際上也是國家需要承擔的損失。
4、1000多億元的虧損額基本相當于吉林省2020年全年的公共財政收入,亦比寧夏、青海和西藏三個地區2020年全年財政收入的合計還要多出100億元,比甘肅與海南2020年的全年財政收入分別多出150億元和210億元。

(二)資本充足率大幅降至6.32%
2020年底華融資產的資本充足率由2020年6月的15.65%大幅降至4.16%,雖然今年6月底回升至6.32%,但仍然遠遠低于12.50%的監管標準(金融AMC的一級資本充足率與核心一級資本充足率的監管標準分別為10%和9%),因此未來面臨的另一個問題是資本的補充壓力,這也是華融資產引進戰略投資者的背景。
(三)2020年巨虧的原因
華融資產在公告中對2020年巨額虧進行了回應,主要有以下幾個原因引起:
1、對集中處置存量風險資產進行減值測試。由于華融華僑資產管理(負責整合華融集團范圍內分、子公司部分存量資產并進行集中處置)的股權轉讓未能按計劃實施,使得華融華僑資產計提了大量信用減值損失和公允價值變動損失。
2、對當期資產風險審慎評估信用減值損失。2015-2017年快速增長的收購重組項目和固定收益類項目于2020年集中到期,由于客戶履約能力受到較大影響而計提了信用減值損失。
3、部分附屬公司的底層資產風險加速暴露、劣變使得部分子公司計提了信用減值損失和公允價值變動損失,一定程度上掣肘了華融集團的經營業績。
總的來看,巨虧的原因主要是華融及其附屬公司的項目出現了風險。
(四)有兩個路徑可以窺測華融資產存在的問題
1、關于華融的問題,官方曾有表態
在賴小民案件中,賴小民個人受賄金額高達人民幣17.88億元,侵吞套取單位公共資金2513萬余元。而關于華融資產和賴小民本人的問題,官網曾有過表態,大致的問題主要體現在以下幾個方面:
(1)賴小民案件被定性為“一起觸目驚心的金融領域腐敗大案,致使國家和人民利益遭受特別重大損失,社會危害極大,罪行極其嚴重”。
(2)背離黨中央金融工作方針政策,對監管機構的部署要求置若罔聞。
(3)打著支持國家戰略旗號,濫設機構、盲目發債,將募集資金投向國家政策明確限制的地產等行業領域,最終從不良資產處置者異化為不良資產制造者。
(4)大肆利用制度漏洞操縱實施腐敗犯罪,大搞曲線獲利。
(5)亂辦金融、亂搞同業、亂加杠桿、亂做表外業務等違規違法問題突出。
當時官方還指出銀保監會要成立風險處置專責工作組,指導華融全面排查并穩妥處置風險項目,重點關注涉眾項目、大額風險項目和敏感客戶,督促華融公司加強同中介機構溝通,加強財務籌劃,做好業績年報發布;全面開展子公司清理整合,指導資產公司制定子公司3年清理整合方案,堅決撤銷并整合非金子公司,同步推進持牌金融機構轉讓和非金子公司退出等。以上事項正在實踐中。
2、監管部門對華融資產的處罰也可以窺測一二
此外還可以通過2019年12月華融資產遭受的一項監管處罰來窺測華融資產存在的問題,大體包括以下八項:
(1)違規收購個人貸款;
(2)違規收購金融機構非不良資產;
(3)為銀行規避資產質量監管提供通道;
(4)集團內部交易不符合公允原則,并通過集團內部交易掩蓋風險;
(5)不良資產收購業務無真實交易背景或交易背景真實性盡職調查不充分;
(6)違規對外提供擔保;
(7)通過內部交易掩蓋風險,未按規定進行資產風險分類;
(8)不良資產業務展業不審慎、無正當理由未及時報送案件信息。
二、華融資產的問題波及到整個金融資產管理行業
(一)2018年以來,四大金融AMC擴張放慢均顯著放緩
華融資產的問題并不是孤立的,實際上這幾年四大AMC多多少少都放慢了擴張步伐。例如,2017-2020年期間,信達資產的總資產增速分別為18.09%、7.85%、1.17%和0.32%,華融資產的總資產增速分別為32.46%、-8.56%、-0.30%和-3.73%,長城資產的總資產增速分別為31.35%、4.65%、-10.20%和4.24%,東方資產的總資產增速分別為21.70%、10.95%、4.04%和0.91%。相較于2012-2017年期間的擴張力度,2018年以來四大AMC的問題開始不斷出現,風險持續暴露。
因此,華融資產所反映或存在的問題在整個金融資產行業中具有普適性。

(二)對于金融AMC的政策導向其實越來越明確
隨著風險持續暴露,監管部門對金融AMC的政策導向也越來越明確:
1、扭轉金融AMC治理走樣和附屬機構管理失控局面。
2、推動金融AMC化險瘦身、加速回歸救助性金融主業,如清理整頓與主業協同效應不高、經營效益較差的金融持牌機構與非金子公司。
3、引導金融AMC服務保障金融風險攻堅戰大局,即圍繞服務實體經濟需要、化解金融風險,積極參與上市公司紓困、地方債務化解和高風險中小金融機構處置,如信達資產與長城資產參與錦州銀行風險處置等。
4、金融AMC應堅持差異化經營,發揮好金融救助器和逆周期工具功能,發揮好金融體系有效補充和“緊急通道”作用,并適時退出。
5、金融AMC不得借收購非金不良資產名義為企業或項目提供融資,不得隨意提高收購價格或隨意豁免債務而導致資產公司可能承擔最終風險和損失,不得隨意采取“原值收購”。
6、金融AMC應當加強項目實質性審核和全流程管理,建立健全風險限額管理機制,對同一集團客戶發生多次收購的,對投向單一行業的資產超過非金不良資產余額一定比例的,均要向監管部門報告。不得隱藏或掩蓋內生不良資產。
三、華融資產的重啟
(一)擬引進中信集團、中保投資、人壽、信達、遠洋等五家戰略投資者
1、1000多億元的虧損已經遠超華融資產目前的注冊資本規模,使得其資本充足率顯著低于監管要求,為此華融資產正通過引進戰略投資者來解決這一困境。在預告虧損的同時,華融發布公告稱其已與中信集團、中保投資、中國人壽資產管理、信達資產(四大金融AMC之一)、遠洋資本控股(遠洋集團的投融資平臺)等五家戰略投資者簽署了投資框架協議,這5家公司擬通過認購新發行股份的方式對華融資產進行戰略投資。其中,信達資產曾參與錦州銀行的重組工作。
2、2021年9月16日,中國華融發布公告稱其已于北金所發布增資信息申請書及有關材料,意味著中國華融引進戰略投資者將進入實質階段。
(二)斷臂求生、化險瘦身:清理旗下持牌金融機構與非金融子公司
對于華融資產的問題,政策層面明確提出要“全面開展子公司清理整合,制定子公司3年清理整合方案,堅決撤銷并整合非金子公司,同步推進持牌金融機構轉讓和非金子公司退出”等,因此華融資產面臨的另外一個問題便是斷臂求生,全面清理子公司(含持牌金融機構與非金融子公司)。
1、目前已開展的工作包括:
(1)2020年2月10日,華融昆侖青海資產管理股份有限公司75%股權在青海省產權交易市場公開轉讓,同年6月29日,中國華融旗下的杭州匯通華源投資合伙企業將其持有的華融昆侖青海資產管理股份有限公司75%股權分別轉讓給青海晨鳴實業(51%)和山東壽光金鑫投資發展控股集團(24%),華融昆侖青海資產管理隨即更名為昆鵬資產管理股份有限公司。
(2)2020年11月13日華融金控(0993.HK)以合約安排方式將華融投資(2277.HK)私有化,華融投資撤銷了在香港的上市地位。
(3)2021年6月,國新控股有限責任公司(國資委100%持股)與中國華融就收購其旗下華融證券(華融證券旗下還擁有華融基金與華融期貨)進行洽談,
(4)2021年6月29日,中國華融發布公告稱“擬轉讓所持有的華融中關村不良資產交易中心股份有限公司79.60%的股權”。
(5)2021年8月2日,中國華融發布公告稱“擬將持有的華融消費金融70%股權對外公開轉讓”以及“擬與主要機構債權人協商‘債轉股+股權轉讓’方式對華融信托實施股權重組”。
2、從華融資產的帝國版圖來看,除華融消費金融和華融信托外,其還擁有華融湘江銀行、華融資產、華融基金、華融金融租賃、華融期貨等其它金融機構。預計上述幾家金融機構后續也會面臨被轉讓的命運,或許這一過程正在進程中。不過在接盤方的選擇中,當地金融機構或當地國企接盤的可能性更大,畢竟這些子公司的轉讓或處置需要當地政府的配合。具體看,
(1)成立于2016年1月19日的華融消費金融(華融資產持股55%、合肥百貨大樓集團持股23%、深圳華潤資產管理集團持股12%、安徽新安資產管理持股10%)所在地位于安徽合肥;
(2)成立于2001年12月28日的華融金融租賃(華融資產79.92%、紹興市柯橋區天圣投資管理8.26%、浙江省能源集團財務2.70%)所在地位于浙江杭州(前身為浙江租賃、浙江金融租賃),旗下還擁有華融航運金融租賃;
(3)成立于2010年10月8日的華融湘江銀行(華融資產40.53%、湖南財信投資控股17.81%、天元置業5%、湖南省財政廳4.98%)位于湖南長沙;
(4)華融信托(華融資產76.79%、長城人壽保險14.64%、珠海市華策集團7.32%)位于新疆烏魯木齊(前身為新疆國際信托)。

(三)監管部門似乎也在嘗試幫助華融資產解決問題
雖然2020年9月以來,華融資產并沒有分支機構再被獲批,華融資產旗下的分支機構上一次被獲批還是2020年8月20日的寧夏分公司。但監管部門似乎一直在嘗試幫助華融解決問題(如清理整頓及撤并轉讓各類子公司、引進戰略投資者等),而非把其推倒重來。具體看,
1、2018年11月13日銀保監會批復華融資產發行100億元二級資本債(銀保監復(2018)263號)、2019年6月28日銀保監會批復華融資產發行300億元金融債(銀保監復(2019)646號)。事實上支持是一貫的,如早在2016年10月20日,原銀監會便批復了華融資產的A股上市申請(銀監復(2016)329號),當然現在看來回A的希望要小了很多,除非戰略投資者進入后的政策特別照顧。
2、監管部門在推動華融資產清理整頓子公司時,似乎有所選擇,如2021年6月3日重慶銀保監局在批復重慶螞蟻消費金融開業時,對華融資產持有螞蟻消費金融4.99%的股權并沒有阻止。
雖然近年來金融領域風險事件已陸續被引爆,如包商銀行破產、安邦集團改頭換面、錦州銀行與恒豐銀行風險處置完成、明天系旗下9家金融機構被接管等,但如今擺在面前的華融事件無疑是最為重磅的,這主要是因為華融資產不僅僅是港股上市公司,牽扯面廣,內外體系還較為龐雜。我們預計,后續華融資產在輕裝上陣之后,要么改頭換面、重走安邦之路,要么重啟邁入恒豐銀行與錦州銀行的重組道路,現在看來,后者的可能性似乎更大一些。
注:文章為作者獨立觀點,不代表資產界立場。
題圖來自 Pexels,基于 CC0 協議
本文由“任博宏觀倫道”投稿資產界,并經資產界編輯發布。版權歸原作者所有,未經授權,請勿轉載,謝謝!
原標題: 華融時代的落幕與重啟

任博宏觀倫道 











