鐺煮山川,粟藏世界,有明月清風知此音。呵呵笑,笑釀成白酒,散盡黃金。
作者:王平lawyer
近年來,隨著高壓監管態勢的不斷推進,金融銷售領域罰單層不出窮。金融銷售行政處罰來自兩個方面:其一是相關方投訴舉報后,監管機構進行調查核實,發現違法行為給予行政處罰;其二是監管機構例行定期或不定期檢查過程發現機構違法行為后給予行政處罰。行政處罰的救濟途徑包括檢查期間溝通、聽證程序、行政復議及行政訴訟,每個階段有各種特點,進而也有對應的溝通技巧。本次研究報告的內容如下:
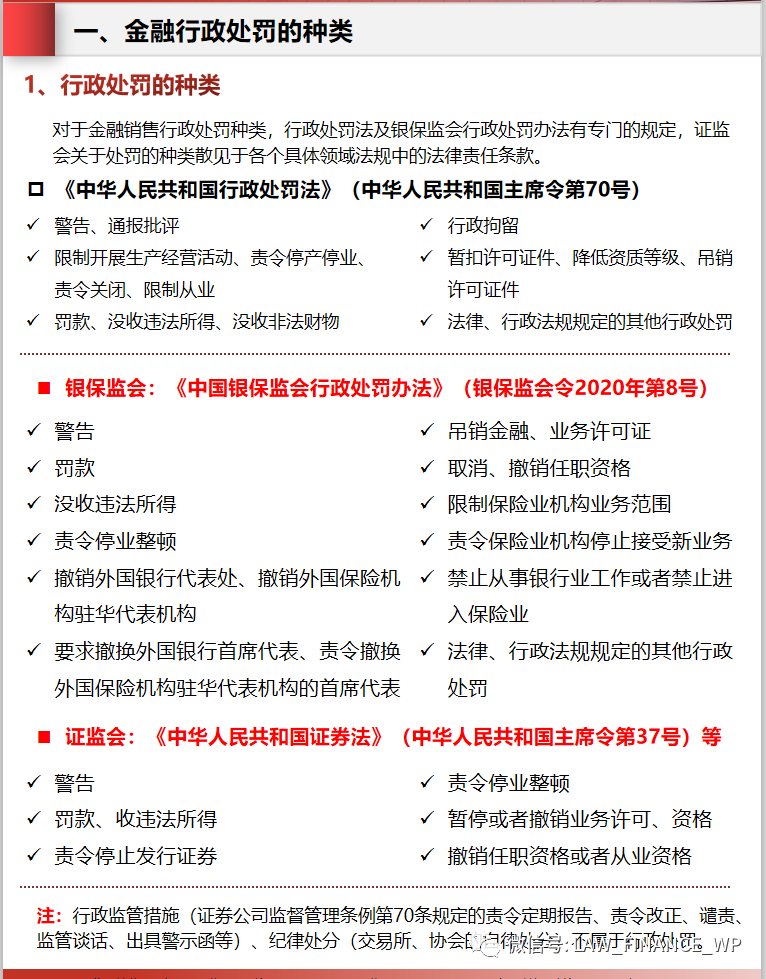
一、金融行政處罰的種類
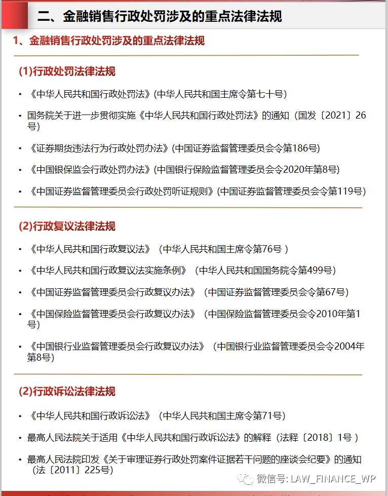
二、金融銷售行政處罰涉及的重點法律法規
三、金融監管檢查及行政處罰程序
四、金融銷售行政處罰的救濟途徑
上海蘭迪律師事務所王平律師團隊結合其豐富的匯報監管、對接監管檢查實踐經驗,以及金融行政處罰相關法律法規的規定,梳理金融行政處罰過程的救濟途徑,以供實踐參考。

報告部分截圖如下


注:文章為作者獨立觀點,不代表資產界立場。
題圖來自 Pexels,基于 CC0 協議
本文由“法園金融法律研究”投稿資產界,并經資產界編輯發布。版權歸原作者所有,未經授權,請勿轉載,謝謝!

法園金融法律研究 











