鐺煮山川,粟藏世界,有明月清風知此音。呵呵笑,笑釀成白酒,散盡黃金。
作者:西政資本
來源:西政資本(ID:xizheng_ziben)
筆者按:
2022年 1 月 1 日,《關于規范金融機構資產管理業務的指導意見》(銀發〔2018〕106號,以下簡稱“資管新規”)正式落地,非標融資進入更規范的時代,理財市場也全面進入“賣者盡責、買者自負”的新階段。
受樓市強調控和金融強監管政策的綜合影響,地產非標融資在資管新規過渡期結束之際降到了冰點。2021年 12 月 31 日,央行發布了《地方金融監督管理條例(草案征求意見稿)》,同時聯合工信部、國家網信辦、銀保監會、證監會、外匯局、知識產權局發布了《金融產品網絡營銷管理辦法(征求意見稿)》,由此給本已艱難的地產融資又加了一記重拳。
自2022年開年以來,幾家百強房企的美元債和非標違約依舊接踵而至,房企的裁員潮變得更加兇猛。在國進民退的背景下,地方國企和城投平臺在招拍掛市場托底、爆雷房企的項目接盤、基建投資等方面的力度越來越大,房企投資端和融資端被優化的從業人士也快速向地方國企和城投平臺涌動。2022年的第一季度,房企將迎來美元債和非標融資的集中償債期,房企的爆雷潮仍將繼續。在房企爆雷潮尚未結束、樓市尚未到底的情況下,民營房企拿地能力和融資需求銳減,地產投資機構也只能被動做業務轉型,以解決現實的生存和發展問題,而地方國企和城投平臺的非標業務方向也自然而然地成為了大家的首選。
一、地產非標融資的現狀
從地產非標投資機構的整體現狀來看,當下有過半數的頭部機構忙于應付“踩雷”事件,更多的則在為防止“踩雷”而強化風控,具體來看:
1. 銀行:根據監管層2021年11、12月份提及的滿足房企合理融資需求的相關要求,銀行的按揭貸款松動比較明顯,一二手房貸利率也都有所下降,但開發貸、并購貸仍舊主要傾向于國央企及優質的民營房企,盡管有些銀行已經放開了一些較為穩健的中小房企的準入,但總體上還是對爆雷的大型房企以及中小房企較為抗拒。
2. 信托:在“兩壓一降”的監管背景下,融資類信托業務規模與通道業務規模都已在2021年大幅收縮。截止當前,信托機構、銀行私行代銷部門踩雷問題房企的情況數不勝數,當前的信托非標也已進入谷底。值得一提的是,盡管大部分信托機構都在積極地往標品信托轉型,但募集端的投資人接受度還是非常有限。有鑒于此,目前最熱門的仍舊是政信產品或者城投平臺的其他非標業務,至于房地產信托的投資信心何時回歸,我們預計至少要到 2022 年 6 月左右。
3. 私募:自 2021 年 9 月份中基協暫停地產私募基金產品的備案以來(具體不知何時才能放開),很多地產私募機構都在被動轉型,目前大部分機構要么在維持存量或辦理延期、清退,要么在保殼,整體情況很不樂觀。
4. 金交所/金交中心:2021年 12 月,清理整頓各類交易場所部際聯席會議致函 29 個轄內有金融資產類交易場所的省級政府辦公廳,要求立即組織省級地方金融監管局商人民銀行、銀保監會、證監會派出機構開展對轄內金交所的現場檢查工作,此次聯席會議聚焦金交所非標融資業務的檢查,另外大量“野雞所”亦是重點清理的對象。截止當前,金交所的地產非標融資產品已全線暫停。
5. 股交所/股交中心:同金交所的情況類型,目前股交所的地產融資產品也已全線暫停,僅少部分股交所繼續開展“機構資金+股交所可轉債通道+非房主體可轉債產品”的融資業務。
6. 國企金控平臺:自 2021 年以來,國企金控平臺入坑爆雷房企的情況達到高峰,已踩雷的國企金控平臺目前基本都在做風險處置或隔離,今后將回歸屬地投資,投向也將從房地產為主轉向城投平臺的基礎設施類投資為主。
7. 保理:從市場的動向來看,除了深陷爆雷房企業務的機構外,大部分保理公司都將業務范圍調整到了國央企施工單位或城投平臺的供應鏈融資方向,另外就是保理公司作為ABS、ABN的資產服務機構,與銀行理財子資金、券商等進行合作。
8. AMC機構:按監管的要求,目前AMC基本都在回歸本源,其中不良類項目的并購融資目前很受追捧,只是周期較長、交易的不確定性因素較多。
9. 外資:不管是前融業務還是商辦類收并購及相關的融資業務,目前外資的觀望情緒依舊非常濃厚,主要原因還是房企的爆雷潮還未結束,樓市也還未到達底部。
二、地產投資機構向城投平臺非標業務方向的調整
我們注意到,越來越多的地產投資機構在大力地往國央企類開發商、地方國企、城投平臺、國央企類施工單位等的非標融資業務方向調整。以我們自身的情況為例,自從地產前融業務需求銳減后,我們當前主攻的就是城投平臺的非標融資以及國央企施工單位的保理融資業務,畢竟在房地產行業國進民退的大背景下,國央企的信用更值得信賴。
有不少同行認為,城投平臺的融資業務其實也很雞肋,比如 2022 年開年以來,多個城市的城投平臺非標產品曝出了逾期的傳聞,其中包括了經濟發達省份的弱資質城投,違約區域也從西部逐漸擴散到東部,城投信仰也受到了新一波的沖擊。從監管層的角度來看,2021年 7 月發布的《銀行保險機構進一步做好地方政府隱性債務風險防范化解工作的指導意見》(銀保監發[2021]15號)勢必會引起一輪城投平臺爆雷的后果,這跟此輪房地產行業去杠桿、去負債的監管風暴所引起的房企爆雷潮大同小異,只是監管層考慮到城投企業信用狀況會對省級區域融資環境產生較大影響,因此目前市場上除了一些城投子公司的破產案例以外,尚未出現真正意義上的城投破產重整或清算的案例,而這也是我們地產投資機構在房地產業務難以為繼的情況下轉向城投非標業務方向的主要原因。
當然,從城投平臺非標業務的風險角度來看,因為 2022 年城投平臺將迎來償債高峰,房企的爆雷潮也會嚴重影響土地財政收入,因此對弱資質城投的非標業務還是得保持謹慎,比如截止當前,交易所發債已明顯收緊,城投發債占比下降,其中被終止審核的城投發債主體多為區縣級、弱資質城投,也即區縣級城投再融資壓力非常大。除此之外,在信托壓降非標規模,監管嚴查金交所定融的大背景下,市場方面也會進一步加劇城投平臺資金緊張的局面,借新還舊也將難以為繼。
三、地產投資機構操作城投平臺非標業務的優勢
就我們自身的業務情況而言,我們認為城投平臺的非標融資業務還是有很多可以切入的空間,至少在當前環境下的投資風險方面會比普通民營房企的前融業務好上一些。具體來說,一是在業務模式和風控邏輯方面與地產非標融資業務高度相近,二是在基金產品存在備案難、募集難的情況下,我們通過“信托計劃+有限合伙”的產品形式操作城投的非標業務,投資人對底層資產的接受度高出不少,這類信托非標在當前的理財市場也仍舊比單純的房地產信托產品更受歡迎。除上述以外,最近風頭日盛的銀行理財子資金也有很多介入城投平臺融資業務的空間,這也為我們通過銀行理財子、券商、保理等機構一起介入城投平臺的標類與非標融資提供了更多的操作路徑選擇。
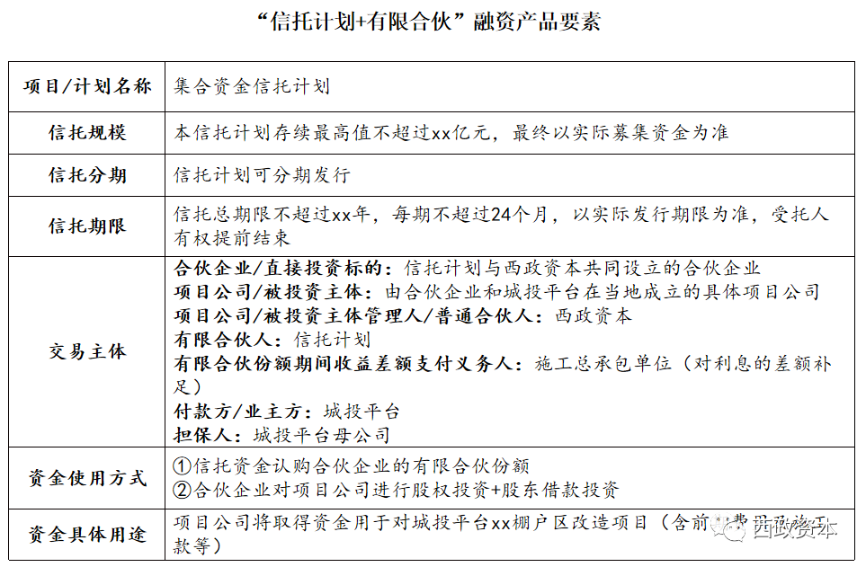
為便于說明,我們就當前正在操作的城投平臺非標融資架構做簡要說明,以供同業人士參考:


需特別注意的是,城投平臺的非標融資應嚴格遵守《銀行保險機構進一步做好地方政府隱性債務風險防范化解工作的指導意見》(銀保監發[2021]15號)的相關規定,具體條文如下:“二、嚴禁新增地方政府隱性債務 (二)不得以任何形式新增地方政府隱性債務。銀行保險機構應嚴格盡職調查,提供融資應符合以下要求:一是不得違法違規提供實際依靠財政資金償還或者提供擔保、回購等信用支持的融資。二是不得要求或接受地方黨委、人大及其常委會、政府及其部門出具承諾或擔保性質的文件,包括但不限于決議、會議紀要、協議、各類函件等。三是不得要求或接受以機關、事業單位、社會團體的國有資產為相關單位和個人融資進行抵押、質押以及以售后回租、售后回購等的方式變相抵押、質押。四是不得要求或接受以政府儲備土地或者未依法履行劃撥、出讓、租賃、作價出資或者入股等公益程序的土地抵押、質押。不得提供以預期土地出讓收入作為企業償債資金來源的融資。五是參與政府和社會的合作(PPP)、政府投資基金等,不得約定或要求由地方政府回購其投資本金、承擔其投資本金損失、保證其最低收益,不得通過其他明股實債的方式提供融資及相關服務。六是不得將融資服務作為政府購買服務內容。七是企事業單位在本行、本公司存量地方政府相關融資,已經在抵押擔保方式、貸款期限、還款方式等方面整改合格。八是不得以其他任何形式新增地方政府隱性債務。健全新增隱性債務發現機制。銀行保險機構應在合同中約定,一旦發現客戶違規新增地方政府隱性債務將終止提供融資,已簽訂融資合同的終止提款,同時及時將有關情況報告相關監管機構。”
注:文章為作者獨立觀點,不代表資產界立場。
題圖來自 Pexels,基于 CC0 協議
本文由“西政資本”投稿資產界,并經資產界編輯發布。版權歸原作者所有,未經授權,請勿轉載,謝謝!
原標題: 地產投資機構轉向了城投平臺的非標業務

西政資本 











