鐺煮山川,粟藏世界,有明月清風知此音。呵呵笑,笑釀成白酒,散盡黃金。
作者:西政財富
來源:西政財富(ID:xizhengcaifu)
受房企“三道紅線”融資監管新規及銀行貸款集中度管理“兩道紅線”監管要求的影響,越來越多的房企面臨資金鏈斷裂的風險,其中今年以來進入破產程序的中小房企尤為多見,大、中、小房企目前在全國各地的爛尾樓項目也比比皆是。在此輪強調控中,越來越多的機構盯上了不良資產的投資機會,其中困境企業的紓困融資以及破產重整類優質地產項目尤受青睞。
在房地產企業的破產重整過程中,如果涉及到項目續建,我們目前一般都會采用“共益債”投資模式。共益債將爛尾的“半成品”續建成“成品”進行銷售,使得資產價值最大化的投資模式相對于將“半成品”打折銷售的清算重整模式更能體現其優勢。近期我們也發現越來越多操作輕資產運營的開發商試圖通過“共益債+代建”的方式參與到房地破產重整項目中,而隨著房地產市場監管的收緊,也有很多地產投資機構瞄準不良資產投資領域“共益債”的投資機會。故此,我們特結合爛尾樓項目及破產房企的盤活過程中相關共益債配資的操作經驗,就共益債上設立“超級優先權”以及共益債項目選擇、共益債投資的相關內容作出梳理,以供同業人士溝通、參考。
一、爛尾樓項目及破產房企如何引入新的投資方
房地產項目出現資不抵債甚至被訴訟、被申請強制執行或者進入破產程序后,如果有第三方繼續對項目公司提供融資款,最核心、最敏感的就是債務的清償順序問題。從一般的清償順序來看,建設工程款債權、商品房消費者權利等法定優先權利>沖抵土地出讓金>有擔保的抵押債權>共益債權>普通債權,另外維穩或政府債權亦優先于共益債權的清償。簡單來說,如果我們要投資一個爛尾樓的項目,除非是能馬上恢復項目的施工和銷售,并通過銷售回血逐漸覆蓋掉前面有優先權的債權,不然的話我們的資金作為普通債權進去后可能到最后什么都分配不到。簡單來說,如果我們按常規操作繼續以債權的形式向項目公司注入資金,則我們這個繼續進入的普通債權在法律層面無法得到充分的保障,因此就程序上的操作來說,在項目公司破產申請被受理后,我們的資金原則上都必須以共益債權的方式完成進入才能更好地確保我們自身的投資安全。
從技術層面來看,“共益債權”的制度設計對我們盤活爛尾樓項目起著非常關鍵的作用。共益債投資作為債權投資的一種形式,主要是指投資人向債務人提供借款來維續其生產、續建項目,債務人將生產、續建完成后的所得變現,以共益債務清償或其他優先清償的方式將本息支付給投資人的投資方式。在破產重整案件中,利益方眾多,涉及到有財產擔保的債權人、施工方、購房消費者、國土及稅務等政府部門、職工、非金融機構債權人、供應商等等。雖然《破產法》已在第四十三條明確了“破產費用和共益債務由債務人財產隨時清償……”賦予共益債務的優先受償性,并為共益債務提供了優先保障。但是,面對錯綜復雜的關系,必須首先理清各種債權性質,調查清楚既存的權利及其順位調查清楚,才能在共益債介入后爭取最優的受償順位,甚至在提供的續建資金設定“超級優先權”的效力。
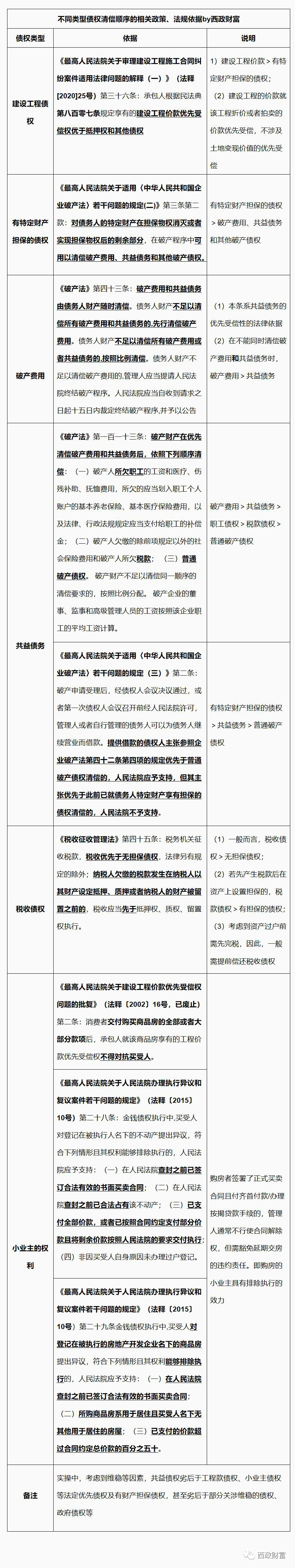
(一)債權核查及不同類型債權的清償順序
從法律規定上,各類債權在破產程序中的清償順位為:預售后小業主的權利>建設工程款債權>有特定財產擔保的債權>破產費用>共益債務>職工債權>稅款債權>普通債權。但是在房地產的破產案件實踐中,考慮到項目的竣工驗收以及設計、監理、供應商等配合等因素,諸如政府規費、配套費等普通債權以及設計、監理以及供應商等債權通常亦會優先于共益債務償還;由于完稅后才能進行資產過戶,所以,稅收債權一般也需提前償還;再如,涉及到生存保障以及維穩等因素,職工債權以及與民生相關的一些小額債權亦會全額、優先償付。

不同類型債權清償順序的相關依據如下:

(二)共益債“超級優先權”的設定
在我們操作的“共益債續建”的投資模式中,我們一般都會爭取在重整計劃中賦予我們投入的續建資金(共益債)“超級優先”的地位。但是,“超級優先權”的設立不但需要符合相應的表決程序,還需通過法院的確認,并最終在重整投資文件(《重整投資方案》、《重整投資協議》、《重整計劃》等)中落實。
1.在程序上,根據《破產法》及《破產法司法解釋(三)》的相關規定,重整期間的借款應經債權人會議表決通過并報告債權人委員會(如有)或法院。
《破產法》第六十九條:管理人實施下列行為,應當及時報告債權人委員會:(一)涉及土地、房屋等不動產權益的轉讓;?(二)探礦權、采礦權、知識產權等財產權的轉讓;??(三)全部庫存或者營業的轉讓;?(四)借款;?(五)設定財產擔保;?(六)債權和有價證券的轉讓;(七)履行債務人和對方當事人均未履行完畢的合同;?(八)放棄權利;?(九)擔保物的取回;?(十)對債權人利益有重大影響的其他財產處分行為。未設立債權人委員會的,管理人實施前款規定的行為應當及時報告人民法院。
《最高人民法院關于適用〈中華人民共和國企業破產法〉若干問題的規定(三)》第二條:破產申請受理后,經債權人會議決議通過,或者第一次債權人會議召開前經人民法院許可,管理人或者自行管理的債務人可以為債務人繼續營業而借款。提供借款的債權人主張參照企業破產法第四十二條第四項的規定優先于普通破產債權清償的,人民法院應予支持。
2.法院確認共益債的優先清償。雖然法院對共益債優先性的確認并非設立共益債的前置條件,但是,為了確保后續共益債的超級優先性,我們在將重整投資實施方案提交提交債權人會議正式表決前,一般都會先向法院提交并征求法院的指導意見,并由法院以復函或其他適當方式予以答復。
3.為了確保我們共益債投資的超級優先性,我們會在重整投資文件中明確各種類型債權的清償順位,并明確若重整成功,對共益債投資本息的清償將處于第一順位,即優先于小業主債權、建設工程債權、有財產擔保債權、稅款等債權受償等;若重整失敗,已投資的共益債中未使用資金應予以退回,共益債投資優先于重整投資款支付日之前已經發生的所有債權,并有權獲得第一順位優先受償,且相應利息、罰息等均按照實際期限計算,不因破產而停息等等。
二、投資方對爛尾樓項目及破產房企的投資策略及操作細節
(一)項目類型的選擇
我們會優先選擇已進入破產程序且破產管理人已基本鎖定破產企業對外負債總額(含或有負債)的項目。同時,為了加快項目的推進進度,考慮到社會問題和維穩問題的解決,項目后續建設可能會涉及的土地延期手續、消防規劃重新審核、施工許可證變更或重新辦理、預售許可證辦理等一系列手續,稅收優惠政策的爭取與協調,我們會優先考慮對地方政府重點關注和支持的項目的投資,借助“府院聯動”的方式促成各方利益最大化、實現共贏。
(二)項目重組價值及可行性判斷
在項目本身是否具有重組價值及可行性的判斷上:
1.通過鎖定項目的還款來源,測算項目產生的階段性現金流是否能對借款本息形成超額覆蓋并提供較高的安全墊;
2.盡量選擇前期追加投入資金相對較小、可通過項目自身銷售回款滾動開發建設的方式來實現整體盤活的項目,即充分判斷前期追加投入的資金量/項目重組成功后可變現價值,該比例越小,項目投資安全系數越高。
(三)項目運作周期及所處階段
在項目所處階段上,對于續建類項目,我們會優選臨近竣工的優質項目,并盡量選擇項目從投資到形成銷售及現金流回流的周期不超過半年的項目,同時考慮到工程質量以及產品接受風險,我們會盡量避免選擇“大齡爛尾”項目。
(四)開項目上既存權利及其順位調查
充分調查項目上的既存權利以及權利順位,爭取共益債投資最優的受償順位及通過獲得債權人委員會支持,在債權人會議表決通過的前提下,由所有債權人均同意對第三方提供的續建資金而產生“超級優先權”的效力,并得到司法確認等。
(五)對共同投資的劣后級合作方的選擇
若我們作為優先級資金,并引入劣后級(如擬引入的代建方)共同進行共益債投資時,在對劣后合作方的選擇上,我們會充分評估其過往項目的運營管理、銷售等,并關注其對我們優先級資金及收益的擔保能力。
三、投資方對爛尾樓項目及破產房企的投資方案及投資要素

1.投資架構:西政(GP)與其指定的主體(優先級LP)及代建方或其指定的主體(劣后級LP)共同成立合伙企業A作為超級優先權投資主體,優先級LP和劣后級LP按7:3的比例出資,總出資額度不超過約定金額。
2.投資額度:為了避免因額度不充分、流動性不足而無法滿足重整續建的需要而最終被迫導致重組的再一次失敗,進而影響共益債投資收益的實現,因此,對有限合伙A的投資規模的設置通常會對項目進行詳盡的調查并充分考慮市場的各類變化因素,根據項目的情況設置可調節的、相對寬松的投資預算額度,并在實際放款時根據項目的進展分期放款。資金用途限于項目復工續建款,不得挪作他用。
3.投資期限:A有限合伙的投資期限為2-4年,如果項目后續開發、施工、銷售順利,可以提前償還該部分投入。
4.投資收益:優先級LP的投資收益按照固定收益12%-13%/年,隨借隨還、利隨本清。
5.退出方式:在扣除稅費、保障后續開發的前提下,住宅的銷售回款先還利息,再沖本金。
6.放款前提條件:
(1)重整投資方案獲得債權人大會投票通過、法院裁定認可;
(2)項目公司與各個優先債權人就優先債權的展期、豁免等條件達成一致,并簽訂書面協議。
7.風控及投后管理
在風控層面,我們一般都是全流程封閉運作,在投資退出前,對項目的管控措施包括但不限于項目公司管控、第三方監管以及工程建設監理和工程審計機構監管等等。

(1)項目公司管控措施:更換法定代表人、董事長;更換財務和出納;更換并控制證章照、銀行賬戶等。
(2)投后管理團隊入駐或引入第三方監管:為保證項目正常開發、防止資金挪用等,由超級優先權投資主體聘請第三方專業的房地產項目監管機構實施項目現場監管,包括:監管章證照、賬戶和資金支出和收入監管、成本合約監管、現場工程進度和工程款支付監管、銷售情況和銷售回款監管等。
(3)工程建設監理和工程審計機構監管:由項目公司重新聘請監理單位和審計機構,對項目建設的工程建設、工程材料、工程量、工程質量、工程款支付進度實施監管。
注:文章為作者獨立觀點,不代表資產界立場。
題圖來自 Pexels,基于 CC0 協議
本文由“西政財富”投稿資產界,并經資產界編輯發布。版權歸原作者所有,未經授權,請勿轉載,謝謝!
原標題: 爛尾樓項目及破產房企的融資實操方案

西政財富 











