鐺煮山川,粟藏世界,有明月清風知此音。呵呵笑,笑釀成白酒,散盡黃金。
作者:趣趣
來源:趣法拍(ID:qvfapai)
盡調是要干嘛
盡調法拍房主要是從法拍房的居住屬性和法律屬性來分析我們中意的標的,居住屬性就比如小區的環境、房子的戶型大小等,而法律屬性主要是看我們前面介紹的法拍房的“坑”,比如長期租賃問題、稅費問題等。
盡調其實主要是為了充分發現問題。首先看房子是否滿意,價格是否合適,如果房子本身就看不中,則不必繼續考量;但如果房子中意,但存在一定的問題,就要去制定解決這些問題的策略,如果不能解決,就要把需要支付的成本綜合考慮到購房總成本里。
盡調從步驟來看主要是分為網上盡調、線下盡調。
網上盡調看什么
選定標的后要先在網上進行盡調,這樣在接下來的線下盡調中有的放矢,了解自己不確定的或者比較關心的問題。
網上盡調主要是在司法拍賣平臺和二手房購房網站上進行。
“拍賣平臺頁面”
以阿里拍賣的頁面為例,我們首先了解的是:
#概覽信息

住房類型:首先我們需要明確自己所選的房子類型,就阿里拍賣而言,選擇住宅用房后,里面主要包括普通住宅、別墅;
所在區域:拿北京來說,就是選擇是朝陽區還是海淀區等其他區域;

具體位置:拍賣標的的具體地址,一般在拍賣標的的標題有寫;
第幾次拍賣:標題會注明是第幾次拍賣,拍賣階段分為一拍、二拍和變賣;
歷史拍賣情況:本標的歷史拍賣的時間、價格;
拍賣時間:可以看到距離開拍的倒計時,要注意這個時間,可以設置提醒,屆時會有短信通知,提前安排好盡調工作和準備工作,以免錯過;
起拍價:拿到標的的最低可能價格,也決定了潛在的折扣空間;
保證金:繳納保證金才可以參與報名,具體金額見頁面里起拍價下方,注意繳納保證金的時間要求;
評估價:之前大家可能理解的所謂的評估價就是請評估公司來評估標的物價值,但是現在對于標的的評估流程有所變動。評估價也是房子實際價值的重要參考;
競價規則:事先了解競價規則、尾款支付、加價幅度、競價周期的要求等,避免因為這些細節導致不必要的麻煩;
#競買公告
競買公告:這里主要介紹注意法院是否會負責騰空、有無租賃、土地性質的問題;還有競拍流程可以參與“模擬競拍”來先嘗試;

拍賣法院:競買公告里會告知是哪一家法院在主持拍賣,注意聯系方式,聯系時間,是否有預展等,可以事先打電話做個預溝通了解情況;

競買人條件:注意基本條件是否滿足,有的地區存在限購問題;

優先購買權人:注意是否存在優先購買權人,優先購買權人是否參與競拍,這個信息一般在頁面的最后;

貸款咨詢:一般留有可以法拍貸款的機構,可以提前電話咨詢;

稅費:繳納方式,各付各的還是買家承擔;

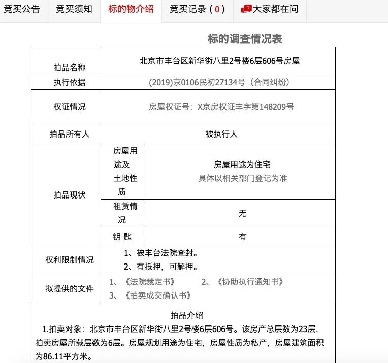
#標的物介紹
在這一板塊主要介紹標的物的權證情況,所有人,房屋用途,土地性質,租賃和抵押情況等,但一般是不詳細或不全面的,所以我們一般了解的內容有:

文書情況:有的標的附上了執行裁定書,可以了解到拍賣原因;
樓高:拍賣標的位于整棟建筑的第幾層;
總高:拍賣標的所在建筑的總層高,有的公告并沒有;
面積:拍賣標的面積,指房產證上的建筑面積;
房屋戶型:在明確需求時基本上就明確了想購買的戶型,多數公告上只陳列了面積但是并沒有告知戶型;
裝修情況:通過現場照片可以了解,但很多都只有小區大概的情況拍攝;
周邊配套:在下面的地圖里可以明確標的所在的小區和周邊的醫療、交通、生活配套等情況;

“二手房網站”
小區名稱:在法拍平臺上通過地圖確認后,可以在二手房網站上搜索確認;
小區情況:拍賣標的所屬小區的人數、在售房源、在租房源情況;
市場熱度:主要看各大平臺的帶看次數和成交套數等情況;
建筑年代:拍賣標的的建造時間;
市場價:參考相同小區同一戶型最近的成交價,參考下附近小區的成交價等;


線下盡調看什么
網上盡調結束后,會有一些無法確認的信息需要通過線下盡調來核實。線下盡調分為實地盡調和其他盡調:
“實地盡調”
居住情況:看看是否還有人居住?里面住的人是誰?與產權人什么關系?是否已經清場?清場難度如何?可以自行盡調或者求助鄰居、物業或法院工作人員;
裝修和改造:裝修情況和內部改造情況,裝修看的是附加成本,內部改造關系著過戶問題,有些房屋機構被大改,結果相關部門現場勘驗后會要求恢復原狀后才能過戶;
租賃情況:租賃坑不得不防,長期租賃的問題一定要在盡調中避開,租賃我們之前有專題介紹;
欠費情況:水電物業欠費情況,到物業去核實,競買公告一般說的是全部由買受人承擔;
學區:對應的學區,很多人關心的重頭戲。和戶口緊密相關,多問問小區人員或到相關機構了解戶口辦理和學區情況;
房子類型:有些特殊類型房產在公告中都有提示是需要補繳費用,除了在公告里和二手房網站上看,自己一定要去現場核實;
房屋瑕疵:比如兇宅等情況,可以通過實地了解問下鄰居、周邊二手房中介或咨詢法院、司輔機構工作人員了解標的情況;
“其他機構訪談”
銀行:可以通過與銀行工作人員線上溝通或電話溝通了解自己是否符合貸款要求,提前問好貸款需要準備的資料和放貸時間;
派出所:了解拍賣標的的戶口登記情況以及落戶政策等;
房管局:有條件的到房管局確認中意的標的是否存在過戶障礙;
稅務局:主要到稅務局核實拍賣標的是否存在房產年限,轉讓主體,之前受讓方式等問題,必要時到交易大廳進行預先核算;
但是小編要啰嗦下,無論是派出所、房管局還是稅務局,都不是隨便一個人都可以去搞定想要了解的信息的,還是需要專門的手續或資格的。
盡調工作做的再細致都不過分,各位千萬別嫌麻煩,前面工作做到位了,后面才會“高枕無憂”啊。
注:文章為作者獨立觀點,不代表資產界立場。
題圖來自 Pexels,基于 CC0 協議
本文由“趣法拍”投稿資產界,并經資產界編輯發布。版權歸原作者所有,未經授權,請勿轉載,謝謝!
原標題: 法拍房的“盡調”都盡調些什么?

趣法拍 











