鐺煮山川,粟藏世界,有明月清風知此音。呵呵笑,笑釀成白酒,散盡黃金。
作者:rating狗
來源:YY評級(ID:YYRating)
摘要
隨著我國經濟由高速增長轉向為高質量發展階段,環保行業受到廣泛關注,近期“2030年前碳達峰,2060年前實現碳中和”定調國家級綠色發展戰略,環保行業的關注度被推向又一個高峰。
水污染治理行業為環保行業的一個子行業,水污染治理行業工程類項目占較高,進入壁壘較高,公共事業屬性較強、區域性比較明顯。另外,水污染治理行業政策力度也在不斷加碼,近年來國資頻頻入主,PPP等重資產模式的流行也加大水污染治理行業的債務壓力,導致現金流水平較弱。細分領域方面,污水處理、自來水普及市場建設已趨于飽和,未來重點集中在村鎮污水、黑臭水體治理和河道的治理上。
本文從背景、經營情況和財務方面構建環保行業發債主體的分析框架。由于水污染治理項目投資規模大,回款時間長,導致水污染治理行業現金流水平較弱,負債壓力持續上升。但是也得益于國資的逐步進入,行業的現金流有所改善,行業的需求也是在逐步的增加,整體的基本面支撐在增加。
最后以碧水源為例進行分析其經營和財務特征。
1.行業概覽
環保行業的按治理對象,可分為大氣污染治理、固體廢物治理、水污染治理、土壤修復及環境監測5類,水污染行業為環保行業的子行業,具有環保工業的很多共性。
1.1環保行業
1.1.1產業鏈
環保行業的上下游產業鏈有一定的重疊,需求方同時也是供給方,如鋼鐵、電力、化工等行業,另外,由于環保行業有很強的公益屬性,其需求變化在很大程度上取決于產業政策,因此,政府部門是環保行業重要的需求方。

1.1.2行業特點
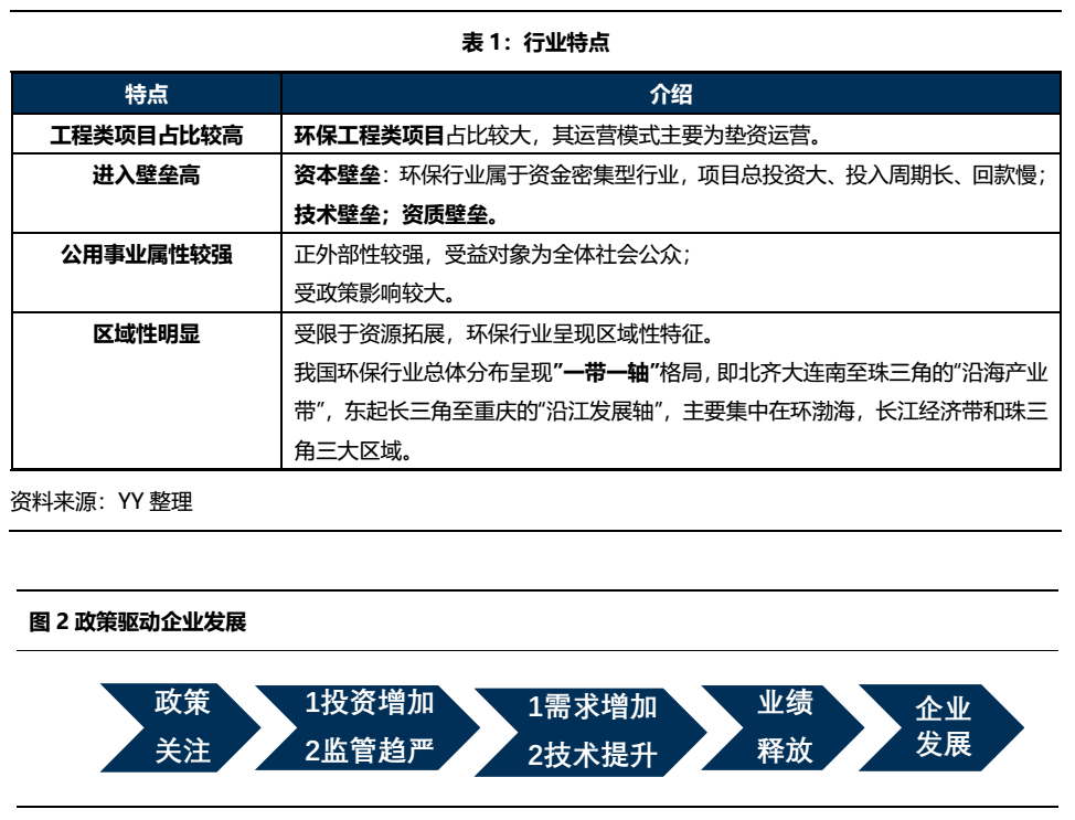
環保行業工程類項目占比較高、進入壁壘較高、公共事業屬性較強、區域性比較明顯。

1.1.3行業趨勢
(1)政策持續加碼
隨著中國成為世界第二大經濟體,經濟發展的中心從高速增長變成高質量發展,綠色節能也是高質量發展的一項重要標準。政府對于環境保護重視度增加,政策也在不斷加碼,相關法律法規不斷完善,監管趨嚴。


(2)PPP等重資產模式導致行業現金流短缺,負債加重
由于環保項目公益性較強、資金需求大,回報周期長,很多項目難以推動。2015年后,PPP經營模式由于能進一步放大企業的而投融資能力,解決了環保項目的資金問題,迅速在市場上流行,成為環保領域工程類項目的主流業務模式之一。

值得注意的是,PPP等重資產模式的流行也拉長了項目整體的回款周期,促使企業通過明股實債、基金等金融產品加大杠桿,加劇了行業整體的負債壓力,惡化了現金流,存在一定的風險。另外,PPP項目中社會資本方退出路徑也是需要考慮的重要問題。
(3)國資入主,行業市場格局重塑
2018年以來,大量國有資本進入環保行業,承擔起環保行業投資重任,國企與環保民企由競爭關系變成合作關系,主要有三種原因:
第一為強強聯手;
第二為央企迫于轉型的需要進入環保領域;
第三為民企紓困需要,例如2018年由于資管新規出臺,融資環境收縮,民企遇到資金瓶頸,國資主要充當“救援”角色。隨著國資頻頻出手,環保行業也轉向了由國企主導的市場格局。


1.2水污染治理現狀

水污染治理開始向縱深方向發展,重點集中在村鎮污水、黑臭水體治理和河道的治理上,行業技術將進一步向提高污水處理水質、降低污水處理投資與運營成本、提高處理效率等方向發展,對污水的處理模式逐漸從傳統的“收集-處理-達標排放”轉變為新興的“收集-處理-再利用”,曝氣生物濾池(BAF)技術、膜技術等開始得到廣泛關注和應用。
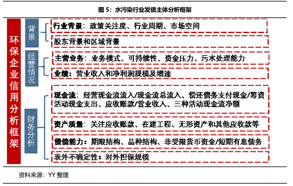
2. 水污染行業發債主體分析框架

2.1背景
水污染處理所屬的環保行業公用事業屬性較強,受政策影響較大,行業背景決定了主體融資的難易程度、市場的需求情況等主體經營的關鍵因素。我們可以從政策關注度、細分行業的生命周期及市場空間來對主體的行業背景進行分析。

從區位來看,水污染治理行業的發債主體主要集中在北京(32.14%),其次是云南省(10.71%),重慶、安徽、江蘇和廣東緊接其后,分別占比7.14%。從主體性質看,國有企業最多20家(71.43%),其中地方國有企業16家,另外民營企業6家(21.43%)。28家水污染治理公司中共19家為上市公司,整體看水污染治理行業行業資源整合能力較強


2.2經營情況分析
發債主體的業務情況可通過業務類型、業務模式、項目的持續性等進行分析。不同的業務模式決定了業績的風險性和穩定性,進而影響主體的資質水平。
2.3財務分析
現金流方面,由于水污染治理行業的項目投資金額大,回款周期長,導致應收賬款規模和債務規模較大,現金流表現不佳,真實獲現能力存疑,現金流方面主要關注經營活動現金流入所占比重、應收賬款與營業收入的比例。
近年來水污染治理行業應收賬款與營業收入比例中位數分別為49.24%、56.97%及50.01%,企業資金回收率較低,真實獲現能力較差,工程墊資屬性較大。


資產端需要關注重資產項目有關的長期應收款、在建工程等科目的占比情況,負債端主要關注期限結構及非受限貨幣資金與債務的比例。
2018年至2020年水污染處理行業負債壓力持續加大,有息債務規模和債務總規模持續上升,近3年債務總規模分別為3996.31億元、4768.17億元和5354.66億元,資產負債率中位數分別為59.36%、64.68%、65.15%,現金短債比中位數分別為1.08、0.80、0.79,短期償債壓力較大。另外需注意對外擔保規模過大造成的或有風險或者債務藏匿情況。



3. 行業展望
回款狀況差是行業的慣例,負債率被動走高;但是隨著違約和出清,國資也持續進入,行業隨著需求的提升,行業的景氣度潛在走高。
從個體角度而言,由于水污染治理行業項目的回款周期較長,投資額較大,個體進入存在一定的資本、技術、以及資質壁壘,也導致民企普遍存在融資困難。政策、現金流和運行模式成為市場關注的重點。近幾年政策持續利好,國資大量涌入、PPP等模式的流行,融資困難問題得到緩解,但重資產模式也加大水污染行業的債務壓力以及現金流危機。
本文繼續以碧水源舉例說明這種情況。
公司主營城市光環境解決方案,運營服務、市政工程和凈水器業務,結構較為豐富,主要收入來源為污水處理整體解決方案,但收入占比逐年下降。

公司業務模式逐漸由重資產模式向輕資產模式轉變,截至2020年末,在建BOT 項目73個,尚需投資261.02億元,主要為環保整體解決方案業務,光環境項目尚需投資1.31億元,無擬建工程計劃,面臨較大的資金壓力。截至2020H1,EPC項目在手訂單235個,未確認收入110.30億元。
公司業績大幅下降。截至2020年末,營業收入和凈利潤分別為96,18億元和12億元,同比下降21.52%和16.61%,主要是污水處理整體解決方案業務和市政工程業務收入的減少,同比減少24.68%和46.92%。

財務層面來看,PPP的惡果有所消融,但是應收款仍持續增加。目前基礎造血能力較弱,經營活動現金流流入占比較低,真實獲現能力弱。
截至2020年末,經營性現金流經凈額為15.45億元,同比下降53.48%,經營性現金流流入占總流入的比例為僅為36.38%。公司雖已將發展重心由重資產項目轉移到輕資產項目上,投資活動現金流缺口在減少,但前期重資產模式的激進擴張導致償還債務支付的現金在不斷增加,2018年到2020年償還債務支付的現金占籌資活動現金流流出比例分別為82.86%、79.66%、71.85%。


公司現金流不暢,真實獲現能力存疑。由于公司前幾年的興建PPP等重資產項目,導致現金流不暢,應收賬款持續增加,經營活動產生現金流凈額持續波動并處于低位水平,另外應收賬賬款與營業收入的比值持續增加,近三年及一期分別占比51.76%、56.97%、76.59%和441.60%,真實獲現能力較弱。



綜合而言,公司所處行業背景較好,業務逐漸由重資產模式向輕資產模式轉變,但由于早些年的資金沉淀和壓力,近年來業績大幅下降(擠水分未必是壞事),公司仍面臨較大的資金壓力和現金流壓力,前期的大量的重資產項目導致應收賬款和無形資產占比較大,仍有待消化,但是邊際改善的曙光已現(詳見2019年YY出的報告PPP的雙刃:從碧水源的擴張到賣身說起)。
拉伸到行業視角,行業景氣度回暖,個體也經歷了擴張-收縮的態勢,國資介入等變動。但是行業仍是潛在需求旺盛,只是回款能力受限于政府項目(財政及付款節奏)較差,整體仍需要重塑商業模式,走出相對健康的現金流方式。目前寒冬已過,靜待復蘇到繁榮。
注:文章為作者獨立觀點,不代表資產界立場。
題圖來自 Pexels,基于 CC0 協議
本文由“YY評級”投稿資產界,并經資產界編輯發布。版權歸原作者所有,未經授權,請勿轉載,謝謝!

YY評級 











