鐺煮山川,粟藏世界,有明月清風知此音。呵呵笑,笑釀成白酒,散盡黃金。
作者:閆威
來源:時貳閆(ID:yantwelfth)
從2018年以來,私募基金糾紛案件呈現快速增長的態勢,根據威科先行法律數據庫檢索結果顯示,2018年至2020年以私募基金為關鍵詞的案件數量分別為:1100件、2211件、1189件。而就具體案件展開分析,我們發現私募基金糾紛的源頭往往在私募基金募集階段,由于在募集階段部分私募基金管理人、代銷機構、三方財富機構等合規意識不足,導致存在諸多違規行為,而這些看似微不足道的違規行為,最終讓相關機構面臨巨大的訴訟風險,并付出了慘痛的代價。
下面筆者將結合最新私募領域裁判案例,剖析在私募基金募集階段存在的訴訟風險。希望借此更加直觀的展示私募基金合規的重要,讓相關管理機構、代銷機構做好訴訟風險防控,助力私募行業的合規發展。
風險點一:“私募管理人”未登記或發行未備案“私募產品”風險
典型案例一
張繼與昆山金卯股權投資管理有限公司、上海綠銘環保科技股份有限公司等合伙協議糾紛案
案件情況說明圖:

法院認定:
一審法院認為,根據法律規定,新合伙人入伙需經過全體合伙人同意,雙方另有約定的除外。本案中昆山金卯股權投資管理有限公司作為紹興金淼投資合伙企業(有限合伙)的普通合伙人執行合伙企業的事務,故昆山金卯股權投資管理有限公司與張繼所簽的合伙協議、合伙補充協議應屬有效。
紹興金淼投資合伙企業(有限合伙)出具《投資確權通知函》給張繼,確定了張繼的合伙人的身份,但在承諾的期限即 2014 年 8 月 15 日基金募集周期結束后至本次庭審結束時,昆山金卯股權投資管理有限公司并未按照約定為張繼辦理股東權益變更登記手續,確定張繼的持股比例,昆山金卯股權投資管理有限公司行為屬于違約,張繼現在僅能以隱名合伙人的身份出現,違背了張繼當初簽訂合伙協議的目的,故張繼在主張合伙協議、合伙補充協議解除基礎之上,要求昆山金卯股權投資管理有限公司返還 50 萬元的投資款,不違反法律規定,依法予以支持,合伙協議解除的時間可從庭審之日即 2016 年1月13日起解除,利息損失以50萬元為本金,從 2016 年1月13日起按中國人民銀行同期貸款利率計算。
【總結】
私募基金管理人發行未備案的“私募基金”產品,并不必然導致基金合同、協議無效,在司法認定中,是根據雙方簽訂的合同性質判定法律關系。
實務中處理思路有:按照民間借貸關系認定、按照合同法定解除思路處理、按照合同違約思路處理等。
風險點2:合格投資者方面風險
第五條: 【合格投資者】私募投資基金應當面向合格投資者通過非公開方式對外募集。合格投資者應當符合《私募投資基金監督管理暫行辦法》的相關規定,具備相應風險識別能力和風險承擔能力。單只私募投資基金的投資者人數累計不得超過《證券投資基金法》、《公司法》、《合伙企業法》等法律規定的特定數量。
第六條:【穿透核查投資者】以合伙企業等非法人形式投資私募投資基金的,募集機構應當穿透核查最終投資者是否為合格投資者,并合并計算投資者人數。投資者為依法備案的資產管理產品的,不再穿透核查最終投資者是否為合格投資者和合并計算投資者人數。
管理人不得違反中國證監會等金融監管部門和協會的相關規定,通過為單一融資項目設立多只私募投資基金的方式,變相突破投資者人數限制或者其他監管要求。
第七條:【投資者資金來源】投資者應當確保投資資金來源合法,不得匯集他人資金購買私募投資基金。募集機構應當核實投資者對基金的出資金額與其出資能力相匹配,且為投資者自己購買私募投資基金,不存在代持。
典型案例二
龔某與浙江金觀誠財富管理有限公司財產損害賠償糾紛案
案件情況說明圖:

法院認定:
當事人的合法權益應受法律保護。原、被告之間構成的是金融服務法律關系,被告在該種法律關系下應履行何種義務,雖雙方未簽訂書面合同,故應依照相關規范確定被告的義務。《證券投資基金銷售管理辦法》第五十九條,《證券投資基金法》第九十九條、《私募投資基金監督管理暫行辦法》第四章,上述部門規章的規定亦系民法及合同法中誠實信用原則的具體體現,應認定為被告作為專業理財機構的權利義務范圍,故其在理財服務過程中負有依照對客戶的風險評估等級及財務狀況等推介合適產品的義務。
根據本院查明的事實,被告在銷售產品過程中,其工作人員未取得基金從業資格證,且未要求原告填寫風險識別能力和承受能力調查問卷,存在過錯,被告對此應承擔相應賠償責任。原告作為一個完全民事行為能力的成年人,其對自身的風險承受能力應有一個正確的判斷和相應的認識能力,其未依照自身狀況進行合理投資,且其已在購買基金等理財產品時,已對被告提供的二份合同在《風險提示函》等內容上均簽署確認,應視為其對合同文本的內容進行閱讀并知曉,且在長時間內未提出任何異議,應當能夠預判基金等產品的風險程度,故原告對其自身損失的發生亦具有相當過錯。本案中,原告對涉案基金已贖回,損失已實際發生,實際損失為1029721.14元。本院結合雙方的意見,根據過錯程度并兼顧公平合理原則,同時也考慮到投資基金行為受證券市場、基金管理人等多方面因素影響,還考慮到被告的上述違規行為并不存在意于促使原告投資發生損失的主觀惡意,從而酌情確定雙方的責任。原告對自身損失應承擔90%的責任,被告承擔10%的責任即賠償102972.11元。
【注:本案例為九民紀要出臺前案例,在責任比例劃分上,由投資者承擔90%,代銷機構承擔10%,但最新司法實踐判例中,已大幅提高代銷機構、管理人責任比例】
相關案例:中國建設銀行股份有限公司北京恩濟支行與王某財產損害賠償糾紛
【總結】
私募基金管理人向非合格投資者募集資金,導致投資損失的,將面臨侵權損害賠償責任,即按照雙方過錯比例,承擔賠償。
同時也有部分案例中,司法裁判認定基金合同無效,投資者主張返還投資款本金及利息。
風險點3:風險揭示不完善問題
《2019版私募基金備案須知》就私募基金風險揭示問題規定如下:
第九條【風險揭示書】管理人應當向投資者披露私募投資基金的資金流動性、基金架構、投資架構、底層標的、糾紛解決機制等情況,充分揭示各類投資風險。
私募投資基金若涉及募集機構與管理人存在關聯關系、關聯交易、單一投資標的、通過特殊目的載體投向標的、契約型私募投資基金管理人股權代持、私募投資基金未能通過協會備案等特殊風險或業務安排,管理人應當在風險揭示書的“特殊風險揭示”部分向投資者進行詳細、明確、充分披露。
投資者應當按照《私募投資基金募集行為管理辦法》的相關規定,對風險揭示書中“投資者聲明”部分所列的13項聲明簽字簽章確認。管理人在資產管理業務綜合報送平臺(以下簡稱“AMBERS系統”)進行私募投資基金季度更新時,應當及時更新上傳所有投資者簽署的風險揭示書。經金融監管部門批準設立的金融機構和《私募投資基金募集行為管理辦法》第三十二條第一款所列投資者可以不簽署風險揭示書。
【總結】
告知說明義務標準
參考案例:(1)金祖慧與平安銀行股份有限公司南京雙門樓支行委托理財合同糾紛案(案號:(2017)蘇01民終8972號)(2)王會蘭與中國工商銀行股份有限公司北京龍潭支行財產損害賠償糾紛案(案號:(2019)京02民終15312號)
第一,在格式文本中添加針對個體投資者具體、細化的風險告知。即除了常見的不可抗力、政策、戰爭、市場等風險外,金融機構要根據投資者自身特點及產品情況,揭示相關特殊性風險。
第二,除文本材料外,金融機構需保留當面向投資者告知、釋明風險的錄音、錄像材料。即告知說明義務不僅僅要體現在紙面上,更要體現在當面的溝通及事后回訪上。
風險點4:違規推介私募產品問題
《2019版私募基金備案須知》就募集推介材料要求如下:
第八條【募集推介材料】:管理人應在私募投資基金招募說明書等募集推介材料中向投資者介紹管理人及管理團隊基本情況、托管安排(如有)、基金費率、存續期、分級安排(如有)、主要投資領域、投資策略、投資方式、收益分配方案以及業績報酬安排等要素。募集推介材料還應向投資者詳細揭示私募投資基金主要意向投資項目(如有)的主營業務、估值測算、基金投資款用途以及擬退出方式等信息,私募證券投資基金除外。募集推介材料的內容應當與基金合同、公司章程和合伙協議(以下統稱“基金合同”)實質一致。
典型案例三
北京信文資本管理有限公司與吳某合同糾紛案
案件情況說明圖:

法院認定:
本案中應收賬款表述構成誤導性陳述
中國人民銀行2007年發布的《應收賬款質押登記辦法》將應收賬款表述為“權利人因提供一定的貨物、服務或設施而獲得的要求義務人付款的權利,包括現有的和未來的金錢債權及其產生的收益,但不包括因票據或其他有價證券而產生的付款請求權。”2017年10月25日,中國人民銀行修訂《應收賬款質押登記辦法》,將“應收賬款”表述為“權利人因提供一定的貨物、服務或設施而獲得的要求義務人付款的權利以及依法享有的其他付款請求權,包括現有的和未來的金錢債權,但不包括因票據或其他有價證券而產生的付款請求權,以及法律、行政法規禁止轉讓的付款請求權。”
基金合同中約定的所謂“應收賬款”,因受到ATM機的實際投放數量、交易筆數、市場需求等多種因素的影響,該債權在實質上屬于不一定發生、發生數額不確定的未到期債權。但是在信文公司向投資人發放的基金宣傳材料中,對該款項進行估算時,采用了“保守計算”“每天ATM平均保底交易筆數”等描述,而在格式基金合同中,沒有對該債權予以進一步解釋,而是僅僅將其表述為“應收賬款”。因此,無論是通常的文義理解還是受宣傳資料中的引導,均存在投資人將“應收賬款”理解為“已經確認必然發生但尚未到期的債權”的極大可能性。因此,該表述應認定為是對投資人的誤導性陳述。
私募管理人違規推介導致投資者損失,在司法實踐中,一方面按照合同違約思路處理,即私募管理人承擔違約責任,退還投資者本金并支付利息。另一方面也有按照合同無效思路處理,即認定案涉合同符合合同法52條法定無效情形,認定無效。投資者款項返還按照合同無效處理。
風險點5:未遵守冷靜期、回訪期要求導致風險
《私募投資基金募集行為管理辦法》第二十九條規定:各方應當在完成合格投資者確認程序后簽署私募基金合同。
基金合同應當約定給投資者設置不少于二十四小時的投資冷靜期,募集機構在投資冷靜期內不得主動聯系投資者。
銷售機構在投資冷靜期內不得主動聯系投資者,投資者在冷靜期滿后方可簽署私募基金合同。
《私募投資基金募集行為管理辦法》第三十條規定,募集機構應當在投資冷靜期滿后,指令本機構從事基金銷售推介業務以外的人員以錄音電話、電郵、信函等適當方式進行投資回訪。回訪過程不得出現誘導性陳述。募集機構在投資冷靜期內進行的回訪確認無效。
回訪應當包括但不限于以下內容:
(一)確認受訪人是否為投資者本人或機構;
(二)確認投資者是否為自己購買了該基金產品以及投資者是否按照要求親筆簽名或蓋章;
(三)確認投資者是否已經閱讀并理解基金合同和風險揭示的內容;
(四)確認投資者的風險識別能力及風險承擔能力是否與所投資的私募基金產品相匹配;
(五)確認投資者是否知悉投資者承擔的主要費用及費率,投資者的重要權利、私募基金信息披露的內容、方式及頻率;
(六)確認投資者是否知悉未來可能承擔投資損失;
(七)確認投資者是否知悉投資冷靜期的起算時間、期間以及享有的權利;
(八)確認投資者是否知悉糾紛解決安排。
典型案例三
北京信文資本管理有限公司與吳某合同糾紛案【案件事實情況同上】
法院認定:
1.未進行回訪確認,管理機構構成違約
回訪確認制度能確保投資人理性投資,保障投資者權益。回訪確認制度亦是在投資冷靜期的基礎上,為私募基金投資者設置的又一道“安全閥”,這是與私募基金投資的高風險程度相匹配的,也是控制私募基金風險的必然要求。該案中,對于未經回訪確認的后果,信文公司也與吳某在《基金合同》中作出了嚴格規定,包括不得將資金投入運作、投資人可以解除合同等。因此,信文公司在對吳某未以合同約定的形式進行回訪的情況下即將資金投入運作,屬于違反合同約定的行為。
【總結】
私募管理人未履行冷靜期要求,將導致基金合同未發生效力或無效的法律風險
私募管理人未履行回訪期要求,將導致合同違約法律風險
風險點6:私募基金銷售機構適當性義務風險
《九民紀要》第74條【責任主體】金融產品發行人、銷售者未盡適當性義務,導致金融消費者在購買金融產品過程中遭受損失的,金融消費者既可以請求金融產品的發行人承擔賠償責任,也可以請求金融產品的銷售者承擔賠償責任,還可以根據《民法總則》第167條的規定,請求金融產品的發行人、銷售者共同承擔連帶賠償責任。發行人、銷售者請求人民法院明確各自的責任份額的,人民法院可以在判決發行人、銷售者對金融消費者承擔連帶賠償責任的同時,明確發行人、銷售者在實際承擔了賠償責任后,有權向責任方追償其應當承擔的賠償份額。
金融服務提供者未盡適當性義務,導致金融消費者在接受金融服務后參與高風險等級投資活動遭受損失的,金融消費者可以請求金融服務提供者承擔賠償責任。
第75條【舉證責任分配】在案件審理過程中,金融消費者應當對購買產品(或者接受服務)、遭受的損失等事實承擔舉證責任。賣方機構對其是否履行了適當性義務承擔舉證責任。賣方機構不能提供其已經建立了金融產品(或者服務)的風險評估及相應管理制度、對金融消費者的風險認知、風險偏好和風險承受能力進行了測試、向金融消費者告知產品(或者服務)的收益和主要風險因素等相關證據的,應當承擔舉證不能的法律后果
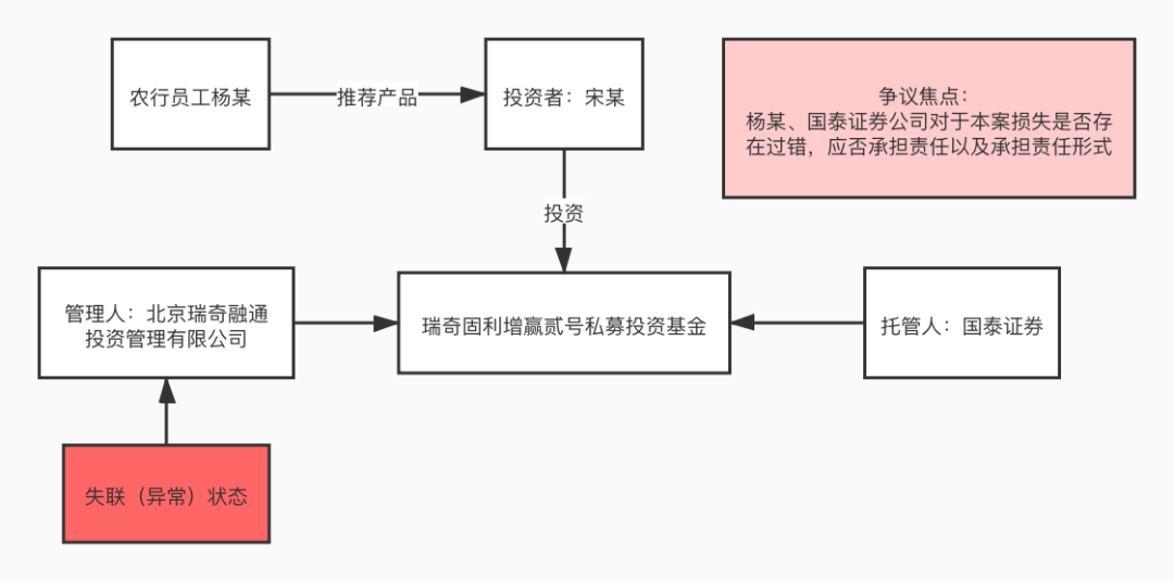
典型案例四
宋某、楊某與國泰君安證券股份有限公司委托理財合同糾紛案

法院認定:
判斷楊某與國泰證券公司責任承擔與否,仍應圍繞其是否違反法定義務及合同約定義務,并結合過錯是否造成宋玉晶財產損失綜合考量。
(1)國泰證券公司的法律責任問題
在基金管理人履行行為不當,可能造成投資者損失時,托管人僅憑不知情或者僅僅承擔資金“保管”義務而免責,顯然是不合適、不公平的。因此說國泰證券公司作為涉案基金產品的托管人,不僅要履行基金合同約定義務以外,還應當負有國家法律法規、監管機構規定的保管、監管、信息披露等法定義務。
國泰證券公司接收了宋某轉存的投資款201萬元,但未提供謹慎勤勉盡到托管人義務相關證據,庭審中亦未能對托管基金的投資記錄、收益分配以及回贖情況作出說明,無法證實其已經按照合同約定或法律規定向宋玉晶履行了基金報告復核、信息披露等義務,特別是中國證券投資基金業協會公告基金管理人北京瑞奇公司失聯(異常)狀態,瑞奇貳號基金應披露未披露月報情況下,仍未盡到審查基金資產凈值,監督投資運作,召集投資者代表大會等義務,即未履行基金托管人的任何重要義務,屬于嚴重失職或者積極幫助行為,造成投資者宋某的投資款損失,依法應承擔民事賠償責任。因宋某向國泰君安運營外包戶轉賬時未簽訂書面基金理財合同,宋某經楊某承諾的預期投資收益對國泰證券公司沒有拘束力,國泰證券公司對宋某的賠償責任限于宋某的存款本金201萬元及同期存款利息損失。
【總結】
適當性義務總結起來即三句話:了解你的產品、了解你的投資者、將合適的產品推介給合格投資者
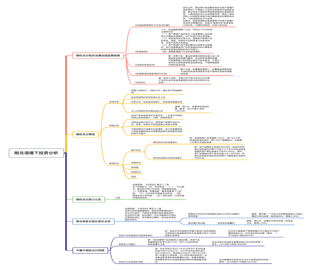
風險點7:承諾保本保收益風險
《九民紀要》 第92條【保底或者剛兌條款無效】信托公司、商業銀行等金融機構作為資產管理產品的受托人與受益人訂立的含有保證本息固定回報、保證本金不受損失等保底或者剛兌條款的合同,人民法院應當認定該條款無效。受益人請求受托人對其損失承擔與其過錯相適應的賠償責任的,人民法院依法予以支持。
實踐中,保底或者剛兌條款通常不在資產管理產品合同中明確約定,而是以“抽屜協議”或者其他方式約定,不管形式如何,均應認定無效。
【總結圖】

結語
隨著私募基金監管政策、自律規則的逐步細化,在募集環節,私募管理人、代銷機構面臨更為嚴格的合規要求,需要把握每個節點的合規性,而不是像過去一樣,只重視募集,不重視合規。否則每一個小細節的疏漏,都將導致管理人、代銷機構在未來面臨訴訟風險。
而要做好募集階段合規其實并不難,首先要有合規意識,其次要有專業的合規風控人員,最后要把握每個細節、環節的風險點,將合規貫徹在一點一滴中。
我們希望通過上述典型案例,能夠更加直觀的展示,如今私募機構所面臨的訴訟風險。一步錯,步步錯。在強監管的大背景下,不容出錯。
注:文章為作者獨立觀點,不代表資產界立場。
題圖來自 Pexels,基于 CC0 協議
本文由“時貳閆”投稿資產界,并經資產界編輯發布。版權歸原作者所有,未經授權,請勿轉載,謝謝!

時貳閆 











