鐺煮山川,粟藏世界,有明月清風知此音。呵呵笑,笑釀成白酒,散盡黃金。
作者:克而瑞研究中心
來源:克而瑞地產研究(ID:cricyjzx)
保障性租賃住房不納入集中度管理,將在一定程度上引導房企調整投資布局,同時也不排除部分房企主動向保障性租賃住房方面積極發力。
2022年2月8日,中國人民銀行、銀保監會發布《關于保障性租賃住房有關貸款不納入房地產貸款集中度管理的通知》,明確保障性租賃住房項目有關貸款不納入房地產貸款集中度管理,鼓勵銀行業金融機構加大對保障性租賃住房發展的支持力度。該政策的落地,究竟會對哪些房企產生積極作用?對行業的發展趨勢又將會帶來哪些改變?
01 保障性租賃住房不納入集中度管理引導房企調整布局
從《通知》中的內容來看,明確了持有項目認定書的保障性租賃住房項目有關貸款不納入房地產貸款集中度管理,符合一貫的“房住不炒”、“租購并舉”總基調。2022年1月20日,召開的全國住房和城鄉建設工作會議,提出了全年籌建保障性租賃住房240萬套/間。此次央行政策的進一步明確,有效提升房企申請保障性租賃住房貸款的動力;同時銀行發放相關貸款不受集中度管理指標約束,有充足空間加大對保障性租賃住房項目的信貸投放,從而加快保障性租賃住房的建設。
事實上,目前已有不少銀行已加大了保障性租賃住房建設運營的信貸支持力度,其中如建設銀行就是國內最早支持保障性租賃住房建設的金融機構之一。截至2021年末,建設銀行授信金額已超過1000億元,投放金額超430億元,涉及400多個保障性租賃住房項目。2022年1月26日,建設銀行還與保利集團簽署合作協議,探索保障性租賃住房從孵化培育、建設運營到公募REITs發行的全生命周期業務模式。
除了保障性租賃住房貸款,公募REITs如何對接保障性租賃住房也成為了近期各地政策的重點關注方向,其中如2022年1月19日,無錫發布《市政府辦公室關于加快發展保障性租賃住房的實施意見》,其中就提到支持保障性租賃住房建設、改造、運營企業發行不動產投資信托基金(REITs)融資。可見,在未來多方位的保障性租賃住房領域融資支持下,將在一定程度上引導房企調整投資布局,同時也不排除部分房企主動向保障性租賃住房方面積極發力。

02 認定程序及業務規模或使房企受益有限具體效果有待觀察
根據《國務院辦公廳關于加快發展保障性租賃住房的意見》,保障性租賃住房主要解決新市民、青年人等住房困難問題,建筑面積不超過70平方米小戶型為主,租金要低于同地段同品質市場租賃住房租金。在2022年1月18日上海出臺的《上海市保障性租賃住房項目認定辦法(試行)》中進一步明確了新實施保障性租賃住房項目的戶型標準,即70平方米以下戶型住房建筑面積占項目住房建筑面積的比例不低于70%。
根據上海保障性租賃住房的認定程序來看,房企可以通過既有項目及新實施項目認定兩種方式獲取相關認定書。其中既有項目指的是該《辦法》實施前,經過合規審批已經建成或在建(含正在辦理建設工程手續)的租賃住房項目。通過該流程,房企可以將已取得的符合條件的租賃住房項目,轉變為保障性租賃住房項目,進而享受到政策優惠,但同時租金也預估要低于市場價格約15%-20%。
而在新實施項目認定程序中,包括一般認定程序和簡易認定程序。簡易認定程序主要適用于商品住房配建保障性租賃住房項目,以及土地出讓合同明確建設內容為(保障性)租賃住房的新建項目。該程序更多涉及各地的新供應國有建設用地,如上海要求新出讓商品住房用地配建不少于15%的開發企業自持保障性租賃住房。但注意的是,該類出讓方式,投資主體以國企為主,民營企業參與有限。
總體來看,由于保障性租賃住宅認定辦法為近期出臺,而房企實際擁有的認定項目規模不多,當下能夠受到的政策福利相對有限。尤其是民營房企,在保障性租賃住宅領域或主要起到國企及央企之外的補充和輔助作用,未來該領域金融支持的具體效果仍有待觀察。

03 代建及運營能力強的房企可積極嘗試該領域布局
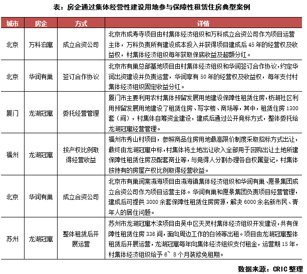
雖然房企參與保障性租賃住房規模不大,但仍有部分房企積極與政府合作,試水該領域。根據住建部2021年11月及2022年2月發布的兩批《發展保障性租賃住房可復制可推廣經驗清單》來看,多家房企通過集體經營性建設用地參與保障性租賃住房建設,這些房企包括萬科泊寓、華潤有巢及龍湖冠寓,參與方式包括成立合資公司、整租后開展運營、委托經營管理等等。
其中如北京成壽寺項目,就由村集體經濟組織和萬科成立合資公司作為項目運營主體,萬科負責所有建設成本投入并獲得項目建成后45年的經營權及收益權;不同于土地獲取,萬科前期只需投入建設開發成本,降低了租金負擔的同時也擴大了業務規模。
此外在保障性租賃住房的熱潮下,對于代建能力強的房企同樣迎來利好,這類房企可以為政府提供相關的代建服務,如綠城管理、中原建業等;此外對于租賃住房運營管理能力突出的企業,也可以積極參與到保障性租賃住房的后期運營中,如萬科泊寓、龍湖冠寓、旭輝領寓等等。

整體來看,此次房地產貸款集中度管理的調整,進一步引導了未來房企的業務布局方向。值得注意的是,2022年初號稱長租公寓第一股的青客已申請破產,揭露了市場化的租賃住房盈利空間依然有限;而保障性租賃住房雖然享受政策優惠,但由于租金定價較低,同樣處于微利階段。在此背景下,參與保障性租賃住房的房企應做好心態調整,準備好房地產的微利時代。除此之外,保障性租賃住房的大量推出,對市場化的租賃住房也會形成擠壓,對于布局市場化租賃住房的房企而言,更要做好產品差異化打造,提升自身的運營能力。
注:文章為作者獨立觀點,不代表資產界立場。
題圖來自 Pexels,基于 CC0 協議
本文由“克而瑞地產研究”投稿資產界,并經資產界編輯發布。版權歸原作者所有,未經授權,請勿轉載,謝謝!

克而瑞地產研究 











