鐺煮山川,粟藏世界,有明月清風知此音。呵呵笑,笑釀成白酒,散盡黃金。
作者:毛小柒
來源:濤動宏觀(ID:jinrongjianghu123123)
【正文】
臨近年末,本文根據最新情況變化,對之前的報告碳中和背景下的綠色金融手冊進行更新調整。綠色金融雖然并非新鮮事物,但正像工業化進程中的城市化過程給金融機構帶來了大量的市政基建類、房地產類業務機會一樣,未來“碳達峰、碳中和”目標的實現過程必然需要政策層面的集體行動與金融體系的強力加持,也應會帶來大量的綠色金融業務機會。不過傳統工業化進程的主要支撐主要是鋼鐵、煤炭等高碳行業,而“碳達峰、碳中和”本身恰恰帶有反工業化進程的內涵,其主要方向是抑制或優化高碳行業、加大力度推動清潔能源與綠色行業發展,這樣一種看似相反的過程對政策及實踐層面的要求顯然更高,也更需要政策層面的持續支撐。
一、整體情況簡述
(一)簡要明晰何為碳達峰與碳中和?
1、2020年9月22日,中國在聯合國氣候大會上宣布我國要在2030年前實現碳達峰、2060年前實現碳中和的目標。隨后2020年中央經濟工作會議和2021年政府工作報告均對碳達峰、碳中和目標達成進行了部署,并提出了很多需要實現的量化目標。因此可以預見,“3060”目標的實現既是生態文明建設的主要構成部分,亦是一項政治任務。

2、2015年12月12日,巴黎氣候變化大會上一致通過的《巴黎氣候協定》(之前的相關文件分別為1992年的《聯合國氣候變化框架公約》和1997年的《京都議定書》)致力于將全球平均氣溫較前工業化時期上升幅度控制在2攝氏度以內,并努力將溫度上升幅度限制在1.5攝氏度以內,同時計劃在本世紀下半葉實現全球溫室氣體人為零排放。
請注意《巴黎協定》是在奧巴馬執政時期簽署的,但在Trump和Biden時期略有反復(如Trump時期退出、Biden時期重返)。
3、碳達峰(Peak Carbon Dioxide Emissions)是指二氧化碳的排放不再增長,達到峰值后再慢慢減下去。需要說明的是,碳達峰目標達成之前并不意味著高碳行業仍然可以快速增長,而是高碳行業的碳排放增速逐步趨于0。
4、碳中和(Carbon Neutral)是指凈零排放(排放規模=吸收規模),即人類經濟社會活動所必須的碳排放,通過森林碳匯和其他人工技術或工程手段加以捕集利用或封存,從而排放到大氣中的溫室氣體凈增量為零。
(二)了解未來五年、十年與四十年的“30·60”量化任務
2021年10月24日發布的《關于完整準確全面貫徹新發展理念做好碳達峰碳中和工作的意見》明確了未來五年、十年與四十年的量化任務。可以看出,2030年以前的非化石能源比重提升并不明顯,2030至2060年之間的三十年變化較大。

(三)應認識到中國完成“30·60”目標任務較為艱巨
1、化石能源是碳排放的主要載體,而目前我國能源消費結構還是以傳統能源為主,化石能源消費總量接近85%,其中煤炭占比超過50%、石油占比約為20%、天然氣不足10%。因此若要實現“30·60”目標,任務非常艱巨,意味著化石能源消費占比需要大幅降低,這對正處于工業化進程中的中國來說,需要真正轉變粗放發展方式。
2、雖然中國設定的碳達峰和碳中和時間進度落后于其它主要經濟體(大部分經濟體在2050年及之前實現碳中和目標),但是我國碳達峰和碳中和之間僅相隔30年,較其它經濟體普遍在40年以上來說,我國緩和的時間比較窄。
3、“30·60”目標的實現沒有捷徑可走,即控制化石能源消費,但化石能源是工業化進程中的必須要素投入,因此“30·60”目標和工業化進程在某種程度上來說是相互排斥的。不過在我國經濟發展過程中,能源消費總量仍處于上升通道,而離完成碳達峰目標僅剩10年的時間,時間緊、任務重。
所以我們看到目前主要是發達經濟體在為碳中和作出努力,而諸如印度、俄羅斯等發展中國家在“碳達峰、碳中和”這一目標上尚比較猶豫,這主要是因為一旦明確碳中和目標,則意味著該經濟體的工業化進程將會受到較大影響。

(四)“30·60”目標的實現需要巨大資金投入,金融體系作用很大
“30·60”目標的實現需要百萬億級的巨大資金投入,僅靠政府資金是不可能的,需要包括金融體系在內的市場資金充分參與,因此可以預期,碳中和及其背景下的綠色金融業務亦將成為未來政策的主要著力點。
根據市場多方預測顯示,“30·60”目標的實現所需資金規模可達百萬億級,年均投資將在3萬億元左右。例如,央行副行長劉桂平表示,碳達峰碳中和需要的資金投入規模巨大,預計在150萬億至300萬億元之間。

(五)綠色低碳行業屬于戰略新興產業
綠色低碳行業是碳中和目標達成過程中的重點支柱產業,隸屬于戰略新興產業。這里的戰略新興產業主要包括新一代信息技術、數字經濟、高端裝備制造、綠色低碳、海洋經濟、新材料以及生物醫藥等領域。十四五規劃綱明確提出2025年底戰略性新興產業增加值占GDP比重要超過17%(比十三五高出2個百分點)。
以公布相關數據的深圳為例,其戰略新興產業增加值占其GDP的比例高達37%以上(其中,綠色低碳增加值占其GDP的比例達到4.43%)。
(六)“30·60”目標的政策傾向性比較明顯,未來高碳行業會較為糾結
1、表面上看,“30·60”目標的實現對煤炭電、鋼鐵、水泥、石化、鋁業等高碳行業較為不利,而對風電、太陽能發電、電化學儲能、特高壓傳輸、新能源汽車、碳交易等有助于推動“30·60”目標實現的領域則是相對友好的。因此在這方面,政策支持的傾向性比較明顯。
2、“30·60”目標會使得政府大幅削減市場對高碳行業的需求,限制募集資金用途與傳統渠道融資,從而使高碳行業的經濟損失增加、現金流受限,導致高碳排放行業的資產價值下降,從而會影響到企業和金融機構的資產質量,也即未來高碳行業可能會出現很多壞賬。原央行貨幣政策委員會委員馬駿便曾指出目前違約率為3%左右的煤電貸款在十年后可能會變成20%以上。
當然,上述判斷是相對理想化的,雖然趨勢上可能會如此,但階段性的反復需要特別關注,如近期的“拉閘限電與能耗雙控”便是一例。
(七)綠色金融相關概念梳理
為更好理解綠色金融(體系)的內涵,我們統計了與綠色金融有關的大部分政策文件。目前各類政策文件主要涉及到綠色金融、綠色金融體系、綠色金融業務以及綠色金融業績評價等概念,大致內涵如下:
1、綠色金融是指為支持環境改善、應對氣候變化、生態系統保護和資源節約高效利用等經濟活動,即對環保、節能、清潔能源、綠色交通、綠色建筑等領域的項目投融資、項目運營、風險管理等所提供的金融服務。
2、綠色金融體系是指通過綠色信貸、綠色債券、綠色股票指數和相關產品、綠色發展基金、綠色保險、碳金融等金融工具和相關政策支持經濟向綠色化轉型的制度安排。
3、綠色金融業務是指金融機構開展的符合綠色金融標準及相關規定的業務,具體包括但不限于綠色貸款、綠色證券、綠色股權投資、綠色租賃、綠色信托等。
4、綠色金融業績評價是指央行及其分支機構依據相關政策規定對銀行業存款類金融機構綠色金融業務開展情況進行綜合評價,并依據評價結果對銀行業存款類金融機構實行激勵約束的制度安排。


二、綠色金融領域總體政策框架已相對完善、工具逐漸豐富
經過多年實踐,目前綠色金融總體政策框架已相對完善,綠色金融工具亦比較豐富,為金融機構深度介入綠色金融領域提供了根本遵循。
(一)國家層面對綠色產業發展進行了頂層設計。具體看,2021年10月,相繼發布的《關于推動城鄉建設綠色發展的意見》和《關于完整準確全面貫徹新發展理念做好碳達峰碳中和工作的意見》以及《關于印發2030年前碳達峰行動方案的通知》,基于最新情況進一步明確了綠色發展的根本遵循。與此同時,2020年10月29日,深圳發布的《綠色金融條例》是我國第一部綠色金融法律法規,也是深圳作為中國特色社會主義先行示范區的具體實踐。
(二)2016年8月31日,央行、財政部、發改委、環境保護部、銀監會、證監會和保監會聯合發布的《關于構建綠色金融體系的指導意見》應作為總綱領,這是全球首個由中央政府部門制定的綠色金融政策框架。2021年11月5日,工信部和一行兩會聯合發布的《關于加強產融合作推動工業綠色發展的指導意見》(工信部聯財(2021)159號)進一步豐富了綠色金融政策框架。
(三)2017年以來,國家先后批復浙江、江西、廣東、貴州、新疆、甘肅六省(區)九地開展了各具特色的綠色金融改革創新實踐,相關部門隨即發布了各綠色金融改革創新試驗區的總體方案。2021年月2日,央行、發改委和證監會聯合發布的《綠色債券支持項目目錄(2021年版)》亦成為金融機構開展綠色金融業務的指導性文件。
(四)目前綠色金融工具已經較為豐富,不僅包括綠色信貸、綠色債券、綠色投資、綠色發展基金、綠色保險、各類碳金融產品等金融品種,還包括央行近期相繼推出的碳減排支持工具以及專項再貸款。其中,這里的碳金融產品主要包括碳遠期、碳掉期、碳期權、碳租賃、碳債券、碳資產證券化、碳基金以及碳排放權期貨交易等等。

三、綠色領域政策層面主要有哪些舉措或導向?
(一)國家層面
國家層面的政策主要明確了以下幾個值得關注的要點:
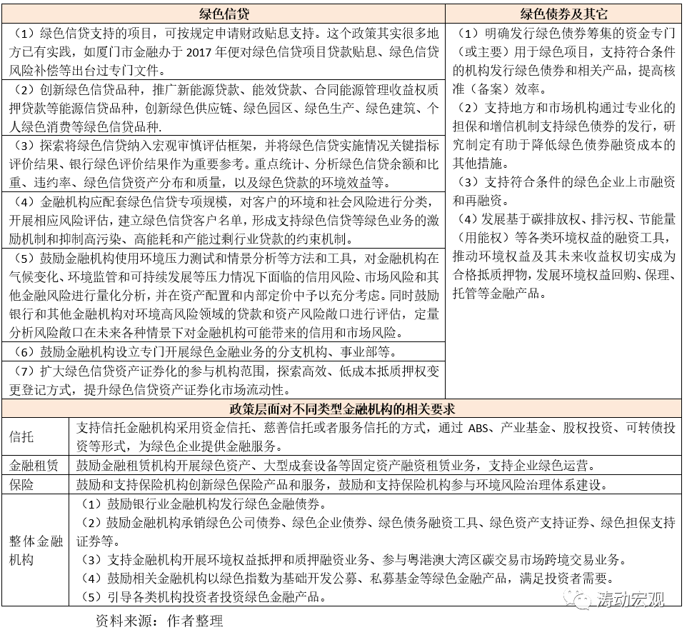
1、加強財政、金融、規劃、建設等政策支持,完善綠色金融體系,推動高質量綠色建筑規模化發展,支持城鄉建設綠色發展重大項目和重點任務。
(1)鼓勵金融機構開發針對綠色領域的金融產品;綜合利用并購貸款、資產管理等一攬子金融工具,支持產能有序轉移、危化品生產企業搬遷、先進制造業集群建設等。
(2)鼓勵開發性政策性金融機構為提供長期穩定融資支持。鼓勵銀行業金融機構積極發展綠色信貸、能效信貸,推動“兩高”項目綠色化改造,對工業綠色發展項目給予重點支持。
(3)研究有序擴大綠色債券發行規模,鼓勵符合條件的企業發行中長期綠色債券。支持符合條件的企業上市融資和再融資用于綠色低碳項目建設運營,支持“硬科技”綠色企業在科創板上市。支持在綠色低碳園區審慎穩妥推動基礎設施領域不動產投資信托基金(基礎設施REITs)試點。
(4)研究設立國家低碳轉型基金。鼓勵社會資本設立綠色低碳產業投資基金。建立健全綠色金融標準體系。
以綠色低碳效益明顯的產業鏈領航企業、制造業單項冠軍企業和專精特新“小巨人”企業為核心,加強對上下游小微企業的金融服務。
(5)鼓勵推廣《“一帶一路”綠色投資原則》(GIP),進一步發展跨境綠色投融資,支持開展“一帶一路”低碳投資。
2、推動產業結構優化升級,制定能源、鋼鐵、有色金屬、石化化工、建材、交通、建筑等行業和領域碳達峰實施方案,修訂產業結構調整指導目錄,開展鋼鐵、煤炭去產能“回頭看”,開展碳達峰試點園區建設。
3、遏制高耗能高排放項目盲目發展。具體看,新建、擴建鋼鐵、水泥、平板玻璃、電解鋁等高耗能高排放項目嚴格落實產能等量或減量置換,出臺煤電、石化、煤化工等產能控制政策。未納入國家有關領域產業規劃的,一律不得新建改擴建煉油和新建乙烯、對二甲苯、煤制烯烴項目。合理控制煤制油氣產能規模。提升高耗能高排放項目能耗準入標準。加強產能過剩分析預警和窗口指導。
4、“十四五”時期嚴控煤炭消費增長、“十五五”時期逐步減少。
5、2021年11月17日的GWY常務會議還提出要“統籌研究合理降低項目資本金比例、適當稅收優惠、加強政府專項債資金支持、加快折舊等措施,加大對煤炭清潔高效利用項目的支持力度”。
(二)部委層面
一行兩會、工信部等層面的政策文件旨在鼓勵或引導包括金融機構在內的各類社會資金主體進入綠色金融領域,并采取配套支持政策。
1、碳減排支持工具和專項再貸款等碳貨幣工具是翹板
2021年11月8日與11月17日政策層面分別推出的碳減排支持工具(詳情參見碳減排支持工具全解)與2000億元專項再貸款(詳情參見如何理解新推出的2000億元專項再貸款?)均可被視為碳貨幣的具體形式。無論是碳減排支持工具還是專項再貸款,均是由央行提供基礎貨幣,對金融機構發放綠色貸款提供資金支持,因此這兩項工具均為結構性寬信用工具。由于碳減排支持工具暫沒有設定規模上限,這意味著未來碳減排支持工具實際上是存在較大想象空間的,未來會不會有新的碳貨幣工具推出以及碳減排支持工具的適用范圍是否擴大也是存在想象空間的。

2、綠色信貸與綠色債券等綠色金融產品是主力
(1)雖然政策層面與金融機構在不斷做出嘗試,但綠色信貸與綠色債券仍是除碳減排支持工具和專項再貸款之外最主要的兩大綠色金融產品。
例如,提出要創新綠色信貸品種(如新能源貸款、能效貸款等),創新推出碳中和債券,支持綠色企業上市融資與再融資,發展基于碳排放權、排污權等各類環境權益的融資工具等等。為推動綠色信貸與綠色債券規模上升,政策層面還通過宏觀審慎管理框架、金融機構評價體系構建等方式實施政策激勵。

3、對金融機構、金融管理部門等也提出了具體要求
(1)中央財政整合現有節能環保等專項資金設立國家綠色發展基金,鼓勵有條件的地方政府和社會資本共同發起區域性綠色發展基金,支持社會資本和國際資本設立各類民間綠色投資基金。
這里需要特別提及國家綠色發展基金(政府為產業基金),這是一家成立于2020年7月,由財政部、生態環境部、上海市人民政府共同發起,出資方包括財政部、長江經濟帶11個省份、金融機構和大型企業的政府產業類基金。
(2)實際上,政策層面亦對信托、金融租賃等金融機構以及一行兩會等金融管理部門也提出了具體要求。

(三)地方政策代表(福建銀保監局)
《銀行業金融機構綠色金融評價方案》是由央行發布,銀保監會并沒有參與。不過2021年5月7日福建銀保監局發布的《關于銀行業保險業推進綠色金融發展的指導意見》(閩銀保監發〔2021〕91號)提出了相關要求:
1、力爭“十四五”期間轄區綠色支行等分支機構突破50家,綠色金融專業隊伍突破200個,綠色金融專業人才突破1000人。
2、三明與南平綠色金融改革試驗區要分別打造3-5個銀行業保險業綠色金融創新示范點。其中,“十四五”期間,三明、南平兩地市銀行業金融機構力爭綠色融資余額年均增速不低于20%。
顯然,政策層面是鼓勵銀行業金融機構開設綠色分支機構以及專營機構的。

(四)當前綠色金融領域存在的問題與下一步可能的方向
1、雖然當前政策框架已相對完善、綠色金融工具亦相對豐富,但僅僅依靠信貸或財政資金仍然顯得不夠,綠色投融資領域仍有諸多改善的地方。
(1)綠色產業的資金來源比較單一,多層次投融資體系尚未真正建立。具體看,對綠色信貸、綠色債券等傳統融資工具依賴較高,且綠色信貸與綠色債券的支撐力度依然較為薄弱,而綠色權益融資等直接投融資品種規模仍然較小、占比較低,同時既能滿足日常經營需求、又不加重綠色產業領域債務負擔、能夠提供中長期資金來源的投融資品種較為匱乏。
(2)在沒有更多風險緩釋工具的支撐下,綠色金融的發展更多是靠政策層面強力推動,當前仍以政策性資金為主,市場化資金占比較低,社會資本主動介入的意愿不高,同時地方政府的主觀能動性與持續性亦不足。
(3)綠色產業帶有天然的公益性,其投入與產出本身存在明顯的錯配性,初期與持續期投入較大、但產出則需要五年甚至十年才能體現,傳統投融資品種很難大規模和持續性介入,導致綠色產業的投融資本身存在明顯錯位。
2、未來政策層面仍較大的改善和想象空間(其中一些已經在實踐):
(1)建立國家氣候投融資項目庫、制定投資負面清單,積極挖掘高質量的低碳項目,限制高碳項目,推動建立低碳項目的投融資對接平臺;
(2)通過政府采購,來積極引導低碳采購和消費市場的發展;
(3)通過碳減排支持工具和各類考核評級舉措,引導并鼓勵金融機構開發氣候友好型的綠色金融產品,發行綠色類金融債券,強化對氣候領域的金融支持;
(4)支持符合條件的綠色類企業通過資本市場進行融資和再融資,如助力企業通過境外市場開展各類融資活動、積極引入境外投資者進入境內綠色市場、在跨境資產轉讓項目方面向綠色項目傾斜等;
(5)選擇區域進行試點,制定氣候投融資標準與綠色金融標準,有效銜接《綠色產業指導目錄》,支持綠色類項目各類融資及相關政策快速落地和復制。
(6)在前期成立國家綠色發展基金的基礎上,鼓勵有條件的地方政府和社會資本共同發起成立區域性綠色發展基金,以配合銀行業金融機構對綠色產業開展投貸聯動業務。同時在現有綠色金融改革試驗區內大力開展綠色投融資創新改革試點,以盡快形成并建立完善的綠色產業投融資體系。
四、商業銀行綠色金融業務實踐
(一)銀行業金融機構綠色金融評價
2021年6月9日,央行發布《銀行業金融機構綠色金融評價方案》,明確綠色金融評價指標包括定量和定性兩類。其中,定量指標權重為80%、定性指標權重為20%,綠色金融評價結果納入央行金融機構評級等央行政策和審慎管理工具。
1、綠色金融評價工具自2021年7月起實施,評價工作每季度開展一次。定量指標包括綠色金融業務總額占比、綠色金融業務總額份額占比、綠色金融業務同比增速、綠色金融業務風險總額占比等四項。這里的綠色金融業務是指銀行業金融機構開展的各項符合綠色金融標準及相關規定的業務,包括但不限于綠色貸款、綠色證券、綠色股權投資、綠色租賃、綠色信托及綠色理財等。
2、綠色貸款余額采用央行調查統計部門提供的統計數據,綠色債券持有量采用登記托管機構(包括中債登、中證登和上清所)提供的登記數據,綠色債券包含綠色金融債、綠色企業債、綠色公司債、綠色債務融資工具、綠色資產證券化、經綠色債券評估認證機構認證為綠色的地方政府專項債券等產品。
3、綠色金融評價定性得分由央行結合銀行業金融機構日常管理、風險控制等情況并根據定性指標體系確定。

(二)綠色債券:存量1507只、規模合計15416.19億元
截至2021年11月30日,我國共有綠色債券1507只,規模合計15416.19億元(根據央行公布的信息、這一數值位居全球第二)。進一步,綠色債券可分為金融機構發行的綠色金融債和非金融企業發行的綠色債券。從變化上來看,綠色地方政府債和綠色非金融企業債的增長較快,2020年綠色地方政府債存量凈增3276億元,2021年以來綠色非金融企業債存量凈增2920億元。

1、綠色金融債券:存量83只、規模合計2334.25億元
(1)綠色金融債券目前共有83只,規模合計為2334.25億元。其中政策性銀行9只(規模846億元)、全國性銀行1只(工行的100億元)、股份行3只(規模350億元)、城商行35只(規模702億元)、農商行23只(規模136.25億元)、非銀金融機構12只(200億元)。
(2)目前股份行中有3家銀行有存續綠色金融債(分別為興業銀行、華夏銀行和浙商銀行);城商行中有24家銀行有存續、農商行中有15家銀行有存續;全國性銀行僅1家有存續(工行);非銀金融機構有7家有存續,且均為金融租賃公司,分別為江蘇金融租賃、華融金融租賃、農銀金融租賃、浦銀金融租賃、蘇銀金融租賃、興業金融租賃和長城國興金融租賃。



2、非金融企業綠色債券:存量1089只、規模合計8304.26億元
除綠色金融債外,還有一些非金融企業發行的綠色債券,存量為1089只、規模合計8304.26億元。具體來看,
(1)發改委管轄的企業債合計161只,存量規模為1763.16億元。
(2)證監會管轄的公司債合計268只,存量規模為2259.71億元.
(3)銀行間市場管轄的中票和短融合計241只(中票204只),規模合計2777.37億元(中票2259.37億元)。
(4)另有資產支持證券401只(規模合計為1252.31億元),其中銀保監會主管ABS、證監會主管ABS和交易商協會ABN分別有11只、311只和79只,規模分別為33.31億元、655.28億元和563.71億元。
3、碳中和債屬于綠色債券的一種
碳中和債是指募集資金專項用于具有碳減排效益的綠色項目的債務融資工具,需滿足綠色債券募集資金用途、項目評估與遴選、募集資金管理和存續期信息披露等四大核心要素,屬于綠色債務融資工具的子品種。
自2021年2月銀行間市場首次推出碳中和債推出以來,僅一個多月的時間碳中和債便發行了19只(規模合計達到218億元)。其中,銀行間中票7只(合計66億元)、交易所公司債12只(合計152億元)。可以看出,雖然銀行間市場率先推出,但交易所公司債卻上量更快。且從目前發行的主體來看,大多為能源類國企(評級多為AAA),發行利率多在3.30-4%之間。

4、綠色債券的投資人主要有哪些?
2021年1月12日,交易商協會在其官方微信號上公示了2020年度綠色債券投資人排名(根據投資人參與綠色債務融資工具的投資程度)。可以看出,全國性銀行中興業銀行、農業銀行、中國銀行、浦發銀行和中信銀行排名前五,城商行及農村金融機構中廣州農商行、江蘇銀行、長沙銀行、上海銀行和昆侖銀行位居前五,其它如理財公司等亦有參與。

(三)商業銀行綠色信貸情況
1、主要金融綠色貸款余額接近15萬億、占比接近15%
目前直接融資市場能夠給予綠色金融領域的支持力度明顯不夠,綠色債券規模剛剛超過1.50萬億元,因此綠色信貸仍是綠色金融的主力。截至2021年9月底,金融機構綠色貸款余額達到14.78萬億(目前這一數值居全球第一位),占全部貸款的比例達到7.80%,從數值上看在金融機構各項貸款中的比例趨勢提升。
具體從行業來看,目前金融機構的綠色信貸主要投放于交通運輸倉儲郵政業、電力熱力燃氣及水生產和供應業以及可再生能源及清潔能源等三個領域,也就是所謂的基建與市政以及新興領域。

2、主要銀行的綠色信貸投放情況
(1)從目前綠色信貸的規模情況來看,主要以國有大行為主,貢獻了全部綠色信貸規模的45%以上。其中,工行、建行與農行的綠色信貸規模均超萬億元(約占全部綠色信貸規模的1/3),中行、交行和郵儲銀行亦合計貢獻了全部綠色信貸規模的12%。股份行中,以興業銀行的綠色信貸規模最高,招行、浦發銀行與華夏銀行多在2000億元以上。
(2)城商行中,以江蘇銀行的綠色信貸規模最高(目前已在1200億元左右),南京銀行的表內綠色融資余額亦接近900億元,而其它諸如杭州銀行、長沙銀行、重慶農商行以及重慶銀行的綠色信貸規模在100-400億元之間。

(四)7家銀行成為踐行綠色金融的赤道銀行
赤道原則是國際通行的項目融資行業標準,提倡金融機構對融資規模在1000萬美元以上的融資項目在環境和社會方面給予審核,也即赤道原則是指赤道銀行在給企業授信時,需要充分考慮并對該授信可能帶來的環境和社會問題進行評估,若達不到赤道原則,則不給予授信,因此赤道原則本身也是綠色金融理念的具體體現。目前國內共有7家赤道銀行,分別為興業銀行、江蘇銀行、湖州銀行、重慶農商行、綿陽市商業銀行、貴州銀行和重慶銀行。
從上面的數據可以看出,赤道銀行的綠色信貸投放規模一般會高于其它銀行。
正是因為“3060”目標需要巨大的資金投入,因此金融體系的參與會成為主導,而與綠色金融相關的政策密集發布亦顯得比較容易理解。鼓勵金融機構深度參與綠色金融的邏輯在于,之前工業化過程中所大力推動的城鎮化和市政給銀行帶來了大量的業務機會,目前碳中和工程作為原工業化過程的“反向”過程,同樣也會給金融機構帶來大量業務機會,如果不抓住可能會錯失很多。特別是在方向比較明確的情況下,越早越好,越早越能搶到優質客戶、占據主動地位。當然,就目前而言,一些金融機構更多采取的是觀望態度,這背后的原因很多,其中最重要的應是綠色項目的篩選與儲備顯得有心無力。
注:文章為作者獨立觀點,不代表資產界立場。
題圖來自 Pexels,基于 CC0 協議
本文由“任博宏觀倫道”投稿資產界,并經資產界編輯發布。版權歸原作者所有,未經授權,請勿轉載,謝謝!
原標題: 綠色金融手冊(2021年版)

任博宏觀倫道 











