鐺煮山川,粟藏世界,有明月清風知此音。呵呵笑,笑釀成白酒,散盡黃金。
作者:陳健民、曾語晗
來源:金融法律服務(ID:jamiefaith)
題記
最近幾年,涉及上市公司、金融證券案件頻發。輕則行政處罰,禁止市場準入;重則涉及刑事處罰,萬千努力一朝幻滅。而隨著國家對于金融證券市場的監管力度加強、金融證券市場開放力度加大、以及未來對標歐美金融證券市場的需要,國家對于規范金融證券市場、打擊違法犯罪活動的尺度也在逐步調整,曾經一些雖已立法但很少適用的“僵尸罪名”亦有逐漸復蘇的跡象。
陳健民律師于2015年便計劃將涉及金融證券市場、上市公司合規及其高管可能涉及的刑事罪名逐一整理解讀分析,卻一直因各種原因未能成文。自2019年12月起,陳健民律師團隊已啟動并實施該計劃,希望通過對一些典型性案例的分析,對金融證券市場合規及上市公司風控起到一定“揭開面紗”作用。
縮略語表

文獻引用
[5]編造傳播證券期貨虛假信息案件——證監會通報解讀https://www.sohu.com/a/218950280_820567 社會主義市場經濟體制下的證券期貨市場是我國多層系資本市場的重要構成,也是各類資本和投資主體重要的投資渠道。證券、期貨交易市場受到國家宏觀經濟政策、法律法規及企業自身等多層面因素制約,無論哪一變量因素變化,都有可能影響整體經濟運行及改變市場投資主體的心理預期,甚而波及至整個證券、期貨交易市場。證券、期貨交易市場具有敏感性特征,由此衍生了相關犯罪,非法投資行為人惡意編造并傳播虛假信息,直接影響證券、期貨交易市場相關價格指數變動,得以從中賺取不法利潤。這一證券類違法行為不僅侵害市場合法投資主體的財產權益,而且嚴重擾亂證券、期貨市場交易秩序,存在現實的社會危害性。因此,我國現行刑法逐步加大對編造并傳播證券、期貨交易虛假信息的打擊力度,逐漸打破成立這類罪名的壁壘限制。
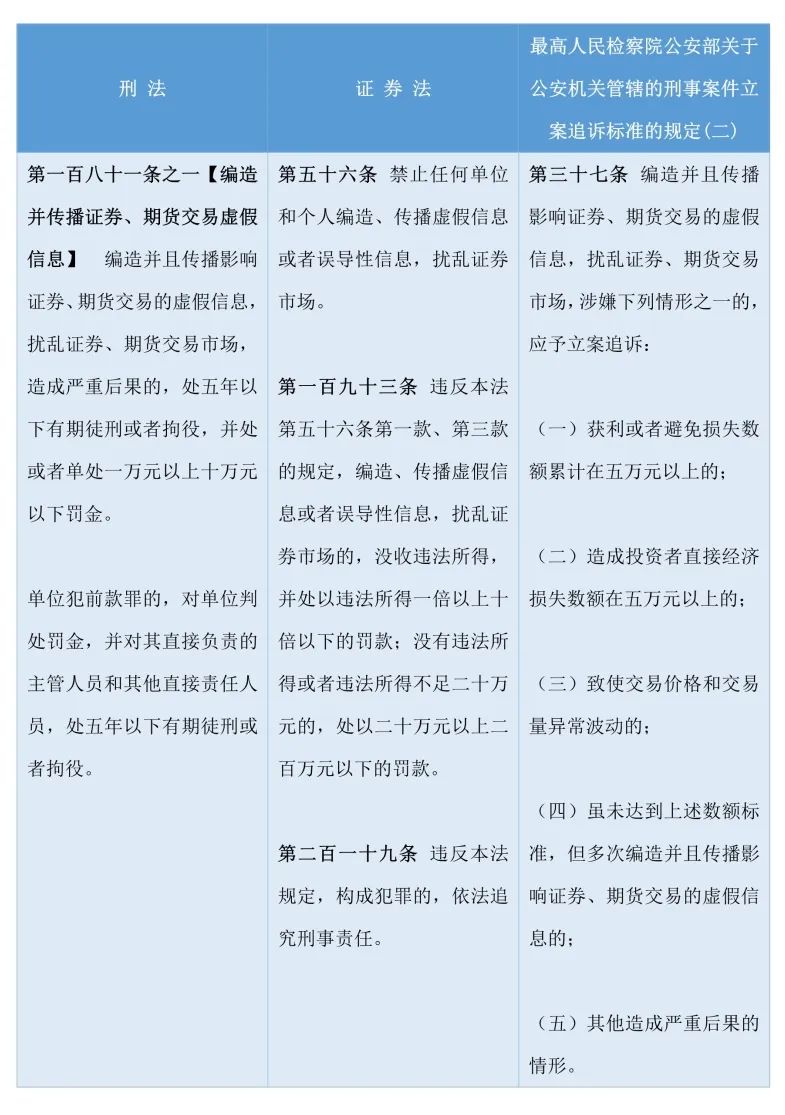
第一部分 編造并傳播證券、期貨交易虛假信息罪追訴標準

第二部分 編造并傳播證券、期貨交易虛假信息罪犯罪構成的逐條解析
(一)編造并傳播行為的主體
根據立法規定,本罪的主體是一般主體,年滿16周歲,精神正常的自然人和單位都可以成為本罪的主體。
(二)編造并傳播的行為
編造,指在缺乏現實憑依的基礎上主觀臆造影響證券、期貨交易的所謂事實。依據擴大解釋,編造也應當包括對已有事實進行不當的加工、篡改和歪曲。需要加以區分的是,編造與分析預測行為的區別。分析預測行為,是證券、期貨交易中的常見行為。行為人利用自己的專業知識與從業經驗,根據現存的公開事實材料,對市場價格的未來走向作出分析預判,此后,即便行為人的分析預判同市場的實際走向有所偏差,也不宜認定為編造行為。原因在于,這種分析行為所提供的信息不屬于事實信息。此外,故意隱瞞、遺漏應當披露的事實是否屬于編造行為,也需要明確。對本應依法披露的事實,行為人將其故意隱瞞、遺漏,這種行為的定性,應當結合具體情況來分析。如果行為人完全隱瞞、遺漏本應披露的信息,此時,不存在行為人主觀臆造、篡改、歪曲該信息的事實,因此不宜認定為編造行為;如果行為人部分隱瞞、遺漏本應披露的信息,對剩余部分進行篡改、歪曲,此時,行為人的行為明顯符合編造的構成要件,因此應認定為編造行為。傳播,指通過書面、網絡、電話等各種可以被不特定多數人知悉的形式散布編造的虛假信息。
根據本罪的條文,依據文義解釋,編造和傳播是本罪的構成要件,并且行為人的行為必須同時滿足編造、傳播行為,才可以認定行為人構成本罪。
在“滕用雄、林天山編造并傳播證券、期貨交易虛假信息罪一案”中,法院判定被告的行為構成編造并傳播證券、期貨交易虛假信息的行為,是因為2015年5月,被告人滕用雄在明知海欣食品股份有限公司(以下簡稱海欣股份)不具備實際履約能力的情況下,仍代表海欣股份假意與廈門國際銀行股份有限公司(以下簡稱廈門國際銀行)洽談協商,并于同月8日違規擅自簽訂《關于海欣食品股份有限公司與廈門國際銀行股份有限公司之增資協議》(以下簡稱《增資協議》),且決定將該虛假信息予以公告發布。2015年5月9日,被告人林天山在明知海欣股份不具備實際履行《增資協議》能力的情況下,仍在被告人滕用雄授意下將該虛假信息以公告的形式予以發布。
(三)影響證券、期貨交易的虛假信息
影響證券、期貨交易的虛假信息,指行為人編造的虛假信息能夠影響證券、期貨交易的價格或其價格走勢。眾所周知,經濟活動常受到各方因素影響,其中,政府規制與市場規制對經濟活動的影響最大。政府規制可以影響經濟活動的宏觀走勢,市場規制則更多的影響經濟活動中某一具體行業。經濟活動的波動,最直接反映于證券、期貨交易市場,其價格或價格指數隨經濟活動而上下波動,但始終處于一種動態平衡狀態。如果行為人編造并傳播虛假信息,導致這種動態平衡狀態被打破,那么行為人就應當受到處罰。此時,行為人所編造并傳播的虛假信息,對證券、期貨交易產生不利影響,因此可以認定為影響證券、期貨交易的虛假信息。
在“滕用雄、林天山編造并傳播證券、期貨交易虛假信息罪一案”中,虛假信息即為被告人在明知海欣股份不具備實際履約能力的情況下,仍與廈門國際銀行洽談協商,并且予以公告發布的信息,對證券交易市場造成了影響。
(四)擾亂證券、期貨交易市場,造成嚴重后果
擾亂證券、期貨交易市場,指行為人編造并傳播的虛假信息導致證券、期貨交易市場原本的穩定狀態遭受破壞。這里所謂的交易市場,應當限定在資本證券交易市場范圍內,其交易對象只包括股票、債券、基金和證券,本票、匯票等貨幣證券及倉單、提單等商品證券不屬于這里所說的交易市場。從立法上看,我國《證券法》規定的證券種類中也沒有包括貨幣證券及商品證券,可見,《證券法》所調整的對象應當限定于資本證券。因此,本罪作為保護證券交易秩序穩定的手段,犯罪對象也應當僅限于資本證券。
上文明確了證券、期貨交易市場的種類范圍。此外,我國的證券交易市場實行分級制,即一級市場、二級市場以及所謂的“新三板市場”,交易方式則分為場內交易與場外交易兩種。無論屬于幾級市場,采取哪種交易方式,在此過程中的交易行為均受到《證券法》規制,因此,對其中涉嫌擾亂交易市場秩序的行為,如果符合本罪的構成要件,也應按本罪定罪處罰。
這里的造成嚴重后果,根據2010年5月7日《最高人民檢察院、公安部關于公安機關管轄的刑事案件立案追訴標準的規定(二)》第37條的規定,是指:
(1)獲利或者避免損失數額累計在五萬元以上的;
(3)致使交易價格和交易量異常波動的;
(5)其他造成嚴重后果的情形。
在“滕用雄、林天山編造并傳播證券、期貨交易虛假信息罪一案”中,造成的后果是導致股票“海欣食品”(證券代碼:002702)的交易價格異常波動。
根據刑法的歸罪原理,行為人實施符合犯罪構成要件的行為,現實中有侵害法益的結果發生,此時,還不能認定行為人成立某罪,只有該不法結果與行為人的行為之間具有因果關系時,才可以將該不法結果歸屬于行為人的違法行為,使行為人承擔不利后果。因此,只有行為人編造、傳播虛假信息的行為,與交易市場的不正常波動之間具有因果關系時,才可以按本罪對行為人定罪處罰。
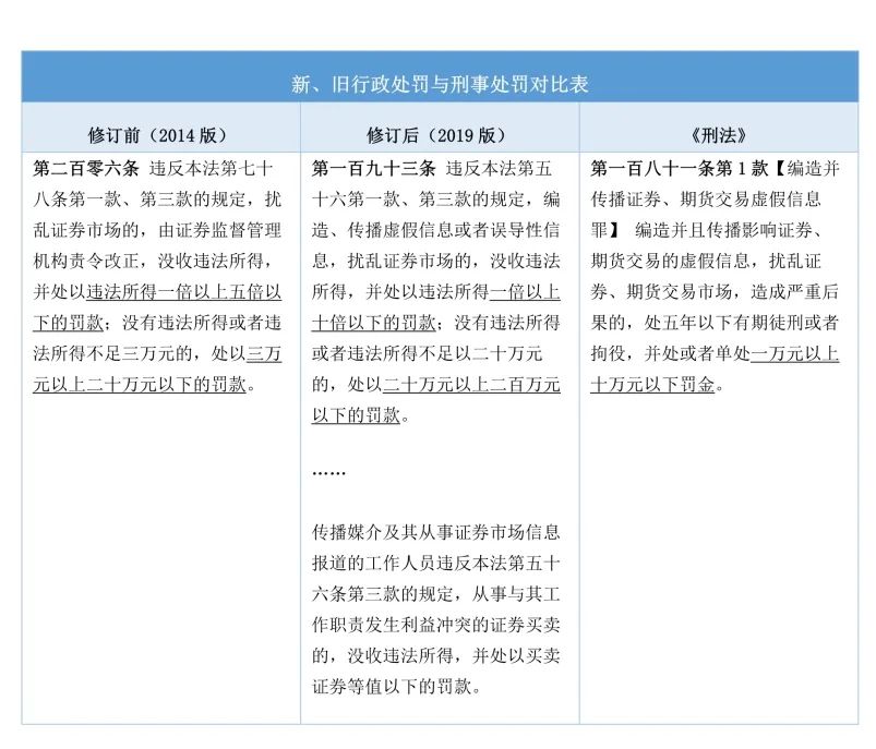
第三部分 編造并傳播證券、期貨交易虛假信息罪犯罪構成的行政處罰
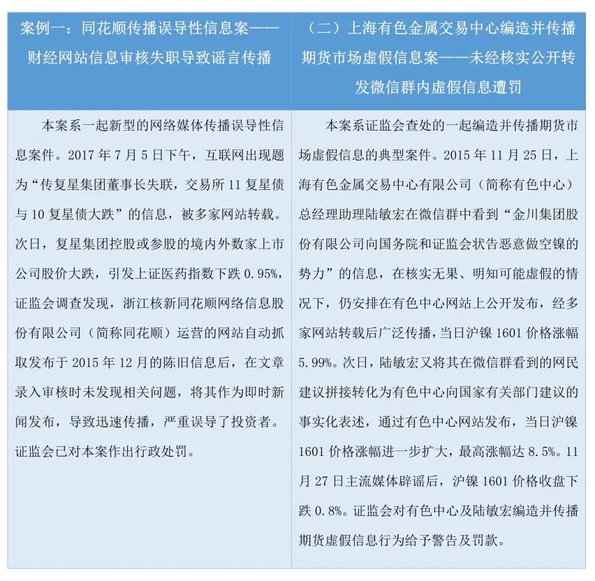
編造傳播虛假信息是證券期貨法律法規嚴格禁止的行為,歷來是證監會稽查執法打擊重點。近年來,證監會依法履行監管職責,堅決查處編造傳播虛假信息行為。2016年至2019年2月1日期間,證監會共辦理相關案件17起,依法做出行政處罰13起,對同花順網絡、曾改雄、曹磊等人進行了嚴肅查處;2起案件移送公安機關采取治安處罰措施。

證監會在行政處罰決定書中認為:擾亂期貨交易市場是編造、傳播虛假信息行為的構成要件,但對“擾亂期貨交易市場”應作廣義理解,不僅限于相關期貨量價異動,還應包括誤導投資者、擾亂市場經營秩序以及其他破壞正常市場和交易的情形,考慮到有色中心及其網站在行業內的影響力及巨大的轉發量,加上信息本身具有的關注度,足以認定有色中心的行為擾亂期貨交易市場。[5]
第四部分 編造并傳播證券、期貨交易虛假信息罪的刑行交叉探討
由于我國長期以來對證券、期貨市場實施強監管政策,股票發行上市領域有“審批制”、“核準制”,證監會負有監督上市公司的職能并享有執法權。股票的發行審核由直接由證監會審批通過,并且在股票發行方式上和股票發行定價上有較多的行政干預。
在刑行交叉的犯罪領域,用刑法規制的部分犯罪行為并不以行政違法為前提,且部分行政違法行為基本上不會上升為刑事違法。然而,編造并傳播證券、期貨交易虛假信息罪,操縱證券、期貨市場罪,欺詐發行股票、債券罪等證券類犯罪行為都是典型的行政違法行為。證券類罪犯作為真正的行政犯,確認其行為屬刑事犯罪是以行政違法為前提的。
刑事司法實踐中證券類犯罪判例不多,罪名成立的案例屈指可數,能夠達到《刑法》定罪量刑標準的大多是在全國范圍內極為轟動的經濟類案件。從犯罪預防角度看,我國施行嚴格的審批監管政策,此超前預防措施已將多數的犯意從源頭消滅。一部分行政違法行為尚未達到刑事犯罪的程度,經由證監會調查直接給予行政處罰,無需移送司法機關。而另一部分刑行交叉的違法行為也需經過證監會的調查,行政權力部門的干預幾近成為此類案件的前置程序。
證券類犯罪涉及到一系列行政違法與刑事犯罪的定罪標準不同、證據采用規則不一等刑行交叉問題,一直是司法實踐領域中的難題。原《證券法》將編造、傳播虛假信息的主體限定在“國家工作人員、傳播媒介從業人員等有關人員”,而《刑法》中規定編造并傳播證券、期貨交易虛假信息的行為主體為“單位和個人”。二者規定之間出入較大,而最新修訂并于今年3月正式實施的《證券法》將原有的行為主體修改為“任何單位和個人”,這是認定編造并傳播證券、期貨交易虛假信息罪的一步突破,使得證券行政違法和證券刑事犯罪的行為主體趨近統一,能讓行政干預的證券類犯罪從接受行政處罰到承擔刑事責任的銜接更為順暢。
注:文章為作者獨立觀點,不代表資產界立場。
題圖來自 Pexels,基于 CC0 協議
本文由“金融法律服務”投稿資產界,并經資產界編輯發布。版權歸原作者所有,未經授權,請勿轉載,謝謝!

金融法律服務 










