鐺煮山川,粟藏世界,有明月清風知此音。呵呵笑,笑釀成白酒,散盡黃金。
作者:任莊主
來源:濤動宏觀(ID:jinrongjianghu123123)

【正文】
資管新規后,除標準化債權類資產的認定、信息披露等方面趨于統一外,資管產品的估值問題變得同樣非常重要,且同樣正趨于一統。就資管產品估值問題的重要性而言,那些習慣于使用攤余成本法進行估值的市場主體(如銀行)可能感受最為明顯。
2019年8月5日和8月16日,中銀協、證監會和中基協相繼發布理財產品與資管產品估值指引的征求意見稿,時隔一年后的2020年7月10日與10月30日,證監會和中基協相繼發布了《公開募集證券投資基金側袋機制指引(試行)》(2020年41號公告)和《證券投資基金側袋機制操作細則(試行)》,2020年8月20日中銀協亦發布了《理財產品會計核算指引(試行)》(征求意見稿)。雖然理財產品的估值指引正式稿還未發布,但這基本上已經意味著資管產品的估值已開始進入實質階段、并正逐漸歸于一統。
一、資管產品估值標準的歷史演變:中基協一直掌握著主導權和主動權
大資管行業由于細分品類較多,之前很長時間沒有統一的估值標準。資管新規、理財新規、中基協的估值指引以及中銀協的理財產品會計核算指引和理財產品核算估值指引算是目前針對資管產品估值最權威和最基本的指引性政策文件。
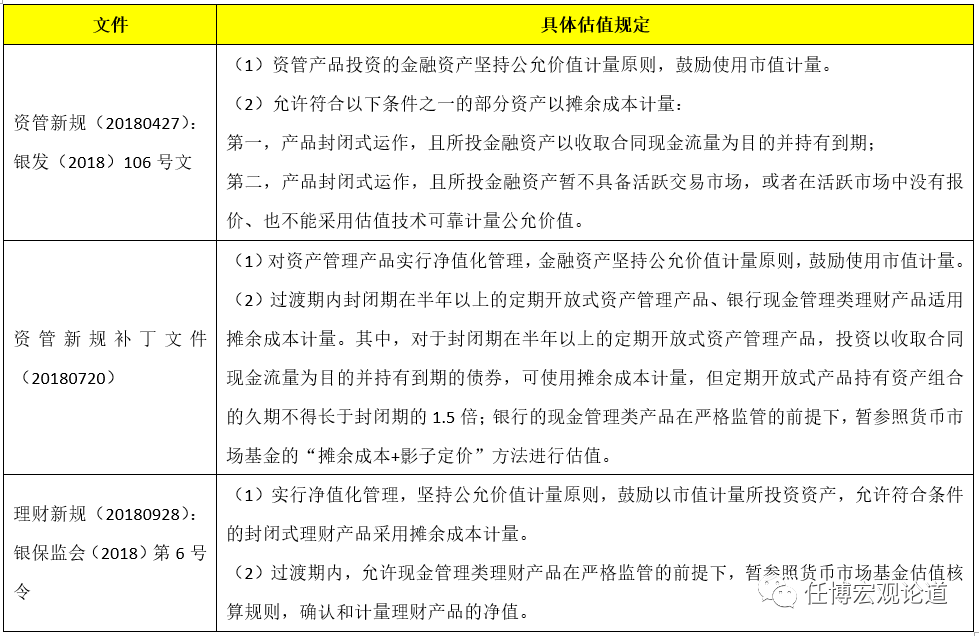
(一)資管新規對資管品估值的規定
整體來看,一系列政策文件在過渡期內允許符合一定的封閉式產品以及現金管理產品采取攤余成本法之外,均鼓勵對資管產品以公允價值(含市價)方法進行估值。這里面可能需要給予關注的是現金管理類產品和封閉期在半年以上的定開產品。不過需要說明的是,即便是采用攤余成本法計量的貨幣基金,目前政策部門也在進行市值法試點。
2018年5月,中基協召集基金業人士召開了兩場關于市值法貨幣基金的研討會,討論焦點集中在市值法貨幣基金相關指引、市值法貨幣基金更名為浮動凈值型貨幣基金、是否征收懲罰性贖回費、初始凈值設定為100元等方面。2018年5-9月,證監會接收了16家基金公司的市值法貨基申請材料,截至目前共有華寶、華安、匯添富、中銀、嘉實以及鵬華等6家基金公司發行了市值法貨幣基金。

(二)中基協掌管著資管行業估值的主動權
1、證監會體系很早就開始對基金估值問題進行關注,并于2005年成立了貨幣基金影子定價小組、2007年成立了估值小組。起初基金的估值事宜主要由中證協負責,2012年中基協成立后逐步承接了這一職能。
2、2012年中基協成立后,其嘗試解決了多種投資品種的估值方法,在基金估值的問題上可以說動作頻繁。同時中基協還自2017年開始每年發布《中國基金估值標準》,以期作為行業統一標準指引。
整體來看,中基協目前基本已經掌握著資管行業估值的主動權,其估值領域基本已囊括了資管產品投資的各類資產。

(三)中銀協也開始關注銀行理財估值
1、對于銀行理財而言,中基協的估值指引最初只是參考,但現在銀行理財的估值方法正向中基協看齊。考慮到中銀協下面有個理財業務專業委員會(具體包括農業銀行,工商銀行、中國銀行、建設銀行、交通銀行、郵儲銀行、中信銀行、招商銀行、平安銀行、光大銀行、浦發銀行、民生銀行和興業銀行)。
2、資管新規與理財新規發布后, 中銀協也開始深入到銀行理財估值標準的實踐中,分別于2019年8月5日發布了《商業銀行理財產品核算估值指引(征求意見稿)》、2020年9月8日成立了“理財會計與估值”工作組、2020年8月20日發布了《理財產品會計核算指引(試行)》(征求意見稿),這意味著證監和銀保監兩大體系,在估值的問題上既在爭取主動權,亦趨于統一。
二、中基協與中銀協關于資管投資品種估值標準的對比
(一)標準化投資品種的估值方法基本一致
由于中基協在估值方面具有豐富的經驗,因此中銀協發布的估值指引基本充分借鑒了中基協的模式,兩大體系的估值方法上基本保持一致。
1、對于權益類證券和固定收益類證券主要以公允價值為主,這里的估值方法要么參照估值日收盤價、最近交易日收盤價、估值技術或直接使用第三方估值結果(如中債登和中證登),其中基金主要采取份額凈值或日基金收益等標準。
2、對于長期停牌股票,均明確了指數收益法、可比公司法、市場價格模型法、現金流折現法、市場乘數法等傳統估值方法。
3、對于限售股票,均引入了流動性折扣,或引入看跌期權法。
4、對非上市股權,中基協和中銀協的估值方法也比較一致,均采用市場法(參考最近融資價格法、市場乘數法、行業指標法);收益法(現金流折現法和股利折現法);成本法(凈資產法)等常用的估值方法。
(二)中銀協對結構性理財有更明確的估值指引
和中基協估值指引不同的是,中銀協針對結構性理財還專門明確了估值指引,即采用蒙特卡洛模擬的方法對風險因子進行模擬,在模擬出標的資產未來價值后,根據合同中收益的分配規則確定在不同情況下可獲得的收益。重復以上步驟來生成大量的隨機路徑并計算出每條路徑對應可能收入現金流的折現值,這些現金流折現值的平均值即為該產品在估值日的公允價值。
(三)關于非標債權資產的估值雖然中基協未提,但和中銀協是一致的
雖然中基協沒有特別提及非標債權資產的估值,但參照資管新規,中基協對非標債權資產的估值基本是默認的。即三種情況下可使用攤余成本法進行估值,這也是銀行理財的一個明顯優勢。
1、資產管理產品為封閉式產品,且所投金融資產以收取合同現金流量為目的并持有到期。
2、資產管理產品為封閉式產品,且所投金融資產暫不具備活躍交易市場,或者在活躍市場中沒有報價、也無法采用適當的估值技術可靠計量公允價值。
3、金融機構前期以攤余成本計量的金融資產的加權平均價格與資產管理產品實際兌付時金融資產的價值的偏離度達到5%或以上的產品數超過所發行產品總數的5%,不得再發行以攤余成本計量金融資產的資產管理產品。


三、關于“側袋機制”的討論
中銀協發布的估值指引明確了側袋估值的使用,且主要是針對無法計提減值時的情形。2020年7月10日和10月30日,證監會和中基協相繼發布了《公開募集證券投資基金側袋機制指引(試行)》(2020年8月1日起正式施行)、《證券投資基金側袋機制操作細則(試行)》,對側袋機制的運行流程進行了詳細說明。
(一)本質內涵:一種流動性風險管理工具
1、所謂側袋機制,實際上是指將資管產品投資組合中的特定資產從原有賬戶分離至一個專門賬戶進行處置清算的機制。其中,啟用側袋機制后,基金原有賬戶為主袋賬戶,包含特定資產的專門賬戶為側袋賬戶。
2、這里的特定資產主要是指流動性差(如限售證券或停牌證券等)、變現能力弱(如違約證券等等)的資產,包括但不限于違約債券、限售證券或長期停牌證券、資產價值存在重大不確定性的資產、流動性缺失或無法合理估值的資產等。
3、顯然從特定資產的范圍來看,側袋機制的運行本質上是為了將風險進行有效隔離,避免受限資產被強制變相折價甩賣,并減輕對市場的沖擊。因此側袋機制本質上是一種流動性風險管理工具,即進行風險隔離。
4、這一流動性風險管理工具與證監會2017年8月31日發布的《公開募集開放式證券投資基金流動性風險管理規定》所明確的六大風險管理工具有異曲同工之妙。以上六大風險管理工具分別為(1)延期辦理巨額贖回申請;(2)暫停接受贖回申請;(3)延續支付贖回款項;(4)收取短期贖回費;(5)暫停基金估值;(6)擺動定價等。
(二)側袋機制的使用范疇界定
1、側袋機制的使用有比較嚴苛的條件約束,即只有當資管產品持有特定資產且存在或潛在大額贖回申請時,基金管理人在充分考慮投資組合的流動性、特定資產的估值公允性等因素后,經與基金托管人協商一致,并咨詢會計師事務所意見后,才可依據法律法規及基金合同約定啟用側袋機制。
2、當資管產品的投資組合出現風險時,相關資產存在可參考的活躍市場價格或使用估值技術確定的公允價值不存在重大不確定性時,基金管理人應優先調整估值而非啟用側袋機制。
3、只有滿足一定條件的特定資產才可以放到側袋中,其背景在于這些特定資產無法以合理的公允價值變現,很容易對基金組合中的其它資產產生沖擊。
4、就國內而言,目前已經明確貨幣市場基金(流動性管理要求已經很嚴格)、交易型開放指數基金(必要性不高)原則上不采用側袋機制。
5、基金管理人不得收取側袋賬戶的管理費及業績報酬,因啟用側袋機制產生的咨詢、審計費用等由基金管理人承擔。
6、若一只基金因持有某特定資產而啟用側袋機制,該管理人管理的其他基金并不一定因持有同樣的特定資產而啟用側袋機制。若基金中基金持有的子基金啟用了側袋機制,該基金中基金并不一定需要同時啟用側袋機制。
7、投資信用衍生品的基金,基金管理人應合并考慮該信用衍生品與其對應的固定收益品種,判斷是否屬于特定資產。若合并考慮信用衍生品后,基金管理人判斷仍需啟用側袋機制的,該信用衍生品應與其對應的固定收益品種一并納入側袋賬戶。
8、側袋機制運行后,主袋賬戶沿用原基金代碼,側袋賬戶使用獨立的基金代碼。其中,側袋賬戶份額的名稱應以“產品簡稱+側袋標識S+側袋賬戶建立日期”格式設定,同時主袋賬戶份額的名稱增加大寫字母M標識作為后綴。
(三)側袋機制的實踐
1、側袋機制源于國外,不過各經濟體在動用側袋機制時存在一定差異。如美國只有對沖基金才能采取主袋和側袋的模式,英國僅另類投資基金可以采用側袋機制、意大利僅非零售型基金可以采用側袋機制,而香港、澳大利亞、法國等經濟體則允許所有類型的基金均可采用側袋機制。
2、就國內而言,通過查詢公開信息可知,2011年興業全球旗下的“興業全球趨勢1號特定多客戶資產管理計劃”對其持有的限售股票采用了側袋機制,這算是國內第一次嘗試。2016年3月猛瑪資產對其持有的停牌股票啟用了側袋機制。
【聲明:相關數據等源于公開渠道、有據可查,文中內容僅代表個人觀點】
注:文章為作者獨立觀點,不代表資產界立場。
題圖來自 Pexels,基于 CC0 協議
本文由“任博宏觀倫道”投稿資產界,并經資產界編輯發布。版權歸原作者所有,未經授權,請勿轉載,謝謝!
原標題: 資管產品如何估值?

任博宏觀倫道 











