鐺煮山川,粟藏世界,有明月清風知此音。呵呵笑,笑釀成白酒,散盡黃金。
作者:克而瑞研究中心
來源:克而瑞地產研究(ID:cricyjzx)
房企仍應積極推動自身降負債,并加大現金回款保證企業資金鏈安全。
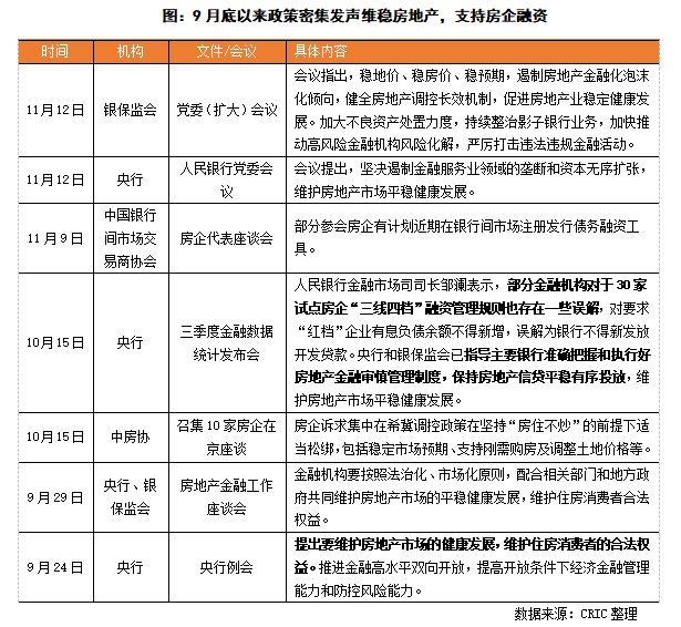
9月末央行首提“兩個維護”,此后央行和銀保監會又多次提及促進房地產行業穩定健康發展,試圖從宏觀上對房地產進行信心重塑。值得注意的是,11月9日中國銀行間市場交易商協會舉行房企代表座談會。據悉,部分參會房企有計劃近期在銀行間市場注冊發行債務融資工具。11月10日起多家城投公司及國企央企宣布發行中期票據、超短融資券等。房企 “冰凍”融資狀態似有所解封,當前的融資趨勢究竟如何呢?
01政策密集發聲維穩房地產,積極重塑市場信心
9月末央行首次提及“兩個維護”,指導銀行準確把握和執行好房地產金融審慎管理制度,保持房地產信貸平穩有序投放,維護房地產市場平穩健康發展。10月15日,中房協召集了10家房企在京座談,住建部相關部門人員參與主持,據透露,房企的主要訴求集中在希冀調控政策在堅持“房住不炒”的前提下適當松綁,包括穩定市場預期、支持剛需購房及調整土地價格等。此后,央行和銀保監會又多次提及促進房地產行業穩定健康發展。在此情況下,政策端風向有所緩和,從宏觀上對房地產信心重塑有所推進,維穩房地產。

02銀行間市場對國企梯隊敞開融資口子,融資“冰凍”狀態有所解封
值得注意的是,11月9日,中國銀行間市場交易商協會舉行房企代表座談會,部分參會的房企有計劃近期在銀行間市場注冊發行債務融資工具。座談會的召開,意味著房地產企業境內發債的政策或會有所松動。
銀行間商協會座談會后,眾多房企密集發行中期票據和超短融資券。11月10日,常州城建、北京住總、小商品城宣布擬發行超短融資券,鎮江城建公告擬發行4億元的中期票據;到11月11日,保利發展宣布擬發行20億元的中期票據,將銀行間債券市場的融資主體從城投擴展到主流房企,而后11月12日,光明地產宣布擬發行5億元中期票據,招商蛇口公告擬分別發行30億元的中期票據和超短融,企業融資“冰凍”狀態有所緩解。
據不完全統計,11月10日以來,共有25家房企及城投企業宣布在銀行間市場融資,所涉金額達287.8億元,數額及發行企業數量相對較高。與此同時,本輪房企融資審批速度相對較快,小商品城11月10宣布擬發行的10億元超短融計劃,已經于11月15日發行完成。而柳州建投11月15日將擬發行不超過8.8億元(含8.8億元)的中期票據的計劃確定為頂額8.8億元。
多家企業的中票、短融等債券融資計劃的設立成功,顯示當前銀行間債券市場融資口子已經打開,鼓舞了市場的信心,未來其他資質良好,信用較高的企業特別是國企央企也有望加入發債的隊伍。值得注意的是,當前發行的企業均是城投公司或央企國企,且主體和債券的評級相對較高,主要是利用政府的信用進行背書,未來是否能擴大發債主體至其他類型的企業仍有待觀察。

除了銀行間市場融資出現回暖,在個人按揭貸款方面,由于9月底央行窗口指導銀行貸款有序發放以來,個人按揭貸款額度緊張的情況有所緩解。央行公布10月個人住房貸款當月增加3481億元,較9月多增1013億元,這是央行首次單獨發布個人住房貸款單月數據,按照之前的慣例,這類數據是在每季度公布的金融機構貸款投向統計報告中披露,維穩房地產意圖明顯。
此外,根據1-10月房企到位資金來看,個人按揭貸款10月單月到位金額2554億元,同比增1.0%,增速自6月以來首次轉正,印證按揭貸款發放已明顯提速,未來將有利于緩解開發商銷售回款壓力。

但值得注意的是,雖然當前政策風向緩和以及個人按揭貸款發放提速,但仍未明顯傳導到企業貸款上,金融機構對開發企業的信心重塑仍需時間。1-10月的企業端貸款仍顯不足,10月新增企業中長期貸款2190億元,同比少增1923億元;而從10月的房企到位資金來看,其中國內貸款1378億元,同比減少27.2%,降幅較9月擴大2.3個百分點,房企的開發貸、信托貸款方面的融資放松仍需時間傳導。

為防范房企短期流動性波動帶來的行業危機,除了銀行間債券市場的中票、融資券之外,其他融資方式也有望解封,在直接融資和股權融資等方面或將得到有差別的放開,而ABS/ABN、REITs,RMBS等在銀行間債券發行的資產證券化產品也有望加快審批速度。
但值得注意的是,本次政策邊際放松的口子不會開得太大,主要在于當前房企的流動性問題發酵未見底;另外政策在預售資金監管層面較嚴,房企仍面臨著層層限制。當前政策密集發聲主要意在維穩,當前融資端口的破封仍是經營狀況良好,資產優質企業的機會,房企仍應積極推動自身降負債,并加大現金回款保證企業資金鏈安全,購房者及投資信心重塑仍需持續建設。
注:文章為作者獨立觀點,不代表資產界立場。
題圖來自 Pexels,基于 CC0 協議
本文由“克而瑞地產研究”投稿資產界,并經資產界編輯發布。版權歸原作者所有,未經授權,請勿轉載,謝謝!

克而瑞地產研究 











