鐺煮山川,粟藏世界,有明月清風知此音。呵呵笑,笑釀成白酒,散盡黃金。
作者:勞佳剛
近年來,尤其是在新型冠狀病毒疫情爆發以來,生命科學、大健康等領域迎來了前所未有的發展與挑戰,來自產、學、研、用各界的人類遺傳資源開發與利用需求也進入了快速攀升的階段,人類遺傳資源已然成為科學研究、生物醫藥、生命科學等產業不斷開拓創新、持續迭代發展的重要戰略資源。
伴隨著《人類遺傳資源管理條例》《生物安全法》、《刑法修正案(十一)》以及《民法典》的相繼出臺與施行,標志著我國人類遺傳資源管理步入了法制化、標準化和專業化的發展新階段。中華人民共和國科學技術部(“科技部”)于2022年3月4日,更新了“人類遺傳資源管理常見問題解答”[1],又于3月21日發布了《人類遺傳資源管理條例實施細則(征求意見稿)》(“《實施細則征求意見稿》”),面向社會公開征求意見,以期進一步提高我國人類遺傳資源的管理效能。
筆者日常在為生命科學、生物科技企業提供法律咨詢服務過程中,時常被問及人類遺傳資源管理的相關問題,例如:我國人類遺傳資源監管是否只針對外商投資企業?外商投資企業要在境內開展涉及我國人類遺傳資源科學研究或臨床試驗是否必須與中方單位合作?歸國創業的外籍科學家或雖保有中國國籍但享有境外永居權的科學家及其創立的生物科技企業是否需要進行人類遺傳資源項目審批或備案?監管部門如何看待外資股權代持、員工股權激勵持股平臺以及VIE協議控制等調整股權結構的方式等等。
值此《生物安全法》正式施行一周年以及《人類遺傳資源管理條例實施細則》公開征求意見之際,筆者將就我國人類遺傳資源的監管要求做簡要介紹,并提出相應的合規建議[2]。
一 何為人類遺傳資源
根據《人類遺傳資源管理條例》第二條的規定,“人類遺傳資源”包括人類遺傳資源材料和人類遺傳資源信息:人類遺傳資源材料是指含有人體基因組、基因等遺傳物質的器官、組織、細胞等遺傳材料;人類遺傳資源信息則是指利用人類遺傳資源材料產生的數據等信息資料。《實施細則征求意見稿》將人類遺傳資源信息的定義又做了進一步的限縮,限定為人類遺傳資源材料產生的人類基因、基因組數據等信息。
在《人類遺傳資源管理條例實施細則》正式通過并施行以前,可以參照科技部公布的中國人類遺傳資源審批/備案的相關行政許可事項服務指南來對人類遺傳資源進行細化:常規的人類遺傳資源材料類型包括全血、血清、血漿、尿液、糞便、血細胞、腦脊液、骨髓、骨髓涂片、血涂片、組織切片及其他樣本;而人類遺傳資源信息類型則包括臨床數據(如人口學信息、一般實驗室檢查信息等)、影像數據(如B超、CT、PET-CT、核磁共振、X射線等)、生物標志物數據(如診斷性生物標志物、監測性生物標志物、藥效學/反應生物標志物、預測性生物標志物、預后生物標志物、安全性生物標志物、易感性/風險生物標志物)、基因數據(如全基因組測序、外顯子組測序、目標區域測序、人線粒體測序、全基因組甲基化測序、lnc RNA測序、轉錄組測序、單細胞轉錄組測序、small RNA 測序等)、蛋白質數據和代謝數據等。
二 我國對于人類遺傳資源的監管要求
我國人口存在數量多、民族多、病種多的特點,既有常見于發展中國家的傳染病或某些遺傳病,又有因我國人民生活日益富足而引起的高血脂、肥胖、冠心病、腦卒中、糖尿病等現代文明病(又稱“富貴病”),我國還擁有豐富的特色健康長壽人群、特殊生態環境人群、地理隔離人群以及疾病核心家系等遺傳資源,可謂是世界上人類遺傳資源最為豐富的國家之一,在過去很長一段時間,我國人類遺傳資源經常被境外組織或個人所“掠取”。雖然早在1998年,我國科技部和衛生部便聯合制定了《人類遺傳資源管理暫行辦法》,但我國人類遺傳資源非法外流的情況仍時有發生,人類遺傳資源的利用也不夠規范、缺乏統籌,相應的法律責任、監管措施等制度也不夠完備。為了解決新形勢下日益凸顯的人類遺傳資源管理問題,我國不斷加強和完善著立法,《人類遺傳資源管理條例》和《生物安全法》的相繼出臺,更是標志著我國正式進入了對人類遺傳資源的強監管時代,分別針對采集、保藏、利用、對外提供等各大環節,規定了嚴格的監管要求。
1. 外方單位在我國境內開展人類遺傳資源活動受嚴格限制
根據《生物安全法》和《人類遺傳資源管理條例》的相關規定,外國組織、個人及其設立或者實際控制的機構(下稱“外方單位”)不得在我國境內采集、保藏我國人類遺傳資源,不得向境外提供我國人類遺傳資源。外方單位如需要利用我國人類遺傳資源開展科學研究活動,應當采取與我國科研機構、高等學校、醫療機構、企業(下稱“中方單位”)合作的方式進行,且必須保證中方單位及其研究人員在合作期間全過程、實質性地參與研究,依法分享相關權益,如研究過程中的所有記錄以及數據信息等完全向中方單位開放,并向中方單位提供備份等等。
《人類遺傳資源管理條例》項下“外方單位”的外延究竟有多大,目前并沒有統一的認定標準。但在目前的實際操作環節,科技部對于“外方單位”的認定是傾向于嚴格的,對于外國組織或個人直接參股設立的外商投資企業,無論該外資股東占股多少,均屬于外方單位;對于外國組織、個人間接持股的企業,由于當前審批實行“股權穿透”和“實際控制”的標準,還是存在被認定為外方單位的可能。據此,外國組織、個人通過VIE(可變利益實體,Variable Interest Entities)協議控制的境內企業,也有可能被認定為外方單位。
歸國創業的華人科學家常常會采用由其中國籍親友代持企業股權、通過員工持股平臺持股或者通過VIE協議控制企業等方式,來試圖規避我國人類遺傳資源的監管。事實上,前述方式并不能避免所涉企業被認定為外方單位的可能。如果企業在申請科技部官網賬戶時,僥幸逃脫了科技部對企業性質的形式性審查,但仍無法排除未來被追責的可能性。此外,由于股權結構不明晰,股權代持的安排本身也會對企業的融資以及未來上市產生不利影響。
值得專門指出的是,《實施細則征求意見稿》對于“外方單位”的認定做了一些細化,特別是對“實際控制”的情形做了一些列舉。實際控制包括(1)境外組織、個人持有或間接持有機構50%以上的股份、股權、表決權、財產份額或者其他類似權益;(2)境外組織、個人持有或間接持有機構的股份、股權、表決權、財產份額或者其他類似權益雖然未達到百分之五十,但其所享有的決策機構表決權或其他權益足以對該機構的決策、內部管理產生重大影響;(3)境外組織、個人通過協議或者其他安排,足以對機構的決策、經營管理等重大事項施加重大影響。除前述3種情形外,還有“科技部認定的其他情形”作為兜底。若前述條款最終獲得通過,將在一定程度上改變目前實踐中存在的外方單位認定從嚴的局面。
2. 我國人類遺傳資源管理涉及的行政許可/備案事項
目前,科技部將我國人類遺傳資源管理主要劃分為采集、保藏、國際合作科學研究、材料出境四個審批(行政許可)事項,和國際合作臨床試驗、信息對外提供或開放使用兩個備案事項。為便于相關單位比照自身情況來確定相應的行政許可事項,筆者根據相關法律規定及科技部發布的服務指南制作列表如下:

3. 人類遺傳資源的倫理審查要求
《民法典》規定,為研制新藥、醫療器械或者發展新的預防和治療方法,需要進行臨床試驗的,應當依法經相關主管部門批準并經倫理委員會審查同意;從事與人體基因、人體胚胎等有關的醫學和科研活動的,應當遵守法律、行政法規和國家有關規定,不得危害人體健康,不得違背倫理道德,不得損害公共利益。
2022年3月20日,中共中央辦公廳、國務院辦公廳聯合發布了《關于加強科技倫理治理的意見》,提出應當制定生命科學、醫學、人工智能等重點領域的科技倫理規范、指南等,完善科技倫理相關標準,明確科技倫理要求,引導科技機構和科技人員合規開展科技活動。開展科技活動應進行科技倫理風險評估或審查。
《人類遺傳資源管理條例》第九條明確規定,采集、保藏、利用、對外提供我國人類遺傳資源,應當符合倫理原則,并按照國家有關規定進行倫理審查。《實施細則征求意見稿》規定倫理審查的“具體要求參照國家衛生健康行政部門涉及人的生命科學和醫學研究倫理審查等有關規定”。據筆者查詢,國家衛生健康委員會(“衛健委”)或其前身制定的現行有效的涉及人的生命科學和醫學研究倫理審查的規定主要有原衛計委制定的《涉及人的生物醫學研究倫理審查辦法》(2016年),以及由衛健委醫學倫理專家委員會辦公室與中國醫院協會聯合發布的《涉及人的臨床研究倫理審查委員會建設指南(2020版)》。
上述現行有效的《涉及人的生物醫學研究倫理審查辦法》僅適用于各級各類醫療衛生機構開展涉及人的生物醫學研究倫理審查工作。但采集、保藏、利用、對外提供我國人類遺傳資源對應的中方單位并不限于醫療機構。嚴格來說,非醫療機構的中方單位開展倫理審查目前無法適用《涉及人的生物醫學研究倫理審查辦法》。衛健委于2021年3月發布的《涉及人的生命科學和醫學研究倫理審查辦法(征求意見稿)》,將倫理審查拓展到生命科學和醫學研究領域,對醫療機構、高等學校、科研院所等倫理審查委員會的構成提出了管理要求。該征求意見稿已于2021年4月16日結束意見征求,預計在正式獲得通過后,將取代或部分取代《涉及人的生物醫學研究倫理審查辦法》。
筆者現就倫理審查過程中需要提交的材料、審查重點以及審批標準列表如下(其中的粗體部分,為《涉及人的生命科學和醫學研究倫理審查辦法(征求意見稿)》相較于現行《涉及人的生物醫學研究倫理審查辦法》新增或調整的內容):

4. 人類遺傳資源的安全審查要求
《生物安全法》從法律層面確立了人類遺傳資源與生物資源安全是“國家安全”的重要組成部分,科技部專門聘請生物技術、醫藥、衛生、倫理、法律等方面的專家組成了專家評審委員會,負責對技術評審、安全審查等提供專業意見和建議。
《實施細則征求意見稿》也規定了對可能影響我國公眾健康、國家安全和社會公共利益的人類遺傳資源信息,在向境外組織、個人及其設立或者實際控制的機構提供或者開放使用前,應當通過科技部組織的安全審查。第四十九條進一步規定:“安全審查的情形包括對外提供或者開放使用以下信息:(一)重要遺傳家系的人類遺傳資源信息;(二)特定地區的人類遺傳資源信息;(三)500人以上人群的外顯子組測序、基因組測序信息資源;(四)可能影響我國公眾健康、國家安全和社會公共利益的其他信息。”
筆者通過公開渠道檢索,目前尚未發現具體的安全審查實踐案例。《實施細則征求意見稿》專門提及由科技部會同相關部門制定安全審查原則和審查要點,組織相關領域專家進行安全審查評估,并根據專家安全審查評估意見作出決定。期待科技部盡快制定、落地相關安全審查制度,以便相關企業更好地遵照執行。
5. 對重要遺傳家系和特定地區人類遺傳資源的申報登記要求
為掌握我國重要遺傳家系和特定地區人類遺傳資源分布,加強我國重要遺傳家系和特定地區人類遺傳資源的保護,《人類遺傳資源管理條例》第五條專門對“重要遺傳家系和特定地區人類遺傳資源”提出了申報登記要求。
根據科技部制定的《重要遺傳家系和特定地區人類遺傳資源申報登記辦法(暫行)》第二條的規定,“重要遺傳家系”是指患有遺傳性疾病或具有遺傳性特殊體質或生理特征的有血緣關系的群體,患病家系或具有遺傳性特殊體質或生理特征成員五人以上,涉及三代。“特定地區人類遺傳資源”則指在隔離或特殊環境下長期生活,并具有特殊體質特征或在生理特征方面有適應性性狀發生的人群遺傳資源(特定地區不以是否為少數民族聚居區為劃分依據)。
科技部已建立重要遺傳家系和特定地區人類遺傳資源檔案信息管理系統,收集、保存相關數據和資料,進行監測和評估。科技部還將會同省級人民政府科學技術行政部門開展重要遺傳家系和特定地區人類遺傳資源的調查工作。
《實施細則征求意見稿》第二十九條規定,我國科研機構、高等學校、醫療機構、企業發現重要遺傳家系和特定地區人類遺傳資源信息,應及時通過申報登記管理信息服務平臺進行登記,這進一步拓寬了相關信息的來源。
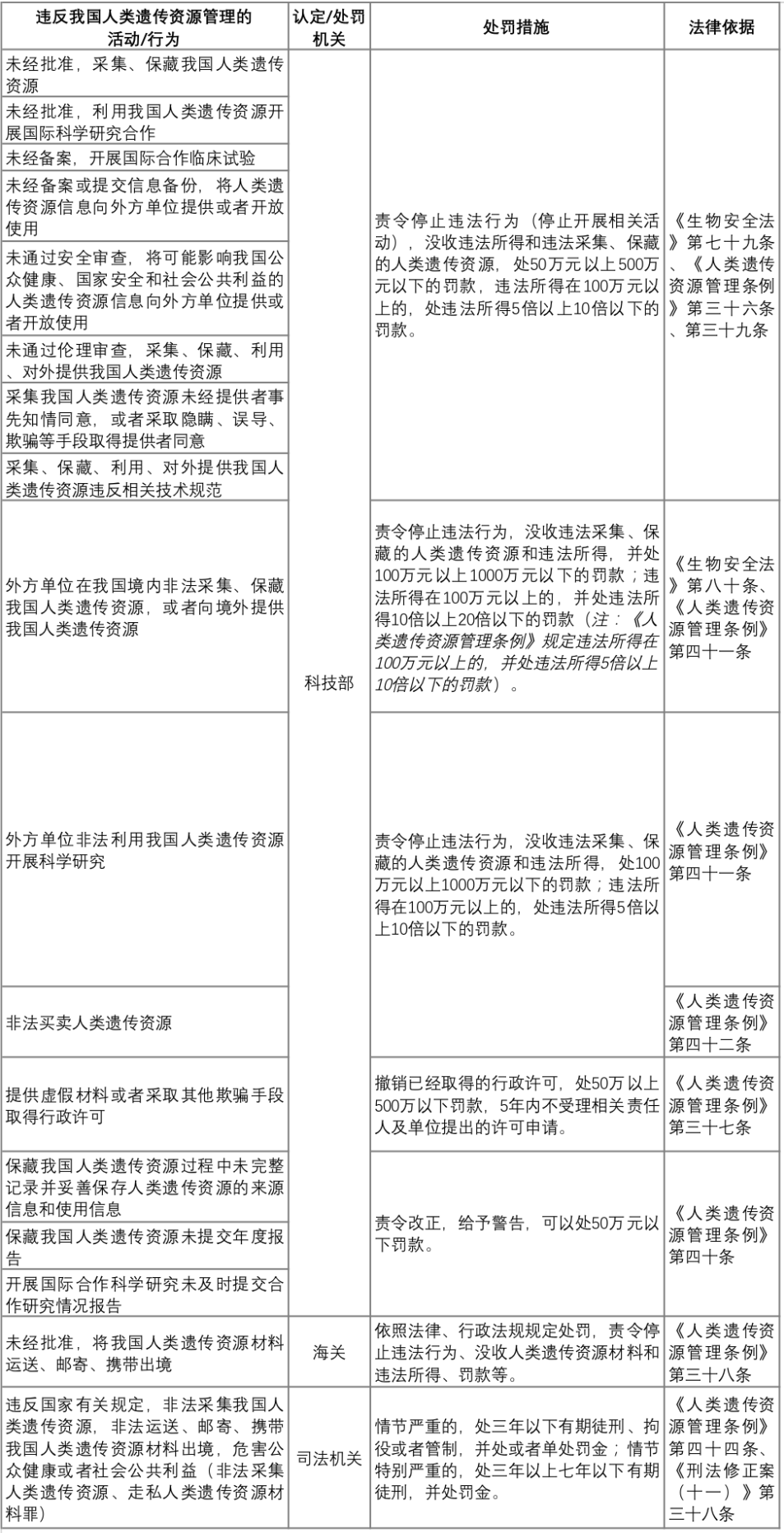
三 違反我國人類遺傳資源管理的相關責任
隨著相關法律法規的進一步完善,對人類遺傳資源管理違法行為的打擊力度也得到了進一步的提升。筆者根據相關規定,對違反我國人類遺傳資源管理規定的相關活動和行為將面臨的主要行政責任和刑事責任總結如下:

除以上所列相關責任外,《人類遺傳資源管理條例》第四十三條進一步規定:對有該條例第第三十六條、第三十九條、第四十一條、第四十二條規定違法行為的單位,情節嚴重的,由科技部或者省級科學技術行政部門依據職責禁止其1至5年內從事采集、保藏、利用、對外提供我國人類遺傳資源的活動;情節特別嚴重的,永久禁止其從事采集、保藏、利用、對外提供我國人類遺傳資源的活動。對有該條例第三十六條至第三十九條、第四十一條、第四十二條規定違法行為的單位的法定代表人、主要負責人、直接負責的主管人員以及其他責任人員,依法給予處分,并由科技部或者省級科學技術行政部門依據職責沒收其違法所得,處50萬元以下罰款;情節嚴重的,禁止其1至5年內從事采集、保藏、利用、對外提供我國人類遺傳資源的活動;情節特別嚴重的,永久禁止其從事采集、保藏、利用、對外提供我國人類遺傳資源的活動。單位和個人有相關違反人類遺傳資源管理行為的,還將記入信用記錄,并依法向社會公示。《生物安全法》也重申了針對相關責任人員個人的從業禁令等處罰措施。
四 我國人類遺傳資源管理的合規建議
如上所述,人類遺傳資源與生物資源安全已經上升到了國家安全的新高度,加之中方單位、外方單位權利義務的諸多實質性變化以及法律責任的加重,無不提醒著相關企業及其責任人員應當對我國人類遺傳資源的合規管理引起高度重視,避免因觸及法律紅線而承擔相應的行政責任甚至刑事責任。
筆者建議,從事涉及人類遺傳資源相關業務的企事業單位應當對照相關法律法規進行充分地自我審查,具體可以從以下幾個方面著手:
1. 提前了解我國人類遺傳資源管理的相關規定,合理架設股權結構
擬在境內開展與我國人類遺傳資源相關業務的企業,應當充分意識到我國對于外方單位和中方單位的監管要求是存在區別的,比如采集和保藏我國人類遺傳資源只能由中方單位開展,外方單位只能通過與中方單位采取國際合作的方式來開展科學研究和臨床試驗等等,因此,企業應當根據擬開展的業務形態來合理、合法地進行股權結構設計。
2. 依法依規及時、準確辦理我國人類遺傳資源的審批、備案事項
如前文所述,與我國人類遺傳資源有關的審批/備案事項有多種類型,企業應當根據自身實際情況來選擇辦理相應的行政許可或備案事項,對于需要辦理多個事項的,也應依法提前提出申請,避免遺漏。舉例來說,某中方單位作為申辦方進行臨床試驗,該臨床試驗雖不屬于國際合作項目,但如果臨床試驗電子數據管理系統(Electronic Data Capture)的供應商為外方單位,那么該種情形將被視為我國人類遺傳資源的對外提供或開放使用,應當辦理相應的備案手續。
此外,對于相關事項需要經過安全審查和倫理審查的,企業也應當按照相關要求如實向專家提供資料和信息。
3. 充分意識到監管的持續性,及時辦理相關審批或備案變更手續
我國對于人類遺傳資源的管理并不僅限于最開始的審批或備案階段,《實施細則征求意見稿》的發布更是對持續監管提出了更為具體的要求。因此,企業應當嚴格按照相關法律法規開展相關業務,時刻謹防違法違規行為的發生。企業即便是將部分業務進行了對外委托,仍應對受托方的相關服務過程進行必要的監督和管理,同時應在服務協議中對可能產生不利后果的賠償責任作出約定以轉嫁相關風險。
在采集、保藏我國人類遺傳資源或者利用我國人類遺傳資源開展國際合作科學研究過程中,若發生參與單位、活動/合作期限、采集/保藏/研究方案等變更的,還應當及時辦理變更審批手續。已備案的國際合作事項、對外提供或開放使用人類遺傳資源信息等發生用途變化等變更的,也應當辦理備案變更手續。在《人類遺傳資源管理條例實施細則》正式施行以前,應當根據《人類遺傳資源管理條例》及中國人類遺傳資源管理辦公室《關于對部分行政審批項目實施簡化審批流程的通知》《關于進一步擴大簡化審批流程實施范圍的通知》來辦理相關變更手續。
4. 高度警覺責任風險,及時整改現有問題
人類遺傳資源的價值不可估量,因此對于違反人類遺傳資源管理規定的行為,也必將承擔相應的責任。截至目前,科技部官網上一共公布了八則因違反人類遺傳資源管理規定而受到科技部行政處罰的案例,其中不乏華大基因、阿斯利康、藥明康德、上海華山醫院等知名企業或機構[3]。此外還有生物安全方面的刑事案件,如南方科技大學原副教授賀建奎“基因編輯嬰兒”案、金斯瑞創始人章方良涉嫌人類遺傳資源違規出境案等。相關企業及其責任人員應當時刻保持警醒,高度警覺責任風險,對于企業目前已然存在的問題,及時采取合法、有效的整改措施,使企業獲得長足的發展。
注:文章為作者獨立觀點,不代表資產界立場。
題圖來自 Pexels,基于 CC0 協議
本文由“金誠同達”投稿資產界,并經資產界編輯發布。版權歸原作者所有,未經授權,請勿轉載,謝謝!

金誠同達 










