鐺煮山川,粟藏世界,有明月清風知此音。呵呵笑,笑釀成白酒,散盡黃金。
作者:結構融資四部
來源:聯合資信(ID:lianheratings)
自2016年首單單一債務人供應鏈證券化產品發行以來,這類項目逐漸得到投資人的認可,發行數量與金額逐年攀升。該類產品通過資源整合和流程優化,利用核心企業的優質資源為其上游中小供應商提供融資便利,得到了監管與市場的廣泛好評。目前市場上已發行和存續的項目交易結構逐漸模式化,證券化產品的債項級別主要依賴核心企業主體信用支撐,債項級別通常與核心企業的主體級別一致,評級機構對基礎資產的量化分析主要側重于基礎資產的現金流入能否覆蓋資產支持證券的預期支出。但是,這是否意味著這類產品可以在忽略交易結構安排的基礎上,單純只側重分析主體的信用等級呢?答案是否定的,下文筆者將從不同的角度進行詳細說明。
從交易結構的角度看,償付主體本身的償債能力固然重要,但是主體對于結構化產品的償付意愿或履約方式同樣值得我們關注,這主要體現在該償付主體以何種方式引入自身信用。與公司債、中期票據、短期融資券等產品不同,結構化產品引入主體信用的方式較為多樣。目前市場上已知的對于單一債務人供應鏈產品提供信用支持的方式有連帶責任保證擔保、無條件不可撤銷的差額支付、加入債務等形式。另外還有正在積極探索的票據形式(包括但不限于承兌、保證、背書轉讓等)都可以作為結構化產品引入主體信用的依據。但值得注意的,不同的引入方式獲得的增信效力或將不同,常常需要設置與其適應的交易安排以保障其履約,拋開產品結構安排而只分析主體的償債能力是不充分的。
舉例來說:單一債務人供應鏈證券化項目并使用商業承兌匯票作為支付結算工具的項目中,其他交易結構相同的情況下,一單產品AAA主體作為商業承兌匯票的承兌人,另外一單產品AAA主體作為商業承兌匯票的保證人。兩單產品均可以帶入主體信用,但是由于票據本身具有第一手的承兌付款請求權和第二手的追索權,這就使得方案二的產品在最后清算的時候需要預留更多的時間,且需要在交易結構安排中對于持票人提示付款、主張權益等動作做出更為清晰的要求。
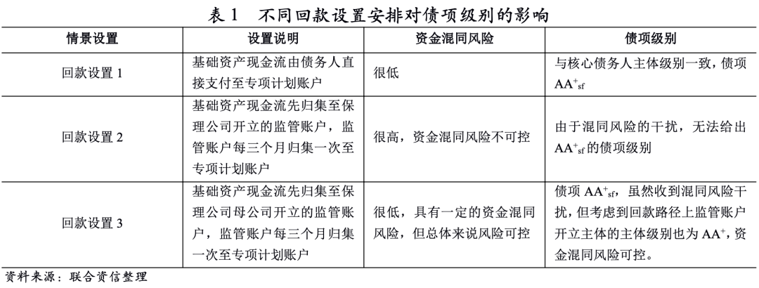
結構化產品另外一個交易結構的關注點就是基礎資產現金流的回款路徑和劃款頻率。眾所周知,國內資產證券化產品由于在法律等方面很難做到完全的破產隔離,基礎資產現金流和資產服務機構的其他現金流容易出現資產混同。現有緩釋這類風險的主要方式就是控制回款路徑和劃款頻率。也就是說,回款現金流從產生至歸集到專項計劃賬戶的路徑和頻率是結構化產品需要重點把控的環節。單一債務人供應鏈產品也是如此。目前市場上存續的單一債務人供應鏈產品基本上都能實現回款現金流閉環,即基礎資產現金流一旦產生,直接回流至專項計劃賬戶,這種情況下資金混同風險很低。但是評級根據多年的實踐,在大量的產品結構設計中,發現產品回款設置存在多樣性,不同的回款設置帶來高低不一的混同風險。所以即使底層基礎資產償付主體的償付能力和償付安排都相同,但也會可能由于基礎資產回款結構設置的不同而導致最終產品面臨不同的償付風險,最終影響債項的級別。
舉例來說:單一債務人供應鏈證券化產品中,核心企業的信用等級為AA+,為基礎資產提供加入債務的連帶付款承諾。資產服務機構為某家保理公司,主體級別假設為A+,其母公司主體級別為AA+。在下面三種不同的回款路徑中債項面臨的風險是不同的。

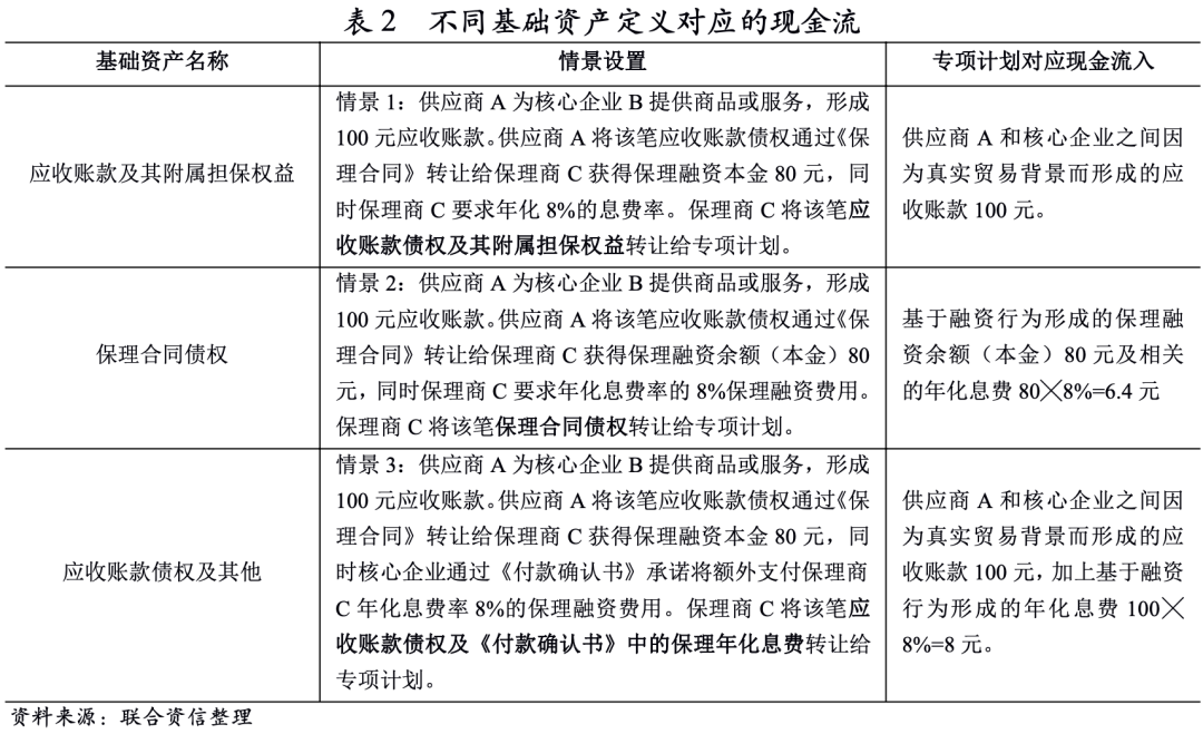
從基礎資產的角度看,資產支持證券的另外一端即為提供支持的“資產”,如何圈定基礎資產非常關鍵,基礎資產的定義不僅明確了專項計劃鎖定資產的法律關系,更確定了未來該類資產帶入的現金流,從而對于債項規模產生影響,此外基礎資產定義不同常常是受客觀條件所限而呈現不同的選擇,基于風險把控的角度應仔細分辨其成因,不同的基礎資產在交易安排上也需匹配相應確權文件以有效保障現金流信用質量。目前單一債務人證券化產品常見的基礎資產定義為“應收賬款及其附屬擔保權益”,但是也會有少量的“保理合同債權”“應收賬款債權及其他”等非常規的定義存在,下面用表格的形式給出情景假設。

上述情景1中,現金流為供應商和核心企業之間因為真實貿易背景而形成的應收賬款,現金流全部來源于核心債務人及其下屬子公司,交易安排上需輔以相關確權文件如債務人付款確認書等以有效保障現金流的信用質量,此類情形為目前主流模式。情景2中,有一定可能性會使得現金流的信用質量無法得到核心企業的主體信用支撐,通常表現為供應商將該筆應收賬款債權通過《保理合同》轉讓給保理商的行為通知送達核心企業,但無法獲取核心企業對該筆款項的確權文件,或是無法配合改變現金流劃轉路徑,現金流需以原路徑劃轉至供應商,此種情形下現金流信用質量無法得到有效保障,進而影響對債項級別的判斷。情景3中的入池資產其實包含了兩種不同形式的基礎資產:即由于開展日常真實貿易背景形成的應收款項和由于開展融資行為而產生的應收款項。表格中描述為由核心企業承諾將額外支付保理商年化息費率8%的保理融資費用,這種情形結合確權文件需要判斷該項行為的商業合理性,以盡可能避免后續糾紛。這里也需要說明如該項融資費用約定由供應商承擔,那么基礎資產所圈定的兩部分現金流事實上來源于兩個不同資信水平的主體,無法合并來看。
此外,近年來單一債務人供應鏈產品創新層出不窮,且主要的創新點都在于交易結構的設置方面,例如初始債權人的下沉、票據等新的結算方式的引用、供應鏈ABCP模式、債權人回購的反向增信、代理模式的運用等等。這些創新也是這類產品歷久彌新的原因所在,更是單一債務人供應鏈結構化的特征所在。如果忽略這類產品的結構化特征,單純只考慮償付主體的償債能力,必然會使得這類產品的光芒暗淡,也不利于綜合把控這類項目的風險。
單一債務人供應鏈產品從發行之初便得到了市場的廣泛關注,市場上已經發行的產品債項信用等級均與核心增信主體的信用等級保持一致,這就使得很多人可能忽略了這類產品的結構化屬性。評級機構根據大量的項目經驗,在充分的實踐中得出結論:這類項目的交易結構安排對于產品的安全性至關重要。拋開產品的結構化屬性而只關注主體的信用水平有失偏頗,不利于把控項目的整體風險,也不利于這類項目的創新和發展。
注:文章為作者獨立觀點,不代表資產界立場。
題圖來自 Pexels,基于 CC0 協議
本文由“聯合資信”投稿資產界,并經資產界編輯發布。版權歸原作者所有,未經授權,請勿轉載,謝謝!
原標題: 【專項研究】單一債務人供應鏈證券化產品債項級別必然等于主體級別嗎?——論單一債務人供應鏈證券化產品的結構化特征

聯合資信 











