鐺煮山川,粟藏世界,有明月清風知此音。呵呵笑,笑釀成白酒,散盡黃金。
作者:克而瑞研究中心
來源:丁祖昱評樓市(ID:dzypls)
三條紅線以來,行業進入管理紅利時代,房企紛紛對其組織架構進行調整,裂變與合并是重點調整方向,核心是向管理要效益,實現區域深耕。四季度開始,房企再次掀起組織架構精簡熱潮,包含事業部整合、區域公司合并、撤銷部分區域公司等。
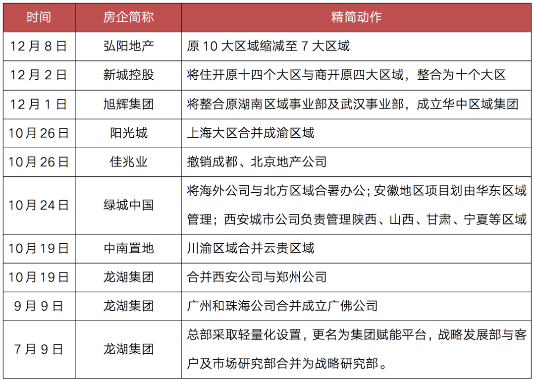
近日,有消息稱,弘陽地產完成了新一輪的區域公司合并和人事調整,區域架構由原來的10個區域公司合并為7個區域公司。在此之前,12月初,旭輝和新城也相繼進行組織架構調整,其核心均在于整合區域事業部,精簡架構。
房地產市場持續下行已接近半年時間,政策端不斷釋放積極信號,窗口期下房企戰略精簡是主動應對市場變化的必要舉措,同時,也是緩解流動性壓力下,“勒緊腰帶”抵御“寒冬”的戰略選擇。
01房企戰略精簡并非首次
據不完全統計,自7月以來已有8家品牌房企進行進行不低于10次組織架構調整。其中,旭輝、綠城、龍湖等房企并非首次進行組織架構調整。從調整內容來看,本質是收縮、精簡戰略框架。
以旭輝為例,自2017年提出“區域集團化”戰略起,經歷了組織架構從擴張到收縮的轉變,2019確立“大平臺+小集團+項目集群”模式,管理權限下放至區域公司;2020年進行組織架構再調整,12月初,旭輝再次整合區域公司,控制合理的管理半徑,以更好地輸出“區域深耕”戰略。
此外,綠城中國也曾于2019年實施架構精簡,將16家子公司整合縮減為11家,如今進行二次區域整合升級。
房企組織架構調整的同時,均涉及人員配置精簡及戰略的聚焦。比如,弘陽地產在縮減合并區域的同時,涉及七大區域負責人和人員調整變動,中層員工則根據區域新的組織架構轉崗、更換城市或個人意愿進行小比例調整,管理團隊更為精簡。此外,新城控股也于12月初將住宅開發事業部和商業開發事業部進行大區合并,整合為十個大區,同時伴隨人員調整,事業部總部開啟縮編、轉崗和分流。
表:近期部分房企組織架構精簡情況

資料來源:公開資料、CRIC整理
02應對市場之變,緩解流動性壓力
實際上,本輪戰略精簡的大背景不容忽視。
2021年下半年以來,受政策調控及市場降溫影響,房企流動性承壓。
首先,銷售端持續轉冷,百強房企操盤業績單月及累計同比持續下行;預售監管資金政策從嚴,房企回款速度放緩加劇資金鏈緊張;同時“三條紅線”監管持續,降杠桿壓力長期存在。
此外,房企迎來債務集中到期高峰。根據克而瑞監測的98家樣本房企數據,2021年與2022年債務到期規模分別為約13.8萬億元和12.6萬億元,為近十年來的小高峰;其中,2022年1月到期債務規模約1793億元,為近期月度小高峰。同時,房企債務展期、違約等事件頻出,現金流動性壓力可見一斑。
在此背景下,房企組織框架的收縮精簡,可以控制成本,將有限的資金更精準投放,是主動應對市場環境變化,緩解流動性壓力,“勒緊腰帶”抵御“寒冬”的戰略選擇。
例如近期陷入理財產品兌付困難、4億美元票據展期失敗等流動性危機中的佳兆業,出于“節流”、“回血”的需要,選擇收縮距離大本營較遠、區域整體表現一般的兩大區域。
圖:2021-2012年樣本房企月度債務到期規模(人民幣,億元)

數據來源:企業公告、CRIC監測
03 降本增效,助力投拓戰略
在“三條紅線”、土地“兩集中”影響下,房企金融紅利和土地紅利逐步退去,行業進入管理紅利時代。
管理紅利時代下,精簡組織架構,適當縮短管理鏈條,合并部分區域、城市公司,剝離非必要業務,得以減少中間環節,提升管理效率,已成為“向管理要效益”的重要手段;同時,精簡架構有利于權力下放,增加區域部門的自主權與靈活度,而且整合相似職權部門有助于減少內耗。
此外,隨著政策窗口期來臨,房企通過戰略“瘦身”,得以趁機調整布局,推進區域深耕戰略,蓄勢待發迎接下一輪投拓。例如旭輝集團,一直以來堅持區域深耕戰略,多次調整優化組織架構,控制管理半徑,以提高效能、更好地配合區域深耕落地。2021年上半年,旭輝顯著增加了長三角及環渤海的投資力度,新增土地建筑面積占比分別較2020年全提升16和15個百分點。
圖:旭輝集團2020年及1H2021新增土儲建面區域占比

注:內圈為2020年,外圈為1H2021
數據來源:企業公告、CRIC
值得注意的是,房企組織架構調整的另一重要抓手是平臺化發展,通過平臺賦能,在精簡、輕量化集團總部的同時,打通各事業部管理路徑,更高效地協調管理;同時從集團層面戰略性統籌各多元賽道戰略,實現資源配置優化。比如龍湖成立了龍湖集團賦能平臺,定位于專家能力支持協同而非管控,實現組織扁平化、敏捷化。
近期房企較為集中性地組織架構調整、戰略精簡,其核心在于“降本增效”,在緩解流動性壓力的同時,向管理要效益;同時在可以預見的“政策底”窗口期,提前布局,無論是投拓方面的區域聚焦,還是多元賽道方面的戰略性賦能,為后續發展蓄能。
需要注意的是,房企組織架構調整的同時,面臨一系列的附帶問題,比如管理層的調整與變動,或面臨其管理團隊人員的連帶變動、人才流失;部分成員對公司組織架構調整目標不清晰,從而配合度不高;調整后面臨內部人員的統籌協調、外部各部門之間的銜接等幾大問題,,能否妥善協調處理,對后續發展非常重要。
對于可能出現的問題,房企需自上而下信息同步,達到目標一致性,在此基礎上建立一套配合機制,包括明確制度、流程、激勵機制等,并在實施過程中不斷調整,以順暢化組織架構調整過渡期。
注:文章為作者獨立觀點,不代表資產界立場。
題圖來自 Pexels,基于 CC0 協議
本文由“丁祖昱評樓市”投稿資產界,并經資產界編輯發布。版權歸原作者所有,未經授權,請勿轉載,謝謝!

丁祖昱評樓市 











