鐺煮山川,粟藏世界,有明月清風知此音。呵呵笑,笑釀成白酒,散盡黃金。
作者:陳健民季唐源
來源:金融法律服務
題記
最近幾年,涉及上市公司、金融證券案件頻發。輕則行政處罰,禁止市場準入;重則涉及刑事處罰,萬千努力一朝幻滅。而隨著國家對于金融證券市場的監管力度加強、金融證券市場開放力度加大、以及未來對標歐美金融證券市場的需要,國家對于規范金融證券市場、打擊違法犯罪活動的尺度也在逐步調整,曾經一些雖已立法但很少適用的“僵尸罪名”亦有逐漸復蘇的跡象。
陳健民律師于2015年便計劃將涉及金融證券市場、上市公司合規及其高管可能涉及的刑事罪名逐一整理解讀分析,卻一直因各種原因未能成文。自2019年12月起,陳健民律師團隊將啟動并實施該計劃,希望通過對一些典型性案例的分析,對金融證券市場合規及上市公司風控起到一定“揭開面紗”作用。
欺詐發行股票、債券罪
縮略語表
02立法目的
欺詐發行股票、債券的實際受害者是特定投資者,不過由于公開發行是向不特定投資者發出的要約邀請,因此欺詐發行的潛在受害者就是不特定多數的投資者即一級市場的投資公眾,而一旦投資公眾對市場失去信心甚至退出市場,市場也就不復存在了。從這種意義上,欺詐發行還會威脅到整個發行市場的安全,證券市場的安全來源于市場公平性的客觀存在以及公眾對公平性的信賴,因此立法者將欺詐發行行為單獨列為欺詐發型股票、債券罪,以維護投資者利益與證券市場秩序。
03構成要件
(一)主體
本罪的犯罪主體是特殊主體,限于有發行股票、公司債券資質的公司法人及公司經營者、發起人或股東。單位犯本罪的實行雙罰制,即對單位判處罰金、對其直接負責的主管人員和其他直接責任人員追究刑事責任。
(二)主觀方面
本罪在主觀上只能依故意構成,過失不構成本罪。即行為人明知自己所制作的招股說明書、認股書、債券募集辦法等不是對本公司狀況或本次股票、債券發行狀況的真實、準確、完整反映,仍然積極為之者。因而本罪行為人的罪過實質是詐欺募股或詐欺發行債券。
(三)客體
本罪侵犯的客體是復雜客體,即國家對證券市場的管理制度以及投資者(即股東、債權人和公眾)的合法權益。
(四)客體
1、行為人必須實施在招股說明書、認股書、公司、企業債券募集辦法中隱瞞重要事實或者編造重大虛假內容的行為。
2、行為人必須實施了發行股票或公司、企業債券的行為。如果行為人僅是制作了虛假的招股說明書、認股書、公司、企業債券募集辦法,而未實施發行股票或者公司、企業債券的行為,不構成本罪。必須是既制作了虛假的上述文件,且已發行了股票和公司、企業債券的才構成本罪。
3、行為人制作虛假的招股說明書、認股書、公司債券募集辦法發行股票或者公司、企業債券的行為,必須達到一定的嚴重程度,即達到“數額巨大、后果嚴重或者有其他嚴重情節的”,才構成犯罪。
根據司法實踐,具有下列情形之一的,應當追訴:
(1)發行數額在500萬元以上的。
(2)偽造、變造國家公文、有效證明文件或相關憑證、單據的。
(3)利用募集的資金進行違法活動的。
(4)轉移或者隱瞞所募集資金的。
(5)其他后果嚴重或有其他嚴重情節的情形。
04與其它罪名的區別
05司法判例
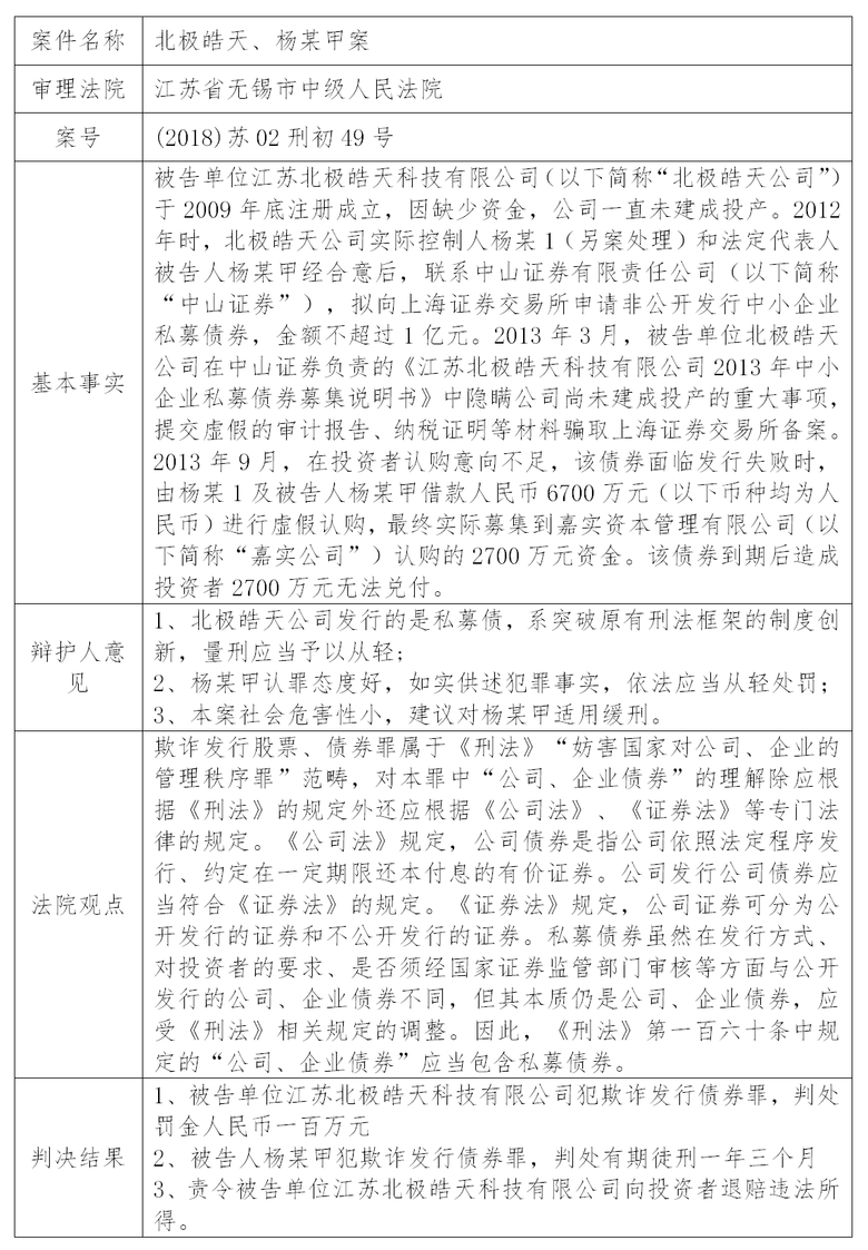
(一)北極皓天、楊某甲案
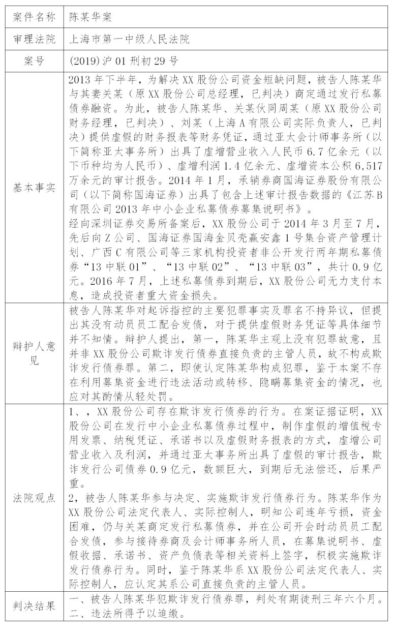
(二)陳某華案
注:文章為作者獨立觀點,不代表資產界立場。
題圖來自 Pexels,基于 CC0 協議
本文由“金融法律服務”投稿資產界,并經資產界編輯發布。版權歸原作者所有,未經授權,請勿轉載,謝謝!

金融法律服務 










