鐺煮山川,粟藏世界,有明月清風知此音。呵呵笑,笑釀成白酒,散盡黃金。
作者:沈鴻翔倪圣翔
自2022年3月底上海實施大規模封控措施以來,市場主體商業活動停滯,企業營收大幅減少,整體經濟受到較大影響。在此背景下,上海地區行政機關和司法機關已陸續出臺文件以緩解房屋承租人的經濟壓力。但是,由于相關文件的綱領性特點以及執行中可能存在的問題,很多規則仍有待進一步明確,故實踐中仍存在較大的不確定性。因此,有必要探究房屋租賃合同糾紛中法院的裁判規則,為未來可能涌現出的大量糾紛作好準備。
本文旨在探究上海地區涉2020疫情的房屋租賃合同糾紛房租減免部分的裁判規則,對比兩輪疫情時的相關紓困政策和指導意見,在此基礎上對上海地區法院涉2022疫情的房屋租賃合同糾紛裁判規則進行預測,以幫助企業對上海地區的房租減免裁判規則進行全局性的把握,應對潛在的風險。
一、房租減免政策綜述
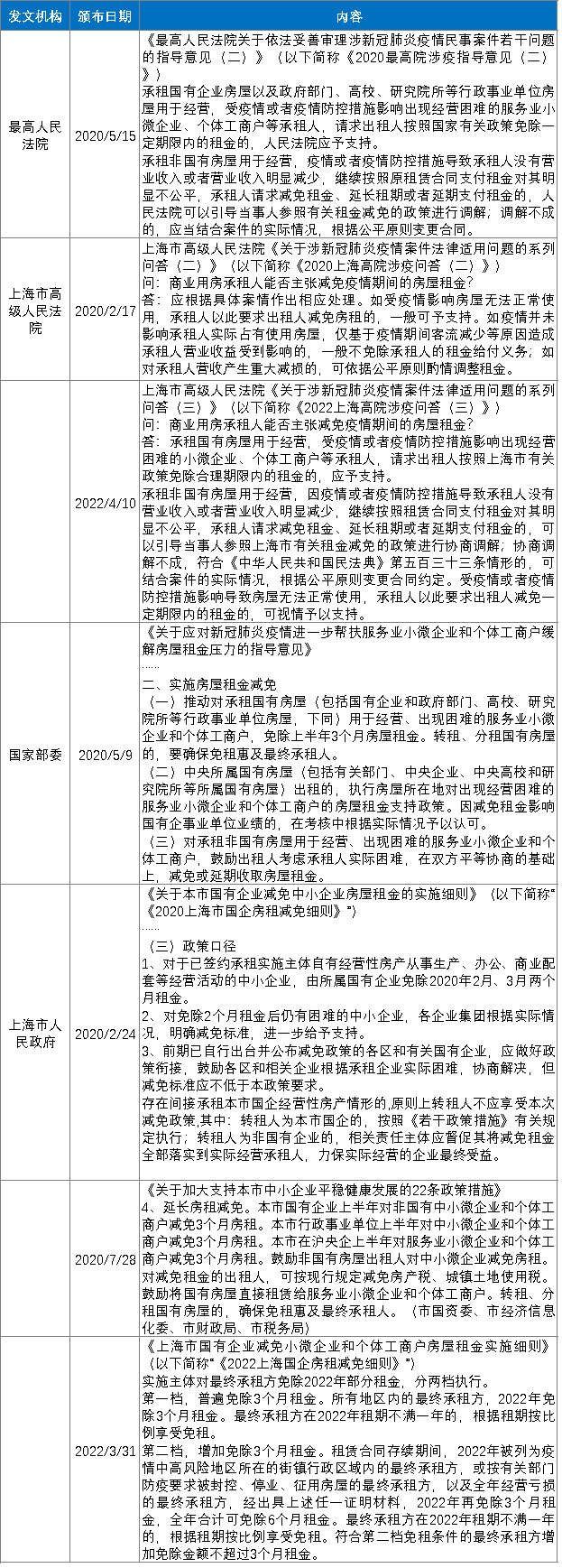
我們整理了司法機關和行政機關就疫情期間房租減免問題頒布的文件,主要如下:

二.疫情期間租金減免的裁判規則探析和展望
(一)國有經營性房屋租金減免
1. 支持租金減免的情形
(1)租金減免幅度:通常減免二個月或三個月的租金。
(2)判決減免的理由和依據
①依照政府租金減免相關政策判決減免。

②受疫情影響承租人無法正常使用房屋、營收受到影響。

不支持國有經營性房屋租金減免的案例相對較少,但也仍存在法院判決不減免租金或減免幅度明顯較少的情形。其中,常見的主要原因是承租人的條件不符合國有經營性房屋租金減免的相關政策規定,例如承租的房屋涉及居住用途而非完全商用(例:(2021)滬0112民初6932號)、被告屬社會團體法人而非中小微企業和個體工商戶(例:(2020)滬0105民初18573號)、次承租人未獲得出租人的租金減免(例:(2021)滬02民終7922號)等。
值得注意的是,也存在法院準許出租人根據自身情形制定房租減免政策并允許縮小減免幅度的情形,例如(2021)滬02民終8754號判決中,法院認為“紅坊半島公司認為其應該獲得三個月的租金減免的依據是上海市國有資產監督管理委員會發出《關于本市國有企業減免中小企業房屋租金的實施細則》等行政性文件,該文件對于疫情期間的租金減免提出了要求,但該文件并非強制性法律規定,且并沒有具體的實施細則,相關國有企業可以根據不同的情形進行處理…相應政策的制定、實施,并非民事法律關系調整的范圍…”。換言之,本案中法院認為相關租金減免政策的制定和執行屬于行政系統內部事務,并非屬于由民法所調整的民事法律關系,不能僅憑此就作為法院判決租金減免的依據,并尊重國有企業對租金減免的自主裁量。
3. 總結及展望
以上判決作出的時間多為2020年或2021年,均是因2020年初的疫情引發的國有經營性房屋租金減免的糾紛。上海地區對該類糾紛的判決,主要有如下特征:1.如承租人本身無重大瑕疵或過錯(例如不符合政策中的減免條件),法院通常裁判減免租金;2.對于租金減免的幅度,法院判決時并不完全參照行政機關出具的減免政策,具有一定自由裁量空間;3.承租人對于“房屋無法正常使用”、“營收產生重大減損”、“經營困難”等情形承擔的舉證責任較輕甚至無需承擔,法院傾向于推定承租人具有前述情況;4.在絕大部分案件中,判決書的裁判依據不會直接援引情勢變更條款或公平原則條款,而是在說理部分就考量的情形進行簡要說明。
究其原因,我們認為:
《2020最高院涉疫指導意見(二)》和《2020上海高院涉疫問答(二)》并未就2020年疫情期間的房租減免幅度進行具體明文規定,且后者也并未要求上海法院參照市政府的減免政策判決房租減免的幅度,加之2020年上海市政府本身規定的房租減免幅度也有變化(該幅度由二個月變為三個月,可詳見上文的政策綜述部分),以上三個因素共同導致上海地區的法院在判決減免幅度時具有一定的任意性;
對“房屋無法正常使用”、“營收產生重大減損”等情形的認定并無具體的標準,再加上企業經營的確會受到疫情影響,這導致法院分配給承租人對此的舉證責任較輕甚至沒有。
相比之下,2022年上海市政府對于國有企業房屋的減免政策更加具體明確(詳見《2022上海國企房租減免細則》),且《2022上海高院涉疫問答(三)》也明文規定了國有企業房屋租金減免“按照上海市有關政策免除合理期限內的租金”。因此,可以預測涉2022年疫情國有企業房租減免的裁判規則具有以下特征:1.相較于2020年,上海地區各法院裁判的標準更加統一,法官自由裁量相對縮小;2.判決國有企業房租是否減免的標準將更多參考市政府的減免政策,考量“房屋無法正常使用”、“營收產生重大減損”這些因素的比重減少,這進一步降低了承租人的舉證責任;且房租減免幅度或大多為3個月,特殊情形下為6個月。
(二)非國有經營性房屋租金減免
1. 支持租金減免的情形
(1)租金減免幅度:通常為二個月以下的租金。
(2)判決減免的理由和依據
①“裁判依據”中直接援引《中華人民共和國民法典》公平原則條款。
在(2021)滬0115民初37316號判決書中,法院以被告對系爭房屋未用于經營使用為由根據公平原則減免兩個月租金,并在裁判依據中直接援引民法典的公平原則條款。
②引用《2020最高院涉疫指導意見(二)》第六條作為依據進行說明。
例如(2021)滬01民終7484號、(2021)滬0115民初44764號等判決書中的“法院認為”部分直接援引前述指導意見作為裁判的理由。可見《2020最高院涉疫指導意見(二)》是法院判決租金減免的重要依據。
③受疫情影響承租人無法正常使用房屋、營收受到影響。
有些判決雖未引用《2020最高院涉疫指導意見(二)》,但是對其中的“營收受影響”等情形也進行了考量。例如(2021)滬01民終6390號中,法院認為“但疫情對于酒店服務行業也卻有一定影響,結合綠浦公司對系爭房屋的實際使用情況,一審法院酌情在后續租金欠付期內免除綠浦公司一個月的租金。”
2. 不支持租金減免的情形
對于非國有經營性房屋,不支持租金減免主要原因是“未影響承租人正常使用房屋”、“未導致承租人經營困難”等。

3. 總結及展望
以上都是針對受2020疫情影響的非國有經營性房屋房租減免的糾紛。上海法院對該類糾紛的判決,特點如下:1.是否減免房租的標準與《2020最高院涉疫指導意見(二)》第六條基本保持一致,即減免的主要依據是承租人出現房屋無法使用或營收明顯減少的狀況;2.減免幅度通常在二個月以內,并根據實際情況在二個月范圍內自由裁量;3.有法院要求承租人“房屋無法使用”、“營收明顯減少”承擔一定的舉證責任。相比之下,承租人對非國有經營性房屋房租減免承擔的舉證責任大于對國有經營性房屋房租減免的舉證責任。
究其原因,我們認為:1. 2020年疫情時,行政機關未就非國有經營性房屋的房租減免頒布具體可實操的政策,這導致法院普遍傾向于參考《2020最高院涉疫指導意見(二)》第六條,因此裁判口徑相較于國有經營性房屋情形中更為一致;2. 在非國有經營性房屋的租金減免中,出租人和承租人之間為平等民事主體,減免租金相當于變更平等民事主體間的合同內容,故法院更為謹慎。這體現在承租人對房租減免標準(例如營收明顯減少)的舉證責任相對較高的方面上;3. 2020年上海市受疫情影響最大的時間為二、三月份,因此法院通常判決減免二個月以內,與實際情況相符,具體法院在認定因政策以及疫情影響實際影響的租賃時間時會引用上海市人民政府頒布的相應官方文件(例如:法院在確定2020年疫情上海封閉時長為:2020年1月24日至2020年3月24日,自2020年1月24日上海發布了突發性公共衛生事件一級應急響應機制起至2020年3月24日取消突發性公共衛生事件一級應急響應機制止)。
就2022年疫情相關的非國有經營性房租減免裁判規則,上海高院于2022年4月10日頒布了《2022上海高院涉疫問答(三)》,內容基本與《2020最高院涉疫指導意見(二)》一致。基于此,我們預測涉2022年疫情非國有經營性房屋房租減免糾紛的裁判規則具有以下特征:
房租減免幅度或根據本輪上海市封閉管控的實際時長而確定,根據民法公平原則,減免幅度可能是承租人與出租人各自承擔一半封閉期間的損失。實際時長可能還是以政府官方文件為準,若租賃房屋實際影響時間超過政府官方文件所列時間的,建議承租人注意相關證據保留,例如街道通知文件照片、與相關政府部門人員溝通記錄以確定實際封閉時間;
鑒于本輪疫情對民營經濟產生的巨大影響,更容易認定“房屋無法使用”、“營收明顯減少”等情形,因此由承租人承擔的符合減免標準的舉證責任或相對較輕;
截至本文出具之日,最高人民法院尚未頒布2022年疫情相關的指導意見。若本輪疫情有向其他省市蔓延之勢,最高院或出具相關文件,以進一步規范此類案件的裁判。
三.總結
鑒于上海本輪疫情封控對整體商業活動的影響較大且范圍較廣,或將涌現出較多房屋租賃合同糾紛,對此,我們認為承租人與出租人應本著共克時艱、共擔風險的原則妥善處理潛在的糾紛。與此同時,各方也應有所準備,在前期協商過程中注意留痕,例如保存申報減免表格、郵寄憑證、街道的管控文件等書面證據,以免爭議訴至法院時無法充分舉證。本文旨在針對疫情期間上海地區房租減免規則進行探究,幫助各方對未來可能存在的租賃合同糾紛作好準備,望有所裨益。
注:文章為作者獨立觀點,不代表資產界立場。
題圖來自 Pexels,基于 CC0 協議
本文由“金誠同達”投稿資產界,并經資產界編輯發布。版權歸原作者所有,未經授權,請勿轉載,謝謝!

金誠同達 











