鐺煮山川,粟藏世界,有明月清風知此音。呵呵笑,笑釀成白酒,散盡黃金。
作者:債券市場研究部
來源:聯合資信(ID:lianheratings)
首單碳中和資產支持票據成功發行
信用風險事件明顯增多
2021年一季度,我國資產支持證券市場在發展中不斷規范和創新。監管政策方面,2021年1月5日交易商協會發布《關于規范資產支持票據業務盡職調查行為有關事項的通知》,試行《非金融企業資產支持票據業務盡職調查指引(試行)》。產品創新方面,2021年2月26日,國內首單版權資產證券化產品成功發行;2021年3月9日,國內首單碳中和資產支持票據成功發行。
2021年一季度資產支持證券市場增長較為平穩,全年共發行466單1256只資產支持證券,發行規模6415.75億元,環比均有所下降,同比均有所上升,其中銀行間ABS同比增幅較大,表現較為突出。資產支持證券發行信用等級主要集中于AAAsf和AA+sf,AAAsf、AA+sf和AAsf級資產支持證券的發行利差均值分別為163BP、262BP和484BP,各信用等級利差檢驗具有顯著差異,信用評級對資產支持證券的信用風險具有良好的區分度。
展望2021年二季度,我國資產支持證券市場有望繼續增長,支撐市場的有利因素包括商業銀行盤活住房抵押貸款的需求上升加快住房抵押貸款支持證券的發行、不良資產和其他特殊機遇資產規模持續上升推動特殊機遇資產證券化產品增多、鼓勵消費政策不斷推出促進消費貸款資產支持證券的擴大發行。2021年二季度,資產支持證券市場到期兌付壓力加大,部分信用資質相對較弱的企業及相關資產證券化產品的信用風險可能將持續釋放,投資者需重點關注PPP項目資產證券化產品的增信主體風險、房地產類資產證券化產品的政策風險、基礎設施收益權類資產證券化產品的原始權益人和增信主體經營惡化風險。
01
市場要聞概覽
1.國內首單碳中和資產支持票據成功發行
2020年3月9日,國網國際融資租賃有限公司作為發起機構的“國網國際融資租賃有限公司2021年度第一期綠色定向資產支持商業票據(碳中和債)”在銀行間市場成功發行。該單產品發行規模17.50億元,其中優先檔16.60億元,占比94.86%,AAA評級,180天,發行利率2.99%;次級檔0.9億元,占比5.14%,無評級。該單產品是全國首單綠色“碳中和”資產證券化產品,項目募集資金最終投向于3個水力發電、2個風力發電和1個光伏發電清潔能源項目,預計每年可實現二氧化碳減排236.27萬噸,標準煤節約114.63萬噸,二氧化硫減排1.75萬噸。該單產品的原始權益人為國家電力投資集團有限公司,主承銷商為上海銀行,發行載體為英大信托。
聯合認為此碳中和債的發行是我國綠色金融模式的又一次創新,為實現“碳達峰、碳中和”目標提供了有力的金融支持。首先,此次碳中和債是全國首單綠色“碳中和”資產證券化產品,募集的資金全部用于支持可再生能源融資租賃項目,實現了綠色金融模式的創新;其次,在中央經濟工作會議明確了“做好碳達峰、碳中和工作”重點任務的背景下,碳中和債的發行,為引導產業結構、能源結構向綠色低碳轉型,提供了有力的金融支持;最后,此次碳中和債的發行對于減少碳排放起到了積極的作用,具有顯著的社會效益。
2.國內首單版權資產證券化產品成功發行
2021年2月26日,由深圳市高新投集團有限公司(下文簡稱“深圳高新投”)發起的“羅湖區—平安證券—高新投版權資產支持專項計劃”在深圳交易所成功發行。該單產品是全國首單以版權為主的知識產權證券化項目,也是深圳市羅湖區首單知識產權ABS產品,產品發行規模1.00億元,在羅湖區政府政策性補貼和深圳高新投費率優惠的共同支持下,15家羅湖區入池企業每年實際融資成本僅為2.98%。該單版權資產證券化產品由深圳市高新投小額貸款有限公司(下文簡稱“深圳高新投小貸公司”)向借款企業發放貸款,深圳市高新投融資擔保有限公司為本次貸款提供增信,借款企業或其關聯方以其持有的知識產權向深圳高新投小貸公司提供質押,原始權益人為深圳市高新投小額貸款有限公司,計劃管理人和主承銷商為平安證券股份有限公司。
聯合認為此次版權資產證券化產品的成功發行,對于促進我國文化創意產業的繁榮發展起到了積極作用。文化產業對我國經濟文化和國家整體實力的提升具有重要作用,我國大量文化創意企業雖然擁有較多的版權、專利等知識產權,但由于企業規模普遍較小、缺乏抵押物等問題,長期存在融資難、融資貴的困難。該單版權資產證券化產品,通過版權資產質押進行融資的設計,打通了制約金融資本進入文化產業領域的核心阻力,有效緩解了文化企業融資難、融資貴的問題,成為中小文化企業融資創新的成功案例,對于推動我國文化創意產業的繁榮發展具有一定意義。
3.交易商協會發布ABN盡職調查指引(試行)
2021年1月5日交易商協會發布《關于規范資產支持票據業務盡職調查行為有關事項的通知》,試行《非金融企業資產支持票據業務盡職調查指引(試行)》(以下簡稱指引)。指引對相關機構[1]盡職調查、基礎資產的盡職調查、盡職調查報告與工作底稿等內容進行了詳細規范,并規定主承銷商和特定目的載體管理機構(統稱盡職調查人)及其工作人員應參照《指引》的要求,對擬注冊發行資產支持票據的參與機構以及基礎資產開展盡職調查工作。
聯合認為,《非金融企業資產支持票據業務盡職調查指引(試行)》的發布對于促進資產支持票據市場的健康發展具有重要意義。首先,通過各種有效方法和步驟對擬注冊發行資產支持票據的參與機構以及基礎資產進行調查,有利于確信注冊發行文件及其信息披露的真實性、準確性和完整性;其次,指引要求制定資產支持票據相關盡職調查內部管理制度和內部風險隔離制度,有利于降低市場風險、保護投資人合法權益;最后,指引明確了相關參與機構的行為準則,壓實了中介機構是責任,有利于加強行業自律和監督管理工作。
02
發行概況
2021年一季度,資產支持證券發行環比有所下降,同比顯著上升[2]。具體來看,2021年一季度,我國債券市場共發行466單1256只資產支持證券,發行單數和只數環比分別下降32.37%和29.48%,同比分別上升35.47%和41.76%;發行規模為6415.75億元,環比下降45.82%,同比大幅增加51.72%。整體看,受季節性因素影響,一季度資產支持證券發行單數、只數和規模環比有所下降,但在新冠疫情得到控制后實體經濟恢復發展融資需求強烈的背景下,一季度資產支持證券發行單數、只數和規模同比大幅增加。

分市場看,2021年一季度,銀行間市場共發行143單379只資產支持證券,發行規模為3210.21億元,發行單數、只數和規模環比均大幅下降,同比均有所增長;交易所市場共發行323單877只資產支持證券,發行規模為3205.54億元,發行單數、只數和規模環比均大幅下降但同比均有所增長(見表1)。總體看,銀行間市場的發行同比增幅明顯高于交易所市場,主要源于銀行間市場應收票據和個人住房抵押貸款等資產支持證券發行量上升所致。

從銀行間市場來看,2021年一季度,信貸資產支持證券(以下簡稱“銀行間ABS”)共發行42單125只,發行規模為2209.93億元,發行單數、只數和規模環比均有所下降,同比均有所上升;銀行間資產支持票據(以下簡稱“銀行間ABN”)共發行101單254只,發行規模為1000.27億元,發行單數、只數和規模環比均有所下降,同比均大幅增長(見表2和圖2)。總體看,一季度銀行間ABS發行單數、只數和規模同比增幅較銀行間ABN更高。一季度銀行間市場出現創新產品類型,如國網租賃發行了全國首單綠色碳中和資產支持商業票據(ABCP),實現了綠色金融模式的創新,為引導產業結構、能源結構向綠色低碳轉型,提供了有力的金融支持。


從資產支持證券的承銷情況來看,2021年一季度,中信證券股份有限公司、平安證券股份有限公司和招商證券股份有限公司的承銷金額位居前三;平安證券股份有限公司的承銷單數位居第一,中信證券股份有限公司和華泰證券股份有限公司的承銷單數分別排名第二位和第三位。

按照基礎資產類型統計,2021年一季度,個人住房抵押貸款(1352.80億元)、保理合同債權(1090.95億元)、應收賬款(967.35億元)、汽車抵押貸款(616.40億元)、應收票據(592.81億元)均超過500億元,是發行規模最大的五類基礎資產;從發行單數看,保理合同債權(166單)、應收賬款(59單)、應收票據(54單)、應收租賃款(47單)和信托受益權(24單)排名前五位(見表4)。

截至2021年一季度末,債券市場上共有4028單9295只資產支持證券存續,本金存量規模為46029.96億元。從存量規模占比來看,前五大基礎資產類型分別為個人住房抵押貸款(27.15%)、應收賬款(12.84%)、應收票據(9.86%)、保理合同債權(8.91%)和商業房地產抵押貸款(7.93%)。

03
信用等級分布
2021年一季度,新發行的資產支持證券中,有702只具有信用評級,總體上集中于AAAsf和AA+sf,AAAsf級資產支持證券的發行只數占比84.47%,發行規模占比95.88%;AA+sf級資產支持證券的發行只數占比約12.82%,發行規模占比約3.80%。

截至2021年一季度末,在存量資產支持證券中,有4756只具有信用評級,集中于AAAsf、AA+sf和AAsf三個等級。AAAsf級、AA+sf級和AAsf級資產支持證券的存量只數占比分別為74.64%、20.14%和2.19%,存量規模占比分別為92.15%、6.38%和0.90%。

04
信用事件
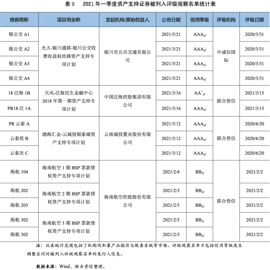
2021年一季度,債券市場上有1只資產支持證券首次發生違約[3](表10),同比未發生變化;27只資產支持證券信用評級下調[4],同比增加25只;14只資產支持證券被列入評級觀察名單[5](表11),同比增加10只。
違約債券方面,市場共有1家原始權益人發起的1單1只資產支持證券首次發生違約。具體的違約債券為“北京首都航空有限公司BSP票款債權資產支持專項計劃”(債券簡稱“首航04”),該資產支持證券的發起機構為北京首都航空有限公司,基礎資產類型為客票收費,擔保人為海航集團有限公司。該資產支持證券違約的原因主要是受到外部擔保人違約和新冠疫情沖擊的影響:一方面,該資產支持證券的擔保人海航集團有限公司在2021年2月份開始重整,主體信用等級調降至C級;另一方面,2020年的新冠疫情對北京首都航空有限公司的經營業績造成了嚴重影響,公司財務狀況惡化,償債壓力增大。
級別下調方面,市場共有9家原始權益人發起的13單27只資產支持證券債項評級發生下調,原始權益人家數同比增加6家,發行單數同比增加11單,只數同比增加25只。其中“華夏幸福固安工業園區新型城鎮化PPP項目資產支持專項計劃”“平安匯通-華夏幸福武漢市新洲區問津產業新城PPP項目資產支持專項計劃”“華夏幸福固安工業園區新型城鎮化PPP項目供熱收費收益權資產支持專項計劃”“誠正1號資產支持專項計劃”“誠正2號資產支持專項計劃”“中信證券-中金公司-融迅聯易融供應鏈金融1期資產支持專項計劃”“中信證券-中金公司-融迅聯易融供應鏈金融2期資產支持專項計劃”“中金公司-中信證券-融迅聯易融供應鏈金融2期資產支持專項計劃”“北京首都航空有限公司BSP票款債權資產支持專項計劃”9單資產支持證券評級大幅下調,共涉及17只資產支持證券。本季度資產支持證券發生評級下調的原始權益人主要集中于九通基業投資有限公司(涉及13只債券)和深圳前海聯捷商業保理有限公司(涉及6只債券),下調原因主要是受到外部擔保人、差額支付承諾人、共同債務人違約的影響。例如,九通基業投資有限公司和深圳前海聯捷商業保理有限公司發起的大部分資產支持證券由華夏幸福基業股份有限公司作為外部擔保人或差額支付承諾人[6],2020年1月份以來,由于新冠疫情疊加環京房地產調控政策嚴厲導致華夏幸福基業股份有限公司的主營基金銷售金額及回款同比下滑,經營業績承壓,財務狀況惡化,同時,公司債務規模持續攀升、短期債務占比上升,杠杠水平持續高位,2021年1月份以來華夏幸福基業股份有限公司主體評級連續被下調至C級,并由此引發其增信的關聯方九通基業投資有限公司和深圳前海聯捷商業保理有限公司發起的大部分資產支持證券的級別下調。
被列入評級觀察名單方面,市場共有4家原始權益人發起的6單14只資產支持證券被列入評級觀察名單,原始權益人家數同比增加3家,發行單數同比增加5單,發行只數同比增加10只。本季度被列入評級觀察名單的原始權益人主要集中于銀川市公共交通有限公司(4只)和海南航空控股股份有限公司(5只),其行業主要集中于航空行業、公共交通行業。


05
發行利差分析
剔除債項評級、發行期限、票面利率缺失的樣本后,我們用發行利率減去同日同期限的國債到期收益率,得到每只資產支持證券的發行利差[7]。
2021年一季度,資產支持證券的發行利率和利差均值均隨信用等級的下降而上升,說明信用評級對資產支持證券的信用風險具有較好的區分度。AAAsf、AA+sf和AAsf級資產支持證券的發行利差均值分別為163BP、262BP和484BP,AAAsf、AA+sf和AAsf級資產支持證券的發行利差均值環比分別上升24BP、33BP和201BP;AAAsf級和AA+sf級資產支持證券的發行利差同比分別下降28BP和47BP,AAsf級資產支持證券的發行利差同比上升26BP。AAAsf級和AA+sf級、AA+sf級和AAsf級之間的級差分別為100BP和222BP,級差隨級別的下降而上升,反映了在經濟恢復不均衡、貨幣政策回歸常態的背景下,市場不確定性上升,投資者對低級別資產支持證券要求的風險溢價進一步提高。AAAsf級資產支持證券的發行利差的變異系數相對較高,說明投資者對AAAsf級資產支持證券的信用風險判斷存在分化。



分市場來看,剔除樣本量較少的級別影響,銀行間市場與交易所市場所呈現的利差區分度、級差和變異系數的特點與全市場特點基本相同(見表11和表12)。


為了檢驗信用等級對資產支持證券發行利差影響的顯著性,我們采用了Mann-Whitney U 兩獨立樣本非參數檢驗方法,對AAAsf、AA+sf和AAsf級兩兩之間的利差分布進行顯著性檢驗。2021年一季度,在95%的置信水平下,AAAsf級和AA+sf級、AAAsf級和AAsf級之間、AA+sf級和AAsf級之間均通過檢驗,具有顯著性差異。整體來看,信用等級對發行利差具有區分性,評級結果得到了投資者認可(表13)。

06
市場展望
1.市場規模有望繼續增長
展望2021年二季度,資產支持證券市場將受到諸多因素支撐,發行規模有望繼續增長。一是隨著住房抵押貸款規模的持續上升,商業銀行將盤活更多住房抵押貸款以提高資產周轉率和收益率,住房抵押貸款資產支持證券發行規模有望繼續擴大;二是隨著鼓勵消費的政策不斷推出,以消費性貸款為基礎資產的資產支持證券可能繼續增多,發行規模可能繼續擴大;三是隨著不良資產和其他特殊機遇資產規模的持續上升,以不良企業信貸資產和不良個人消費貸款等不良債權為基礎資產的資產支持證券可能增多,新型特殊機遇資產證券化產品發行規模可能擴大。整體來看,2021年二季度,我國資產證券化市場規模有望繼續增長。
2.信用風險將持續釋放
2021年一季度,資產支持證券市場信用風險加快釋放,而以資產支持證券為參照債券的信用風險緩釋工具卻沒有新增創設,這反映市場各參與方對資產支持證券市場信用風險的謹慎態度。2021年二季度,資產支持證券市場將有824只資產支持證券到期,到期金額為3098.05億元,分別比2021年一季度增加6.74%和10.26%,到期兌付壓力加大。同時,貨幣政策回歸常態,監管部門強調打破剛性兌付、并加快推進供給側結構性改革,在此背景下,部分信用資質相對較弱的企業及相關資產證券化產品的信用風險可能將持續釋放,投資者需重點關注PPP項目資產證券化產品的增信主體風險、房地產類資產證券化產品的政策風險、基礎設施收益權類資產證券化產品的原始權益人和增信主體經營惡化風險。
[1]相關機構包括了ABN的發起機構、資產服務機構、資金監管機構、資金保管機構、信用增級主體、特定目的載體管理機構。
[2]統計期以債券發行日為準,統計范圍包括銀行間市場、上交所和深交所市場公募和私募發行的資產支持證券,不包括全國中小企業股份轉讓系統、機構間私募產品報價與服務系統、證券公司柜臺市場發行的資產支持證券。
[3]違約事件和信用評級下調事件僅根據Wind公布的數據。
[4]評級下調數據包括違約債券信息。
[5]評級觀察名單不包括信用等級發生調整且同時被列入評級觀察名單的發行人信息。
[6]其中,“17華夏A4”“17華夏A5” “17華夏A5”的外部擔保人和差額支付承諾人均為華夏幸福基業股份有限公司;“20德清A1” “20德清A2” “20德清A3” “20德清A4” “20德清A5”“19問津A2” “19問津A3” “19問津A4” “19問津A5” “19問津A6”“誠正1A” “誠正2A”的差額支付承諾人為華夏幸福基業股份有限公司。“融聯01優” “融聯02優” “迅捷02優”“迅捷03優”“蘇寧06優”的共同債務人均為華夏幸福基業股份有限公司。
[7]銀行間市場發行的資產支持證券發行利差為資產支持證券票面利率減去與其起息日相同的同期限中債國債到期收益率,交易所市場發行的資產支持證券發行利差為資產支持證券票面利率減去與其起息日相同的同期限中證國債到期收益率。
[8]級差為下一等級發行利差均值減去上一等級發行利差均值,例如,AAAsf和AA+sf之間的級差為AA+sf的發行利差均值減去AAAsf的發行利差均值,以此類推。
注:文章為作者獨立觀點,不代表資產界立場。
題圖來自 Pexels,基于 CC0 協議
本文由“聯合資信”投稿資產界,并經資產界編輯發布。版權歸原作者所有,未經授權,請勿轉載,謝謝!

聯合資信 











