鐺煮山川,粟藏世界,有明月清風知此音。呵呵笑,笑釀成白酒,散盡黃金。
作者:周之詒、冷奕承
來源:零壹財經(ID:Finance_01)
后疫情時代,消費金融公司線上化轉型已成為不可逆的大趨勢。與此同時,我國消費金融行業發展進入成熟階段,監管收緊以及利率水平的下調致使各機構的利潤空間進一步壓縮。在此背景下,轉向挖掘存量用戶價值,提升用戶體驗和服務質量成為消費金融公司的共識。在線上獲客渠道上,主要包括自家APP、微信公眾號、小程序以及第三方合作平臺,而自家APP成“最貼近”用戶的一種方式。
作為消費金融公司最重要的數字化展示窗口及獲客入口,APP運營水平代表了一家消費金融公司的核心能力,背后更是體現了平臺的戰略、技術、運營、產品、品牌等各方面的綜合實力。本文將深度剖析消費金融 APP 在月活躍用戶人數、用戶依賴程度、累計下載量、搜索指數以及用戶畫像等方面的表現情況,綜合展示 2021年前三季度消費金融 APP 的活躍程度。
從2010年第一家消費金融公司開業至今,整個消費金融行業已經走過近十二年歷程。回首過往,不忘初心,為了展現我國消費金融行業的最新發展趨勢與經營格局,零壹智庫擬在2022年初發布《消費金融行業發展報告(2021)》,歡迎行業機構共同參與和交流。
一、消費金融APP活躍度比拼:頭部消金優勢突出,進入差異化競爭時代
據零壹智庫不完全統計,已開業30家持牌消費金融公司中,除小米、蘇銀凱基、螞蟻、唯品富邦四家消費金融公司未上線消費金融APP外,其余26家共上線了33款APP。有多家消費金融公司擁有不止一個APP,其中馬上消費金融的APP數量最多為3個;海爾消費金融、招聯消費金融、湖北消費金融、杭銀消費金融、中原消費金融5家消費金融公司擁有2個APP。
零壹智庫基于易觀千帆2021年1-9月的可得數據,對11家消費金融公司15款APP的月活躍用戶數、月使用時長、月啟動次數、日均活躍用戶數、日均活躍用戶/月活躍用戶、人均單日使用時長及產品功能體驗7項指標進行[3,9]歸一化處理,設定權重并進行綜合性評比,分析消費金融APP的年度活躍度排名并進行分析。
從整體評分來看,消費金融公司APP活躍度平均分為4.02分,除安逸花APP表現較為突出,超過8分外,其他14款APP整體表現較為平均,均處于3-5分區間。
馬上消費旗下的安逸花APP以總分8.50分名列第一,捷信金融APP以4.89分位居第二,招聯金融APP以 4.87分位列第三。
表 1:2021年前三季度消費金融APP活躍度排名

資料來源:零壹智庫
注:
1.本評分基礎數據來自易觀千帆。
2.本評分選取月活躍用戶數、月使用時長、月啟動次數、日均活躍用戶數、日均活躍用戶/月活躍用戶、人均單日使用時長及產品功能體驗7項指標,權重分別為30%、10%、10%、30%、5%、5%及10%。
3.本文中涉及的消費金融APP活躍用戶數,選取2021年度1-9月的均值進行統計,其中,易開花APP、空手到APP、小魚福卡APP、嗨袋APP和柚卡APP均只有9月份一個月的數據。杭銀金融APP只有8月份和9月份兩個月的數據,故未納入統計。
綜合消費金融公司APP各項指標評分情況來看,安逸花APP在月活躍用戶數、月使用時長、月啟動次數、日均活躍用戶數4個指標上表現突出,均獲得9分。蒙商消費金融APP在日均活躍用戶/月活躍用戶和人均單日使用時長2個指標上得分最高,均為9分。其他消費金融APP在該6個指標上得分均未能超過7分。
圖 1:2021年前三季度排名前10的消費金融公司APP6項指標評分情況

資料來源:零壹智庫
注:橫坐標1-6分別為月活躍用戶數、月使用時長、月啟動次數、日均活躍用戶數、日均活躍用戶/月活躍用戶及人均單日使用時長6項指標得分。
零壹智庫綜合對比15款APP第一二三季度活躍度的評分發現,安逸花、招聯金融、捷信金融APP的地位相對而言較為穩定,始終位于前三。
從活躍度評分增幅來看,招聯金融、馬上金融、蒙商消費金融、夠花和中銀消費金融均有不同程度的增長,其他消費金融APP均呈現小幅下降趨勢。
圖 2:2021年三季度消費金融APP活躍度評分對比
|
資料來源:零壹智庫
二、月活躍用戶人數:安逸花APP月活破千萬
截至目前,我國已成立持牌消費金融公司30家,行業市場份額較為集中。整體來看,多數消費金融APP在上半年月活用戶數有所上升,下半年由于監管趨嚴,行業場景收縮,對部分涉及該場景的公司造成一定影響,月活躍用戶數量有所波動。
2021年6月互聯網金融協會發布《關于規范醫療美容相關金融產品和金融服務的倡議》,要求金融機構不與任何不法醫療美容機構開展合作,不向任何不法醫療美容機構客戶提供相關金融產品和服務,對涉及醫美場景的公司造成影響。同時,2021年7月“雙減”政策的落地使得與應試教育相關的培訓貸業務也受到了沖擊。
綜合來看,截至2021年第三季度,安逸花、招聯金融、平安消費金融、海爾消費金融和中銀消費金融5款APP的月活躍人數呈上升趨勢。除2月份以外,安逸花APP其他8月均突破了千萬的月活躍人數。捷信金融、中郵錢包、馬上金融、中原消費金融、蘇寧消費金融、招聯好期貸、夠花、晉享錢包、馬上分期和蒙商消費金融10款APP呈下降趨勢。
圖 3:2021年前三季度15款消費金融類APP月活躍用戶(萬)
|
資料來源:易觀千帆,零壹智庫整理
從消費金融公司的2021年前三季度的月平均活躍用戶數量來看,消費金融APP呈兩極分化趨勢,頭部消費金融公司優勢明顯。
安逸花APP、捷信金融APP、招聯金融APP穩居前三甲。安逸花APP的月平均活躍用戶數量突破千萬大關,達1140.36萬;捷信金融APP和招聯金融APP的月平均活躍用戶數量分別為459.30萬與380.30萬,相較于2020年有所下降。除了第四名中郵錢包APP為101.68萬,之后其他消費金融公司APP均未突破100萬大關。
表 2:2021年前三季度消費金融APP月平均活躍用戶排名

資料來源:易觀千帆,零壹智庫整理
三、用戶黏性:捷信金融APP數字化轉型有效提升服務質效
除了月平均活躍用戶數之外,消費金融APP的日均活躍人數(DAU)更能顯示出真實的用戶黏性情況,因此也受到業界關注。
從日均活躍用戶的評分來看,安逸花APP表現最為突出,為9分;招聯金融APP和捷信消費金融APP分別為第二名(4.35分)和捷信消費金融(4.13分),其他消費金融APP均在3分左右。
消費金融APP如何在用戶黏性上,增加用戶的活躍程度,可能是消費金融APP需要共同探討的話題。
以捷信金融APP為例,面對疫情帶來的諸多限制,捷信消費金融積極推動數字化轉型。為提高用戶黏性,一方面,積極布局智能客服,將智能機器人、質檢機器人等人工智能產品廣泛應用于多種場景,與客戶更好地進行互動,同時借助其風控技術,為消費者提供安全可靠的消費金融服務。此外,其在原有產品的基礎上繼續拓展了多產品的組合,包括循環貸款產品和支持電商消費場景的消費貸款產品,提升了自身運營效率,為客戶提供全天候的服務。
圖 4:2021年前三季度消費金融公司APP日均活躍用戶評分情況
|
資料來源:零壹智庫
從日均活躍用戶/月活躍用戶的評分來看,蒙商消費金融APP表現最為突出,為9分,遠超其他APP。其次為晉享錢包APP(6.24分)。3-7名分數在4-5分之間浮動,8-15名分數在3-4分之間浮動。
圖 5:2021年前三季度消費金融公司APP日均活躍用戶/月活躍用戶評分情況
|
資料來源:易觀千帆,零壹智庫整理
四、用戶依賴程度:蒙商消費金融APP人均單日使用時長位于榜首
在月使用時長指標上,安逸花APP優勢突出,遙遙領先于其他消費金融APP,達到9分。招聯金融APP、蒙商消費金融APP分別為第二名(3.82分)和第三名(3.75分),均未超過4分。
圖 6:2021年前三季度消費金融公司APP月使用時長評分情況
|
資料來源:零壹智庫整理
在月啟動次數指標上,安逸花APP同樣遙遙領先其他消費金融APP,達到9分。捷信金融APP和招聯金融APP分別第二名(4.49分)和第三名(4.36)。其余消費金融APP均未超過4分。
圖 7:2021年前三季度消費金融公司APP月啟動次數評分情況
|
資料來源:零壹智庫整理
人均單日使用時長一定程度上可以反映用戶依賴程度。蒙商消費金融APP位列第一,得9分,優勢明顯;第二名至第四名均在4-5分之間浮動,5-15名在3-4分之間浮動。
圖 8:2021年前三季度消費金融公司APP人均單日使用時長評分情況
|
資料來源:零壹智庫整理
五、產品功能體驗測評
零壹智庫測評了部分消費金融APP發現,APP主要有兩種類型,一種是只有基礎的借貸功能,通過極簡化操作幫助用戶實現借款需求,如晉享錢包APP;另一類則是在借貸功能的基礎上,布局了分期商城、信用生活、小游戲等功能,以增加功能多樣性來全方位服務顧客,進而增加用戶黏性和使用時長,如安逸花APP、捷信金融APP、中原消費金融APP等。除此以外,也有APP在新改版中增加了會員功能,如蒙商消金APP。
零壹智庫選取了活躍度排名靠前的APP進行了產品功能差異對比:
表 3:消費金融公司APP產品功能差異

來源:各消費金融APP、零壹智庫
在基本的借貸功能方面,安逸花APP用戶憑身份證和銀行可即可申請,額度最高至20萬元,年化利率最低7.2%起,申請流程只需三步,無需抵押,實時審批,同時借款進度可以隨時查看,還款操作方便;捷信金融APP額度最高可達20萬元,可進行在線額度測評,申請簡單,審批快捷;中原消費金融APP額度可高至20萬元,分期還款最長可分為12期,用戶可在線申請,智能審批,同時推出“7天無理由還款”來鼓勵用戶理性消費。
在分期商城方面,安逸花、捷信金融APP和中原消費金融APP的分期商城都有銷售手機、數碼、家電和服飾,安逸花APP中的產品種類更加齊全一些;捷信金融APP的分期商城因業務和系統進行調整,于2021年11月22日暫時不能提供服務。
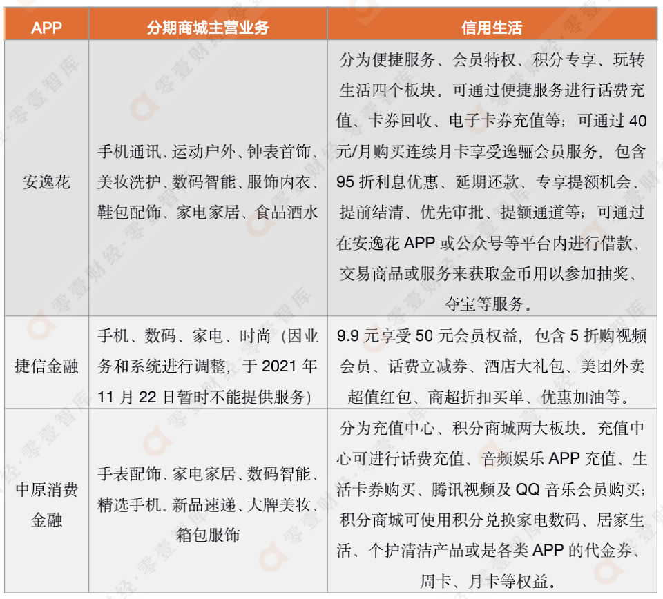
在信用生活板塊方面,安逸花APP分為便捷服務、會員特權、積分專享、玩轉生活四個板塊。用戶可通過便捷服務進行話費充值、卡券回收、電子卡券充值等。同時可通過40元/月購買連續月卡享受逸驪會員服務,包含95折利息優惠、延期還款、專享提額機會、提前結清、優先審批、提額通道等。此外,用戶可通過在安逸花APP或公眾號等平臺內進行借款、交易商品或服務來獲取金幣用以參加抽獎、奪寶等服務。
捷信金融APP中可用9.9元享受50元會員權益,包含5折購視頻會員、話費立減券、酒店大禮包、美團外賣超值紅包、商超折扣買單、優惠加油等。
中原消費金融APP的信用生活板塊分為充值中心、積分商城兩大板塊。充值中心可進行話費充值、音頻娛樂APP充值、生活卡券購買、騰訊視頻及QQ音樂會員購買;積分商城可使用積分兌換家電數碼、居家生活、個護清潔等產品或是各類APP的代金券、周卡、月卡等權益。
表 4:消費金融公司APP分期商城業務情況

來源:各消費金融APP、零壹智庫
六、IOS評分:海爾消費金融公司兩款APP均為5星
從蘋果系統的外部用戶評價來看,約三分之二的APP星級在4星以上,獲得5星的有夠花、幸福花和海爾消費金融3款APP,有兩款來自于海爾消費金融公司。招聯消費金融公司的招聯好期貸和招聯金融2款APP均獲得4.9星。哈銀消金、柚卡、中原消費金融APP均為4.8星。有8款APP獲得3-4星;5款APP低于3星。
圖 9:IOS當前版本評分(星)
|
資料來源:蟬大師,零壹智庫整理
注:馬上分期APP只有活躍度數據,無IOS評分,故不在排名中。
七、用戶畫像有效助力差異化運營,中原消金“冷靜借貸”破局
百度搜索指數反映了互聯網用戶對關鍵詞搜索關注程度及持續變化情況,零壹智庫選取了安逸花、招聯金融、捷信金融、中郵錢包、中原消費金融5款APP進行分析。
整體來看,在2021年上半年,安逸花APP處于領先地位,招聯金融與捷信金融APP緊隨其后;6月份后,招聯金融APP搜索指數超過安逸花APP成為第一名。捷信金融APP發揮較為穩定,中郵錢包與中原消費金融較為接近,分別在第四名和第五名波動。
圖 10:5家消費金融APP搜索指數對比

資料來源:百度指數,零壹智庫整理
注:算法說明:以網民在百度的搜索量為數據基礎,以關鍵詞為統計對象,科學分析并計算出各個關鍵詞在百度網頁搜索中搜索頻次的加權。根據數據來源的不同,搜索指數分為PC搜索指數和移動搜索指數。
用戶畫像反映了關注消費金融APP的用戶的年齡、性別和興趣分布。根據百度指數總結的用戶畫像可以看出,無論從年齡分布,還是性別、興趣分布來看,整體五款 APP 的用戶偏好相近,較為同質化。
年齡主要分布在20-40歲,中青年人更傾向于使用消費金融軟件,40歲以上人群,年齡越長,使用人數越少。
整體上男性使用者多于女性使用者,而用戶的興趣偏好分布主要集中于金融財經、軟件應用、汽車、醫療健康、教育培訓、餐飲美食、 旅游出行、影視音樂、資訊、休閑愛好等多個領域。
圖 11:5家消費金融APP用戶畫像對比



資料來源:百度指數,零壹智庫整理
注:算法說明:根據百度用戶搜索數據,采用數據挖掘方法,對關鍵詞的人群屬性進行聚類分析,給出用戶所屬的年齡及性別的分布及排名,計算區間為2021年11月1日至30日。
值得注意的是,中原消費金融APP搜索指數于今年5月大幅上漲,躍居第一,隨后回落。此前2021年2月底,中原消金在業內率先推出 “7天無理由還款”,引發熱議。
中原消金此產品的推出可以說是從清晰用戶畫像,洞察客戶需求出發,了解客戶的生命歷程、所處環境、需求層次,這既是產品設計的需求,也是為之后的風控做好準備。數據顯示,消費金融不斷向低收入人群和信用白條人群及廣泛的中小城市和鄉鎮區域的人群覆蓋,覆蓋人群具有喜愛體驗新鮮事物的特點。中原消費金融的產品在提供消費信貸的同時,客戶可以通過提前消費的形式體驗互聯網帶來的更多可能性,同時,又給予了客戶冷靜期,一旦7天內熱度消退,還有機會后悔。通過產品層面,實現了從技術手段創新,引領消金行業的發展。消費金融市場競爭完成了從追求速度和規模到合規發展的轉變,回歸理性與穩健已成行業共識。
八、小結
從消費金融APP活躍度的綜合表現上來看,在2021年前三季度,大多數消費金融類APP活躍度綜合指標表現穩定,第一季度排名靠后的消費金融類APP活躍度增長較為明顯。
從單獨指標上來看,頭部消費金融公司在APP活躍用戶數及產品功能體驗上優勢更加明顯,而中小規模規模公司在日均活躍用戶/月活躍用戶及人均單日時長兩項指標上表現較好。
具體來看,安逸花月活躍人數突破千萬大關,同時用戶黏性遠高于其他消費金融APP,在月使用時長、月啟動次數、日均活躍用戶數上也遙遙領先。捷信金融與招聯金融在月使用時長、月啟動次數、日均活躍用戶數也同樣發揮穩定,排名靠前。蒙商消費金融在2020年年末改名后表現突出,在日均活躍用戶/月活躍用戶和人均單日使用時長上遠超其他消費金融APP。
目前在用戶畫像上,各家消費金融APP用戶的年齡、性別及興趣偏好較為接近。面對今后行業競爭加劇和監管趨嚴的外部環境,通過數字化產品創新提高自身的差異化服務能力以及競爭優勢是未來消費金融APP的破局關鍵。
注:文章為作者獨立觀點,不代表資產界立場。
題圖來自 Pexels,基于 CC0 協議
本文由“零壹財經”投稿資產界,并經資產界編輯發布。版權歸原作者所有,未經授權,請勿轉載,謝謝!
原標題: 春節特輯 | 消費金融APP活躍度榜單

零壹財經 



















