鐺煮山川,粟藏世界,有明月清風知此音。呵呵笑,笑釀成白酒,散盡黃金。
作者:Rating狗
來源:YY評級(ID:YYRating)










03 2021上半年基本面復盤
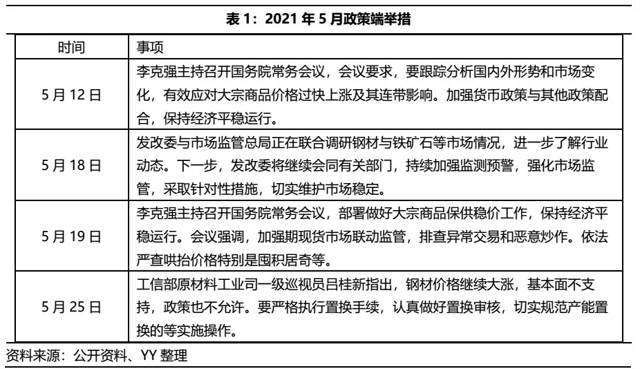
3.1 高礦價、高鋼價、高利潤


3.2 需求端——基建退溫、地產溫和、制造業平穩





注:文章為作者獨立觀點,不代表資產界立場。
題圖來自 Pexels,基于 CC0 協議
本文由“YY評級”投稿資產界,并經資產界編輯發布。版權歸原作者所有,未經授權,請勿轉載,謝謝!
YY評級
作者:Rating狗
來源:YY評級(ID:YYRating)










03 2021上半年基本面復盤
3.1 高礦價、高鋼價、高利潤


3.2 需求端——基建退溫、地產溫和、制造業平穩





注:文章為作者獨立觀點,不代表資產界立場。
題圖來自 Pexels,基于 CC0 協議
本文由“YY評級”投稿資產界,并經資產界編輯發布。版權歸原作者所有,未經授權,請勿轉載,謝謝!
鐺煮山川,粟藏世界,有明月清風知此音。呵呵笑,笑釀成白酒,散盡黃金。
中證鵬元資信評估股份有限公司成立于1993年,是中國最早成立的評級機構之一,先后經中國人民銀行、中國證監會、國家發改委及香港證監會認可,在境內外從事信用評級業務,并具備保險業市場評級業務資格。2019年7月,公司獲得銀行間債券市場A類信用評級業務資質,實現境內市場全牌照經營。 目前,中證鵬元的業務范圍涉及企業主體信用評級、公司債券評級、企業債券評級、金融機構債券評級、非金融企業債務融資工具評級、結構化產品評級、集合資金信托計劃評級、境外主體債券評級及公司治理評級等。 迄今為止,中證鵬元累計已完成40,000余家(次)主體信用評級,為全國逾4,000家企業開展債券信用評級和公司治理評級。經中證鵬元評級的債券和結構化產品融資總額近2萬億元。 中證鵬元具備嚴謹、科學的組織結構和內部控制及業務制度,有效實現了評級業務“全流程”合規管理。 中證鵬元擁有成熟、穩定、充足的專業人才隊伍,技術人員占比超過50%,且95%以上具備碩士研究生以上學歷。 2016年12月,中證鵬元引入大股東中證信用增進股份有限公司,實現戰略升級。展望未來,中證鵬元將堅持國際化、市場化、專業化、規范化的發展道路,堅持“獨立、客觀、公正”的執業原則,強化投資者服務,規范管控流程,完善評級方法和技術,提升評級質量,更好地服務我國金融市場和實體經濟的健康發展。微信公眾號:cspengyuan。
最及時的信用債違約訊息,最犀利的債務危機剖析
蔣陽兵,資產界專欄作者,北京市盈科(深圳)律師事務所高級合伙人,盈科粵港澳大灣區企業破產與重組專業委員會副主任。中山大學法律碩士,具有獨立董事資格,深圳市法學會破產法研究會理事,深圳市破產管理人協會個人破產委員會秘書長,深圳律師協會破產清算專業委員會委員,深圳律協遺產管理人入庫律師,深圳市前海國際商事調解中心調解員,中山市國資委外部董事專家庫成員。長期專注于商事法律風險防范、商事爭議解決、企業破產與重組法律服務。聯系電話:18566691717
觀點(www.guandian.cn)向來以提供迅速、準確的房地產資訊與深度內容給房地產行業、金融資本以及專業市場而享譽業內。公眾號ID:guandianweixin
微信掃描二維碼關注
資產界公眾號