鐺煮山川,粟藏世界,有明月清風知此音。呵呵笑,笑釀成白酒,散盡黃金。
作者:毛小柒
來源:濤動宏觀(ID:jinrongjianghu123123)
【正文】
本文聚焦粵系地產企業佳兆業。

一、佳兆業近期事件梳理
除組織架構進行收縮及人員進行調整外,佳兆業體系近期有些事件值得關注。
(一)短暫停牌(待披露內幕消息)以及深圳住建局約談
1、2021年11月5日,佳兆業集團(1638.HK)、佳兆業資本投資集團(0936.HK)、佳兆業美好集團(2168.HK)、佳兆業健康集團控股(0876.HK)等佳兆業體系四大上市平臺同時發布短暫停牌公告稱“自11月5日上午9:00起短暫停止買賣,以待刊發有關本公司的內幕消息”。
2、2021年11月4日,佳兆業和花樣年收到深圳市住建局的通知,要求兩家地產企業11月5日參加專題會議,討論其所面臨的流動性問題。
可以看出,佳兆業集團面臨的問題確實已引起政策部門的關注。
(二)理財產品暴雷,佳兆業披露兌付方案
1、2021年11月3日,錦恒財富員工鄭清稱佳兆業出現流動性問題,到期資金未能兌付。11月4日,有媒體披露由深圳錦恒財富管理發行、佳兆業集團擔保的產品出現3億元的兌付逾期(本來應于10月底兌付),同日約500名投資者聚焦在深圳羅湖友誼酒店維權,參加兌付溝通大會,會上佳兆業體系的實控人郭英成則電話連線表示“佳兆業是負責任的企業,將與錦恒財富盡快確定兌付方案,并向投資者公布”。
2、錦恒財富官網顯示,其為中國近2萬名高凈值人群提供專業的資產配置策略,管理資產規模超過300億元,而佳兆業集團則為錦恒財富的戰略合作伙伴,事實上錦恒財富發行的理財產品,底層資產大都是佳兆業的項目,并由佳兆業擔保。實際上,目前深圳錦恒財富管理與佳兆業之間有著千絲萬縷的聯系,前者的法定代表人萬兵(出生于1964年)2009年加入佳兆業,原為佳兆業集團的投資及業務發展部經理、首席財務官、執行副總裁以及佳兆業資產管理(上海)的法定代表人等,2016年離職后創建了深圳錦恒財富管理,今年5月深圳錦恒財富管理與佳兆業集團簽署戰略合作協議。

3、根據佳兆業集團自身披露的情況來看,其通過錦恒財富擔保的本金總額為119.13億元,加上利息合計為127.88億元。據了解,目前的兌付方案是以到期時間為順序,采用分期兌付的方式陸續兌付本金和利息:
(1)就本金而言,在到期當月兌付10%,之后每三個月兌付10%,直至兌付完畢,利息在產品到期后不再計息。
(2)就利息而言,在本金兌付完畢后的當月兌付25%,之后每三個月兌付25%,一年內兌付完畢。
(3)每月20日集中兌付(遇節假日提前),若籌資情況較好,將隨時按照以上的規則提前兌付本金和利息。
(三)美元債遭華人置業拋售,評級被多次下調
1、2021年10月28日,華人置業發布公告稱其在10月19日至28日期間已通過場外交易出售了本金總額為2.55億美元的佳兆業美元債,至此華人置業已經虧本拋售了其持有的三只佳兆業美元債,引發市場憂慮。
2、2021年10月18日,穆迪下調了包括佳兆業在內的多家地產企業評級,其中佳兆業企業家族評級由B1下調至B2,并被列入負面觀察;10月27日,惠譽將佳兆業的長期外幣發行人違約評級由B下調至CCC+;10月28日,標普將佳兆業長期發行人評級由B下調至CCC+,并展望為負面。
(四)擬處置位于深圳的18個項目
2021年11月5日,多家媒體對外披露佳兆業擬處置的資產清單顯示,佳兆業擬挑選位于深圳的18個項目,總貨值達到818億元、面積144萬方,對應銀行融資203億元。據悉,華潤置地等國企正洽談介入佳兆業部分深圳舊改項目。
二、拆解佳兆業體系
(一)實控人:郭氏家族一代(三兄弟)和郭氏家族二代(四兄妹)
佳兆業體系的實控人為郭英成為核心的郭氏家族,1999年郭英成、郭英智以及郭俊偉三兄弟創辦佳兆業,正式拉開了佳兆業的發展序幕。
1、郭氏家族包括郭氏一代和郭氏二代。其中郭氏三兄弟包括郭俊偉(老大)、郭英成(老二)、郭英智(老三)等三兄弟,三人出生于廣東揭陽普寧,早年移居香港,目前郭英成(出生于1965年)和郭英智(出生于1967年)分別持有佳兆業集團控股25.28%和13.73%的股權(合計持股39.01%),而郭俊偉與郭英智兩兄弟則共同掌控位于香港的富昌金融集團控股(旗下擁有富昌證券、富昌期貨及富昌資產管理等多家主體)。
2、除郭氏三兄弟外,郭氏二代目前也已經開始在佳兆業體系內嶄露頭角,如出生于1991年的郭曉群(佳兆業集團控股的聯席總裁和佳云科技的董事長)、出生于1994年的郭曉亭(佳兆業美好集團的董事會副主席和星島新聞集團的行政總裁)、出生于1998年的郭曉欣(佳兆業健康集團控股的行政總裁)以及出生于1999年的郭灝麗。

(二)六大上市平臺:佳兆業集團/美好/健康/資本、佳云科技與星島新聞
1、佳兆業體系內目前有六大上市平臺,分別為佳兆業集團控股(1638.HK)、佳兆業健康集團控股(0876.HK)、佳兆業美好集團(2168.HK)、佳兆業資本投資集團(0936.HK)、佳云科技(300242.SZ)以及星島新聞集團(1105.HK)。
2、這六家上市主體的一把手基本均由郭氏家族擔任,如郭英成分別擔任佳兆業集團控股、佳兆業資本投資集團的董事會主席、星島新聞集團的法定代表人和董事會主席,而郭英成的三個子女郭曉群、郭曉欣、郭曉亭也在六家上市主體中擔任要職。
3、不過這六大上市主體的市值均不高,如佳兆業集團控股僅為71億港元、佳云科技僅為26億元人民幣、佳兆業美好集團為23億港元,星島新聞集團、佳兆業資本投資集團和佳兆業健康集團的市值僅分別為5億港元、4.90億元港元和4.90億元港元。
4、六大上市主體中,佳兆業集團控股、佳兆業美好集團為直接掛牌上市,另外四家多為收購或借殼而來。例如,2018年1月9日,美加醫學科技更名為佳兆業健康集團控股(實現借殼上市);2021年7月19日,鵬程亞洲正式更名為佳兆業資本投資集團(實現借殼上市);2017年9月佳兆業以17.60億元的價格收購明家聯合(300242.SZ)21%的股權,并將其更名為廣東佳兆業佳云科技;2021年2月郭英成之女郭曉亭斥資3.70億港元從星島主席兼大股東何柱國手中購入星島28%股份,成為后者的大股東。
(三)境內核心主體:佳兆業集團(深圳)與佳兆業商業集團
1、除六家上市主體外,佳兆業體系的境內核心是佳兆業集團以及其100%控股的佳兆業集團(深圳)、佳兆業商業集團。其中,佳兆業集團(深圳)為佳兆業體系的境內發債主體,佳兆業商業集團旗下擁有富昌小額貸款、前海金土財富管理、佳兆業金融投資(深圳)、佳兆業國際物聯商貿城等主體。
截至2020年底,佳兆業集團(深圳)的總資產為2005.08億元、營業收入為405.54億元、凈利潤為46億元,分別是佳兆業集團控股的64.70%、72.62%和84.45%。不過,佳兆業集團(深圳)的帶息債務僅為352.74億元,是佳兆業集團控股的29.04%,表明佳兆業體系更大的債務實際上是由其它主體承擔的。
2、此外,佳兆業體系內還擁有小貸公司(富昌小額貸款)等諸多類金融機構,實際上佳兆業體系內曾經還擁有佳兆國際融資租賃和國民信托。不過,目前佳兆國際融資租賃已被轉讓給水發集團并更名為水發國際融資租賃(水發控股集團持股100%),而國民信托目前歸于富德生命人壽旗下。
3、2014年6月,郭英成以30億元的對價從香港富商鄭建源家族手中拿到國民信托的控制權。不過受2014-2015年佳兆業自身困境影響,2015年1月開始郭英成開始逐步將其持有的國民信托股份轉讓給生命人壽,最終同年8月6日,保監會正式批復同意富德生命人壽受讓國民信托93.44%的股權。目前郭氏家族(郭曉群和郭曉亭)仍通過旗下的深圳亞坤網絡科技持有國民信托8.68%的股權,而張峻通過旗下的富德金控和宣德生命人壽持有國民信托91.32%的股權。
(四)佳兆業體系與富德系之間的關系密切,后者為佳兆業集團的二股東
目前富德系是佳兆業集團控股的第二大股東,而富德系的背后是張峻。張峻與郭英成同為廣東揭陽普寧人,是非常親密的同鄉及戰友關系。
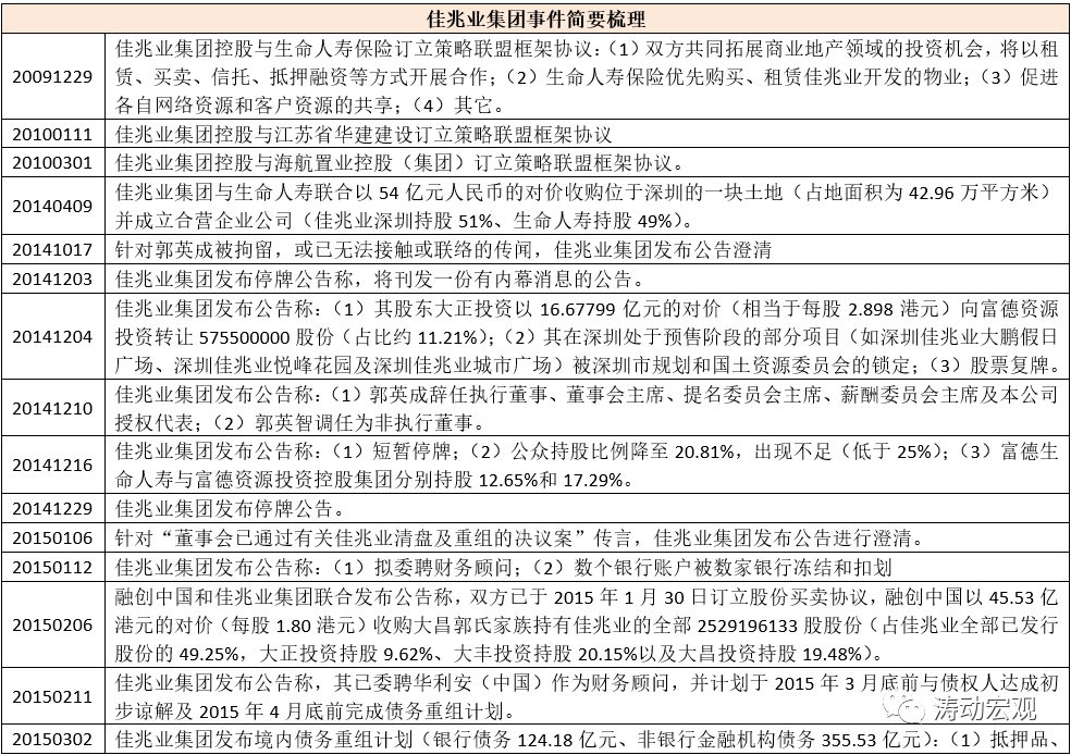
1、2009年12月29日,佳兆業集團與生命人壽保險訂立策略聯盟框架協議,正式形成同盟。比較重要的一個事件是,2014年4月9日,佳業集團與生命人壽聯合以54億元人民幣的對價收購位于深圳的一塊土地(占地面積為42.96萬平方米)并成立合營企業公司(佳兆業深圳持股51%、生命人壽持股49%)。
2、2014-2015年期間,富德系曾給予處于困境中的郭英成多次幫助,具體看,
(1)2014年12月2日,郭英成旗下的大正投資向富德系旗下的富德資源投資轉讓佳兆業集團5.755億股股份(占佳兆業集團已發行股權的11.21%),對價為16.68億港元(相當于2.898港元/股)。此次轉讓后,富德生命人壽與富德資源投資控股集團分別持有佳兆業集團控股12.65%和17.29%的股權,富德系持股比例合計達到29.94%,躍居至第一大股東。2.898港元/股的價格相較于2014年12月2日的收盤價溢價10.19%,因此這算是富德系對郭英成的支持。
(2)2015年1月開始,佳兆業集團的郭英成開始逐步將其持有的國民信托股份轉讓給生命人壽,不過直至2015年8月6日,保監會正式批復同意富德生命人壽受讓國民信托93.44%的股權。
(3)2015年4月8日,佳兆業深圳及深圳富德資源投資訂立貸款協議,后者同意向佳兆業深圳提供13.77億元的貸款(利率為12%、期限兩年),一定程度上緩解了佳兆業的流動性危機。
3、不過目前富德生命人壽自身也是困難重重。2017-2020年三年期間,營收同比分別下降18.21%、9.01%和20.06%。并且,在富德生命人壽的資產構成中,長期股權投資占比達到50%左右,可以其實質上更像是一家控股集團。

(五)不死鳥:2014-2016年期間,佳兆業曾經歷一次重組洗禮
目前身陷困局的佳兆業受到關注的另外一個原因是,其曾在2014-2016年期間遭受一次重大洗禮,當時佳兆業同樣處于破產邊緣,不過最終驚人完成自救。
1、2014-2016年期間出現問題的佳兆業務看似始于2014年,但實際上時間還要繼續往前追溯。2011年深圳的龍崗因大運會概念而成為熱鬧區域,隨后2011-2014年區間佳兆業便通過城市更新等方式拿下多個地塊,并相繼開發了佳兆業城市廣場、龍崗大道一號(新都匯家園)、佳兆業假日廣場、悅峰花園等項目。這期間郭英成與當時的深圳龍崗區委書記蔣尊玉的關系也變得非常密切。
2、2014年10月13日,時任深圳市政法委書記的蔣尊玉落馬,隨后不久便傳出郭英成卷入該案而被官方扣押的傳聞,佳兆業在深圳的多個項目亦遭到政府鎖盤而無法銷售,佳兆業隨即陷入困境,2014-2016年期間股票多次停牌。當時佳兆業境內外債務合計650億元、一年內到期的債務高達300億元,但其賬面未受限資金卻只有6億元,且經營現金流受到“鎖定”事件影響而無法支撐。
3、2014-2016年期間,佳兆業集團一直處于債務重組中,事件頻發:
(1)為緩解市場疑慮,郭英成家族甚至于2014年12月10日宣布退出佳兆業集團董事會,不過短短五個月后的2015年4月13日再次回歸、重新掌權。
(2)2014年12月向富德系出售佳兆業集團11.21%的股權,2015年1月開始逐步向富德系出售國民信托控股權,2015年2月與融創簽訂《股份買賣協議》、擬向后者轉讓郭英成家族持有佳兆業的49.25%股權。
(3)2015年1月佳兆業集團1月觸發了匯豐銀行貸款的違約事項,可能導致一系列債務的交叉違約條款,為此2015年2月開始佳兆業開啟債務重組進程。當時債務重組涉及境內外債務合計650.09億元,其中境內債務合計497.70億元。
(4)2015年3月2日與8日分別發布境內債務(銀行債務124.18億元、非銀行金融機構債務355.53億元)與170億元人民幣境外債務重組計劃。
第一,境內債務重組計劃的要點主要有擔保與本金保持不變,同時削減利息并延長期限,即保本、削息以及展期。不過相較而言,境外重組計劃因力度更高而使得其博弈時間要更長。
第二,境外債務重組計劃涉及170億元人民幣(具體包括5筆高息票據、1筆可轉債及兩筆境外貸款),兩筆境外貸款銀行分別為工銀和匯豐銀行。其中5筆高息票據和1筆可轉債不削金本金、票息率由原來的6.875%-12.875%降至2.70-6.90%之間、期限延長五年,若超過50%的現有高息票據及超過66%的現有可轉債持有人簽署重組支持協議、則債券持有人將額外獲得50個基點的現金補償。
(5)2014-2016年期間,佳兆業集團控股分別虧損12.87億元、11.22億元和6.12億元。而2013年佳兆業集團控股實現凈利潤28.57億元。
4、盡管困局重重,2015年4月以后,佳兆業集團開始出現好轉跡象。
(1)2015年4月,郭英成重新回歸佳兆業集團的董事會、佳兆業深圳及深圳富德資源投資訂立貸款協議、被鎖定的預售物業項目由“管理局鎖定”變為“司法查封”(鎖房危機得以解除)。
(2)2015年5月,融創中國取消收購佳兆業集團49.25%股權”。
(3)2016年1月,金額約333.20億元的境內債務已經辦理完相關手續,完成重組,而中信銀行及中信信托向佳兆業提供了約163.50億元的資金供重組用、并承諾將繼續提供融資支持。據悉,佳兆業與中信的合作過程中,后者總計為前者提供300億元的資金,成為前者旗下9個項目的唯一債權人。
(4)2016年7月,經過多次博弈,境外債務重組已完成。
因此,2016年下半年開始,佳兆業集團的困局基本宣告得到解決。需要提及的是,2015年以來,深圳樓市異常火爆,佳兆業被鎖定的預售項目在恢復銷售后反而實現了更高的回報,佳兆業集團陷入困局的這段時期反而陰差陽錯占了便宜。


三、佳兆業體系經營情況
(一)經營模式:城市更新之王、深耕大灣區
1、創立于1999年的佳兆業從深圳起家,成立開始便進入城市更新領域,其因在深圳成功運作平湖舊墟改造、鹽田整體搬遷、坂田雪象村工業區改造等項目,而被稱為“爛尾樓專家”和“舊改之王”。近年來,佳兆業集團一直貫徹著“地產+城市更新+產業”三駕馬車的發展戰略,已成為名副其實的“城市更新之王”。
2、佳兆業主要通過城市更新的方式拿地。例如,今年上半年佳兆業通過城市更新供應的土地占比已達41.30%(2020年通過城市更新供應的土地占比為29%),這使得佳兆業的拿地成本較一般地產企業來說要低很多。截至2021年6月底,佳兆業擁有213個城市更新項目,土地面積達5370萬平方米。
3、從深圳起家的佳兆業,常年深耕大灣區,隨后走向全國,不過其目前土地儲備仍聚焦于大灣區。截至2021年6月,佳兆業集團的土地儲備達到3110億平方米(2020年為2880億平方米),在全國51個城市擁有233個房地產項目(2020年為在全國51個城市擁有217個房地產項目)。
其中,位于大灣區內的土地儲備達到1923億平方米(2020年為1590億平方米),占比高達61.80%(2020年為55%),深圳與廣州貢獻了大灣區土地儲備的35.30%(2020年為36%)。
(二)市場地位:全國地產企業20-30強
從這幾年的權益銷售金額與銷售面積數據來看,佳兆業的市場地位始終在全國地產企業20-30強之間徘徊,不過相較于2019年以前的40強提升較快。
例如,2020年全年,佳兆業集團的權益銷售金額和銷售面積分別為1068.90億元和877.20萬平方米,分別位列市場第24位和第28位。再比如,今年1-10月,佳兆業集團的權益銷售金額和銷售面積分別為958億元和746萬平方米,位居全國地產企業第23位和第27位,同比分別增長23.31%和7.29%。

(三)財務情況:經營現金流量整體上比較正常,籌資活動現金流弱化明顯
從財務指標上看,佳兆業集團的經營情況還是比較正常,經營活動與投資活動均可理解,但籌資活動方面的變化值得關注。
1、截至今年6月底,佳兆業集團的總資產達到3191.12億元、上半年實現營收300.65億元(同比增長32.58%)和凈利潤30.03億元(同比增長8.46%),毛利率為30.86%,沒有出現特別異常。
2、今年上半年經營現金流量凈額達到108.49億元,為歷年最高。同時投資活動現金流量凈額為-85.39億元,算是近年來的低位水平,表明今年上半年佳兆業集團的投資支出有一定克制。
3、不過今年上半年籌資活動變化較大,籌資活動現金流量凈額為-0.05億元,近年來首次出現負值,相較于2019-2020年下滑較大,表明佳兆業的融資活動今年上半年受到政策層面的不少影響。具體看,今年上半年銀行及其他借貸的所得額與償還額分別為80.92億元和90.58億元,相當于凈減少10億元左右。
而今年上半年的籌資活動主要依靠發行境外債券來實現,上半年境外債發行所得款項達到163.38億元,達到了2019-2020年全年的80%左右。

(四)債務情況:三道紅線雖全變綠,但短期債務壓力較大
今年上半年,佳兆業集團的長期借款與短期借款余額分別為987.61億元和250.17億元,合計達到1237.78億元。
1、三道紅線雖然全處于綠檔,但有兩個指標仍處于踩線邊緣
截至2021年6月底,佳兆業集團控股的三道紅線全變綠,剔除預收款的資產負債率由70.10%降至69.90%、凈負債率由96.10%降至93.70%、現金短債比由1.56降至1.53。但是這里仍然需要關注兩點:
(1)剔除預收款的資產負債率和凈負債率雖然均處于綠檔,但和臨界點實際上相距不遠,表明稍有不甚,佳兆業集團便有可能重新踩線。
(2)從2019-2020年報來看,三道紅線指標存在不一致的情形,值得關注。例如,2020年年報披露佳兆業集團剔除預收款的資產負債率為97.90%,但2021年半年報披露的數據則為96.10%。
2、未受限貨幣資金雖可覆蓋短期借款,但考慮諸多因素后仍存在隱患
截至2021年6月底,佳兆業集團控股的貨幣資金余額為383.64億元,剔除57.87億元的受限制現金后,約有326億元的未受限資金,能夠覆蓋250.17億元的短期借款,但如果考慮到長期借款的付息以及127.88億元的理財產品兌付,則會發現佳兆業實際上仍然存在債務缺口。

(五)關注18只高息存量美元債(余額合計122億美元)
截至目前,佳兆業體系擁有不足15億元人民幣的境內債券。不過相較而言,需要更為關注18只高利率的存量美元債,余額合計達到121.51億美元(折合人民幣800億元左右)。
1、目前有三家地產企業的存量美元債規模超過百億美元,分別為恒大、佳兆業集團以及碧桂園,其中佳兆業集團以122億美元位居第二。
2、從發債利率來看,佳兆業集團的這18只存量美元債最低為6.50%、最高為11.95%、平均水平為10.50%左右,即便2021年以來發行的四只債券,其成本也在8.65%-11.70%之間徘徊,可見佳兆業集團的債券融資成本較高。
3、從到期時間來看,2021年12月7日將到期2.50億美元、2022年內將到期6只存量美元債(余額合計為33.05億美元)、2023年到期3只存量美元債(余額合計為26.27億美元)。可以看出,2022年以前美元債到期規模還是比較大的。

(六)關注少數股東權益(遠高于歸母股東權益)
和多數企業通過合作方式拿地,佳兆業的合作拿地比例預計也比較高,這里面或多或少存在所謂的明股實債問題。具體看,2018-2020年期間,佳兆業少數股東權益分別凈增38億元、153億元和164億元,2019年開始少數股東權益超過歸母股東權益,我們理解這其中隱藏著不少的明股實債,具有美化報表的嫌疑。
四、簡要結論
(一)目前佳兆業正深陷2014-2016年以來的第二次危機,當時因富德生命人壽、樓市火熱以及境內債權人的配合,佳兆業幸免于難。但當前的佳兆業則面臨與當年完全不同甚至相反的政策環境,再融資已變得非常困難,富德生命人壽自身經營亦步履蹣跚、樓市萎靡不振,佳兆業的困局究竟如何演化還有待觀察。
(二)佳兆業當前面臨的理財產品兌付危機對佳兆業而言是一個無法繞過去的檻,高達120億元的兌付本金使得佳兆業表面上看能夠覆蓋短期債務的貨幣資金顯得較為緊湊,無疑會加劇佳兆業的債務壓力。
(三)佳兆業本周宣布停牌,并公告稱其有內幕消息對外發布,這個尢為值得關注,我們理解大概率會和出售資產有關。深圳住建局的約談對佳兆業而言可能是個利好,但也可能是一種政策壓力,具體影響也有待觀察。
(四)被稱為“城市更新之王”并主要以城市更新方式拿地的佳兆業未來可能會面臨另外一個政策上的壓力,即2021年9月2日住建部發布的《關于在實施城市更新行動中防止大拆大建問題的通知》(建科〔2021〕63號),63號文某種程度上會延緩佳兆業回款的速度,并加劇現金流壓力。
(五)從美元債的票息來看,雖然2016年以來佳兆業市場地位提升明顯,但債券市場對佳兆業的認可度并沒有提高,融資成本依然處于高位。考慮到今年以來仍發行多只美元債且明年美元債到期壓力較大,意味著若再融資環境沒有明顯改善,佳兆業的困局可能會延續下去。
注:文章為作者獨立觀點,不代表資產界立場。
題圖來自 Pexels,基于 CC0 協議
本文由“任博宏觀倫道”投稿資產界,并經資產界編輯發布。版權歸原作者所有,未經授權,請勿轉載,謝謝!
原標題: 拆解佳兆業

任博宏觀倫道 











