鐺煮山川,粟藏世界,有明月清風知此音。呵呵笑,笑釀成白酒,散盡黃金。
作者:克而瑞研究中心
來源:克而瑞地產研究(ID:cricyjzx)
地產企業資本平臺愈發成熟,基金運作加速重資產項目資本化進程。
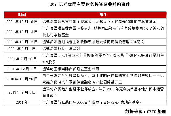
10月12日遠洋資本收購新加坡REITs70%股權;10月13日,遠洋集團以64.15億元代價將全資子公司崇高發展公司出售,崇高發展擁有北京朝陽區東三環商務中心核心區Z6地塊;同日遠洋集團聯合國際投資人設立寫字樓基金,共同出資參與設立總規模為14億美元的核心寫字樓基金,用于投資一線城市城市核心商圈成熟甲級寫字樓項目,其中就包括上述折合約62.98億元Z6地塊物業A部分。
10月18日,遠洋資本聯合某亞洲主權基金,發起設立4億美元物流地產私募基金。此外,10月24日越秀地產擬出售越秀金融大廈給越秀房托。房企金融市場動作較多,地產基金模式漸成風氣。本文著重分析分解近日遠洋集團的基金動作。
遠洋集團預計出售Z6地塊項目所得款凈額約為64.12億元,該筆資金集團將用作一般運營資金償還集團債務或者投資事項。而收購方的寫字樓基金中遠洋參投金額為4億美元,折合人民幣約為25.84億元。此次交易往來遠洋集團將凈套現約為38.2億元。在上述交易完成后,Z6地塊項目仍能夠體現在遠洋集團的項目開發名單中,但實現了資產出表,不再反映在遠洋集團上市部分綜合財務報表中,從而完成了財報資產負債優化。

此舉也可以幫助遠洋集團降低重資產持有比例,在繼續保持對項目操盤和管理權的情況下,同時實現現金回流,為后續拿地及收并購創造更有利條件。且依托專業化管理,遠洋集團還將持續收獲資產管理收益。另外10月12日遠洋資本收購新加坡大信商用信托管理有限公司70%股份,正式成為管理公司控股股東,這筆收購將貫通不動產私募基金和境外公募REITs兩個平臺,實現“投、融、管、退”全鏈條閉環,為其商辦類重資產資本化退出做鋪墊。此前,遠洋已經通過資本運營,成功退出了多個商業寫字樓項目,如2017年7月遠洋通過境外股權交易方式收購的中銀資產包6個項目中,北京硅谷亮城、成都華敏翰尊大廈、上海大寧商業廣場、北京鉆石大廈4個項目已經實現順利退出,且獲得較高的內部收益率。

02資本布局頻發力,助力企業多元拿地輕重并舉
10月18日遠洋集團聯合某亞洲主權基金,設立4億美元物流地產私募基金,專注于投資一二線及重要物流節點城市的開發型及成熟型物流地產項目,這是遠洋資本第三支以物流為主題的私募基金,目前基金已鎖定首批位于上海和河北廊坊的三個種子項目。從2021年上半年遠洋集團中報來看,集團目前共有21個物流地產項目,其中2021年上半年新增17個物流項目,可以看出遠洋多元化拿地能力不斷提升,且通過引入基金、公募REITs等方式,未來遠洋更容易獲取退出通道,實現重資產到輕資產運營管理及獲利增值。
遠洋集團多年來持續資本布局,2013年成立遠洋資本,引入及設立多家戰投基金,前些年多元化轉型時,遠洋集團曾公開表示要成為具有領先產業投資能力的投融資集團。
雖然2020年后遠洋集團提出重新聚焦主業,但其成立基金、提升資本運營能力和擴展業務邊界沒有停下。遠洋資本成立接近9個年頭,圍繞地產相關投資業務日漸成熟,助力主業發展同時實現自身起飛,目前已經成為國內排名前列的另類投資平臺。

03上市主體債務風險可控,財務穩健度高
在行業下行,監管愈發嚴格的情況下,降負債及增強資金流動性,有助于房企抵御風險,為未來發展贏得更多機會。遠洋集團憑借其資金優勢和資本實力,戰略部署通過遠洋資本這一資管平臺引入外部基金,不僅更易獲得資本支持緩解資金壓力,同時也為其重資產輕資產化鋪路。
得益于遠洋的資本運作,從其上市主體遠洋集團(3377.HK)的財務表現來看,2021年上半年遠洋持有現金382.32億元。現金短債比較2020年年末上升至1.88,長短債務比上升至3.22,債務結構較2020年年末改善。凈負債率67%,剔除預售款后的資產負債表為69%,持續保持穩定,“三道紅線”皆為綠檔。財務穩健度提升,資金安全保持在較高水平,風險可控。
房地產是資金密集型行業,為了盤活存量資產,不少房企在發展過程中設立資本平臺,以便借助基金、金融等方式,為業務布局開辟新的發展道路。近日除了遠洋設立基金進行對價交易,其他房企也有類似動作。如2021年10月24日晚間,越秀地產發布公告稱,擬出售越秀金融大廈給越秀房托。
目前已有多家房企擁有自身的投融平臺,如金地集團的穩盛投資、中國金茂的金茂資本、首創置業的首金資本等,這些資本平臺多圍繞地產主業,開展股權、債權、不動產投資及其他房地產上下游產業鏈。隨著發展有些平臺后來擴大規模,逐漸轉換角色,成長為私募基金平臺,成為投融管退的操作者,這類平臺在基金設立方面多半會引入外部戰投,借力布局項目。另外除了投融資平臺,也有直接設立地產基金進入資本市場,如越秀房托、招商局商業房托基金。

房地產地產基金發展已經成為一種趨勢,在這種模式下,房地產項目能以出售股權替代債務融資,控制杠桿水平同時降低融資成本,緩解“三道紅線”壓力。除此之外,在22城集中供地的大環境下,依靠地產基金也能獲得收并購擴儲的機會。但由于整體市場還不夠成熟,地產基金也有一定風險,因為投資類資產規模較大,且主要集中在股權投資類項目中,周期較長,對于競爭優勢不明顯的企業來說,項目退出難易程度和盈虧水平存在較大的不確定性。
注:文章為作者獨立觀點,不代表資產界立場。
題圖來自 Pexels,基于 CC0 協議
本文由“克而瑞地產研究”投稿資產界,并經資產界編輯發布。版權歸原作者所有,未經授權,請勿轉載,謝謝!

克而瑞地產研究 











