鐺煮山川,粟藏世界,有明月清風知此音。呵呵笑,笑釀成白酒,散盡黃金。
作者:毛小柒
2022年4月6日,央行發布《金融穩定法(草案征求意見稿)》(征求意見截止時間為2022年5月6日)。對此解讀如下:
一、金融行業再迎一部上位法:需要從體系上認識到其重要性
《金融穩定法》的目標是保障金融機構、金融市場和金融基礎設施持續發揮關鍵功能,防止單體局部風險演化為系統性全局性風險,同時強調要堅持強化金融風險源頭管控,將金融活動全面納入監管。
(一)金融行業上位法體系正處于重塑階段
金融法治建設是2017年第五次金融工作會議高層以來尤為重視的。目前,金融行業已經形成了包括《中國人民銀行法》、《商業銀行法》、《證券法》和《保險法》等基礎法律為統領的多層次金融法律體系。此次《金融穩定法》的出臺,有助于改變先前金融穩定領域缺乏整體設計和跨行業跨部門統籌安排、相關條款分散于多部金融法律法規中、相關規定過于原則以及一些重要問題缺乏制度規范等弊端,進一步豐富了金融法治建設體系,并成為金融行業的一部分新上位法。
其中,2020年10月17日與23日,央行分別發布了《商業銀行法》和《中國人民銀行法》的建議稿(參見新人民銀行法迎來修訂,央行職責和權限顯著擴大和時隔五年,新商業銀行法有哪些變化?)。2019年12月28日,新《證券法》正式發布(2020年3月1日施行)。可以看出,金融行業的上位法目前正處于重塑階段。
(二)為金融委和央行履行金融穩定職責提供了法律依據和長效機制支撐
《金融穩定法》的出臺為國務院金融穩定發展委員會以及央行更好履職提供了法律依據和制度支撐,對我國在金融穩定方面存在的工作機制和責任不清晰、風險處置機制不完善等問題進行了全面系統規定。2017年7月14-15日的第五次全國金融工作會議宣布設立國務院金融穩定發展委員會,同年11月正式成立并召開第一次全體會議,定性為國務院統籌協調金融穩定和改革發展重大問題的議事協調機構,并將辦公室設立在央行金融穩定局,并履行金融穩定職責。
不過金融穩定發展委員會作為國務院旗下的一個協調機構,雖然職責范圍很廣,但其在履職時一直缺少上位法的支撐。特別是,新修訂的《中國人民銀行法》亦將防范系統性金融風險和金融穩定納入央行的職責范疇,而央行在履行金融穩定職責時亦僅能依靠金融穩定發展委員會的協調機制,同樣缺少上位法的支撐。
(三)有助于進一步壓實各方在風險防范化解和處置層面的主體責任
金融穩定涉及領域較廣,不僅包括跨部門之間的事項協調,還包括中央與地方之間的監管分工和協調合作工作,這就意味著金融穩定工作的推進需要發揮各相關主體的合力,需要統籌協調和靠前指揮各部門、各地區間的協作聯動。
但是在金融風險防范和處置的實踐中,各方責任存在模糊不清、制度依據不充分、合力效果不好等問題,為此有必要建立長效機制和制度依據,力求通過《金融穩定法》進一步壓實各相關主體在防范化解和處置層面的主體責任。例如,《金融穩定法》提出要建立高效權威、協調有力的金融穩定工作機制。具體看,
1、壓實金融機構及其主要股東、實控人的主體責任,強化金融機構審慎經營業務,加強對主要股東、實控人的準入和監管要求。同時金融機構等市場主體應依法披露金融風險信息。
2、壓實地方政府的屬地和維穩責任,應及時主動化解區域金融風險。
3、壓實金融監管部門切實履行本行業本領域金融風險防控的監管責任。
4、央行發揮最后貸款人作用。
5、存款保險基金管理機構和行業保障基金管理機構依法履行風險監測和處置等職責,監察機關和審計機關依法進行監察和審計監督。
6、任何單位和個人不得編造、傳播有關金融風險誤導信息和虛假信息。
可以看出,金融穩定工作職責涉及到金融機構及其股東和實控人、行業監管部門、地方政府、央行、財政部門、監察機關和審計機關以及存保基金、行業保障基金等相關主體,涉及相關主體和利益相關方較多。
(四)突出國務院金融穩定發展統籌協調機制的統籌職能
《金融穩定法》突出了國務院金融穩定發展統籌協調機制(以下稱國務院金融委)的作用,即由國務院金融委統籌金融穩定和改革發展,指揮開展重大金融風險防范、化解和處置工作,重大事項按程序報批。可以看出,國務院金融穩定發展統籌協調機制與國務院金融穩定發展委員會實際上是一體的。
1、國務院金融委辦公室承擔日常工作,這一辦公室常設在央行金融穩定局。
2、國務院金融委成員單位主要包括一行兩會一局、發改委、財政部等。
3、國務院金融委負責制定問責辦法,并賦予國務院金融委的問責機制,即對重大金融風險形成、擴大、蔓延或處置不當負有直接責任的地方、部門以及有關單位和個人,可以采取約談、內部通報、責令作出書面檢查等措施。
(五)為金融穩定保障基金(專門重大金融風險)的出臺鋪路
《金融穩定法》明確建立金融穩定保障基金,以作為國家重大金融風險處置后備資金。這意味著《金融穩定法》實際上也是為金融穩定保障基金的出臺鋪路。可以看出,金融穩定保障基金是專門針對重大金融風險的,而《金融穩定法》亦明確重大金融風險具體由國務院金融委負責認定,即指風險外溢性強、波及范圍廣、影響程度深、可能嚴重危害金融穩定的金融風險。
(六)覆蓋范圍廣:囊括金融機構、金融市場與金融基礎設施等主要領域
從《金融穩定法》的表述來看,其覆蓋范圍較廣,不再局限于單一金融機構或單一金融行業,而是把危及金融機構、金融市場、金融基礎設施等穩健持續運營的金融不穩定因素全部納入進來,如這里包括了參與金融市場融資的非金融企業(如之前逃廢債的永煤事件等)、影響區域金融穩定的風險以及跨境風險等。

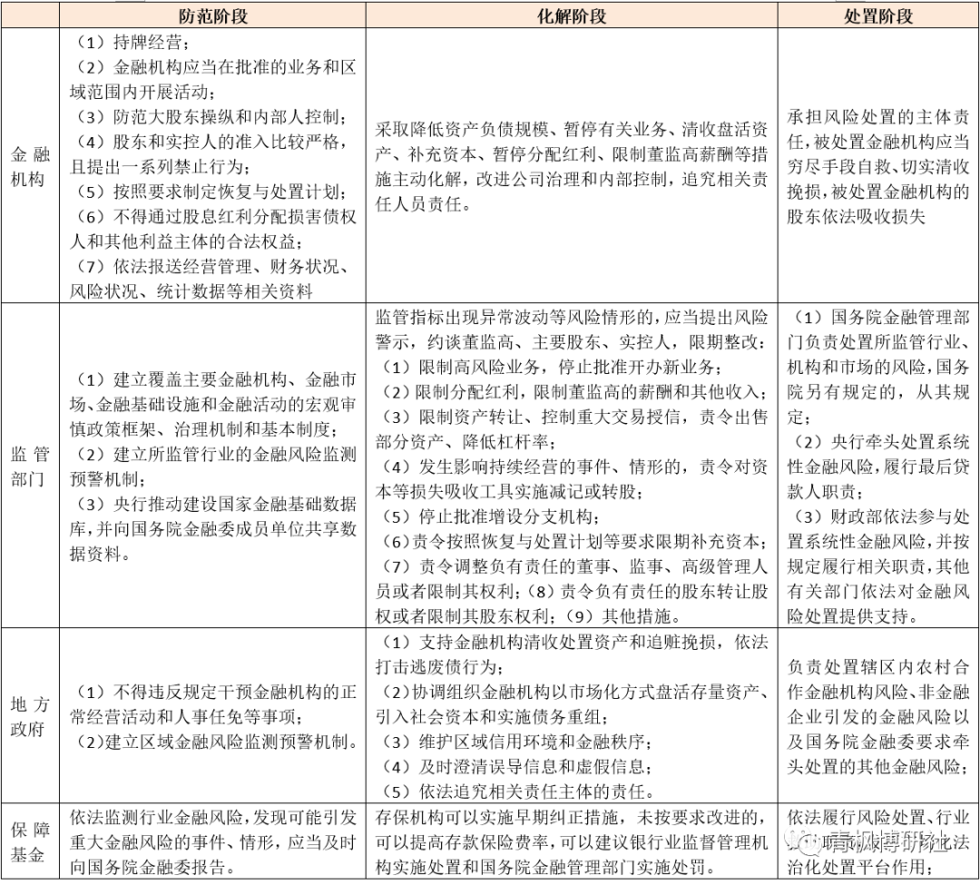
二、《金融穩定法》明確了金融風險的三階段工作要點
金融穩定工作主要分為三個階段,即金融風險的事前防范、事中化解和事后處置階段。其中,每一個階段,《金融穩定法》均明確了金融機構及其主要股東、實控人,地方政府,監管部門以及存款保險基金、行業保障基金的職責。
(一)事前防范階段
這里體現的思路主要是金融的專營性,即持牌經營,任何單位和個人未經批準不得設立金融機構,不得從事或變相從事金融業務活動。同時,對金融機構的主要股東、實控人及董監高等主體提出特別要求,如明確股東和實控人的禁止性行為等等。特別是,在風險防范階段,金融機構及其股東、實控人以及監管機構、地方政府、保障基金均有承擔相應主體責任。其中,央行還應推動建設國家金融基礎數據庫,并向國務院金融委成員單位共享數據資料。
(二)事中化解階段
風險化解階段,金融機構、監管部門、地方政府和保障基金依法依規履行相關責任。其中,金融風險承擔風險化解的主體責任,地方政府需履行風險化解職責,監管部門和存保基金要有早期糾正和監管措施。
(三)事后處置階段(金融管理部門可采取九大處置措施工具)
1、處置部門可以采取重組、接管、托管、撤銷或申請破產等措施,實現被處置金融機構恢復正常經營或平穩有序退出。其中,被處置金融機構及其主要股東、實控人以及存保基金、行業保障基金、省級政府、央行、財政部門均需要承擔相應責任。在跨境金融風險方面,一行兩會一局等金融管理部門與境外監管部門開展信息共享與監管合作,處置跨境金融風險,防范風險跨境傳染。
2、《金融穩定法》還明確了金融管理部門可采取的九大處置措施和工具
(1)行使被處置金融機構的經營管理權。
(2)向第三方機構轉移被處置金融機構的部分或者全部業務、資產和負債。
(3)設立過橋銀行、SPV承接被處置金融機構的業務、資產和負債。這里的過橋銀行和SPV在部分監管要求方面可以獲得一定程度的豁免。
(4)暫停合格金融交易的終止凈額結算。
(5)責令更換負有主要責任的董監高及其他責任人員,追回績效薪酬。
(6)實施股權、債權減記和債轉股;其中,當按股權、次級債權、普通債權的順序依次實施債權減記,股東在被處置金融機構中的財產權益不足以彌補被處置金融機構資產損失且該股東拒絕追加出資或者追加出資仍不足以彌補資產損失的,應當全額減記股權。
(7)中止向境外匯出資金,要求調回境外資產。
(8)處置系統重要性金融機構的,要求所屬集團的境內外機構提供必要支持,維持關鍵金融服務和功能不中斷。
(9)其他處置措施。
三、處置資金來源:自救—市場化資金—保障基金—地方—金融穩定保障基金
金融風險處置的資金來源有一定順序。具體看,
(一)壓實第一層責任:被處置金融機構的主要股東和實控人首先應根據恢復與處置計劃或監管承諾補充資本,負有責任的股東和實控人應實施救助;
(二)推動引進戰略投資者、化解風險:調動市場化資金參與被處置金融機構并購重組(如此次華融資產引入中信集團等戰略投資者等);
(三)行業保障基金與存款保險基金依法出資;
(四)在危及區域穩定且窮盡市場化手段、嚴格落實追贓挽損仍難以化解風險的,地方政府動用地方公共資源(省級財政部門進行監督)。
(五)針對涉及金融穩定的重大金融風險,應動用金融穩定保障基金。
四、金融穩定保障基金的幾個關鍵要點
《金融穩定法》明確了金融穩定保障基金的幾個關鍵要點。也即,從金融風險處置的資金來源看,金融穩定保障基金是針對重要金融風險領域,央行履行最后貸款人職責前的最后一道保障。
(一)金融穩定保障基金由國務院金融委統籌管理,是應對重大金融風險的后備資金。
(二)金融穩定保障基金由向金融機構、金融基礎設施等主體籌集的資金以及國務院規定的其他資金組成。
我們理解,各類金融機構(含金融基礎設施、行業保障基金)應該是依據自身央行金融機構評級結果、各行業的重要性與穩健性等情況進行繳納。
(三)央行再貸款等公共資金可以為金融穩定保障基金提供支持。這意味著,金融穩定保險基金的來源還包括央行再貸款、財政資金等公共資金,不過金融穩定保障基金需要以處置所得、收益和行業收費等進行償還。
(四)金融穩定保障基金籌集、管理和使用的具體辦法由國務院規定,今后進一步發揮金融穩定保障基金的作用留出了制度空間。
可見,金融穩定保障基金整體上堅持了取于市場、用于市場的原則,并秉承壓實地方屬地責任、部門監管責任和和企業主體責任的理念,根據各地區、各行業、各機構的系統重要性、穩健性擬定差異化的繳存比例。
五、對金融穩定保障基金的進一步討論
(一)2022年政府工作報告首次提出,已明確年內9月底前完成
金融穩定保障基金自2022年政府工作報告首次提出以來,便備受關注。種種跡象表明,金融穩定保障基金目前正緊鑼密鼓推進中。
1、2022年3月5日,2022年政府工作報告首次提出設立金融穩定保障基金,即“壓實地方屬地責任、部門監管責任和企業主體責任,加強風險預警、防控機制和能力建設,設立金融穩定保障基金,運用市場化、法治化方式化解風險隱患,牢牢守住不發生系統性風險的底線”。
2、2022年3月25日,國務院發布的《關于落實<政府工作報告>重點工作分工的意見》(國發(2022)9號)明確提出“9月底前完成金融穩定保障基金籌集相關工作”,同時這項工作由央行牽頭,國家發改委、司法部、財政部、銀保監會、證監會和國家外管局等按職責分工推進。
2022年3月25日,銀保監會在答記者問時亦指出目前金融穩定保障基金的相關工作正在研究推進。
(二)金融穩定保障基金的目的:用于系統性隱患的重大金融風險處置
金融穩定保障基金設立的目的是用于系統性隱患的重大風險處置,守住不發生系統性風險的底線。我們理解,金融穩定保障基金被決策層視為化解風險的資源儲備。雖然經過五年的整頓,我國金融風險整體上有所收斂,金融風險處置已進入常態化階段,但內外形勢的不穩定不確定因素明顯增加,經濟金融領域面臨的風險依然較大,且超出了常規風險處置手段的能力范疇。例如,地緣博弈加劇對金融市場的沖擊,金融監管對地產、城投等部分行業的沖擊,以及中美博弈對中概股市場的沖擊等等,這些是常規風險處置手段無法解決的。
整體上看,設立金融穩定保障基金是我國在化解重大風險方面的新探索,即在行業救助與央行履行最后貸款人職責之間構筑一道新的風險防線,其目的是寄希望于通過金融穩定保障基金來切斷風險傳播鏈條,以守住不發生系統性風險的底線。也即,金融穩定保障基金將和行業保障基金、金融機構自身內控一起,成為構建我國金融安全網、健全中國特色金融穩定保障體系的防火墻,對維護宏觀經濟金融穩定運行、穩定市場預期具有重要意義。

(三)國內行業保障基金情況簡述(與金融穩定保障基金雙層運行)
《金融穩定法》明確金融穩定保障基金與既有的存款保險基金和行業保障基金雙層運行、協同配合,進一步筑牢我國金融安全網。
1、目前國內已有存款保險基金、保險保障基金、證券投資者保護基金、信托業保障基金、流動性互助基金、期貨投資者保障基金等諸多行業性保障基金,在各細分金融行業救助方面起到了重要作用。以上行業保障基金的共性如下:
(1)按照取之于市場、用之于市場的原則籌集
(2)采取“基準費率+差別費率”的繳納方式;
(3)基金來源對象通常是其保障范疇;
(4)一般會設立專門的運營主體,如存款保險基金管理有限責任公司、中國保險保障基金有限責任公司、中國信托業保障基金有限責任公司以及中國證券投資者保護基金有限責任公司等等。
(5)基金的資金運用層面限于銀行存款、政府債券、央票、信用等級較高的金融機構發行的金融債券以及其他資金運用形式。
2、同時設立金融穩定保障基金,也是各國處置金融風險的普遍做法。
例如,2009年歐洲主權債務危機爆發后,歐盟便于2010年設立了歐洲穩定基金,并在此后建立永久性的金融救助機制(即歐洲穩定機制),以保障歐洲金融穩定,最終助力歐元區經濟自2013年起緩慢復蘇。再比如,美國財政部設立了有序清算基金(OLF),由美國聯邦存款保險公司負責管理并處置系統重要性金融機構過程中產生的各項費用。
(四)金融穩定保障基金和現有行業保障基金辨析
金融穩定保障基金與既有的存款保險基金和行業保障基金雙層運行、協同配合,進一步筑牢了我國金融安全網。
1、二者在以下幾個方面具有共同特征:
(1)取之于市場,用之于市場。
(2)對不同行業、不同主體,實行差別化收費。
(3)基金的資金運用層面限于銀行存款、政府債券、央票等高流動性資產。
(4)會有特定的運營機構,如設立金融穩定保障基金有限責任公司等。
2、二者的差異性主要體現在以下幾個方面:
(1)金融穩定保障基金的牽頭主體是央行,國家發改委、司法部、財政部、銀保監會、證監會和國家外管局等多部委配合。這主要是因為,防范化解金融風險、維護金融穩定是央行的職責所在。
(2)覆蓋范圍相對更廣,跨行業屬性更為突出。也即行業保障基金主要針對某一特定金融行業,金融穩定保障基金則從整體角度出發,不針對某一特定金融行業,更為關注跨行業之間的風險防范與處置。
(3)更關注區域風險,也即行業保障基金的機構屬性較強,對近年來頗受關注的地域風險關注度不夠,而金融穩定保障基金預計將更聚焦區域金融風險的防范,側重于防范和和化解局部區域信用收縮、債務危機等引致的區域性性金融風險,避免區域性金融風險不斷蔓延成全國性金融風險。
(4)防范化解對象不局限于金融體系內,也即會把危及金融機構、金融市場、金融基礎設施的特定風險納入進來,以避免特定領域的風險沖擊到金融體系,最終演變成全域金融風險。
(5)其它一些通過行業保障基金無法化解且會影響到金融穩定的風險也屬于金融穩定保障基金覆蓋的范疇,如金融基礎設施領域出現的一些風險等。
(6)更關注海外事件對國內宏觀經濟金融運行的影響。例如地緣政治、中美博弈等事件對中國金融市場、中概股的沖擊也會被納入金融穩定保障基金范疇。
(7)政策救助屬性更強,相較于行業保障基金的市場化屬性,雖然金融穩定保障基金也秉承市場化原則,但預計其政策屬性會更強,一定程度上甚至起到政策性金融機構的作用。
因此,整體上看,金融穩定保障基金的覆蓋范圍較廣,不局限于特定金融主體和特定行業,其整體性視角更為突出。
注:文章為作者獨立觀點,不代表資產界立場。
題圖來自 Pexels,基于 CC0 協議
本文由“任博宏觀倫道”投稿資產界,并經資產界編輯發布。版權歸原作者所有,未經授權,請勿轉載,謝謝!
原標題: 如何理解《金融穩定法(征求意見稿)》?

任博宏觀倫道 











