鐺煮山川,粟藏世界,有明月清風知此音。呵呵笑,笑釀成白酒,散盡黃金。
作者:
來源:濤動宏觀(ID:jinrongjianghu123123)


公司治理是金融機構監管的重點,股權治理與關聯交易又是公司治理的基礎和重要組成部分,特別是近年來股權治理和關聯交易等詞匯頻繁出現在各類政策文件以及官方材料中,表明監管部門對此特別重視。本篇報告中,對近期的一系列文件進行梳理,剖析如下:
一、股權治理與關聯交易是金融機構公司治理領域的監管重點
(一)2021年6月21日,銀保監會發布《銀行保險機構關聯交易管理辦法(征求意見稿)》并非孤立文件,和之前的系列文件隸屬于同一體系。

(二)從近年一系列接管事件來看,整治金融機構股權治理與關聯交易亂象已經是比較明顯的政策導向,并將在以后成為常態化監管要點。而早在2020年兩會期間,銀保監會便表示“目前中小金融機構股東股權領域的問題依然比較突出、不規范金融創新業務仍存挑戰,……推動落實商業銀行股權托管舉措,并研究出臺大股東行為監管指引、銀行保險機構公司治理指引、關聯交易管理辦法,防止亂象反彈回潮,推動各項政策落到實處”。這些文件目前已逐漸落地。
此外,2020年新發布的《商業銀行法(修改建議稿)》亦將公司治理問題納入,并重點討論了規范股東行為和加強股權管理等相關問題。
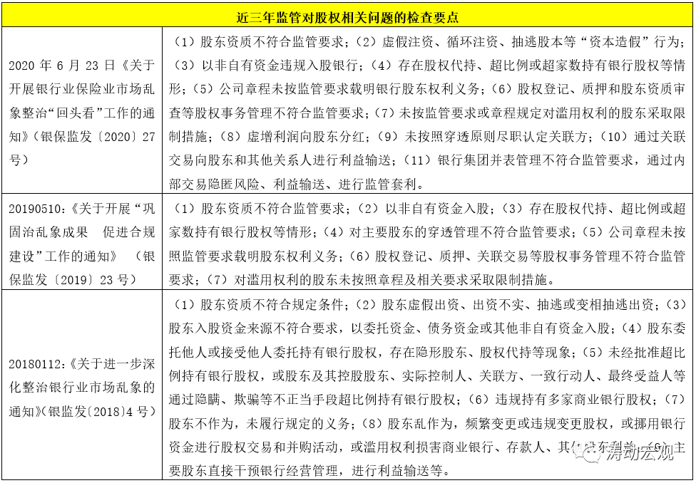
(三)近三年的監管大檢查亦均將公司治理作為重點,而實際上監管部門亦發現公司治理的問題集中于股東通過隱藏實控人、隱瞞關聯關系、股權代持、表決權委托、一致行動約定等隱性行為規避監管,主要表現為股權關系不透明、資本質量不實、股東行為不當以及違規開展關聯交易,借道同業、理財、表外等業務,或通過空殼公司虛構業務等隱蔽方式向股東輸送利益。

(四)在公司治理層面,“實質重于形式”以及“穿透”已經成為兩大原則,這一點需要明確,意味著監管部門的自由裁量權實際上大很多,而金融機構及其股東、關聯方能夠規避的空間非常小。
二、政策部門對公司治理的要求是什么?
2021年6月8日,銀保監會發布的《銀行保險機構公司治理準則》(銀保監發〔2021〕14號)呈現了政策部門對公司治理的相關要求,除大部分內容遵循了公司法的要求外,政策部門也有一些自己的特殊要求。
(一)什么是良好的公司治理?
根據14號文的意見,良好的公司治理包括但不限于以下內容:(1)清晰的股權結構;(2)健全的組織架構;(3)明確的職責邊界;(4)科學的發展戰略;(5)高標準的職業道德準則;(6)有效的風險管理與內部控制;(7)健全的信息披露機制;(8)合理的激勵約束機制;(9)良好的利益相關者保護機制;(10)較強的社會責任意識。
(二)值得關注的一些要點
除一些和《公司法》重復的規定外,14號文有一些要點值得關注:
1、主要股東應當以書面形式向銀行保險機構作出在必要時向其補充資本的長期承諾,作為銀行保險機構資本規劃的一部分,并在公司章程中規定公司制定審慎利潤分配方案時需要考慮的主要因素。
2、銀行應當在公司章程中規定股東在本行授信逾期時的權利限制。主要股東在本行授信逾期的,應當限制其在股東大會的表決權,并限制其提名或派出的董事在董事會的表決權。其他股東在本行授信逾期的,商業銀行應當結合實際情況,對其相關權利予以限制。
3、監管機構可以派員列席銀行保險機構股東大會、董事會、監事會等會議,銀行保險機構應當至少提前三個工作日通知監管機構。銀行保險機構應當將股東大會、董事會和監事會的會議紀錄和決議等文件及時報送監管機構。
4、銀行保險機構應當在公司章程中列明股東義務,明確發生重大風險時相應的損失吸收與風險抵御機制。
5、重大經營管理事項必須經常委研究討論后,再由董事會或高級管理層作出決定。
三、關聯交易維度:銀行保險機構的綜合性規范文件來了
(一)適用范圍較廣
1、作為約束銀行保險機構的綜合性政策文件,后續《銀行保險機構關聯交易管理辦法(征求意見稿)》正式稿發布后,之前的《商業銀行與內部人和股東關聯交易管理辦法》(2004年第3號令)和《保險公司關聯交易管理辦法》(銀保監發(2019)35號)將相繼廢止,相應的關聯交易需接受前述文件的規范。
2、《銀行保險機構關聯交易管理辦法(征求意見稿)》的適用于銀保監會批準設立的全部金融機構(含外國銀行分行),適用范圍較廣。具體包括三大類機構,即銀行機構(包括在境內設立的商業銀行、政策性銀行、村鎮銀行、農信社和農合行)、保險機構(包括在境內設立的保險集團(控股)公司、保險公司、保險資產管理公司)和其它銀行業金融機構(具體包括信托公司、金融資產管理公司、金融租賃公司、汽車金融公司和消費金融公司)。
請注意,這里并沒有將地方AMC、小貸公司、商業保理公司、融資租賃公司等類金融機構納入,亦不包括保險公司的自保業務、企業集團財務公司的企業成員單位業務。
(二)關注關聯交易中20個極其重要的禁止性事項
當前比較明顯的導向是,政策文件對金融機構的約束不再局限于具體的量化監管指標,一些定性的禁止性規定也越來越重要。例如,《銀行保險機構關聯交易管理辦法(征求意見稿)》以及其它文件通過“不得”、“禁止”、“應當”等詞匯表達政策層面的背后含義。這其中針對銀行保險機構的有幾個要點很值得關注:
1、銀行保險機構不得通過掩蓋關聯關系、拆分交易等各種隱蔽方式規避重大關聯交易審批或監管要求。
2、銀行保險機構不得利用各種嵌套交易拉長融資鏈條、模糊業務實質、規避監管規定,為股東及其關聯方違規融資、騰挪資產、空轉套利、隱匿風險。
3、若銀行保險機構的公司治理評估結果為E級,不得開展授信類或投資類關聯交易。
4、持有銀行保險機構5%以上股權的股東質押股權數量超過其持有該銀行保險機構股權總量50%的,銀保監會或其派出機構可以限制其與銀行保險機構開展關聯交易。
5、銀行機構和金融租賃公司等向關聯方提供授信發生損失的,自發現損失之日起二年內不得再向該關聯方提供授信。

(三)關聯方如何認定?
該部分內容變化較大,既有層級上的簡化,亦有范圍和內涵上的顯著延伸,還有界定上的明顯趨嚴,整體來看監管機構有更大的自由裁量權。不過從規定上看,關聯方的范圍延伸的比較厲害,其認定工作在實踐上可能仍然比較困難。
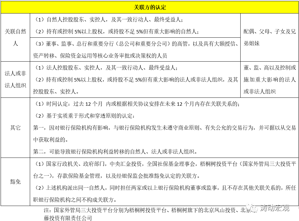
1、關聯方是指與銀行保險機構存在一方控制另一方或對另一方施加重大影響、受同一方控制或重大影響的關聯自然人、關聯法人或非法人組織。2018年1月5日原銀監會發布的銀監會發布《商業銀行股權管理暫行辦法》(保監會(2018)第1號令)亦明確關聯方為一方控制、共同控制另一方或對另一方施加重大影響,以及兩方或兩方以上同受一方控制、共同控制或重大影響的。當然國家控制的企業之間不僅因為同受國家控股而具有關聯關系。

2、文件還明確以下情形亦為關聯方的認定條件,較以前有比較大的變化:
(1)將董事、監事、總行和重要分行(總公司和重要分公司)的高管(之前未包括監事且沒有區分分行是否為重要分行),以及具有大額授信、資產轉移、保險資金運用等核心業務審批或決策權的人員(之前僅指有權決定或者參與授信和資產轉移的其他人員)認定為關聯方。
(2)為防范利用申報時點因素調節關聯方或規避關聯交易監管,文件將在過去12個月內或根據協議安排在未來12個月內存在關聯關系的認定為關聯方(該部分為新增規定)。
(3)銀保監可以根據實質重于形式和穿透的原則,將可能導致銀行保險機構利益轉移的自然人、法人或非法人組織認定為關聯方。例如,與銀行保險機構發生未遵守商業原則、有失公允的交易行為,且可以從交易中獲利的。
請注意這里的“穿透原則”雖是新增,但從全文來看“實質重于形式和穿透”的原則將會作為識別、認定、管理關聯交易及計算關聯交易金額的總原則。
(四)關聯交易如何規范?
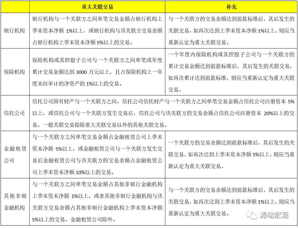
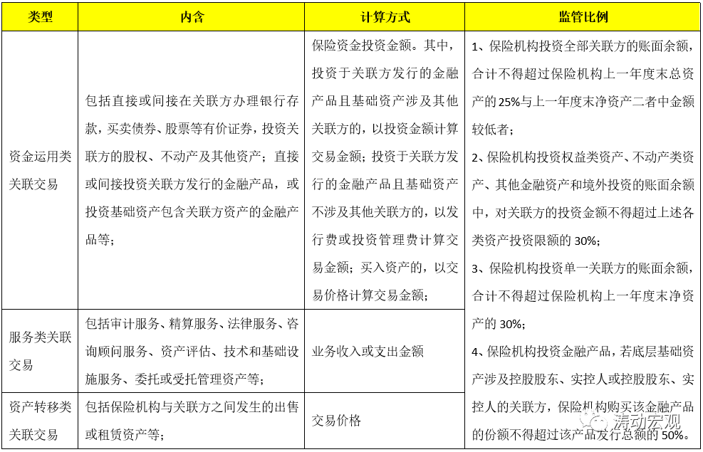
1、明確界定了關聯交易與重大關聯交易
(1)關聯交易是指銀行保險機構與關聯方之間發生的利益轉移事項(之前該定義沒有明確),這里的關鍵詞為“利益轉移”。同時關聯自然人及其近親屬與銀行保險機構的關聯交易應當合并計算,關聯法人或非法人組織、與其構成集團客戶的法人或非法人組織與銀行保險機構的關聯交易亦應當合并計算。
(2)文件進一步將關聯交易分為重大關聯交易和一般關聯交易,重大關聯交易以外的關聯交易即為一般關聯交易。重大關聯交易的內控措施中通過需要滿足上會和關聯董事回避兩個條件,而一般關聯交易內控措施則為備案和報告。
這里合并計算以及銀行機構的重大關聯交易規定和之前一樣,沒有變化。
(3)相關監管比例基本上繼承了原有相關監管規定的標注。在具體比例計算上,合并報表范圍內的經濟利益流動可以豁免,但金融機構整體的對外經濟利益流動應當納入比例計算。

2、銀行機構的關聯交易
銀行機構的關聯交易主要有三類,內容上則更為豐富和細化,如咨詢服務(主要指投行類)、信息服務等也被納入。同時文件亦明確銀行機構與境內外銀行關聯方之間開展的同業業務可不適用相關比例規定和重大關聯交易標準。

3、保險機構的關聯交易
保險機構的關聯交易同樣有三類,同時文件明確保險機構與其控股子公司之間,以及控股子公司之間發生的關聯交易不適用下表的約束。此外,文件亦明確保險機構與非金融控股子公司對關聯方的投資余額應合并計算。

4、其它非銀金融機構的關聯交易
其它非銀金融機構主要指金融資產管理公司、金融租賃公司、汽車金融公司、消費金融公司,而文件亦明確信托公司應當按照穿透原則和實質重于形式原則加強關聯交易認定和關聯交易資金來源與運用的雙向核查。
同時文件明確,金融資產管理公司的監管比例參照銀行機構,而汽車與消費金融公司的監管比例則沒有提及。

(五)內部管理方面
1、應當制定關聯交易管理制度、設立關聯交易控制委員會。且關聯交易控制委員會應當由三名以上董事組成,且由獨董擔任負責人。
2、應當在管理層面設立跨部門的關聯交易管理辦公室,成員應當包括合規、業務、風控、財務等相關部門人員。
3、需要確定重要分行或分公司標準或名單,明確大額授信、資產轉移、保險資金運用等核心業務審批或決策權的人員范圍,明確對關聯交易合規性承擔責任的部門負責人,并向銀保監會或派出機構服務。
4、相關主體應自滿足關聯方之日起15個工作日內向銀行保險機構報告其關聯方情況,關聯交易應當簽訂書面交易協議。與同一關聯方之間長期持續發生關聯交易的,可簽訂統一交易協議,協議期限一般不超過三年。
5、一般關聯交易報關聯交易控制委員會備案,重大關聯交易由關聯交易控制委員會審查后、提交董事會批準且須經參會的非關聯董事2/3以上通過(非關聯董事人數不足3人的、應當提交股東會審議)。
6、銀行保險機構應當在簽訂以下交易協議后15個工作日內逐筆向銀保監會或其派出機構報告:
(1)重大關聯交易;
(2)統一交易協議的簽訂、續簽或實質性變更;
(3)銀保監會要求報告的其他交易。
7、銀行保險機構應當統計季度全部關聯交易金額及比例,并于每季度結束后30日內(信托公司為10個工作日內)通過關聯交易監管系統向銀保監會或其派出機構報送關聯交易有關情況。
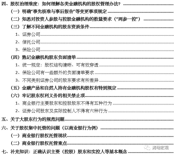
四、股權治理維度:如何理解各類金融機構的股權管理辦法?
截至目前,證券公司、商業銀行、信托公司以及保險公司等四大金融行業的股權管理規定或暫行辦法均已經發布,這意味著金融行業的股權亂象治理已進入深水區,并邁入正軌,需要我們對此有系統的把握。
(一)明確“事先核準與事后報告”等變更事項規定
這個規定主要針對商業銀行,即,
1、投資人及其關聯方、一致行動人單獨或合計擬首次持有或累計增持商業銀行資本總額或股份總額5%以上的,應當事先報銀監會或其派出機構核準。
2、投資人及其關聯方、一致行動人單獨或合計持有商業銀行資本總額或股份總額1%以上、5%以下的,應當在取得相應股權后10個工作日內向銀監會或其派出機構報告。
3、《信托公司股權管理暫行辦法》則規定投資人入股信托公司,應當事先報銀保監會或其派出機構核準,不過投資人及其關聯方、一致行動人單獨或合計持有上市信托公司股份未達到該公司股份總額5%的除外。
4、《證券公司股權管理規定》明確投資者通過交易所、股份轉讓系統購買券商股份達到 5%的,應當依法舉牌并報證監會批準。獲批前,投資者不得繼續增持該公司股份。證監會不予批準的,投資者應當在自不予批準之日起50個交易日(不含停牌時間,持股不足6個月的,應當自持股滿6個月后)內依法改正。
5、投資人購買上市保險公司股票,其所持股權比例達到保險公司股本總額的5%、15%和1/3的,應當自交易之日起5個工作日內向保險公司書面報告,保險公司應當在收到報告后10個工作日內報保監會批準。
關聯方、一致行動人合計持股達到保險公司財務II類、戰略類或者控制類股東標準的,其持股比例最高的股東應當報保監會批準。
(二)知悉對投資人參股與控股金融機構的數量要求(“兩參一控”)
具體來看基本均遵守著“兩參一控”的基本原則。
1、同一投資人及其關聯方、一致行動人作為主要股東參股商業銀行的數量不得超過2家,或控股商業銀行的數量不得超過1家。
2、同一投資人及其關聯方、一致行動人參股信托公司的數量不得超過2家,或控股信托公司的數量不得超過1家。
3、證券公司股東以及股東的控股股東、實際控制人參股證券公司的數量不得超過2家,其中控制證券公司的數量不得超過1家。
下列情形不計入參股、控制證券公司的數量范圍:(1)直接持有及間接控制證券公司股權比例低于5%;(2)通過所控制的證券公司入股其他證券公司;(3)證券公司控股其他證券公司;(4)為實施證券公司并購重組所做的過渡期安排; (5)國務院授權持有證券公司股權(6)中國證監會認定的其他情形。
4、投資人及其關聯方、一致行動人只能成為1家經營同類業務的保險公司的控制類股東。投資人為保險公司的,不得投資設立經營同類業務的保險公司。 投資人及其關聯方、一致行動人成為保險公司控制類和戰略類股東的家數合計不得超過2家。保險公司因為業務創新或者專業化經營投資設立保險公司的除外,但不得轉讓其設立保險公司的控制權。成為兩家以上保險公司控制類股東的,不得成為其他保險公司的戰略類股東。
(三)了解不同金融機構的股東資質條件
1、證券公司
(1)其股東最近3年應不存在重大違法違規記錄或重大不良誠信記錄;因故意犯罪被判處刑罰、刑罰執行完畢未逾3年;股權結構不清晰;對所投資企業經營失敗負有重大責任未逾3年。
(2)主要股東應滿足凈資產不低于5000萬元人民幣;不存在凈資產低于實收資本50%、或有負債達到凈資產 50%或者不能清償到期債務的情形,取消了之前“持續盈利要求”。
(3)證券公司從事的業務具有顯著杠桿性質,且多項業務之間存在交叉風險的,其第一大股東、控股股東還應當滿足最近3年持續盈利,不存在未彌補虧損;最近3年長期信用均保持在高水平,最近3年規模、收入、利潤、市場占有率等指標居于行業前列。其中控股股東還應當滿足總資產不低于 500 億元人民幣,凈資產不低于200億元人民幣;主營業務最近5年持續盈利。
(4)單個有限合伙企業控制證券公司的股權比例不得達到 5%;公司制基金入股證券公司且委托基金管理人管理證券公司股權的,該基金應當屬于政府實際控制的產業投資基金且已經國家有關部門備案登記。
(5)單個非金融企業實際控制證券公司股權的比例原則上不得超過 50%(原來規定為1/3)。
2、信托公司
(1)境內非金融機構、境內金融機構、境外金融機構和銀保監會認可的其他投資人可以成為信托公司股東。
(2)境內非金融機構作為信托公司股東,應當滿足最近2年內無重大違法違規經營記錄;最近2個會計年度連續盈利(如取得控股權、最近3個會計年度連續盈利);年終分配后凈資產不低于全部資產的30%(如取得控股權、則為40%);如取得控股權,權益性投資余額應不超過本企業凈資產的40%。
(3)金融產品可以持有上市信托公司股份,但單一投資人、發行人或管理人及其實際控制人、關聯方、一致行動人控制的金融產品持有同一上市信托公司股份合計不得超過該信托公司股份總額的5%。
(4)自然人可以持有上市信托公司股份,但不得為該信托公司主要股東。
3、保險公司
相較于券商和信托公司,保險公司的股東要求更為復雜和具體,但也沒有從根本上解決問題,保險行業的亂象并不會比其它金融行業少。
(1)事業單位和社會團體只能成為保險公司財務Ⅰ類股東;自然人只能通過購買上市保險公司股票成為保險公司財務Ⅰ類股東;單一資產管理計劃或者信托產品持有上市保險公司股票的比例不得超過該保險公司股本總額的5%。
(2)監管部門對保險公司的財務I類股東、財務II類股東、戰略類股東以及控制類股東條件也進行了設定,即股東門檻依次提高。

(3)針對保險公司股東為境內有限合伙企業、境內事業單位和社會團體、境外金融機構以及保險公司的,還有一些特別規定,具體如表:

(4)單一股東持股比例不得超過保險公司注冊資本的1/3;單一境內有限合伙企業持股比例不得超過保險公司注冊資本的5%,多個境內有限合伙企業合計持股比例不得超過保險公司注冊資本的15%。
保險公司因為業務創新、專業化或者集團化經營需要投資設立或者收購保險公司的,其出資或者持股比例上限不受限制。
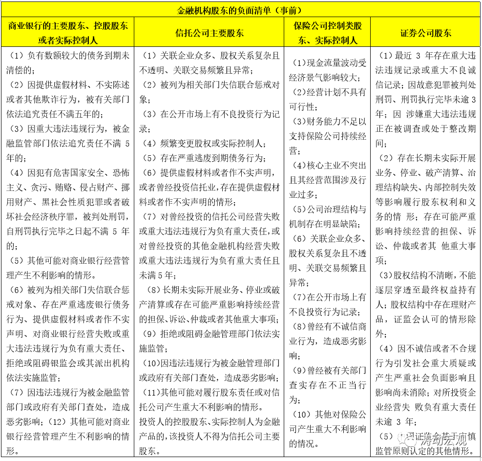
(四)熟記金融機構股東負面清單
1、統一規定:股權結構清晰、可有效穿透
《商業銀行法(建議修改稿)》以及各類金融股權管理辦法均列示了對應金融機構股東的負面清單,這兩年有一個最明顯的變化是對透明度和可穿透提出了新要求,如信托公司的主要股東、保險公司控制類股東及實際控制人應沒有“關聯企業眾多、股權關系復雜且不透明、關聯交易頻繁且異常”,證券公司股東還應規避“股權結構不清晰,不能逐層穿透至最終權益持有人”等情形。

2、保險公司有一些額外的負面清單要求
包括曾經委托他人或者接受他人委托持有保險公司股權;曾經投資保險業,存在提供虛假材料或者作不實聲明的行為、對保險公司經營失敗負有重大責任未逾三年、對保險公司重大違規行為負有重大責任以及拒不配合保監會監督檢查。
3、不同類別證券公司的股東要求有所差異
(1)對于專業類證券公司(指從事證券經紀、證券投資咨詢、財務顧問、證券承銷與保薦以及證券自營等傳統常規傳統證券業務),考慮到其業務活動主要以中介服務為主,不涉及大額負債及大額資本中介,外部性較低,僅要求其主要股東、控股股東具備基本條件。
(2)對于綜合類證券公司(指從事的業務具有顯著杠桿性質且多項業務之間存在交叉風險,如股票期權做市、場外衍生品、股票質押回購等復雜業務),考慮到資本消耗較高,與其他金融體系聯系緊密,外部性顯著,要求其主要股東和控股股東需具備較高的管控水平和資本補充能力。
同時《證券公司股權管理規定(征求意見稿)》還下調了綜合類證券公司控股股東、主要股東資產規模和營業收入要求,如將綜合類證券公司控股股東的資產規模要求調整為“總資產不低于500億元人民幣,凈資產不低于200億元人民幣”,刪除了控股股東“最近3年主營業務收入累計不低于1000億元”、主要股東“最近3年營業收入累計不低于500億元”要求。
(五)金融產品和自然人持有金融機構股權有特別規定
1、金融產品可以持有上市商業銀行和上市信托公司股份,但單一投資人、發行人或管理人及其實際控制人、關聯方、一致行動人控制的金融產品持有同一商業銀行股份合計不得超過該商業銀行和信托公司股份總額的5%。
2、信托公司主要股東不得以發行、管理或通過其他手段控制的金融產品持有該信托公司股份。
3、自然人可以持有上市信托公司股份,但不得為該信托公司主要股東。同時自然人只能通過購買上市保險公司股票成為保險公司財務I類股東。
(六)牢記股東權利義務的相關禁止項
商業銀行、證券公司以及信托公司的相關規定具有參考價值:
1、商業銀行主要股東和控股股東不得有五種行為
(1)以委托資金、負債資金等非自有資金或者資產管理產品、投資基金等金融產品所募集的資金出資;
(2)虛假出資、循環出資、抽逃出資;
(3)濫用股東權利和股東有限責任,損害商業銀行、其他股東、債權人以及其他利益相關人的合法權益;
(4)以不正當手段干預董事會、高級管理層的經營管理;
(5)操縱市場、擾亂金融秩序或者以其他方式謀取不正當利益。
(6)主要股東自取得股權之日起五年內不得轉讓所持有的股權,不得以發行、管理或通過其他手段控制的金融產品持有該商業銀行股份。
商業銀行的實際控制人不得濫用控制權,損害商業銀行、股東、債權人以及其他利益相關人的合法權益。
2、證券公司股東及實際控制人不得有六種行為
(1)虛假出資、出資不實、抽逃出資或者變相抽逃出資;
(2)違反法律、行政法規和公司章程的規定干預證券公司的經營管理活動;
(3)濫用股東權利或影響力,占用證券公司或者客戶的資產,干預董事會、高級管理層享有的決策權和管理權,不得進行利益輸送,損害證券公司、其他股東或者客戶的合法權益;
(4)違規要求證券公司為其或其關聯方提供融資或者 擔保,或者強令、指使、協助、接受證券公司以其證券經紀客戶或者證券資產管理客戶的資產提供融資或者擔保;
(5)與證券公司進行不當關聯交易,利用對證券公司 經營管理的影響力獲取不正當利益;
(6)未經批準,委托他人或接受他人委托持有或管理證券公司股權,變相接受或讓渡證券公司股權的控制權。
五、關于大股東行為的規范問題
2021年6月17日,銀保監會發布《銀行保險機構大股東行為監管辦法(試行)》(征求意見稿),對大股東行為提出了一系列要求。比較重要的內容如下:
(一)大股東應當逐層說明其股權結構直至實控人、最終受益人,以及與其他股東的關聯關系或一致行動關系,嚴禁隱藏實控人、隱瞞關聯關系、股權代持、私下協議等違法違規行為。
(二)大股東與銀行保險機構之間不得直接或間接交叉持股。
(三)大股東質押銀行保險機構股權數量超過其所持股權數量的50%時,大股東及其所提名董事不得行使在股東(大)會和董事會上的表決權。對信托公司、特定類型金融機構另有規定的,從其規定。
(四)大股東不得以所持銀行保險機構股權為非本單位及其關聯方的債務提供擔保,不得利用股權質押形式,代持銀行保險機構股權、違規關聯持股以及變相轉讓股權。
(五)大股東不得委托本單位及其關聯方、一致行動人以外的人員代理參加股東(大)會,同時大股東亦不得接受其他非關聯方、一致行動人的股東委托參加股東(大)會。
(六)大股東及其所在企業集團的工作人員,不得兼任銀行保險機構的高管。
(七)大股東非公開發行債券的,銀行保險機構不得為其提供擔保,不得直接或通過金融產品購買。
(八)大股東不得利用銀行保險機構的名義進行不當宣傳,嚴禁混淆持牌與非持牌金融機構之間的產品和服務,或放大非持牌機構信用,謀取不當利益。
(九)大股東不具備資本補充能力或不參與增資的,不得阻礙其他股東增資或合格的新股東進入。
(十)嚴禁大股東對銀行保險機構的不當干預,同時嚴禁大股東與銀行保險機構開展不當關聯交易,鼓勵大股東減少與銀行保險機構開展關聯交易的數量和規模,禁止不當關聯交易和不當干預行為主要包括:

股權托管的重要性在于可以通過股權托管制度,提高商業銀行股權管理規范性和股權信息透明度,有助于加強對股東的穿透監管和關聯交易監管。
(一)商業銀行股權托管現狀
1、目前上市銀行(含A股和港股)以及在新三板掛牌的銀行均已按照《證券法》的規定集中統一在中國證券登記結算中心(簡稱中國結算)完成股權托管。
2、多數地方性銀行的股權相關工作由自身負責,而不是委托給第三方托管機構,主要原因如下:
(1)目前全國區域性股權市場運營機構比較冗雜,雖然證監會在2018年分別發布了第一批和第二批區域性股權市場運營機構名單,但距今也僅2年左右的時間,相關業務經驗不足以及安全保障不夠。
(2)一些地方性銀行處于準備上市的過程中,并且未上市銀行的股東多為200人(機構)以下,銀行本身完全可以覆蓋掉,因此將股權相關信息托管在區域性股權市場運營機構中的必要性便明顯降低。
(3)區域股權市場運營機構的獨立性存疑,且其股東大多為當地政府及其相應的金融機構,存在同業相競的問題。
(二)商業銀行股權托管重點
《商業銀行股權托管辦法》(2019年第2號令)明確規定“未進行股權托管的銀行,2020年6月底前要完成托管;已完成股權托管的銀行,需對照2019年第2號令進行自查;2021年12月底前需完成全部股權確權(可以有特殊情況)”。

七、補充知識:正確認識主要(控股)股東和實控人等基本概念
首先需要明確金融機構股東的相關當事人等基本概念,具體如主要股東、控股股東、實際控制人、一致行動(人)、最終受益人和重大影響等。這些概念大都源自《中華人民共和國公司法》和《企業會計準則第36號關聯方披露》。
(一)進一步可將金融機構股東的相關當事人分為兩類,一是投資人(如主要股東、控股股東和實際控制人);二是間接關系的(如關聯方、一致行動人和最終受益人)。明確上述概念實際上也是為了更好地落實穿透原則,即逐層穿透,直至透明。其中,股東及其關聯方、一致行動人的持股比例要合并計算。
這里需要關注2021年6月17日銀保監會發布的《銀行保險機構大股東行為監管辦法(試行)》(征求意見稿)對“大股東”內涵的界定。

(二)《證券公司股權管理規定(征求意見稿)》根據持股比例和對證券公司經營管理的影響,將證券公司股東分為三類:(1)控股股東;(2)主要股東;(3)持有證券公司 5%以下股權的股東。
(三)《保險公司股權管理辦法》根據持股比例、資質條件和對保險公司經營管理的影響,將保險公司股東分為四類:(1)財務I類股東(持有股權小于5%);(2)財務II類股東(持有股權大于5%、小于15%);(3)戰略類股東(持有股權大于15%、小于1/3或表決權已足以對保險公司股東(大)會的決議產生重大影響的股東);(4)控制類股東(持有股權大于1/3或者表決權已足以對保險公司股東(大)會的決議產生控制性影響的股東)。
注:文章為作者獨立觀點,不代表資產界立場。
題圖來自 Pexels,基于 CC0 協議
本文由“任博宏觀倫道”投稿資產界,并經資產界編輯發布。版權歸原作者所有,未經授權,請勿轉載,謝謝!

任博宏觀倫道 











