鐺煮山川,粟藏世界,有明月清風知此音。呵呵笑,笑釀成白酒,散盡黃金。
作者:克而瑞研究中心
來源:克而瑞地產研究(ID:cricyjzx)
二手房交易去中介化較難成行,政府交易平臺意欲加強市場監管而非做大交易規模。
近日,杭州正式上線“二手房交易監管服務平臺”,看似將打破傳統依賴中介機構的二手房銷售方式。聯系到此前深圳、成都、上海等12城相繼發布二手房成交參考價,并將二手房貸款額度與成交參考價掛鉤,濟南、臨沂、濟寧等多城更是出現二手房停貸的現象。隨著調控政策層層加碼,是否預示著二手房市場將進入真正的寒冬?
01
二手房交易去中介化較難成行
政府交易平臺意欲加強市場監管
而非做大交易規模
其一,信息不對稱,廣大的中介門店壟斷周邊小區全部待售房源信息,買家只有通過中介渠道才能在更大范圍挑選自己所鐘意的房源。
其二,交易資金安全性,二手房交易的特點在于大額、低頻次,注定買賣雙方均是風險厭惡型,通過增加中介機構這層環節,可以打破陌生人之間的信任壁壘,便有買賣雙方都能安心交易。
其三,提供必要的服務,表現于中介從業人員協調買賣雙方議價,盡快達成買賣雙方都認可的交易價格,并輔助辦理銀行貸款、交易過戶、繳納稅費等業務。
表面上看,杭州上線“二手房交易監管服務平臺”可以解決信息不對稱問題,省出了一大筆支付給中介機構的傭金。但實際來看,陌生人之間的信任關系極難構建,尤其是大額交易的二手房市場,首要關注點便是交易資金的安全性,將對方想象成“非誠信者”也許是更安全的交易策略,才能將交易資金安全風險降到最低。
我們認為二手房交易去中介化較難成行,一方面,二手房業主較難接受將個人信息完全曝露于網絡化的“二手房交易監管服務平臺”,部分不良人員“鉆空子”的風險實難有效規避。另一方面,即使政府平臺可以做到全面監管買賣合同約定的交易資金,但由于二手房交易長期以來存在著做低總價合理避稅的“貓膩”,實際成交價與合同約定價之間的價差便成為交易資金風險的敞口,交易資金安全性實難做到全面保障。
因此,政府搭建“二手房交易監管服務平臺”主要還是起到加強市場監管的功效,重點整治發布虛假房源、二手房價格虛高、學區炒作等市場亂象,其對二手房交易市場影響有限,預計絕大多數二手房仍將通過中介渠道撮合成交,政府交易平臺實難做大交易規模,大幅提升市場占有率。
02
深圳、成都、西安等12城
落地二手房成交參考價
按揭貸款依此實行上限額度管控
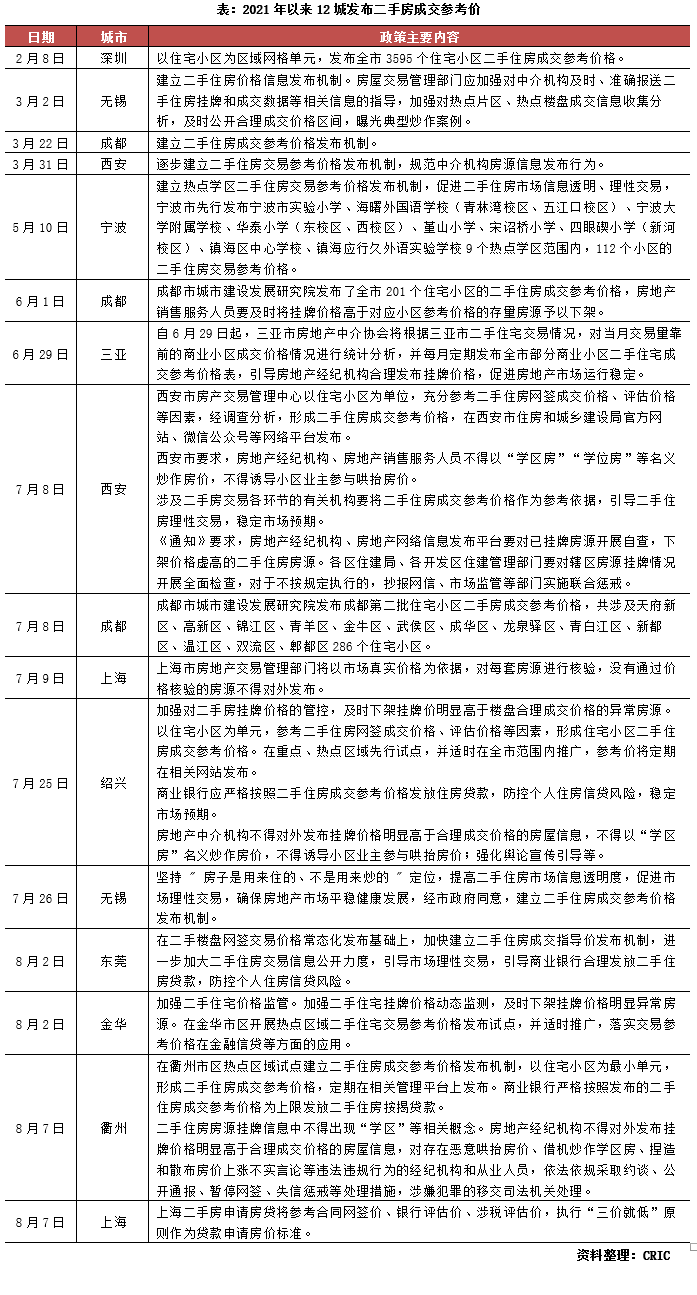
2021年以來,熱點城市紛紛加碼調控,并下沉到縣級市,地方調控趨于高頻化、精準化,根據市場過熱的實際情況,針對性采取調控政策措施,全面落實穩地價、穩房價、穩預期。其中,二手房成交參考價成為本輪調控的新舉措。
據不完全統計顯示,自2月8日深圳率先發布二手住房成交參考價格以來,截至目前已有無錫、成都、西安等12個城市相繼建立二手房成交參考價格,以期維穩二手房市場,防止二手房價格異動上漲。
其一,以成交參考價為準繩,嚴控二手房掛牌價。成都、紹興、金華等均加強二手房掛牌價格的監測,及時下架掛牌價明顯高于樓盤合理成交價的異常房源。
其二,以成交參考價為上限,二手房按揭貸款實行額度管控。典型如上海,二手房申請房貸將參考合同網簽價、銀行評估價、涉稅評估價,執行“三價就低”原則作為貸款申請房價標準。而從我們實際調研情況來看,濟南、臨沂、濟寧等多城更是出現二手房停貸的現象。
其三,學區房仍是重點監管領域,具體涉及二手房掛牌信息不得出現“學區”等相關概念,不得以“學區房”、“學位房”等名義炒作房價。

03
政策加碼后深圳一、二手房市場齊轉冷
7月成交皆創新低、打新棄購率大幅增加
鑒于二手房參考價與實際成交價猶存較大價差,二手房按揭貸款依成交參考價實行上限額度管控,必然導致二手房首付比例將大幅抬升,二手房成交或將明顯回落,甚至會波及賣一套再買一套的改善性換房需求,新房市場也將同步降溫。
典型如深圳,2020年前三季度,得益于經營貸進場,深圳二手房市場銷售火爆,7月二手住宅成交面積躍升至123萬平方米,創近年來單月新高。不過,隨著調控政策加碼,2020年四季度深圳二手房市場明顯降溫,成交逐漸回落至正常水平。
2021年2月,深圳率先落地二手房成交參考價,疊加監管部門嚴打經營貸,嚴防信貸資金違規流入房地產市場。受此影響,2021年二季度以來,深圳二手房市場下行壓力加劇,成交逐月走低,6、7兩月二手住宅成交面積低至26萬平方米,再創年內新低。
與此同時,深圳新房市場同步轉冷,7月供應持續放量,商品住宅供應面積進一步提升至65萬平方米,成交卻不增反降,成交面積跌至34萬平方米,甚至創年內新低。
以往火爆打新的盛況已難覓蹤跡,取而代之的是棄購率大幅增加。例如萬科都會四季花園,開盤去化率不足6成,認籌客戶棄購率則達到35%;又如康達爾山海上城,開盤去化率約3成,認籌客戶棄購率則達到40%。

展望未來,政府搭建“二手房交易監管服務平臺”并非完全取代中介機構,主要目標還是加強二手房市場監管。而對二手房市場而言,二手房成交參考價、信貸資金管控等政策組合拳更具“殺傷力”,難免將延長二手房交易周期,二手房成交活躍度下降甚至將波及新房市場。類比于深圳,在調控政策層層加碼后,上海、成都、西安等熱點城市一、二手房市場或將明顯降溫,成交將逐漸回落至正常水平,但并不會明顯失速,房價也將趨勢性走穩。
注:文章為作者獨立觀點,不代表資產界立場。
題圖來自 Pexels,基于 CC0 協議
本文由“克而瑞地產研究”投稿資產界,并經資產界編輯發布。版權歸原作者所有,未經授權,請勿轉載,謝謝!

克而瑞地產研究 











