鐺煮山川,粟藏世界,有明月清風知此音。呵呵笑,笑釀成白酒,散盡黃金。
作者:毛小柒
來源:濤動宏觀(ID:jinrongjianghu123123)
一、銀保監會的行政處罰已呈現常態化
2018年以來,銀保監會的行政處罰、重大處罰案例公示和風險提示基本已經常態化,如按季度披露行政處罰情況和按季度通報銀行保險業消費投訴情況、相繼公布三批重大違法違規股東、不定期公布重大處罰案例和風險提示(如警惕明星代言產品和養老投資產品騙局等)等等。
整體上看,雖然銀保監會及地方銀保監局處罰的案例很多且2020年以來發布頻率明顯提升,但真正通過官網進行披露的并不多,這些被披露的案例大多警示意義成分更明顯,預計各地銀保監局在具體實操時也會爭相效仿。

二、消費者權益保護是近兩年重點披露案例聚焦點
(一)近年來加大了消費者權益保護的力度
和資本市場更加重視保護投資者利益一樣,銀行保險領域近年來加大了消費者權益保護的力度。為此,銀保監會分別于2019年10月、2019年11月和2021年7月發布了194號文、38號文和24號文。
與此同時,銀保監會官網還相繼通報了廣發銀行、浦發銀行、中信銀行、招聯消費金融、光大銀行、新網銀行、平安銀行、馬上消費金融以及興業銀行等金融機構侵害消費者權益的案例通報,這些案例大多侵害了消費者的知情權、自主選擇權和公平交易權,多體現為抬升消費者融資成本等。

(二)相關案例通報
這些案例包括但不限于:
1、脫口秀演員池子控訴中信銀行未經許可向他人提供個人賬戶信息事件
2020年5月,脫口秀演員池子控訴中信銀行在未經其本人授權的情況下,將個人賬戶明細提供給與其有經濟糾紛的笑果文化。2020年5月9日,銀保監會官網發布《關于中信銀行侵害消費者合法權益的通報》,稱“2020年3月,中信銀行在未經客戶本人授權的情況下,向第三方提供個人銀行賬戶交易明細,違背為存款人保密的原則”。2021年3月19日,銀保監會消保局發布的罰單顯示,中信銀行因此事被處罰單450萬元。
2、中行“原油寶”產品風險事件
(1)2020年4月21日凌晨美國WTI原油期貨5月合約跌出史上第一個負數結算價-37.63美元,致使中行原油寶美國原油5月合約發生“穿倉”,此后,大量投資者紛紛維權,向中國銀行討要說法(據悉中行原油寶有6萬余客戶、此次穿倉事件造成的總體損失不低于90億元。
(2)2020年5月銀保監會介入,同年12月5日,銀保監會官網發布中行“原油寶”產品風險事件的相關違法違規行為:
第一,產品管理不規范,包括保證金相關合同條款不清晰、產品后評價工作不獨立、未對產品開展壓力測試相關工作等;
第二,風險管理不審慎,包括市場風險限額設置存在缺陷、市場風險限額調整和超限操作不規范、交易系統功能存在缺陷未按要求及時整改等;
第三,內控管理不健全,包括績效考核和激勵機制不合理、消費者權益保護履職不足、全行內控合規檢查未涵蓋全球市場部對私產品銷售管理等;
第四,銷售管理不合規,包括個別客戶年齡不滿足準入要求、部分宣傳銷售文本內容存在夸大或者片面宣傳、采取贈送實物等方式銷售產品等。
此事件中,銀保監會對中國銀行及其分支機構合計罰款5050萬元;對中國銀行全球市場部兩任總經理均給予警告并處罰款50萬元,對中國銀行全球市場部相關副總經理及資深交易員等兩人均給予警告并處罰款40萬元。
3、招聯消費金融、馬上消費金融與新網銀行侵害消費者權益
2020年10月、2021年3月與2021年6月銀保監會官網相繼通報了招聯消費金融、新網銀行與馬上消費金融等三家機構侵害消費者權益的案例,相關問題集中在夸大及誤導宣傳、合作商管控不力、收費及定價不合理等等。具體看,
(1)招聯消費金融存在夸大及誤導宣傳、未向客戶提供實質性服務而不當收取費用、對合作商管控不力、催收管理不到位等問題。
(2)馬上消費金融存在營銷宣傳夸大誤導、產品定價管理不規范、學生貸款管理不規范、合作商管控不嚴、聯合貸款管理不到位、不合規催收、消費者權益保護體制機制不完善等問題。
(3)新網銀行的問題主要集中在違規放款、對車貸金額存在異議、貸款息費過高、暴力催收等方面。
第一,存在對部分借款人貸款申請資料真實性核查不到位的問題。
第二,存在短信催收缺乏相應的管理制度、電話催收操作規程不完備等問題。
第三,與某互聯網平臺合作業務推高了消費者融資成本,消費者被該互聯網平臺收取的平臺費或服務費與汽車融資金額之比集中在14%至28%之間,有的費率達到30%以上;新網銀行向消費者發放貸款的年利率區間為7.7%-8.9%,均值為8.49%。消費者承擔的融資綜合成本大幅高于汽車消費貸款正常息費水平。

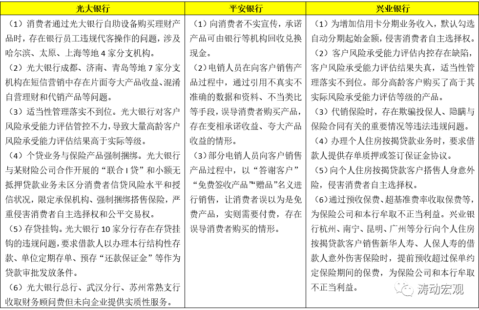
4、光大銀行、平安銀行與興業銀行侵害消費者權益
(1)2021年2月3日,銀保監會消費者權益保護局發布通報,稱光大銀行存在短信營銷宣傳混淆自營和代銷產品、適當性管理落實不到位、個貸業務與保險產品強制捆綁等6類違規問題。
(2)2020年4月16日,銀保監會消費者權益保護局發布通報,稱浦發銀行代理銷售的私募產品時存在侵害消費者權益的諸多行為:
第一,準入環節未對所代理的產品進行充分分析,盡職調查不到位,與相關監管規定不符。
第二,在向部分客戶銷售所代理的產品時,未按照監管要求,在網點專門區域銷售代銷產品并錄音錄像,而是采用上門服務模式。
第三,產品合同的首頁出現了明顯的浦發銀行標識,容易使消費者誤認為該產品為浦發銀行自主管理理財產品,與相關監管規定不符。
第四,風險揭示書中未包含產品類型、產品風險評級及適合購買的客戶評級、客戶權益須知等內容,與相關監管規定不符。
第五,未按照監管要求,在產品發行后持續跟蹤和穿透管理。
(3)2021年5月11日,銀保監會消費者保護局發布通報,稱平安銀行銷售金融產品時存在進行不實宣傳、以贈品名義銷售產品、未經消費者同意擅自扣劃資金并進行消費分期等問題。
(4)2021年7月7日,銀保監會消費者保護局通報興業銀行存在默認勾選信用卡自動分期起始金額、適當性管理落實不到位、向個人住房按揭貸款客戶搭售人身意外險以及代銷保險業務中欺騙投保人、隱瞞與保險合同有關的重要情況等6類違法違規問題。

(三)關于違規涉企收費問題的通報(“七不準、四公開、兩禁兩限”)
近年來監管部門對銀行涉企收費問題較為關注。特別是在“七不準”、“四公開”以及“兩禁兩限”之外,2020年5月25日銀保監會等六部門發布的《關于進一步規范信貸融資收費降低企業融資綜合成本的通知》(銀保監發〔2020〕18號)還特別明確提出“不得利用市場優勢地位附加不合理條件、強制捆綁銷售、轉嫁成本、違規收費,變相增加小微企業隱性融資成本……全面評估助貸、增信環節的綜合融資成本”。
1、2020年7月8日,銀保監會發布《關于銀行違規涉企收費案例的通報》,指出部分銀行及分支機構在提供融資過程中存在強制搭售保險產品、超公示標準收取市場調節價費用、未提供服務而收費等違規涉企收費問題,涉及6個案例。
(1)農行湄潭縣支行要求借款人出具了購買由本行代理保險的承諾書,作為貸款發放條件。
(2)農行福建省石獅市支行超公示標準向客戶收取市場調節價費用。
(3)農行內蒙古自治區錫林浩特市支行信用證開證手續費為當地同類型機構最高收費的10倍。
(4)浦發銀行青島分行未通過物理空間或電子網絡渠道向甲方提供協議約定的票據貼現、質押融資等融資類服務,以及票據入池、保管、信息查詢、到期托收等服務,但進行了收費。
(5)大連銀行第一中心支行沒有針對客戶實際經營和財務狀況提供實質性服務,但收取了咨詢費。
(6)北京農商行超標準收取保理業務手續費。
2、2020年11月21日,銀保監會官網發布《關于部分銀行保險機構助貸機構違規抬升小微企業綜合融資成本典型問題的通報》,對部分機構在貸款中違規收取應減免費用,強制捆綁銷售,收取高額服務費和代理手續費等問題進行通報。
(1)工行部分分支機構違規向小微企業收取貸款承諾費、投融資顧問費等“兩禁兩限”費用,違反了《關于支持商業銀行進一步改進小型微型企業金融服務的補充通知》(銀監發〔2011〕94號)的規定,即“除銀團貸款外,商業銀行不得對小型微型企業貸款收取承諾費、資金管理費,嚴格限制對小型微型企業收取財務顧問費、咨詢費等費用”。
(2)民生銀行違規向小微企業收取貸款承諾費、銀行承兌匯票敞口管理費、法人賬戶透支業務承諾費等“兩禁兩限”費用以及在已有抵押的前提下向客戶銷售保險費率較高的人身意外險,提取高額代理手續費。
(3)平安保險(集團)下屬平安普惠與興業銀行合作發放小微企業普惠型貸款,強制捆綁銷售保險,收取高額服務費,推高綜合融資成本。
(四)2020年6月以來相繼發布六大風險提示
2020年6月以來,銀保監會消費者權益保護局通過官網發布了一系列風險提示,來加強金融消費者權益保護。具體看,

(一)廣發銀行違規擔保案件(僑興私募債,罰沒合計7.22億元)
1、2016年12月20日,廣東惠州僑興集團下屬的2家公司在“招財寶”平臺發行的10億元私募債(浙商財險公司提供保證保險、廣發銀行惠州分行出具兜底保函)到期無法兌付,隨后10余家金融機構拿兜底保函等協議,先后向廣發銀行主張債權,致使廣發銀行違規擔保事件爆發,該案涉及金額約120億元,其中銀行業金融機構約100億元(主要用于掩蓋巨額不良資產和經營損失)。
2、該案例暴露出廣發銀行存在如下問題:(1)對分支機構既存在多頭管理,又存在管理真空,印章、合同、授權文件、營業場所、辦公場所等方面管理混亂;(2)對于監管部門三令五申、設定紅線的同業、理財等方面的監管禁令,涉案機構置若罔聞,違規“兜底”,承諾保本保收益;(3)涉案機構采取多種方式,違法套取其他金融同業的信用,為已出現嚴重風險的企業巨額融資,掩蓋風險狀況,致使風險擴大并在一部分同業機構之間傳染;(4)內部員工法紀意識、合規意識、風險意識和底線意識薄弱,形成跨部門作案小團體,與企業人員和不法中介串通作案,收取巨額好處費,中飽私囊;(5)過分注重業績和排名。
3、此案中,銀監會最終對廣發銀行總行、惠州分行及其他分支機構的違法違規行為罰沒合計7.22億元,其中,沒收違法所得17553.79萬元,并處以3倍罰款52661.37萬元,其他違規罰款2000萬元。同時銀監會對廣發銀行惠州分行原行長、2名副行長和2名原紀委書記分別給予取消五年高管任職資格、警告和經濟處罰,對6名涉案員工禁止終身從事銀行業工作,對廣發銀行總行負有管理責任的高級管理人員也將依法處罰。
同時銀保監會還對廣發銀行總行時任董事長、時任行長等總行責任人員,對廣發銀行惠州分行原行長、2名副行長、2名原紀委書記及6名涉案人員等分行責任人員給予行政處罰。
(二)浦發銀行成都分行違規發放貸款案件(罰款4.62億元)
1、2017年底銀監會在現場檢查中發現浦發銀行成都分行為掩蓋不良貸款,通過編造虛假用途、分拆授信、越權審批等手法,違規辦理信貸、同業、理財、信用證和保理等業務,向1493個空殼企業授信775億元,換取相關企業出資承擔浦發銀行成都分行不良貸款。
2、此案暴露出浦發銀行成都分行存在諸多問題:(1)該分行多年來采用違規手段發放貸款,銀行內控體系未能及時發現并糾正;(2)該分行采取弄虛作假、炮制業績的不當手段,粉飾報表、虛增利潤,過度追求分行業績考核在總行的排名;(3)為達到繞開總行授權限制、規避監管的目的,該分行化整為零,批量造假,以表面形式的合規掩蓋重大違規;(4)浦發銀行總行對分行長期不良貸款為零等異常情況失察、考核激勵機制不當、輪崗制度執行不力、風險重視不夠等。
3、四川銀監局最終對浦發銀行成都分行罰款4.62億元;對浦發銀行成都分行原行長、2名副行長、1名部門負責人和1名支行行長分別給予禁止終身從事銀行業工作、取消高管任職資格、警告及罰款。同時銀保監會還對浦發銀行總行時任董事長、行長、1名原副行長等總行責任人員,對浦發銀行成都分行原行長、2名副行長、1名部門負責人和1名支行行長等分行責任人員給予行政處罰。
(三)郵儲銀行甘肅武威文昌路支行違規票據案件(合計罰款2.95億元)
1、2016年12月末,郵儲銀行甘肅省分行對武威文昌路支行核查中發現,吉林蛟河農商行購買該支行理財的資金被挪用,由此暴露出該支行原行長以郵儲銀行武威市分行名義,違法違規套取票據資金的案件,涉案票據票面金額79億元,非法套取挪用理財資金30億元。
2、這是一起銀行內部員工與外部不法分子內外勾結、私刻公章、偽造證照合同、違法違規辦理同業理財和票據貼現業務、非法套取和挪用資金的重大案件,涉及該案的相關機構肆意妄為,不具備資質開展非標理財產品投資,違規接受第三方金融機構信用擔保,違規通過簽訂顯性或隱性回購條款、“倒打款”甚至“不見票”“不背書”開展票據交易,項目投前調查不盡職、投后檢查不到。
3、除對各機構人事作出處理外,最終銀監會還對案發機構郵儲銀行武威市分行罰款9050萬元,對違規購買理財的機構吉林蛟河農商行罰沒7744萬元,對紹興銀行、南京銀行鎮江分行、廈門銀行、河北銀行、長城華西銀行、湖南衡陽衡州農商行、河北定州農商行、廣東南粵銀行、邯鄲銀行、乾安縣農村信用聯社等10家違規交易機構共計罰款12750萬元,以上罰款合計為29544萬元。
(四)陜西、河南銀行業金融機構黃金質押貸款案件(合計罰款5250萬元)
2016年5月,陜西潼關縣聯社發生一起2000萬元質押貸款案件,隨后陜西、河南銀監局組織轄內銀行業金融機構開展全面排查,發現多名外部不法人員橫跨陜西、河南兩省,以純度不足的非標準黃金做質押物,騙取19家銀行業金融機構190億元貸款。2018年1月,陜西、河南銀監局依法查處轄內銀行業金融機構質押貸款案件,對兩地涉及該案的19家銀行業金融機構共計罰款5250萬元,并處罰104名責任人。
(五)蒙贛豫粵川等5家省聯社違法違規案件(合計罰款3172.70萬元)
1、2017年,原銀監會對內蒙古、江西、河南、廣東、四川等5家省聯社進行現場檢查發現,5家省聯社存在一些突出的違法違規行為:(1)對農合機構偏離支農服務主業沒有有效糾正;(2)在落實風險防控處置責任方面履職不力,導致轄內風險持續積聚,高風險機構數量上升,對地方金融安全造成較為嚴重的影響;(3)部分省聯社嚴重違反監管規定,違規設立實體企業、未經批準超范圍開展業務等,個別省聯社甚至越權干預農合機構經營決策,違規牽頭組織發放大額、異地、非涉農貸款,形成大額風險暴露;(4)高管人員違規履職問題突出。
2、最終銀保監會體系對5家省聯社合計罰款3172.70萬元,沒收違法所得270.5萬元。人員處罰方面,對省聯社63名責任人員分別給予取消任職資格、警告和罰款,其中42人合計罰款455.5萬元。
四、重大違法違規案例
(一)2020年8月:對農業與建設銀行等兩家機構合計處罰9235.60萬元
2020年8月,銀保監會對農業銀行、建設銀行及相關責任人員依法作出行政處罰決定。具體看,
1、對農業銀行風險管理及內控有效性現場檢查發現的向關系人發放信用貸款、貼現資金直接回流至銀行承兌匯票出票人等多項違法違規行為,銀保監會依法對該行罰沒合計5315.6萬元,并對相關責任人員給予行政處罰。
2、對建設銀行同業和理財(資管)業務現場檢查發現的理財資金違規投資房地產、未做到理財業務與自營業務風險隔離等多項違法違規行為,銀保監會依法對該行罰款3920萬元,并對相關責任人員給予行政處罰,其中,禁止1名責任人員終身從事銀行業工作。
(二)2020年9月:對民生浙商廣發華夏與華融等5家機構處罰3.2億元
2020年9月4日,銀保監會官網披露對民生銀行、浙商銀行、廣發銀行、華夏銀行、華融資產等5家機構處罰金額合計3.20億元,處罰事由包括為土儲項目和地產企業融資、通過理財產品實現本行資產出表和同業投資接受回購承諾、向關系人發放信用貸款、向不合格個人投資發行權益理財產品、違規收購資產等。

(三)2021年1月:對國開行、工行、郵儲等7家機構處罰1.995億元
2021年1月,銀保監會對國開行、國銀金融租賃、工商銀行、郵儲銀行、長城資產、長城新盛信托、長城華西銀行等多家金融機構及相關責任人員處罰金額合計1.995億元,處罰事由包括違規為政府融資、不良資產非潔凈出表、理財資金投資他行資產收益權、為非保本理財產品出具保本承諾、違規對外擔保等。

(四)2021年5月:對華夏渤海中行招行東亞等5家銀行處罰3.66億元
2021年5月,銀保監會查處華夏銀行、渤海銀行、中行、招商銀行、東亞銀行(中國)等5家機構違法違規行為,處罰金額合計約3.66億元,處罰事由包括理財資金對接本行信貸資產、理財產品發售不合規、違規發放并購貸款、違規向房地產項目融資等。

(五)2021年7月:對民生浦發交通以及進出口等4家銀行處罰近3億元
1、2021年7月16日,銀保監會對民生銀行、浦發銀行、交通銀行以及進出口銀行等4家機構分別處罰11450萬元、6920萬元、4100萬元和7345.60萬元,合計處罰金額達到29815.60萬元。
2、民生銀行、浦發銀行與交通銀行分別在同業、理財與委托貸款等業務存在如下問題:(1)內控管理不完善,業務制度不健全,前期檢查發現的部分違法違規行為整改不到位,甚至屢查屢犯;(2)風險隔離不到位,理財產品之間、理財產品與自營業務之間的不當交易仍時有發生;(3)產品管理不規范,未完全執行“穿透式管理”要求,部分理財產品未準確登記、報告和披露底層資產信息;(4)為房地產市場或地方政府違規提供融資。
3、進出口銀行則分別于2008年及2010年違規投資企業股權,數額較大,時間持續較長;租金保理業務基礎交易不真實;違反國家壓降地方債務的政策要求,變相支持地方政府舉債等。情形依然存在等。
注:文章為作者獨立觀點,不代表資產界立場。
題圖來自 Pexels,基于 CC0 協議
本文由“任博宏觀倫道”投稿資產界,并經資產界編輯發布。版權歸原作者所有,未經授權,請勿轉載,謝謝!
原標題: 近年銀保監會官網都披露過哪些處罰案例?

任博宏觀倫道 











