鐺煮山川,粟藏世界,有明月清風知此音。呵呵笑,笑釀成白酒,散盡黃金。
作者:感恩贊賞你
來源:小債看市(ID:little-bond)
隨著國內生豬價格回落,生豬養殖企業的盈利情況也出現大幅縮水,號稱“農牧食品行業領導者”的新希望業績爆雷。
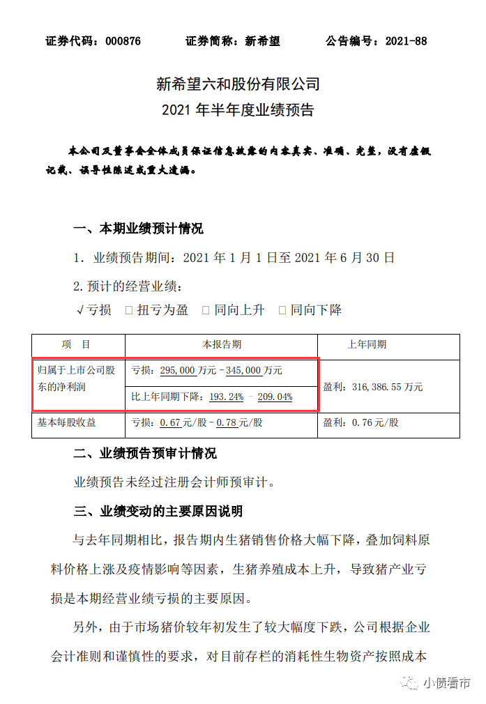
7月15日,新希望(000876.SZ)公告稱,上半年預計經營業績為虧損,報告期內歸屬于上市公司股東的凈利潤預虧29.5億-34.5億元,比上年同期下降193.24%- 209.04%。

2021年半年度業績預告
面對上述經營業績情況,新希望表示生豬銷售價格大幅下降,疊加飼料原料價格上漲及疫情影響等因素,生豬養殖成本上升,導致豬產業虧損是本期經營業績虧損的主要原因。
另外,由于市場豬價較年初發生較大幅度下跌,新希望對目前存欄的消耗性生物資產做了減值測試,計提了10億元左右的存貨跌價準備。
值得注意的是,這是新希望首次出現半年報預告虧損。
受此消息影響,7月15日午后新希望股價直線跳水,盤中一度下探至8%,最終報收于12.95元/股,跌幅為6.09%,創下2019年初以來的新低。

新希望股價分時走勢
當日收盤后,新希望再發布一則公告稱,2021年上半年累計新增借款金額208.13億元,占上年末凈資產的40.52%。
在新希望新增借款中,銀行貸款188.13億元,企業債券、公司債券、金融債券、非金融企業債務融資工具合計20億元。
值得注意的是,過去兩年間新希望連續投入百億資金到豬場建設,今年上半年新發行兩只債券,融資30億元。
《小債看市》統計,目前新希望存續債券4只,存續規模59.5億元,其中將有10億債券于一年內到期。

存續債券到期分布
在信用評級方面,目前新希望主體和相關債項信用等級均為AAA,評級展望“穩定”。
據官網介紹,新希望創立于1998年,1998年在深交所上市,業務涉及飼料、養殖、肉制品及金融投資、商貿等。
新希望獲農業產業化國家重點龍頭企業、全國食品放心企業、中國畜牧飼料行業十大時代企業等榮譽稱號。
從股權結構看,新希望集團直接持有新希望25.07%股權,通過南方希望間接持有29.49%股份,為公司控股股東,劉永好為新希望實控人。

截至2020年末股權結構圖
近兩年,由于豬產業和飼料業務規模擴大,新希望營收和業績大幅增長。
2020年,新希望實現營收1098.25億元,同比增長33.85%;實現歸母凈利潤49.44億元,經營性現金流凈額為56.58億元。
今年以來,在豬價下行、飼料上漲以及非洲疫情影響下,新希望業績出現大幅下滑,一季度歸母凈利潤降幅達91.59%,經營性現金流凈流出34.26億元。

盈利能力
截至今年一季末,新希望總資產為1293.65億元,總負債783.41億元,凈資產510.24億元,資產負債率60.56%。
近年來,新希望債務負擔持續加重,財務杠桿一路高漲,已高于行業平均水平,存在一定杠桿風險。

財務杠桿水平
《小債看市》分析債務結構發現,新希望主要以非流動負債為主,占總債務的52%。
截至同報告期,新希望非流動負債有406.33億元,主要為長期借款,其長期有息負債合計354.33億元。
值得注意的是,近兩年來新希望的長期借款規模迅速增長,由2019年末不足50億翻了6倍增長至306.23億,債務負擔持續加重。

長期借款
除此之外,新希望還有377.08億流動負債,主要為短期借款,其一年內到期的短期債務有199.44億元。
短債規模持續攀升,新希望流動性已吃緊,其賬上貨幣資金僅有116.75億元,不足以覆蓋短債,存在一定短期償債壓力。
在備用資金方面,截至2020年末,新希望銀行授信總額有788.79億元,未使用授信額度為419.97億元,可見其財務彈性尚可。

銀行授信
由于流動負債持續增長,2017年以來新希望的流動資產無法覆蓋流動負債,其流動比率和速動比率持續走低,短期償債能力指標惡化。
整體來看,新希望剛性債務有573.73億元,主要以長期有息負債為主,帶息債務率為73%。
有息負債高企,新希望利息支出增加,2020年其財務費用為9億元,為歷年來最高,再加上高額的管理費用,期間費用對公司利潤形成嚴重侵蝕。
近年來,為加大豬場建設,新希望長短期借款規模上升,除了發債和借款,其還通過股權、股權質押、信托等方式融資。
從現金流上看,新希望籌資流入資金持續增長,籌資活動現金流量凈額波動下降,未來還存在較大對外融資需求。
截至2021年一季末,新希望在建工程合計141.6億元,未來尚需投資33.35億元,主要擬建項目需投資55.47億元,面臨一定資金支出壓力。
在資產質量方面,新希望存貨高達201.2億元,較2020年末增長22%,占流動資產比例過半,主要為消耗性生物資產,不僅對資金形成較大占用,隨著豬肉降價還存在一定跌價風險。

存貨高企
總得來看,今年上半年新希望業績巨虧,經營性現金流凈流出,對債務和利息的保障能力惡化;由于加大豬場建設投入,其債務負擔持續加重,在手資金已無法覆蓋短債,短期償債壓力加大。
新希望集團的前身是南方希望集團,是劉永言、劉永行、劉永美、劉永好四兄弟創建的大型民營企業“希望集團”的四個分支之一。
在南方希望資產的基礎上,劉永好組建了“新希望”集團。
早年間,劉永好畢業后被分配到了一所小學當教師,但他并不甘心每個月拿著38.5元工資,在得到兄弟們的支持后,他毅然辭掉工作下海創業。
1982年,劉家四兄弟變賣手表、自行車等家產籌集1000元,在成都新津縣成立培育良種雞的良種廠,開啟了創業之路。
創業初期充滿艱辛,劉家四兄弟從養雞摸索到養鵪鶉,由于他們都是大學生出身,專業各有所長,在技術方面用電子計算機分配飼料和育種選樣,并且探究出一條經濟適用的生態循環鵪鶉飼養法。
后來,新津縣成了全國甚至全世界最大的鵪鶉養殖基地,劉家四兄弟也成了“鵪鶉大王”,掘得了人生第一桶金。
1986年,鵪鶉養殖達到瓶頸,并受泰國正大豬飼料啟發,劉永好和幾位兄長商量起了新的產業規劃,放棄養鵪鶉而轉產飼料。
次年,劉家四兄弟先后投資了800萬元研發和建飼料廠,兩年后“希望牌”飼料推向市場,三個月后銷量竟追上當時國內飼料霸主泰國正大。
最終,泰國正大敗走,飼料江湖格局就此改變,“希望牌”飼料當上了中國飼料業老大。
1992年,兄弟四人因為經營理念不同,將財產一分為四每人各占25%,從此劉永好的南方希望集團開始獨立發展。
一年后,劉永好在政協會議發出提案,由工商聯牽頭民營企業出資辦一個民營銀行,這個建議得到了大力支持。
1996年,中國民生銀行成立,劉永好成為了第一批股東,并被選為副董事長。
2010年,劉永好以250億元財富問鼎川渝首富;2020年4月劉永好家族以1050億元財富名列《胡潤全球百強企業家》第70位。
2013年,33歲的劉暢從父親劉永好手中接過上市公司新希望,擔負起掌舵這家擁有數萬員工的企業的職責與重任。
注:文章為作者獨立觀點,不代表資產界立場。
題圖來自 Pexels,基于 CC0 協議
本文由“小債看市”投稿資產界,并經資產界編輯發布。版權歸原作者所有,未經授權,請勿轉載,謝謝!

小債看市 











