鐺煮山川,粟藏世界,有明月清風知此音。呵呵笑,笑釀成白酒,散盡黃金。
作者:小債看市
來源:小債看市(ID:little-bond)
被證監會立案調查,對富通集團償債能力造成一定影響。
01立案調查
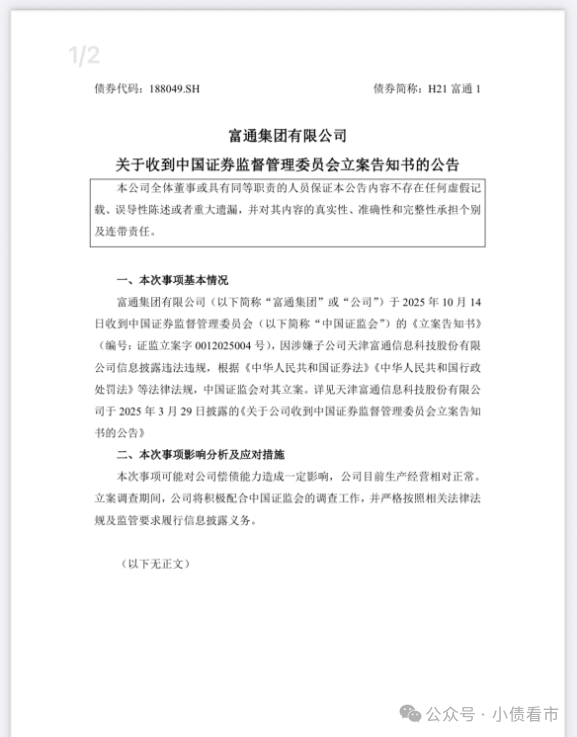
10月16日,富通集團有限公司(以下簡稱“富通集團”)公告稱,因涉嫌子公司天津富通信息科技股份有限公司信息披露違法違規,收到中國證監會的《立案告知書》。
收到證監會立案告知書公告
公告顯示,本次事項可能對富通集團償債能力造成一定影響,公司目前生產經營相對正常。
富通集團表示,將積極配合調查,并嚴格按照法律法規履行信息披露義務。
《小債看市》統計,目前富通集團存續債券1只,存續規模3億元,將于2026年4月26日到期。

未來償債現金流
2024年4月以來,由于現行資金和經營現狀不及預期,富通集團“H21富通1”、“22富通1”等債券已發生多次展期。
截至今年6月,富通集團存在逾期債務合計16.91億元。
今年7月,由于富通集團面臨諸多困難和債務風險,多家子公司已向法院申請破產重整。
02業績虧損
據官網介紹,富通集團創立于1987年,總部位于杭州,是全球互聯網信息基礎傳輸材料光纖通信產業的領軍企業,國家能源電力線纜傳輸產業的重要推動者。
富通集團有兩大主業,一是電子信息的光傳輸材料全產業鏈,二是能源電力的電力線纜傳輸產業。
從股權結構看,富通集團的控股股東是杭州富通投資有限公司,持股比例為80%,公司實際控制人為王建沂。
股權結構圖
富通集團營業收入與毛利潤主要來自光通信業務和金屬線纜業務,近年來公司營業收入大幅下滑,業績持續虧損,2023年巨虧47.97億元。
2024年,富通集團實現營收89.32億元,同比下滑76.72%;實現歸母凈利潤-68.14億元;2025年上半年再虧6.06億元。
歸母凈利潤
值得注意的是,中興財光華會計師事務所對富通集團2024年年報進行了審計,在報告中出具保留意見的審計。
截至2025年6月末,富通集團總資產為272.77億元,總負債228.46億元,凈資產44.3億元,資產負債率83.76%。
《小債看市》分析債務結構發現,富通集團主要以流動負債為主,占總負債的62%。
截至相同報告期,富通集團流動負債有142.1億元,主要為短期借款,其一年內到期的短期債務合計105.43億元。
相較于短債規模,富通集團流動性吃緊,其賬上貨幣資金僅有1.51億元,現金短債比為0.014,公司短期償債壓力巨大。
在備用資金方面,截至2023年3月末,富通集團獲得銀行授信總計203.68億元,未使用額度為68.32億元,未使用額度同比減少,財務彈性一般。
銀行授信
除此之外,富通集團還有86.36億非流動負債,其中主要為長期借款和應付債券,其長期有息負債合計65億元。
整體來看,富通集團剛性債務有170.44億元,主要以短期有息負債為主,公司帶息債務比為75%。
有息負債高企,富通集團近兩年財務費用均在9億以上,期間費用規模較大,對公司盈利空間形成較大侵蝕。
在融資渠道方面,富通集團于公開市場發行多期債券,融資渠道多元,除了發債和借款,還通過租賃、應收賬款、股權等方式融資。
值得注意的是,2019年以來由于大量債務到期,富通集團的籌資性現金流凈額持續凈流出,外部融資渠道遇阻,融資環境惡化。
籌資性現金流
在資產質量方面,富通集團應收賬款高企,截至2024年末規模有48.29億元,不僅對資產形成大量占用,還存在一定回收風險。
總得來看,富通集團業績持續虧損,對債務和利息的保障能力惡化;短期有息債務不斷增長,短期償債壓力大;應收賬款規模較大,對營運資金形成大量占用。
03“中國光纖大王”
高中畢業后,王建沂做過一段時間的修表工,后來因為表現不錯,經人介紹進入富陽縣郵電局工作。
1987年,王建沂辭去穩定的工作,成立富通集團的前身杭州富陽通訊材料廠,專門生產市場急需的“鐵芯電話線”。
創業初期異常艱難,王建沂東挪西借湊了兩萬多塊錢,帶著7個工人,在富春江畔搭起了一個占地40平方米,用毛竹、油毛氈搭建而成的簡陋工廠。
不過,當年王建沂就做到50萬產值,賺到了人生的第一桶創業金,這一年他才24歲。
1991年,王建沂獲知銅包鋼電話線性能優于鐵芯電話線,于是他主動放棄了當時還非常掙錢的鐵芯電話線業務,趕赴外地尋找科研單位聯合開發新技術,當年即通過省級鑒定,開始大規模生產。
沒想到第二年,國家要求淘汰鐵芯電話線,很多企業被打得措手不及,但王建沂的產品早已批量生產,并迅速擴大了市場,這讓他一戰成名,并賺得盆滿缽滿。
不久后,王建沂又開始著手籌備通信電纜生產項目,這讓企業再次獲得豐厚的回報。
1994年,初具規模的富通集團正式成立,由此邁入規模化經營之路。
王建沂并未滿足于此,次年他又將目光投向了光纜這一新興的通信材料技術,開創了浙江省光纜生產的先河。
同時,富通發展的突飛猛進,引起了國內外同行的關注。富通與日本六大電線電纜企業集團之一的昭和電線合資,公司步入跨越式發展的軌道。
近年來,王建沂帶領富通集團在鞏固光通信主業的基礎上,開始探索實施“雙主業”戰略。
富通集團成為國內首家具有光纖預制棒全合成技術自主知識產權的企業,已經形成了完整的光纖預制棒-光纖-光纜產業鏈。
注:文章為作者獨立觀點,不代表資產界立場。
題圖來自 Pexels,基于 CC0 協議
本文由“小債看市”投稿資產界,并經資產界編輯發布。版權歸原作者所有,未經授權,請勿轉載,謝謝!

小債看市 











