鐺煮山川,粟藏世界,有明月清風知此音。呵呵笑,笑釀成白酒,散盡黃金。
作者| 小債看市
來源| 小債看市(ID:little-bond)
昔日最大熱縮材料巨頭長園集團預虧金額較大,預計將對其經營、財務和信用狀況產生一定不利影響。
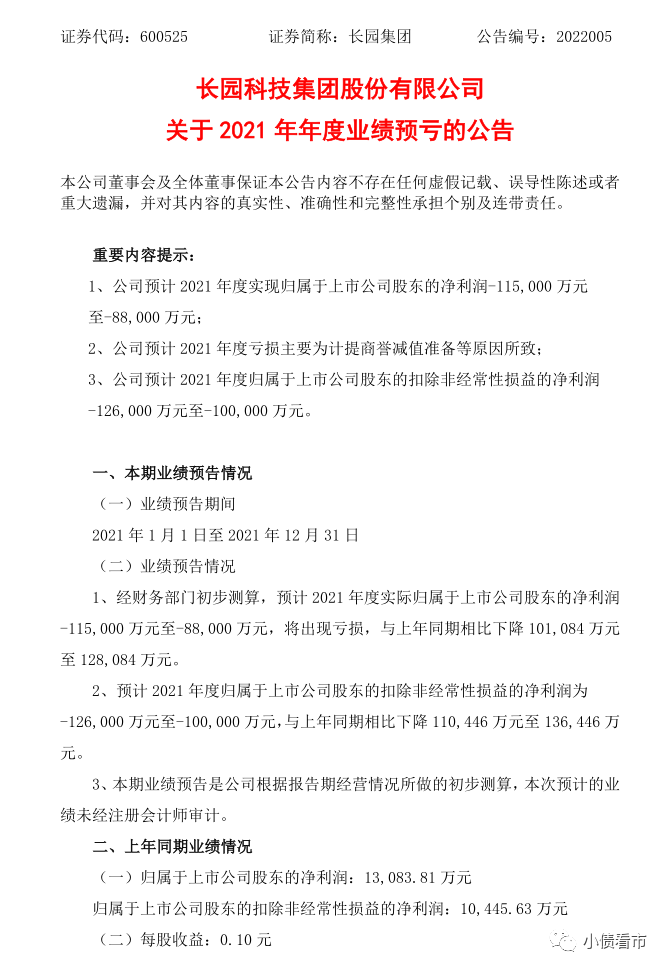
近日,長園集團(600525.SH)公布2021年年度業績預虧公告,公司預計2021年度實現歸屬于上市公司股東的凈利潤-11.5億元至-8.8億元,與上年同期1.308億元相比由盈轉虧。

業績預虧公告
公告顯示,長園集團預計2021年度虧損主要為計提商譽減值準備等原因所致,其預計2021年度歸屬于上市公司股東的扣除非經常性損益的凈利潤-12.6億元至-10億元。
具體來看,長園集團業績虧損的主要原因為:
1、智能裝備板塊營業收入及毛利率均有所下降,同時人力成本增加,使得該業務板 塊在報告期內出現虧損;
2、智能裝備業務2021年度業績下降,經公司初步計算需對相關子公司計提商譽減值金額5.3億元至7.6億元;
3、除商譽出現減值風險外,公司將按照謹慎性原則對相關業務的存貨、應收賬款、其他應收款等資產進行減值測試后并計提減值準備;
4、截止2021年末,根據證券虛假陳述責任案件判決書等法律文件,公司應支付賠償款約0.66億元。
隨后,中證鵬元公告稱,長園集團預虧金額較大,預計將對其經營、財務和信用狀況產生一定不利影響。
《小債看市》統計,目前長園集團僅存續一只“17長園債”,存續規模6億元,將于今年7月13日到期。

“17長園債”基本資料
據最新評級報告,長園集團主體信用等級為 AA-,評級展望為穩定,“17 長園債”信用等級為AAA。
近日,長園集團自去年一直推進的9億定增終止,募集資金用于投資消費類電子智能檢測設備擴建項目、半導體貼裝及檢測設備擴建項目等項目。
據官網介紹,長園集團創立于1986年,專業從事工業與電力系統智能化數字化的研發、制造與服務。
目前,長園集團已成為擁有12家主要控股子公司、18家高新技術企業、2個國家檢測中心的科技型產業集團。

長園集團官網
從股權結構看,格力金投及一致行動人珠海保稅區金諾信貿易有限公司為長園集團第一大股東,合計持有14.53%的股權,公司無控股股東及實際控制人。
值得注意的是,2021年并非長園集團首次虧損。
2019年,由于非經常性損益-2.96億元、計提商譽減值準備4.09億元及相關存貨計提跌價準備1.05億元等因素,長園集團虧損8.765億元。

歸母凈利潤情況
除了業績虧損,長園集團的經營獲現能力和毛利率也在下滑,2021年前三季度其經營性現金流凈額為-1.36億元,銷售毛利率為38.89%。

銷售毛利率
截至2021年三季末,長園集團總資產為133.21億元,總負債87.05億元,凈資產46.16億元,資產負債率65.35%。
《小債看市》分析債務結構發現,長園集團主要以流動負債為主,占總債務的96%,債務結構不合理。
截至同報告期,長園集團流動負債有83.33億元,主要為短期借款和應付賬款,其一年內到期的短期債務有39.45億元。
值得注意的是,近年來長園集團短期借款規模大幅增加,主要以抵質押及保證借款;2021年受業務規模擴大及票據結算比例上升影響,其應付票據大幅增至11.29億元。
因此,2021年前三季度,長園集團短期有息負債攀升至50.73億元,比凈資產規模還高。
相較于短債規模,長園集團明顯流動性不足,其賬上貨幣資金只有19.1億元,現金短債比為0.48,短期償債壓力較大。
在財務彈性方面,截至2021年3月末,長園集團銀行授信總額為49.67億元,未使用授信額度為20.09億元,可見其備用資金欠佳。

銀行授信情況
此外,在負債方面,長園集團還有3.72億非流動負債,其中長期有息負債合計0.4億元。
整體來看,長園集團剛性債務有51.16億元,主要以短期有息負債為主,帶息債務比為59%。
近六成有息負債壓頂,2020年和2021年前三季度長園集團財務費用分別為2.99億和1.8億元,再加上其他高企的期間費用,對公司利潤的侵蝕程度較高。
在融資渠道方面,除了發債和借款,長園集團還通過股權、股權質押以及租賃等非標形式融資。
從資產質量方面看,長園集團的應收賬款高達30.39億元,占流動資產的38%,且受宏觀經濟、融資環境及下游行業景氣度整體影響較大。
另外,長園集團的商譽規模仍較大,截至2021年三季末該指標為17.9億元,主要以運泰利、芬蘭歐普菲為主,若未來下游景氣度有所下行或市場競爭有所加劇,其面臨一定的商譽減值風險。
總得來看,長園集團應收款項、長期股權投資及商譽規模占比較大,其他應收款回款時間存在不確定性,其資產流動性仍偏弱。
自2013年,李嘉誠家族名下的長和投資作為長園集團的控股股東,開始逐步減持后者股份,導致長園集團成為無實際控制人狀態。
彼時,長園集團主營高分子熱縮材料、功能材料、輻射加工、機電產品、通訊電纜附件、電力電纜附件等產品,并在熱縮材料領域中處于全國第一、世界第二的位置。

2014年5月,上海復星集團和深圳市藏金壹號投資企業(有限合伙)接手長和投資持有長園集團5.76%的全部股權,李嘉誠家族退出。
2016年8月,長園集團以18.8億元現金收購長園和鷹80%股權,當時資產評估增值率高達652.02%,同時形成了16.07億元的巨額商譽。
根據約定,長園和鷹原股東承諾2016年度、2017年度公司合并報表口徑扣非凈利潤分別不低于1.5億元、2億元,累計合并報表扣非凈利潤不少于3.5億元。
而實際上,長園和鷹2016年度、2017年度分別實現扣非凈利潤1.56億元和1.76億元,2017年業績承諾未實現。
按照約定,長園和鷹需向長園集團補償0.62億元。然而到了2018年末,長園集團與長園和鷹之間矛盾爆發,雙方相互指責陷入羅生門。
長園集團稱,長園和鷹開拓的智能工廠總包新業務被發現問題重重,初步判斷長園和鷹原負責人尹智勇存在業績造假的嫌疑。
2019年3月,長園集團報案稱尹智勇挪用應歸屬于長園和鷹及關聯公司的稅收扶持款,隨后證監會正式對長園集團立案調查。
不久,尹智勇主動投案,并于2021年5月被判決犯職務侵占罪,判處有期徒刑三年六個月,并處罰金人民幣10萬元。
一番風云歲月后,格力金投又成為長園集團第一大流通股東,一度在資本市場引起爭議。(作者微信:littlebond1)
注:文章為作者獨立觀點,不代表資產界立場。
題圖來自 Pexels,基于 CC0 協議
本文由“小債看市”投稿資產界,并經資產界編輯發布。版權歸原作者所有,未經授權,請勿轉載,謝謝!

小債看市 











