鐺煮山川,粟藏世界,有明月清風知此音。呵呵笑,笑釀成白酒,散盡黃金。
作者:債券民工在路上
來源:債券民工(ID:bondworker)
2022年3月7日,江蘇中南建設集團股份有限公司(以下簡稱“中南建設”)披露《中國民生銀行股份有限公司關于東方金誠國際信用評估有限公司下調江蘇中南建設集團股份有限公司主體及相關債項信用等級觸發投保條款事項的公告》,明確提出“對于評級下調的理由有不同認識,已向評級機構提交了申訴”。也就是說,發行人對評級結果提出了異議。

此前的2022年2月24日,東方金誠披露了《關于下調江蘇中南建設集團股份有限公司主體及相關債項信用等級的公告》,將中南建設的主體信用等級由AA+下調至AA,并將評級展望調整為負面。本次評級下調的主要原因是公司2021年業績預計下滑、面臨集中兌付壓力、子公司被列入票交所逾期名單等。

中南建設此次對評級結果的申訴,并不是發行人第一次對評級機構的評級結果提出異議,2020年和2021年分別有一例。
一、貴州水城經投評級下調事項
2020年12月17日,中誠信國際將貴州水城經濟開發區高科開發投資有限公司(以下簡稱“貴州水城經投”)主體信用等級由AA調降至AA-,并繼續列入可能降低的觀察名單。

貴州水城經投在2020年12月18日發布公告,明確指出“對突然評級下調存在異議”。從后期的信息披露情況來看,貴州水城經投應該是沒有向評級公司提出了正式的復議申請,因為如果發行人正式提出了異議申請,評級機構需要出具明確的復議結果并公告。

根據中誠信國際2021年6月28日出具的最新跟蹤評級報告,貴州水城經投的主體信用評級由AA-下調至A+。

二、新鄭投資的評級展望下調事項
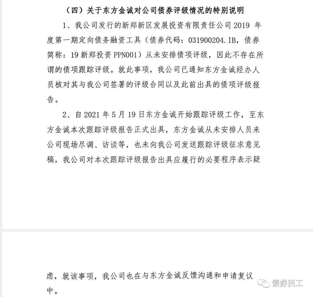
2021年6月29日,東方金誠的跟蹤評級報告評定新鄭新區發展投資有限責任公司(以下簡稱“新鄭投資”)發行的“18新鄭投資PPN001”和“19新鄭投資PPN001”的主體評級為AA+,評級展望由穩定調整為負面。新鄭投資在2021年7月2日發布了《關于東方金誠國際信用評估有限公司調整公司評級展望的公告》,明確申明了兩個特別說明:一是新鄭投資認為 “19新鄭投資PPN001”未做債項評級安排;二是新鄭投資認為東方金誠跟蹤評級未進行現場盡調訪談、也未征求公司意見,評級報告出具未履行必要流程,正在申請復議中。

東方金誠于2021年7月6日出具了關于《新鄭新區發展投資有限責任公司關于東方金誠國際信用評估有限公司調整公司評級展望的公告》事項的說明,對新鄭投資的公告進行了回復:一是公司的作業流程已經履行了現場訪談和征求意見等必要程序,二是因為新鄭投資的集團化整合重組工作較為滯后,評級調整理由充分。


三、小結
從實踐來看,信用債券市場上發行人對于評級機構的評級結果公開提出異議的情況并不多。債券民工印象中比較深的發行人對信用評級就結果公開提出異議并進行復議的是中國第一重型機械股份公司在2016年對評級結果提出了異議并進行復議,但是復議結果還是維持了主體長期信用等級為AA-,評級展望調整為負面的結果。

根據wind最新的公開材料,中國第一重型機械股份公司的主體信用評級在2020年7月30日正式上調至AA,評級機構為大公國際。

注:文章為作者獨立觀點,不代表資產界立場。
題圖來自 Pexels,基于 CC0 協議
本文由“債券民工”投稿資產界,并經資產界編輯發布。版權歸原作者所有,未經授權,請勿轉載,謝謝!
原標題: 再有發行人對評級結果提出異議!

債券民工 











