鐺煮山川,粟藏世界,有明月清風知此音。呵呵笑,笑釀成白酒,散盡黃金。
作者:小債看市
來源:小債看市(ID:little-bond)
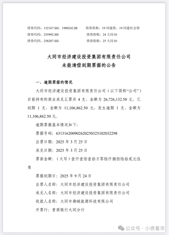
由于大同建投銀行賬戶被司法凍結,賬戶資金無法支付。
01逾期
10月13日,大同市經濟建設投資集團有限責任公司(以下簡稱“大同建投”)公告,公司目前持有的商業承兌匯票發生逾期1支,金額為1110.69萬元。
票據逾期公告
公告顯示,上述票據已于2025年9月24日到期,由于大同建投銀行賬戶被司法凍結,賬戶資金無法支付,短期內無法籌集到資金,導致公司未能在票據到期日足額履行付款義務,該票據截至目前尚未完成兌付。
大同建投稱,目前公司正在向其他公司籌措資金,確保于2025年10月15日前完成付款。
《小債看市》注意到,據票交所逾期披露,大同建投商票累計逾期3430.69萬元。
在公開債務方面,目前大同建投存續債券3只,存續規模17億元,其中一年內到期規模有2億元。

存續債券到期分布
目前,大同建投的主體信用等級AA,評級展望穩定,相關債項信用等級為AAA。
近年來,大同建投期間費用率很高,業績持續虧損,存貨規模較大,影響資產流動性。
另外,大同建投對外投資企業大同大昶移動能源有限公司存在負面輿情,存在較大的或有風險;公司短期有息債務規模較大,面臨較大短期償債壓力。
02財務分析
據公開資料,大同建投成立于2003年6月,主要從事城建項目投資開發經營、政府授權的國有資產地產投資開發招商引資及房屋租賃等業務。
從股權結構看,大同市人民政府國有資產監督管理委員會是大同建投唯一股東,公司實際控制人是大同市人民政府。
股權結構圖
作為大同市重要的基礎設施建設和國有資產運營主體,大同建投可獲得當地政府在劃撥資產和政府補助方面的有力支持。
2024年,大同建投獲得政府補助0.68億元,計入其他收益和營業外收入。
政府補助
從業績上看,近年來大同建投持續虧損,2024年和2025年上半年分別虧損3.82億和1.12億元。
歸母凈利潤
截至2025年6月末,大同建投總資產有702.34億元,總負債491.12億元,凈資產有211.21億元,公司資產負債率為69.93%。
近年來,大同建投總有息債務繼續增加,短期有息債務規模較大,公司面臨較大的短期償債壓力。
《小債看市》分析債務結構發現,大同建投主要以非流動負債為主,占總債務的68%。
截至相同報告期,大同建投非流動負債有331.89億元,主要為長期應付款,其長期有息負債合計有81億元。
此外,大同建投還有流動負債159.23億元,主要為其他應付款項,其一年內到期的短期債務合計有39.53億元。
相較于短債壓力,大同建投的流動性緊張,其賬上貨幣資金僅有8.32億元,不足以覆蓋短債,公司存在一定短期償債壓力。
財務彈性方面,截至2024年末,大同建投銀行授信總額有216.4億元,其中未使用授信額度為112.89億元,公司備用資金較多。
授信額度
整體來看,大同建投剛性債務總規模有120.53億元,主要為長期有息負債,帶息債務比為25%。
從融資渠道看,除了債務和借款外,大同建投還通過租賃、應收賬款以及股權質押等方式融資。
資產質量方面,大同建投其他應收款高達33.7億元,從賬齡看一年以內和3年以上規模較大,存在一定回收風險。
另外,大同建投存貨同比有所增加,主要為開發成本,規模較大,影響資產流動性。
2024年末,大同建投受限資產76.04億元,其中受限投資性房地產75.74億元,公司受限資產占總資產的比重為11.02%。
大同建投對外擔保規模較大,部分被擔保對象為民營企業,且部分企業未及時償還借款,公司存在較大的或有風險。
總得來看,大同建投業績持續虧損,對債務和利息的保障能力較低;流動性緊張,資產質量一般。
03區域環境
大同市地處山西省北部,礦產資源豐富,以煤炭為主的礦產資源采掘業是大同市的支柱產業。
2024年,大同市地區生產總值按不變價格計算繼續保持增長,增速同比有所下降。
財政方面,2024年大同市一般公共預算收入同比下降,稅收收入占一般公共預算收入的比重下降,政府性基金收入同比小幅下降,以國有土地使用權出讓收入為主,政府性基金收入易受國家宏觀調控政策和土地市場等因素影響,具有一定不確定性。
大同市一般公共預算支出同比增加,一般公共預算收入不能覆蓋一般公共預算支出。
2024年末,大同市地方政府債務680.32億元,其中一般債務315.16億元,專項債務365.16億元。
注:文章為作者獨立觀點,不代表資產界立場。
題圖來自 Pexels,基于 CC0 協議
本文由“小債看市”投稿資產界,并經資產界編輯發布。版權歸原作者所有,未經授權,請勿轉載,謝謝!

小債看市 











