鐺煮山川,粟藏世界,有明月清風知此音。呵呵笑,笑釀成白酒,散盡黃金。
作者:小債看市
來源:小債看市(ID:little-bond)
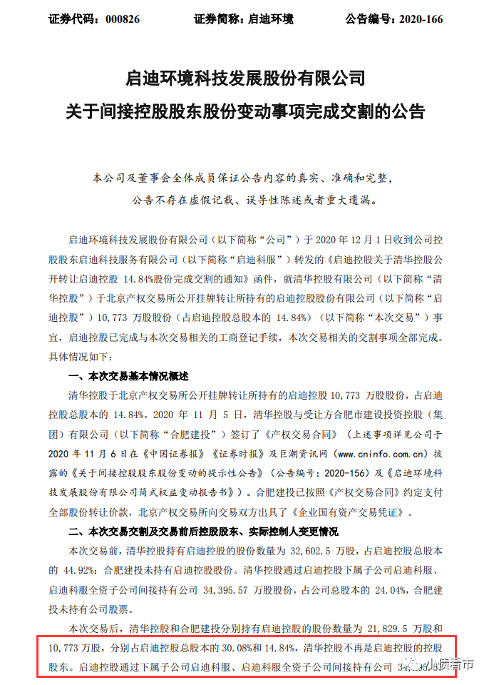
隨著啟迪控股14.84%股份轉讓完成交割,清華控股不再是控股股東,其歷時三年的校企改革全面完成。
01 股權交割
12月1日,啟迪環境(000826.SZ)公告稱,清華控股向合肥建設轉讓其間接控股股東啟迪控股14.84%股份,目前已完成相關工商登記手續和交割事項,并與相關投資人簽署增資協議。

轉讓股份完成交割公告
交易后,清華控股不再是啟迪控股的控股股東,啟迪環境也將變為無實際控制人狀態。

啟迪環境原股權結構圖
同時,啟迪控股對合肥建投、蜀山城投、紅景智谷增發新股,增資完成后,清華控股持有22.242%、百駿投資持有22.242%、合肥建投及其一致行動人蜀山城投合計持有22.242%,三方并列為啟迪控股第一大股東。
這意味著,啟迪控股歷時三年的校企改革已全面完成。
值得注意的是,近日受紫光集團違約影響,清華控股被下調評級,啟迪環境和啟迪科服也被列入信用評級觀察名單。
中誠信國際認為,啟迪科服股東結構將改變,未來業務經營變化情況需持續關注;另外清華控股信用狀況發生變化,且未來實際控制人情況尚不明確,或將面臨一定的治理風險和融資環境變化。
《小債看市》統計,目前啟迪控股存續債券兩只,存續規模為6.2億元;啟迪科服存續債券兩只,存續規模7億元;啟迪環境存續債券4只,存續規模21億元,一年內到期債券規模有6億元。
02 千億負債
據官網介紹,啟迪控股成立于2000年,是一家依托清華大學設立的聚焦科技服務領域的科技投資控股集團,是清華科技園開發建設與運營管理單位,是首批國家現代服務業示范單位。
啟迪控股控(參)股啟迪古漢(000590.SZ)、啟迪環境(000826.SZ)、世紀互聯(納斯達克VNET)、BIOREM、啟迪國際(00872.HK)、啟迪設計等上市及非上市企業800多家,管理總資產規模近2000億。

啟迪控股官網
近年來,受業務板塊戰略調整及期間費用增長影響,啟迪控股經營性業務利潤由正轉負,利潤總額主要依賴于對外投資收益,其盈利能力持續下滑。
2019年,啟迪控股實現營收210.22億元,同比下滑8.53%;實現歸母凈利潤7.18億元,同比下滑22.87%。

盈利能力
截至今年6月末,啟迪控股總資產為1412.75億元,總負債1043.73億元,凈資產369.02億元,資產負債率73.88%,財務杠桿水平高企。
從母公司層面看,截至2019年末,啟迪控股母公司資產負債率和總資本化比率分別為75.42%和71.46%,可以看出其母公司財務杠桿水平也很高。
《小債看市》分析債務結構發現,啟迪控股主要以流動負債為主,占總負債的59%。
值得注意的是,今年以來由于流動負債增長較快,啟迪控股的流動資產已經無法覆蓋前者,其短期償債能力指標出現惡化信號,流動比率小于1,短期償債風險激增。
截至今年6月末,啟迪控股流動負債有618.66億元,主要為一年內到期非流動負債,其短期債務有256.06億元。
從母公司層面看,截至2020年3月末,啟迪控股母公司短期債務達109.81億元,面臨較大短期償債壓力。
從流動性上看,啟迪控股賬上貨幣資金有116.28億元,無法覆蓋短期債務,現金短債比為0.45,短期償債壓力較大。
不過,從備用資金方面看,啟迪控股財務彈性尚可。
截至今年6月末,啟迪控股銀行授信總額為512.67億元,未使用授信總額為154.93億元。

銀行授信情況
另外,啟迪控股還有非流動負債425.07億元,主要為長期借款,其長期有息負債合計305.84億元。
整體來看,啟迪控股剛性負債規模有599.82億元,主要以長期有息負債為主,帶息負債比為57%。
有息負債高企,啟迪控股的財務費用支出較大,前兩年該指標分別為27.75億和32.29億元,對利潤形成嚴重侵蝕。
不僅財務費用高,啟迪控股其他期間費用均較高,2018和2019年其管理費用分別為32.37億和29.08億元,可以看出啟迪控股費用管控能力有待提高。
另外,啟迪控股科技園建設和環保板塊在建及擬建項目較多,且投資規模較大,面臨較大的資本支出壓力。

在建工程情況
2019年,啟迪協信出表后,啟迪控股其他應付款和長期借款大幅減少,其通過短期借款和發債滿足融資需求。
從融資渠道方面看,啟迪控股渠道較為多元,除了發債和借款,其還通過租賃、應收賬款、股權、股權質押以及信托等方式融資。
三年來,啟迪控股推進校企改革,聚焦科技創新和科技服務主業,剝離非相關業務,總資產規模減少近500億元。
與此同時,啟迪控股推動下屬產業集團與地方國資平臺聯姻合作,引入包括河南鄭州、江西南昌、西安、廣州、武漢、合肥、蕪湖、嘉興、重慶、成都、眉山、潮州、大同、棗莊等地方國資平臺的股權投資。
2019年11月,清華控股與雄安基金簽訂協議,擬向雄安基金公司或其控制的基金轉讓其所持有的啟迪控股1.02億股股份,占啟迪控股總股份的14%;同時雄安管委會認繳啟迪控股新增注冊資金1.23億元,占增資后啟迪控股總股本的14.47%。
不過,后來上述交易并無后續進展,直到今年10月清華控股在北交所掛牌轉讓啟迪控股股份,股改計劃才有進一步進展。
據悉,本輪改革完成后,啟迪控股將進一步開展增資工作,繼續引入志同道合的城市合伙人,繼續推動“雙向+雙新”城市合伙人發展平臺,投身到全國的科技創新事業中。
03 校企改革
2015年9月,高校企業改革正式拉開帷幕。
2018年,《國務院辦公廳關于高等學校所屬企業體制改革的指導意見》印發,要求對高校所屬企業進行全面清理規范,促使高校聚焦教學科研主業。
隨后, 清華控股發布《關于產業改革事宜的提示性公告》, 清華控股的控股股東清華大學正在著手制定相關產業體制改革方案。

清華控股結構
2018年年中,清華控股董事會發生人事調整,這與教育部中央巡視組的一次調查有關,“希望能夠讓教育回歸教育,讓清華控股更多地從事科研、教育相關的產業運作。”
近年來,清華控股持續推動產業體制改革,63.98億轉讓同方股份后,啟迪控股股改也已完成。
除此之外,今年6月清華控股與健坤投資擬將紫光集團增資擴股,引入重慶兩江新區管委會指定的兩江產業集團或其關聯方;另外旗下誠志科融、清控創投、紫光展銳的股權轉讓等事項也在進行中。
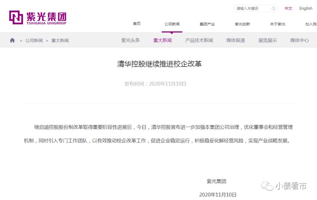
11月10日,紫光集團在官網發布消息稱,清華控股將繼續推進校企改革,積極穩妥化解經營風險。
公告顯示,繼啟迪控股股份制改革取得重要階段性進展后,清華控股宣布進一步加強本集團公司治理,優化董事會和經營管理機制,同時引入專門工作團隊,以有效推動校企改革工作,促進企業穩定運行,積極穩妥化解經營風險,實現產業戰略發展。

紫光集團官網消息
兩年來,在校企改革大背景下,清華控股“大瘦身”成效顯著,總資產跌破5000億,資產負債率略有下降。
注:文章為作者獨立觀點,不代表資產界立場。
題圖來自 Pexels,基于 CC0 協議
本文由“小債看市”投稿資產界,并經資產界編輯發布。版權歸原作者所有,未經授權,請勿轉載,謝謝!

小債看市 











