鐺煮山川,粟藏世界,有明月清風知此音。呵呵笑,笑釀成白酒,散盡黃金。
作者:rating狗
來源:YY評級(ID:YYRating)
摘要
10月27日晚間,中原銀行(01216.HK)發布公告稱,擬吸收合并洛陽銀行、平頂山銀行、焦作中旅銀行。此次兼并完成后,中原銀行資產規模將達萬億,躋身全國前十城商行。
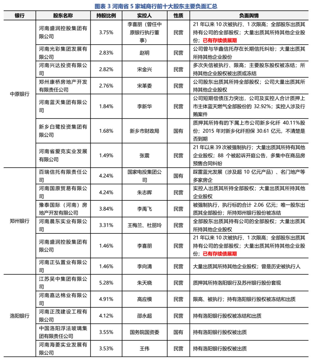
再向前回溯,河南暴雨后,建業地產的一封求救信廣為流傳。河南省最大地產商的求救不僅吸引了地產行業的目光,也因為地產和銀行業廣泛存在的密切關聯而引發了市場對于河南省各銀行的擔憂。
整體來看,河南省本土金融資源相較于其經濟體量而言略有不足,全國性銀行在當地經濟運轉中起到的作用不小,與經濟強省相比,河南省的金融調控抓手有待進一步加強;國資對省內銀行的控制力度較強,但也存在負面累累的民營房企小股東;而資產端則顯著存在地產捆綁以及傳統制造業轉型滯后所帶來的劣變問題,中小企業間普遍的互保聯保而帶來的風險緩釋力度不足問題也不容忽視……
中短期來看,受制于河南省較慢的經濟結構優化步伐,省內銀行的資產配置格局難以實現較大改善,資產質量的壓力也將相伴而隨,銀行資質與全局性的省域經濟狀況無法背離。
未來,隨著合并的完成,省內僅剩中原銀行和鄭州銀行兩家城商行,中原銀行將在更廣的范圍內行使省級城商行的職責,鄭州銀行或許將進一步深耕省內經濟極點——鄭州市及中原城市群。另外,原有幾家銀行的不良資產也得以在萬億規模上攤薄,以空間換時間,拉長了省內經濟轉型及銀行資產置換的時間區間。












注:文章為作者獨立觀點,不代表資產界立場。
題圖來自 Pexels,基于 CC0 協議
本文由“YY評級”投稿資產界,并經資產界編輯發布。版權歸原作者所有,未經授權,請勿轉載,謝謝!

YY評級 











