鐺煮山川,粟藏世界,有明月清風知此音。呵呵笑,笑釀成白酒,散盡黃金。
作者:史曉姍
來源:中證鵬元評級(ID:cspengyuan)
主要內容
信用風險事件回顧:2021年1-2月份風險事件有53次,涉及19家發行人。其中,首次違約的債券39只,涉及15家發行人,其中4家主體為首次違約。具體看首次違約債券,從違約類型看,除 “20鴻達興業SCP002”和“17幸福基業MTN001”是交叉違約外,其余37只均為實質性違約。從違約事件看,實質性違約的13只債券均為本金利息項違約,24只海航系存續債券因進入破產重整程序而違約。從債券類型看,公司債14只,私募債11只,中期票據8只,企業債3只,定向工具1只,短期融資券1只。從企業性質看,新增的4家主體中,2家違約主體為民營企業,2家為地方國有企業。從上市情況看,新增的4家違約主體中除廣東太安堂藥業股份有限公司和華夏幸福基業股份有限公司外均為非上市公司。從處置方式看,6只債券的發行人與持有人達成延期兌付協議,其中,“19航空01”在展期后,目前進入破產重整,其他債券未公布處置信息。
債券市場違約跟蹤:2021年春節前后,債券市場多只債券發行人公布的債務處置方案,包括協商展期、破產重組、債務重組、要約收購等方式。風險事件處置看,風險債券的處置仍集中在展期,其市場化程度低于債券置換、回購要約。第一,地方政府支持能力和意愿較強,發行人屬于區域內主要企業,多會進行協商展期,例如,海航集團、永煤控股和華夏幸福。政府部門積極介入,雖然最后可能面臨破產重整,但在積極梳理債權債務關系的同時,維持企業經營、探索再融資方式,一定程度上降低了市場波動和投資者的損失。對于大型企業、區域重點企業來說,上述方式或成為債務處置的重要參考;第二,地方政府支持能力和意愿較弱,即使是區域主要企業,也可能因債務規模巨大而進入破產重整,例如,華晨集團。從事件影響看,第一,在華晨集團和永煤控股事件后,類似的“灰犀牛”事件或有所減少,同時市場參與主體的信息披露職責將逐步壓實;第二,五洋債案件拉開了代表人訴訟的序幕,但相關司法標準仍在探索階段,對于中介機構來說,加強自身內控是當前需要做的首要工作,對于監管部門,則需加快探索相關判決的標準。通過提升發行人和投資者、中介機構的風險管理能力,強化違規處罰,債券市場的制度將保護投資者利益。但在制度完善之前那,誰去為過去的“錯誤”買單,如何處理風險帶來的損失,是市場亟待解決的問題。
風險債券的處置,不僅依賴于發行人的兌付意愿,同時也依賴于投資者對既有風險的客觀認識。風險和違約是市場正常現象,投資者不能一味要求足額剛兌,發行人也不能惡意逃債。
正文
一、信用風險事件概況
不完全統計,2021年1-2月份風險事件有53次,涉及19家發行人。其中,首次違約的債券39只,涉及15家發行人,其中首次違約的有廣東太安堂藥業股份有限公司、海航航空集團有限公司、河南能源化工集團有限公司、華夏幸福基業股份有限公司。2021年2月10日,法院裁定海航集團進入破產重整程序,涉及26只債券,相關主體的存續債券已發生過展期或實質性違約。具體看首次違約債券特征:
從違約類型看,除 “20鴻達興業SCP002”和“17幸福基業MTN001”是交叉違約外,其余37只均為實質性違約。從違約事件看,實質性違約的13只債券均為本金利息項違約,24只海航系存續債券因進入破產重整程序而違約。從債券類型看,公司債14只,私募債11只,中期票據8只,企業債3只,定向工具1只,短期融資券1只。從企業性質看,新增的4家主體中,2家違約主體為民營企業,2家為地方國有企業。從上市情況看,新增的4家違約主體中除廣東太安堂藥業股份有限公司和華夏幸福基業股份有限公司外均為非上市公司。從處置方式看,6只債券的發行人與持有人達成延期兌付協議,其中,“19航空01”在展期后,目前進入破產重整,其他債券未公布處置信息。


二、春節前后,債券市場違約跟蹤
2021年春節前后,債券市場依然很“熱鬧”,在2020年11月永煤控股、華晨事件在隨后幾個月依然在發酵,相關監管部門迅速做出反應。而之前的五洋債終于落下帷幕,海航集團和華夏幸福陸續公布債務處置方案。
(一)華晨集團、永煤控股
2020年10月后,華晨集團、永煤控股相繼出現違約,作為高級別國有企業,此次違約,引發市場對高級別企業的風險擔憂,同時對國有企業、煤炭行業、河南省其他企業的融資帶來明顯的負面影響。根據Wind數據,2020年11月以來,推遲或發行失敗的債券共計366只,原計劃發行2,845.41億元,其中,91只已擇期發行。信用債凈融資在11月由正轉負,2021年受政策對沖,市場1月份凈融資轉正。

事件發生后,銀行間交易商協會、交易所和證監會相繼對發行人和相關中介機構進行調查,并給予相關處分。包括分別暫停永煤控股及其股東河南能化債務融資工具業務1年、7個月,暫停中誠信國際債務融資工具相關業務3個月,上交所對華晨集團主承銷商招商證券出具警示函等。
1.永煤控股:緊急召開持有人會議,股東協調再融資
2020年11月違約事件發生后,永煤控股立即召開相關債券持有人會議,截至目前,已有8只債券陸續通過展期協議,即持有人同意發行人當期兌付50%的本金和全部當期利息,剩余本金展期1年或1.5年,展期期間利息保持不變。截至2021年2月底,永煤控股本年到期債券4只,債券余額50億元,從目前看,或陸續與持有人協商展期,河南能化也陸續到期的債券于持有人協商展期,包括“17豫能化PPN001”和2020年12月28日到期的6,250萬美元債。此外,根據公告,2020年12月16日河南能化協議轉讓永煤集團股份有限公司(簡稱“永煤股份”,永煤控股的子公司,持股61.9%)價值30億元的股權給河南高速公路發展有限責任公司;2021年3月2日公告,河南能化通過鄭州銀行以委托貸款融資53.3億元,其中河南能化母公司27億元,永煤控股26.3億元,以18.95億元的永煤股份提供質押擔保。
2.華晨集團:進入破產重整
2020年10月華晨集團第一只債券發生違約,2020年11月20法院受理了債權人格致汽車科技股份有限公司對公司的破產重整申請,此次重整只涉及集團本部自主品牌,不涉及集團旗下3家上市公司及與寶馬、雷諾等的合資公司。截至目前,相關違約債券11只,違約規模136億元左右。2021年3月4日公告,法院裁定華晨集團及11家子公司合并重整。違約后,華晨集團擬通過轉讓7家新能源項目股權換取資金,同時與遼寧省發改委、寶馬股份公司簽署《諒解備忘錄》,擬進一步擴大合作,并對重整期間的合作事項進行溝通。
華晨集團收入高度依賴華晨寶馬,自主品牌銷售受行業競爭加劇影響,收入自2017年來逐年下降,2020年降幅明顯。國內汽車行業從2018年開始下行壓力逐漸加大,同時自主品牌受到境外品牌的沖擊,部分依靠合資品牌公司抗壓能力相對較好。截至目前,除華晨集團外,華泰汽車、力帆實業(集團)、龐大汽貿集團、鐵牛集團均出現了風險事件。其中力帆實業(集團)和龐大汽貿集團已進入破產重整。隨著消費升級,對汽車性能要求的提升,汽車行業競爭加劇,同時環保要求、負面事件帶來的需求弱化,導致汽車行業風險累積,華晨集團的違約,顯露了車企目前的財務困境。
(二)五洋債案件拉開代表人訴訟大幕,康美藥業或成為第二例
1.五洋債案件一審結束
2017年8月五洋建設集團股份有限公司存續的“15五洋債”發生違約,并觸發“15五洋02”的交叉保護條款。隨后,監管部門介入調查。2018年7月10日,公司收到中國證監會《行政處罰決定書》、《市場禁入決定書》,9月主承銷商兼債券受托管理人德邦證券收到證監會調查通知書,因在五洋債承銷業務中未勤勉盡責,其于次年11月收到《行政處罰》。2018年12月5日,浙江省紹興市中級人民法院受理部分債權人對被申請人五洋建設的破產重整申請。鑒于德邦證券的失職,債券持有人選擇以個人名義進行訴訟,在2020年最高法推出集體訴訟制后,本案首次采用訴訟代表人制度,涉及自然人投資者498人,訴訟標的合計金額8.1億元,另單獨起訴案件26件,合計約1.8億元。本案于2020年9月4日開庭審理,法院認為,五洋建設以虛假財務數據騙取債券發行資格,構成欺詐發行、虛假陳述的違法違規行為,應對投資者的損失承擔賠償責任。除了發行人的實際控制人外,證券公司、會計師事務所被判決承擔100%的連帶責任,評級公司、律所也分別承擔10%、5%的連帶責任。
本次代表人訴訟為首次人數不確定的代表人訴訟,即在起訴時如果共同訴訟人的人數不能確定,由向法院登記的權利人推選出代表人,代替全體共同訴訟人參加訴訟的代表人訴訟。相關自然人權利人(不含機構投資者)自該公告發出之日起30日內向該法院登記,并證明與對方當事人的法律關系和所受到的損害;否則,不予登記,權利人可以另行起訴。法院作出的判決、裁定,對參加登記的全體權利人發生效力;未參加登記的權利人在訴訟時效期間提起訴訟的,適用該判決、裁定。
一審判決后,除發行人外的其余5名被告均在2021年1月提出上訴,爭議點在于過錯認定及過錯與損失因果關系的認定。作為首例對中介機構重罰的案件,本案受到市場關注,損失與責任的認定仍需要出臺明確的司法的標準和細則,例如,五洋債發行主體已進入破產重整,相關損失賠償的計算標準。從案件判決情況看,中介機構職責將加強,未來中介機構將逐步加強風險管理以及壓實盡職調查職責,履行特別關注義務。
2.康美藥業開始征集索賠訴訟
在2020年最后一天,康美藥業股份有限公司(簡稱“康美藥業”)收到廣東省廣州市中級人民法院發來的《應訴通知書》,11名自然人就公司證券虛假陳述責任糾紛一案,推選顧某某、劉某某作為訴訟代表人向廣東省廣州市中級人民法院提起訴訟,要求公司及馬興田、許冬瑾、邱錫偉、莊義清、溫少生、馬煥洲等21名時任董監高進行相關賠償。至2020年底,廣州中院收到投資者提起索賠的案件在2000件以上。法院一直以案件需要綜合考慮后決定為由,未正式受理立案。此次,大面積放開投資者對康美藥業的索賠案件立案限制,有可能采取集體訴訟的方式。根據《民事裁定書》,本案權利人范圍為自2017年4月20日(含)起至2018年10月15日(含)期間以公開競價方式買入、并于2018年10月15日閉市后仍持有康美藥業股票,且與本案具有相同種類訴訟請求的投資者,但具有《最高人民法院關于審理證券市場因虛假陳述引發的民事賠償案件的若干規定》第十九條規定的虛假陳述與損害結果之間不存在因果關系情形的除外。
從索賠條件看,權利時間鎖定在虛假信息披露日到揭露日之間。2017年4月20日、2018年4月26日、2018年8月29日康美藥業分別披露了《2016年年度報告》、《2017年年度報告》和《2018年半年度報告》。2018年10月15日晚,網上陸續出現質疑康美藥業貨幣真實性的文章,隨后股票出現大幅下跌,原告主張虛假陳述揭露日為2018年10月16日被法院采納。但相關律師表示,2018年10月18日康美藥業發布《關于媒體報道的澄清說明》,12月29日證監會對公司進行立案調查,應將2018年12月29日視為揭露日,同時相關會計師事務所在2019年5月因在康美藥業業務中違反相關法律法規被證監會練調查,其被處罰是大概率時間,但最后索賠條件和責任以法院認定為主。
從兩個案例看,在新《證券法》出臺后,中介機構職責認定明確強化,但在實際操作中仍有很多標準待明確。
(三)華夏幸福、海航集團
2021年伊始,海航集團有限公司(簡稱“海航集團”)被債權人申請破產重整、華夏幸福基業股份有限公司(簡稱“華夏幸福”)公告債務重組,兩家資產負債規模巨大的行業頭部企業,經歷了2020年的跌宕后,迎來了新的階段。其債務處置過程具有一定的借鑒意義。
1.海航集團
海航集團在的債務危機凸顯于2018年,在2019年爆發,進入2020年初,就宣布被海南省政府接管,并成立工作小組,全面推動海航集團整體風險化解。2021年1月29日,海航集團公告,公司債權人海南銀行股份有限公司以公司不能清償到期債務,并且明顯缺乏清償能力為由,向法院申請對公司進行重整。本次涉及重整的企業包括海航集團及下屬63家子公司,其中包括海航航空集團有限公司(簡稱“海航航空”)、海航基礎控股集團有限公司、海航資本集團有限公司、海航商業控股有限公司、海航實業集團有限公司、海航基礎設施投資集團股份有限公司、供銷大集集團股份有限公司。此次重整為海航系債務重組的第一階段,后續將仍有相關公司進入債務重組。
海航集團的債務危機,源于高度依賴債務融資的快速擴張,隨后帶來業務多元化、股權交叉、融資關聯度高的特征。高杠桿運作下的海航,碰上了全球經濟下滑、新冠疫情等外部沖擊,當債務的增加不能帶來收入的增長,流動性將逐步枯竭。海航系逐步到期的債務,一方面,在經濟不景氣時其無法依靠資產變現在短期內進行資金補充,另一方面,資產受限比例過高,使得再融資空間收緊。這是2020年很多高杠桿企業都出現的痛點,面對地方國有企業的危機,海南省政府積極介入,傳達出化解債務危機的決心。在長達1年的時間里,梳理集團債權債務關系、股權結構,最后進入破產重整。重整,一方面可以阻止債務繼續擴大,侵蝕公司盈利板塊;另一方面,通過引入戰略投資者,調整股權結構和管理模式,保留優質資產,維持運營能力,最后實現恢復持續經營能力和盈利能力。
2.華夏幸福
華夏幸福,1998年成立于河北,主要從事產業新城開發,實際控制人為王文學。公司主營業務為產業新城和園區住宅,其中,產業新城業務模式為接受政府委托,采用PPP模式,涉及基礎設施建設、土地整理等城投業務,具有投資規模大、周期長、毛利潤高的特征,但業務收入依賴于招商引資等帶來的新增財政收入地方留成部分而非現有財政收入,造成應收政府款項規模大,債務融資需求高。園區住宅業務,與產業新城業務相結合,布局核心城市產業新城的配套住宅,以此補充公司收入,并在2019年加入商業地產投資。受益于核心城市發展,房地產變現速度較快。但受政策影響,京津冀地區銷售占比呈現逐年下降,2019年為39%。整體看,公司2019年房地產開發收入占比64.4%,雖然產業新城開發占比下降為34.2%,但貢獻了超過一半的毛利潤。公司土地儲備依然以環北京區域為主,2019年末占比超過60%。公司園區項目周期長,回款慢,同時加大了經營取地等資源儲備,上述業務模式和公司戰略導致公司經營性凈現金流長期為負,資產負債率維持高位,隨著園區開發進展緩慢、投資支出和短期債務增加,公司流動性告急,“三條紅線”均位于警戒區域。
2020年,公司進行了多次融資,截至2020年7月末,公司新增借款余額2,096.69億元,較2019年末增加305.54億元,包括銀行貸款,債券和其他借款等,占2019年末凈資產的41.33%,資產負債率維持在80%以上。截至2021年2月末,華夏幸福存續債券16只,債券余額超過300億元,其中2021年到期債券151億元,另有3只債券將進入回售期。公司流動性危機已在2月暴露,相關到期債券未能如期兌付,公司就相關債務正在協商展期。
2021年2月1日,華夏幸福金融機構債權人委員會成立,這是《關于印發金融機構債權人委員會工作規程的通知》[1](簡稱《工作規程》)發布來第一次將非銀金融機構加入債委會。《工作規程》擴大了委會成員的覆蓋范圍。明確對債務規模較大、存在困難的非金融債務企業,3家以上持有債權(含貸款、債券等)、管理的資產管理產品持有債權、依法作為債券受托管理人的銀行保險機構和證券期貨基金經營機構等可以發起成立債委會。此外,還明確“逃廢債”和“僵尸”企業原則上不能進行金融債務重組。作為債務企業的主要債權人,金融機構一方面要密切關注債務企業經營情況,發現債務企業存在嚴重影響按約償還債務情形的,另一方面,要平衡好與債務企業、股東(特別是中小股東)、其他非金融債權人的利益關系。其中,債券受托管理人可以出任副主席單位。整體看,金融債權委員會應是主導企業再融資,進行融資協商和債務償還安排的平臺,在過去通常由銀行等大債權人或股東發揮積極作用,承擔相應的職責。因為銀行的雙重身份,往往在企業陷入困境時自身也深陷兌付風險中,是否同意成立債權人委員會給予企業再融資,一定程度上依賴于政府支持。例如,2021年2月冀中能源未能與銀行等主要債權人達成成立債委會的方案。基于華夏幸福逾期債務已超過110億元,正常生產經營面臨嚴峻挑戰,債委會的工作亟待推進,但債務規模大,債權人眾多,協商難度較大。目前,公司需要做好債務處置的信息披露。
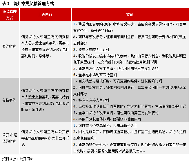
近期媒體報道,山西省組織正組織有關金融單位,醞釀建立省屬煤企折價債券回購長效機制,以有效應對二級市場債券價格異動。但從投資者角度來說,有利于維護其合理權利,也有利于穩定企業再融資環境。在此之前,已有個別發行人在二級市場進行公開要約回購,例如,蘇寧易購于2020年11月和12月用自有資金對7只債券進行回購要約,回購總規模約27.3億元,新鄭新區發展投資有限責任公司于2020年12月4日對“16鄭新發展PPN001”進行現金要約收購。但公開大幅折價回購的很少,因為從國際評級角度看,意味著償債能力的明顯弱化,將下調主體評級。但在境外市場,折價收購或置換是較為常見的,境內主體的美元債也出現過折價收購。2019年12月和2020年初天津物產集團和青海投分別對4只美元債和3只美元債打折回購,回購購買方均為發行人外的第三方。從市場反應看,收購價格折價比例較高,參與度普遍不高,天津物產集團4只債券投資者參與度在30%-84%之間,青海投3只債券分別有56%、33%和69%的投資者選擇打折兌付。

從目前看,國內正在探索要約收購,已發布了相關指引,但公開市場債券收購尚未有明確的政策,相比要約收購,其非公開性使得發行人容易產生道德風險,出現惡意低價收購的情況。相對來說,要約收購主要用于調整負債結構,而公開市場收購用于穩定價格異動。但不論哪種方式,當二級公開市場價格大幅打折時,除市場情緒波動外,往往透露出發行人償債能力的弱化,此時,發行人若進行打折要約回購,將壓實其流動性危機的傳言,帶來負面沖擊,尤其境內投資者的接受度低。如果發行人是為穩定債券價格異動,通過二級市場回購或是不錯的選擇,但如果是為了進行惡意打折兌付而在二級公開市場默默回購,則不利于建立健康的投資環境。我們需要認識到,對于困境企業,打折兌付或許是投資者短期止損的一種方式,接受打折兌付或是留債進入后期的債務重組,區別在于后期債務重組依然面臨很大的不確定性。當發行人沒有公開的化債方式時,隱蔽或拖延的方式可能帶來更大的風險。
(五)小結:債券處置市場化和法制化程度仍待提高
2021年春節前后,債券市場多只債券發行人公布的債務處置方案,包括協商展期、破產重組、債務重組、要約收購等方式。風險事件處置看,風險債券的處置仍集中在展期,其市場化程度低于債券置換、回購要約。第一,地方政府支持能力和意愿較強,發行人屬于區域內主要企業,多會進行協商展期,例如,海航集團、永煤控股和華夏幸福。政府部門積極介入,雖然最后可能面臨破產重整,但在積極梳理債權債務關系的同時,維持企業經營、探索再融資方式,一定程度上降低了市場波動和投資者的損失。對于大型企業、區域重點企業來說,上述方式或成為債務處置的重要參考;第二,地方政府支持能力和意愿較弱,即使是區域主要企業,也可能因債務規模巨大而進入破產重整,例如,華晨集團。從事件影響看,第一,在華晨集團和永煤控股事件后,類似的“灰犀牛”事件或有所減少,同時市場參與主體的信息披露職責將逐步壓實;第二,五洋債案件拉開了代表人訴訟的序幕,但相關司法標準仍在探索階段,對于中介機構來說,加強自身內控是當前需要做的首要工作,對于監管部門,則需加快探索相關判決的標準。通過提升發行人和投資者、中介機構的風險管理能力,強化違規處罰,債券市場的制度將保護投資者利益。但在制度完善之前那,誰去為過去的“錯誤”買單,如何處理風險帶來的損失,是市場亟待解決的問題。
風險債券的處置,不僅依賴于發行人的兌付意愿,同時也依賴于投資者對既有風險的客觀認識。風險和違約是市場正常現象,投資者不能一味要求足額剛兌,發行人也不能惡意逃債。
三、1-2月違約債券跟蹤情況
1.海航集團有限公司及相關子公司:涉及10只已違約債券
2021年2月10日,法院受理債權人對海航集團及下屬68家公司的破產重整申請。目前,海航集團有限公司及海航資本集團有限公司、三亞鳳凰國際機場有限責任公司等相關公司公告進入破產重整程序。截至2021年2月9日,海航系已有10只債券違約,隨著海航集團及相關公司進入破產重整,存續債券將提前到期,停止計息。
2.安徽盛運環保(集團)股份有限公司:涉及3只已違約債券
2021年1月8日公告,法院受理重慶烽華自動化科技有限公司對安徽盛運環保(集團)股份有限公司的重整申請。
3.北大方正集團有限公司:涉及24只已違約債券
2021年1月29日公告,經過多輪競爭性選拔,最終確定由珠海華發集團有限公司(代表珠海國資)、中國平安保險(集團)股份有限公司及深圳市特發集團有限公司組成的聯合體作為北大方正重整投資者。
4.永城煤電控股集團有限公司:涉及8只已違約債券
2021年1月15日,根據銀行間債券市場相關自律規定,經2021年第1次自律處分會議審議,對永煤控股予以公開譴責,暫停其債務融資工具相關業務1年,責令其針對本次事件中暴露出的問題進行全面深入的整改;責令其在銀行間債券市場信息披露平臺進行公開致歉。河南能化以自有資金認購自身及下屬子公司發行的債務融資工具,破壞市場秩序;對其予以嚴重警告,暫停其債務融資工具相關業務7個月。
5.紫光集團有限公司:涉及5只已違約債券
2021年2月1日公告,2020年12月,“16紫光01”、“16紫光02”、“17紫光03”、“18紫光04”、“19紫光01”、和“19紫光02”陸續召開持有人會議,表決通過的決議之一為要求發行人為全體債券持有人提供合法有效的增信措施。落實以上持有人會議決議,保障債券持有人利益,經紫光集團股東會決議、北京紫光通信科技集團有限公司股東決定,一致同意由紫光通信為6只存續公司債提供全額無條件的連帶責任保證擔保。擔保對象報告6只債券的本金、利息以及違約金、損害賠償金、實現主債權和擔保債權的費用。
注:
[1] 2021年1月15日,銀保監會、發改委等四部委聯合發布關于印發金融機構債權人委員會工作規程的通知》,結合當前市場對2016年發布的《關于做好銀行業金融機構債權人委員會有關工作的通知》進行完善,保護金融債權人的利益。
注:文章為作者獨立觀點,不代表資產界立場。
題圖來自 Pexels,基于 CC0 協議
本文由“中證鵬元評級”投稿資產界,并經資產界編輯發布。版權歸原作者所有,未經授權,請勿轉載,謝謝!
原標題: 債市分析|春節前后,債券市場違約那些事兒

中證鵬元評級 











