鐺煮山川,粟藏世界,有明月清風知此音。呵呵笑,笑釀成白酒,散盡黃金。
作者:小債看市
來源:小債看市(ID:little-bond)
近年來,國內光伏景氣度不佳,組件、硅片價格下降及存貨跌價準備造成的計提減值增加,導致隆基綠能營收利潤受挫。
01擔保
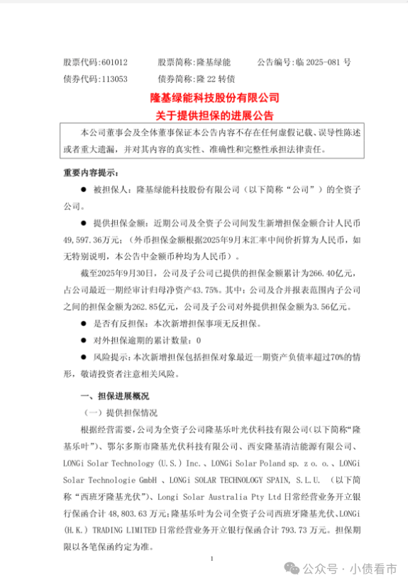
10月13日,隆基綠能(601012.SH)公告稱,截至2025年9月30日,公司及子公司已提供的擔保金額累計為266.4億元,占公司最近一期經審計歸母凈資產43.75%。

提供擔保進展公告
公告顯示,隆基綠能及合并報表范圍內子公司之間的擔保金額為262.85億元,對外提供擔保金額為3.56億元。
隆基綠能擔保對象包括隆基樂葉光伏科技有限公司、鄂爾多斯市隆基光伏科技有限公司、西安隆基清潔能源有限公司等多家全資子公司,其中部分子公司資產負債率超過 70%。
近年來,國內光伏景氣度不佳,組件、硅片價格下降及存貨跌價準備造成的計提減值增加,導致隆基綠能營收利潤受挫。
《小債看市》統計,目前隆基綠能僅存續一只“隆22轉債”,債券余額69.95億元,期限6年,將于2028年1月到期,轉股價格為58.44元/股。

“隆22轉債”詳情
據評級報告,隆基綠能主體長期信用等級為AAA,評級展望為穩定;“隆22轉債”信用等級為AAA。
02業績巨虧
據官網介紹,成立于2000年的隆基綠能,致力于成為全球最具價值的太陽能科技公司。
隆基綠能是全球最大的單晶硅生產制造商,具備產業鏈縱向一體化優勢,主要產品為單晶硅片、電池片和組件, 2012年4月登陸上交所。

隆基綠能官網
從股權結構看,隆基綠能控股股東及實際控制人為李振國和李喜燕,合計持有股份占公司總股本的19.10%。

股權結構圖
2024年底,雙面雙玻單晶PERC組件均價已降至不足0.7元/W,一年內降幅達到了28%—30%;TOPCon雙面雙玻組件一年內的降幅也達到了13%。
從業績看,隆基綠能2024年度實現歸母凈虧損為86.18億元,主要由于公司BC二代產品產量占比很低,PERC和TOPCon產品價格和毛利率持續下降,產能開工率受限,技術迭代導致計提資產減值準備增加,參股硅料企業投資收益產生虧損。

歸母凈利潤
2025年上半年,隆基綠能仍未走出虧損泥潭,歸母凈利潤虧損25.69億元。
截至2025年二季末,隆基綠能總資產有1496.04億元,總負債908.46億元,凈資產587.59億元,公司資產負債率為60.72%。
《小債看市》分析債務結構發現,隆基綠能主要以流動負債為主,占總債務的62%。
截至相同報告期,隆基綠能流動負債有564.18億元,主要為應付票據及應付賬款,公司一年內到期的短期債務合計有18.08億元。
相較于短期壓力,隆基綠能的流動性十分充沛,其賬上貨幣資金有493億元,公司短期償債壓力很小。
另外,在備用資金方面,截至2025年3月末,隆基綠能銀行授信總額有1183.58億元,未使用授信額度為720.55億元,可見公司財務彈性也較好。

銀行授信
負債方面,隆基綠能還有非流動負債344.27億元,主要為長期借款,其長期有息負債合計有229.26億元。
整體來看,隆基綠能剛性債務總規模有247.34億元,主要以長期有息負債為主,帶息債務比為27%。
從融資渠道看,作為A股上市公司,隆基綠能具有直接融資條件,此外其還通過債券、租賃、應收賬款以及股權質押等方式融資。
在股權質押方面,截至2025年6月,李振國質押2.35億股隆基綠能股票,占其所持股份的22.02%。
資產質量方面,隆基綠能現金類資產充裕,資產受限比例低、流動性強,公司整體資產質量好。
總得來看,隆基綠能業績巨虧,對債務和利息的保障能力下降;流動性充沛,短期償債壓力不大;融資渠道多元,資產質量較好。
03東南亞關廠傳聞
雖然,中國企業以海外設廠的形式實現海外市場的拓展,但在業務開展過程中存在海外政策變動的風險。
針對東南亞四國光伏產品的反規避調查豁免到期、美國正式發起對東南亞四國光伏產品的新一輪“雙反調查”。
這讓中國在東南亞設廠的一些光伏企業出口美國受阻。
據官網介紹,隆基綠能在越南、馬來西亞均布局了生產制造基地。

海外產業集群
不過,有媒體報道稱,隆基綠能在馬來西亞的組件廠已逐步關停;同時越南的五條電池片產線也已全部停工。
隆基綠能公告回應稱,經核實公司在馬來西亞布局了硅棒、硅片、電池和組件產能,目前工廠均處于生產狀態。
隆基綠能在越南布局了電池和組件產能,其中越南組件工廠目前處于生產狀態。越南電池工廠因市場原因臨時性停產,后續將根據市場情況進行評估和決策。
越南電池產能占隆基綠能電池總產能比例小于10%,且2023年越南基地對外收入占公司總收入比例小于3%,越南電池工廠臨時性停產對公司整體經營業績影響較小。
隨著海外貿易保護政策擴大以及光伏制造本土化的推行,未來中國光伏產業將面臨較大的出口競爭壓力。
注:文章為作者獨立觀點,不代表資產界立場。
題圖來自 Pexels,基于 CC0 協議
本文由“小債看市”投稿資產界,并經資產界編輯發布。版權歸原作者所有,未經授權,請勿轉載,謝謝!

小債看市 











