鐺煮山川,粟藏世界,有明月清風知此音。呵呵笑,笑釀成白酒,散盡黃金。
作者:毛小柒
來源:濤動宏觀(ID:jinrongjianghu123123)
【正文】
本文聚焦動力電池及儲能電池領域的龍頭企業,寧德時代。
一、寧德時代近期備受關注
近期發布2021年三季報的寧德時代,備受市場關注。
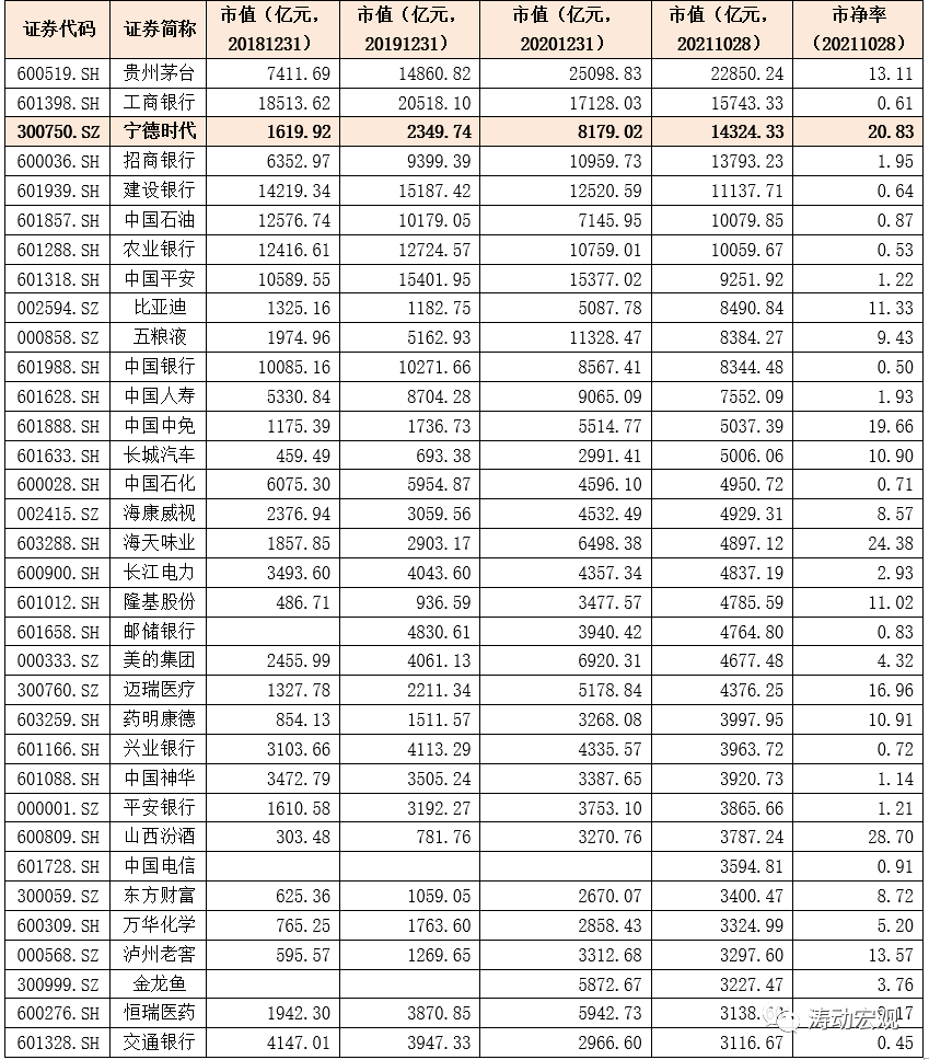
(一)市值超過1.43萬億,躍居至A股全市場第3位
截至目前,寧德時代的市值達到1.45萬億,超過中國人壽、中行、五糧液、農業銀行、中國平安、建行、招行等,躍居A股全市場第三位,進一步拉近了茅臺(市值2.30萬億)和工行(市值1.56萬億)的距離。
2018年-2020年底寧德時代的市值僅分別位居A股全市場第33位、第34位和第10位,這說明寧德時代的市值和排名自2020年以來上升非常多。

(二)業績較為亮眼:2021年前三季度營收與凈利潤同比大增130%以上
今年前三季度,寧德時代營收和歸母凈利潤分別實現733.62億元和77.51億元,不僅超過2020年全年營收與凈利潤,同比亦分別大增132.73%和130.90%,增速較2017-2020年有顯著提升,數據上看較為亮眼。

(三)計劃向35名投資者定增募集582億元,遭深交所審核質疑過度融資
2021年8月13日,寧德時代發布定增預案,擬向35名合格投資者募集資金582億元,9月17日發布募集說明書、9月30日深交所向寧德時代出具審核詢問函、10月18日寧德時代作出回復。這一問詢的背景在于今年上半年寧德時代擁有大量貨幣資金及2020年8月完成募資的情況下,深交所對寧德時代大規模定增582億元的合理性產生質疑(詳見下文分析)。

二、寧德時代財務情況分析
(一)規模情況:總資產接近2500億元,貨幣資金超過800億元
1、2016年以來,寧德時代規模擴張非常迅速,基本每年按照50%以上的速度增長,目前總資產已從2016年不到300億元,增至今年9月底的2491.52億元,接近2500億元(今年前三季度總資產凈增925.34億元)。
2、貨幣資金是寧德時代總資產的最主要構成部分,今年9月底寧德時代貨幣資金達到807.35億元,較2020年凈增123.11億元,占總資產的比例接近1/3(2020年甚至一度高達44%)。
3、截至今年9月底,寧德時代賬面上的交易性金融資產余額為17.54億元,主要體現為寧德時代利用閑置資金認購的理財產品。
4、截至今年9月底,寧德時代的固定資產和在建工程余額分別為318.50億元和214.95億元,合計達到533.45億元(較2020年底合計凈增了279.73億元)。
(二)有穩定增長的經營現金流支撐,同時保持對外大額投資的持續態勢
1、寧德時代這幾年的經營現金流保持著比較穩定的增長態勢,具體看,2017-2020年的經營現金流凈額分別達到23.41億元、113.16億元、134.72億元和184.30億元,今年前9個月的經營現金流凈額則躍升至286.86億元。
2、持續穩定的經營現金流也在一定程度上支撐著寧德時代連年對外大額投資,2016-2018年期間寧德時代投資活動現金流量分別凈流出124.28億元、76.36億元和194.88億元,2020年全年和2021年前9個月分別凈流出150.52億元和365.55億元。
特別是,2020年以來寧德時代擬新增投資的電池生產基地項目建設資金需求就達到1100億元左右,后續擬推動的對外股權投資項目(通過基金)金額也達到190億元左右,而這也是寧德時代認為此次定增規模較為合理的因素所在。
(三)債務情況
寧德時代的債務主要分為有息債務、無息債務、或有債務三大類。其中,有息債務以借款和債券為主,無息債務主要寧德時代欠上游客戶的應付款(具體體現為龐大的營運資金需求),或有債務主要指對外擔保等。
截至2021年9月底,寧德時代的資產負債率達到67.82%,有息債務規模達到433億元、無息債務規模782億元、對外擔保余額達到173億元。
1、有息債務:借款258億元、債券175億元(2只境內債和3只美元債)
(1)截至2021年9月底,寧德時代背負的借款余額達到258.07億元(短期借款和長期借款分別為86.48億元和171.59億元),較2020年底增加134.04億元(短期和長期分別凈增23.13億元和110.91億元)。需要說明的是,截至2021年6月底,寧德時代獲得的銀行授信額度達到732億元,也就是說目前還有較大的授信額度沒有被提用。
(2)截至2021年9月底,寧德時代共有5只存量債券,債券余額為175.28億元(凈增31.46億元)。具體看,這5只債券主要包括兩只境內債(合計45億元人民幣)和3只美元債(合計20億美元),其中美元債主要由寧德時代借助在香港的全資子公司時代瑞鼎發展以跨境擔保的形式發行。

2、無息債務或隱性債務:應付款(票據)782億元、擔保余額173億元
(1)寧德時代有很大一塊債務體現在無息債務上,即以應付票據及應付賬款為代表的營運資金,今年9月底應付票據及應付賬款余額達到782.26億元,較2020年底大幅增加469.55億元,增幅較大,可以被視為值得關注的異常項,表明寧德時代的營運資金需求較高。
(2)截至2021年6月底,寧德時代及其子公司(包括對外和對子公司)擔保余額達到173.48億元,已審批的擔保額度達到893.42億元。
三、寧德時代歷次股權融資情況
債權融資之外,股權融資是寧德時代比較依賴的融資方式。自2015年以來,寧德時代已經歷IPO之前的四輪融資、IPO募資以及一次定增,目前正在啟動上市后的第二輪定增。

(一)IPO之前四輪合計募資164.96億元,IPO募資54.62億元
2018年6月寧德時代在創業板上市,募集金額達到54.62億元(已使用完畢)。實際上在IPO之前,寧德時代已經歷四輪股權融資,包括2015年10月融資0.89億元、2016年7月完成17.20億元A輪融資、2016年12月完成96.40億元B輪融資、2017年6月完成50.47億元C輪融資,即上市之前寧德時代實現股權融資規模合計達到164.96億元。
(二)第一次定增:2020年7月以161元/股的價格募集資金197億元
1、2020年2月26日,寧德時代發布公告稱擬向不超過35名特定對象定增,募集資金約200億元用于動力電池以及儲能電池項目的建設。同年5月27日募集金額降至197億元(用于補充流動資金的金額少了3億元)。同年7月17日,寧德時代發布公告,公布了197億元定增發行結果(使用比例已達79.38%)。
其中,高瓴資本直接或間接投資106億元,本田投資37億元、太平洋資產管理認購12億元,UBS AG認購10.94億元等。
2、這一次的定增價格為161元/股,相當于申購報價日(2020年7月6日)前20個交易日均價163.81元/股的98.28%,相當于發行底價129.67元/股的124.16%。如果按照目前600元/股的價格計算,則當時的這9有機構盈利頗為豐厚,高達3.73倍。
特別是我們看到,寧德時代的股價飛漲正是從這一輪定增開始的。

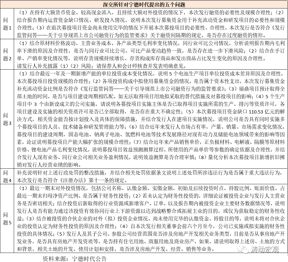
(二)第二次定增:計劃募資582億元,被深交所質疑存在過度融資嫌疑
1、2021年8月13日,寧德時代發布定增預案(擬向35名投資募集資金582億元),9月17日發布定增募集說明書,9月30日收到深交所的審核問詢,10月18日回復深交所的審核問詢。
2、整體上看,深交所提出了五個問題,并要求保薦人、會計師、律所等中介機構出具審核意見,其根本問題是質疑寧德時代可能存在過度融資,即在持有大額貨幣資金、較高現金流入,且持續大額對外投資的情況下,此次定增的必要性及規模合理性需要進行說明等。
3、此次定增擬投項目的資金仍有110.53億元的缺口,寧德時代計劃擬通過自有資金、經營積累和銀行借款等方式給予解決。
結合之前2020年的定增情況,此次定增若獲批,則意味著擬認購的這35名投資者需要付出更大的代價(即每股對價在600元以上),同時在定增完成后,也極有可能會推動寧德時代的新一輪行情。

四、寧德時代發展歷程及拆解
(一)發展歷程簡述
寧德時代成立于2011年12月,2013年12月收購廣東邦普循環科技,2015年10月正式更名為寧德時代新能源科技股份有限公司并一直延用至今,2018年6月11日登陸創業板。目前寧德時代共擁有控股子公司72家、參股公司56家。
可以看出寧德時代成立至今不過十年左右的時間,其中的標志性事件便是2015年更名、2018年上市、2020年定增。


(二)主要人物:曾毓群(實控人)、李平(一致行動人)與黃世霖
1、畢業于中科院物理研究所的曾毓群為寧德時代的創始人,位居2021年胡潤中國百富榜第三位,目前擔任寧德時代的董事長并為其實控人,主要通過寧德梅山保稅港區瑞庭投資來實現對寧德時代的控制,合計持股比例達到24.54%。
2、除曾毓群外,寧德時代還有兩位人物比較關鍵,分別為李平與黃世霖,二人目前均擔任寧德時代的副董事長,而李平則為曾毓群的一致行動人(即二人合計持股比例達到29.35%)。黃世霖于2011年和曾毓群一起聯合創辦了寧德時代,位列2021 胡潤百富榜第24位,持有寧德時代11.20%的股權。
(三)擁有兩家金融機構(消費金融與保險)與兩家類金融機構(融資租賃)
1、持有小康人壽保險(原中法人壽保險)30%股權
2017年4月寧德時代對當時的中法人壽保險進行投資(2020年12月銀保監會核準),目前持有小康人壽保險30%的股權。
(1)中法人壽保險成立于2005年12月,注冊資本為2億元,由國家郵政局(后變更為中國郵政集團)與法國國家人壽合資組建而成、各持股50%。
(2)2015年4月21日,保監會核準中法人壽保險股權變更事宜。其中,中國郵政集團將持有的25%股權轉讓給鴻商產業控股集團、另外25%股權轉讓給北京人濟九鼎資產管理,法國人壽將其持有的25%股權轉讓給鴻商產業控股集團。此次轉讓后,鴻商產業控股集團持股50%、北京人濟九鼎持股25%、法國國家人壽保險持股25%。
(3)2020年12月14日,銀保監會核準中法人壽保險注冊資本由2億元增至30億元。其中,寧德時代、青山控股集團、鴻商產業控股集團、貴州貴星汽車銷售服務分別認購新增注冊資本中的9億元、9億元、7.90億元和2.10億元,法國國家人壽保險和北京人濟九鼎資產管理將其分別持有的0.50億元股權轉讓給鴻商產業控股集團。此次股權變更后,鴻商產業控股集團持股33%、寧德時代持股30%、青山控股集團有持股30%、貴州貴星汽車銷售服務有持股7%。
2、持有重慶螞蟻消費金融8%的股權
除小康人壽保險外,寧德時代還持重慶有螞蟻消費金融8%的股權。2020年寧德時代對重慶螞蟻消費金融進行投資,2021年6月3日銀保監會核準重慶螞蟻消費金融開業(注冊資本80億元),其中寧德時代出資6.40億元,持有螞蟻消費金融8%的股權比例。
3、擁有寧德時代融資租賃、上海融和電科融資租賃等兩家融資租賃公司
(1)2019年12月10日,寧德時代和香港時代發起設立寧德時代融資租賃公司,注冊資本為1.70億元,該融資租賃公司以下游或終端客戶為主要服務對象,通過經營性租賃、融資性租賃提供服務。
(2)2019年9月,寧德時代全資子公司香港時代以現金1.25億元參與設立上海融和電科融資租賃。目前上海融和電科融資租賃的股權結構為中電投融資融資租賃持股35%、香港時代持股25%、上海融青企業管理合伙企業持股20%、云南能投資本投資持股15%、漢馬科技集團持股5%。
(四)投資設立了九只產業基金、并購基金,認繳金額合計28.74億元
寧德時代不僅自身進行股權融資,還會通過產業基金、并購基金參與對上下游產業鏈的投資,保障產業關鍵資源供應。2021年4月,寧德時代董事會審議通過《關于開展境內外產業鏈相關投資的議案》,擬投資總額不超過190億元。
1、目前寧德時代合計參與了九只產業基金及并購基金投資,參與這些基金的目的是為了加強與產業鏈上下游相關企業之間的合作,目前這幾只基金的認繳金額已達到28.74億元。
以上基金目前對外投資的主體包括華北鋁業新材料科技、深圳市研一新材料、南京芯馳半導體科技、上海瀚薪科技、哈啰出行、江蘇厚生新能源科技、贛州騰遠鉆業新材料、裕能新能源電池材料、廣州匯電云聯互聯網科技、國網時代(福建)儲能發展、地上鐵租車(深圳)、寧波數益工聯科技、上海全應科技、北京升鑫網絡科技、江蘇富樂德半導體科技等。
2、此外,2021年10月11日,寧德時代發布公告稱,通過受讓以及參與新設的方式投資珠海隱山現代物流產業股權投資基金(有限合伙)、青島隱山創業投資基金合伙企業(有限合伙)以及廈門隱山股權投資合伙企業(有限合伙),認繳金額分別為0.60億元、2億元及3億元。

五、寧德時代市場競爭力分析
(一)寧德時代是全球領先的新能源創新科技公司,在電池材料、電池系統、電池回收等產業鏈領域擁有核心技術優勢及前瞻性研發布局,是全球動力電池及儲能電池領域的龍頭企業。截至2021年6月底,寧德時代及其子公司共擁有3357項境內專利及493項境外專利,正在申請的境內和境外專利合計達到3379項。
(二)寧德時代的下游主要對應新能源車領域,在新能源車替代燃油車的趨勢愈發明顯的情況下,寧德時間的發展空間是持續存在的,且具有一定壟斷性。
1、目前寧德時代已與特斯拉、標致雪鐵龍、上汽、蔚來等客戶建立了長期穩定的合作關系。2018年、2019年、2020年及2021年上半年,工信部公布的新能源車型有效目錄分別包括3800余款、4600余款、6800余款和2400余款車型中,而由寧德時代配套的比例分別為29%、41%、50%和50%,市場占比較高。
2、寧德時代在2017-2020年動力電池使用量連續四年排名全球第一,2018至2020年國內動力電池裝機量市場占有率分別為41.27%、52.98%、50.09%,2020年全球儲能電池使用量占比排名較高的企業依次為寧德時代、LG新能源、松下電器三家(儲能電池出貨量全球占比合計達到69%)。
(三)寧德時代的主營業務主要包括動力電池、儲能電池及電池材料三塊,不過近年來看寧德時代在動力電池板塊的毛利率呈現下降趨勢。

(四)目前同行業與寧德時代可比的公司主要有億緯鋰能、欣旺達、國軒高科、孚能科技幾家。從對比上看,寧德時代的規模與業績優勢還是比較明顯的。

(五)在行業情況來看,動力電池是新能源車價值鏈的關鍵環節和核心部件,具有較高的規模壁壘,產能規模大的電池企業在原材料采購和生產運營方面具有明顯的規模優勢。因此降低動力電池的產品便顯得很關鍵,具體看動力電池的主要材料主要包括正極材料(以三元正極材料和磷酸鐵鋰為主)、負極材料(以石墨為主)、隔膜及電解液等。可以看出,寧德時代的原材料對鋰、鎳、鈷等大宗商品及化工原料依賴較大。
綜上,寧德時代近年的產能釋放較為迅速、經營現金管理有穩定支撐,對外投資規模連續多年處于高位、營運資金需求較快,2020年定增后市值上升較快,對產業鏈上下游企業的布局也較為積極,市場地位較高,研發投入較大,且涉足了消費金融、保險、融資租賃等金融領域,而成立不過十年左右的寧德時代目前在動力電池、儲能電池領域仍有明顯優勢,其資本版圖的布局似乎剛剛開始,未來發展的空間依然值得想象。
注:文章為作者獨立觀點,不代表資產界立場。
題圖來自 Pexels,基于 CC0 協議
本文由“任博宏觀倫道”投稿資產界,并經資產界編輯發布。版權歸原作者所有,未經授權,請勿轉載,謝謝!
原標題: 拆解寧德時代

任博宏觀倫道 











