鐺煮山川,粟藏世界,有明月清風知此音。呵呵笑,笑釀成白酒,散盡黃金。
作者:克而瑞研究中心
來源:克而瑞地產研究(ID:cricyjzx)
政府加大住房租賃金融支持,相關融資環境得到一定放松,融資量創2018年1月以來新低,融資成本維持較低水平。
本月關注
政府加大住房租賃金融支持,相關融資環境得到一定放松
本月8日,央行和銀保監會發布關于保障性租賃住房有關貸款不納入房地產貸款集中度管理的通知,宣布金融機構向持有保障性租賃住房項目認定書的保障性租賃住房項目發放的有關貸款不納入房地產貸款集中度管理。25日銀保監會和住建部又發布了《關于銀行保險機構支持保障性租賃住房發展的指導意見》,提出商業銀行要優化整合金融資源,積極對接保障性租賃住房開發建設、購買、裝修改造、運營管理。整體看來,本月政府對房企融資繼續落實“房住不炒”的原則,堅持進行審慎管理。不過本月政府多次發布文件加大住房租賃金融支持,未來相關方面的房企融資環境可能會得到一定的放松。
融資量創2018年1月以來新低,融資成本維持較低水平
本月100家典型房企的融資總量為398.17億元,環比下降58.9%,同比下降58.8%,融資量創2018年1月以來新低。其中債券發行了248.47億元,環比下降47.6%,同比下降24.6%。本月房企融資成本4.02%,環比下降0.89pct,同比下降0.87pct。其中境內融資成本3.58%,環比上升0.37pct;境外融資成本9.05%,環比上升3.02pct。境外融資成本環比上升較大的原因主要在于境外債券僅發行了兩筆,其中銀城國際發行的1.65億元境外優先票據成本達到13.00%,從而拉高了融資成本。
本月沒有企業上市或遞交招股書,金茂服務開始招股
本月沒有房企和房企旗下公司完成上市,同時也沒有企業遞交或更新招股書。因此截至2022年2月底,在港交所提交過招股書但仍未上市的房企和房企旗下公司分別有12家和24家。不過本月25日,1月份通過上市聆訊的金茂服務開始進行招股,預計3月10日完成上市。整體看來,2022年房企在上市和分拆上市方面難度加大,房企的熱情也有所冷卻。
企業發債
債券發行:境內中長債發行穩定,境外債持續低迷
2022年2月100家典型房企的融資總量為398.17億元,環比下降58.9%,同比下降58.8%,融資量創2018年1月以來新低。一方面2月春節假期工作日相對較少,融資可操作時間相對較短;另一方面近期仍持續爆發企業債務危機,當前風險出清尚未完全,企業投資及發債也較為謹慎。從融資結構來看,境內債權融資318.63億元,環比下降34.0%,同比下降29.7%;境外債權融資52.33億元,環比下降75.9%,同比下降68.9%;本月資產證券化下降較為明顯,融資26.21億元,環比下降88.6%,同比下降91.6%。

2月房企共發債248.47億元,環比下降47.6%,同比下降24.6%。其中,境外發債19.87億元,環比下降90.7%,同比下降84.3%,本月只有綠城完成了1.5億美元優先票據的發行以及銀城國際完成了一筆債券的交換要約,房企境外發債情況仍較為嚴峻。境內發債228.60億元,環比下降12.3%,同比上升12.8%,其中,公司債發行63億元,環比下降7.4%,同比上升39.4%;中期票據發行148.40億元,環比上升30.3%,同比上升642.0%;融資券發行17.2億元,環比下降78.2%,同比下降75.1%,在政策支持優質房企發行并購中票、住房租賃債券的情況下,房企的公司債、中期票據發行量有所上漲,同時短債發行量有所降低。

2022年2月100家典型房企新增債券類融資成本4.02%,環比下降0.89pct,同比下降0.87pct。其中境內融資成本3.58%,環比上升0.37pct;境外融資成本9.05%,環比上升3.02pct,主要由于境外債券僅發行了兩筆,其中銀城國際發行的1.65億元境外優先票據成本達到13.00%,從而拉高了融資成本。2021年截至2月100家典型房企新增債券類融資成本4.61%,較2021年下降0.68個百分點,其中境外債券融資成本達7.16%,上升0.14個百分點,境內債券融資成本3.39%,較2021年下降0.67個百分點。

具體企業表現來看,2月發債量最高的企業是萬科地產,發債總量50億元,主要發行了合計50億元的中期票據,年期均為3年,利率低至3.00%左右。本月發行債券的企業有15家,發債企業個數環比減少6家。從發債年限來看,最長的為7年,是保利置業發行的一筆公司債。從債券發行利率表現來看,上實城開發行的中期票據利率2.93%,另有萬科、保利置業發行了利率不超過3%的債券。

債券期限:本月到期債券類376.20億元
本月房企有22筆債券到期,金額共計376.20億元,環比下降36.7%,到期債券只數環比減少17只。值得注意的是,本月有銀城國際就企業存續期境外債完成了部分債券的交換要約,相當于2022年2月到期的債券到期時間已經成功延期,新票據期限為364天。
提前關注到2022年3月將有42筆債券到期,合計657.14億元,環比上升74.7%,年內新一波償債小高峰來臨。單筆金額最高為中國恒大2017年發行的合計20.25億美元境外優先票據。

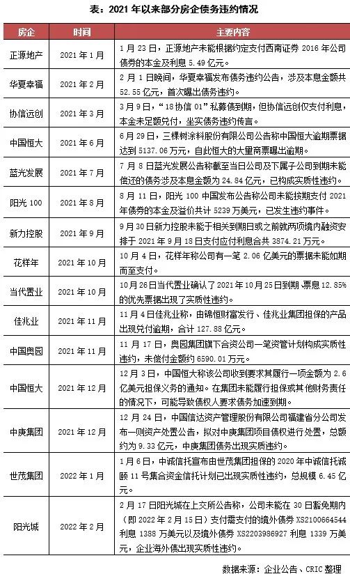
在債務違約方面,2月18日陽光城發布公告稱企業未能在 30 日豁免期內(即 2022 年 2 月 15 日)支付境外債券利息共2726.25萬美元,企業海外債發生了實質性違約。再加上佳源等企業被曝出出現了流動性問題,房企的流動性危機仍在持續,未來仍有可能曝出更多的債務違約事件。

上市和股票
擬上市房企:本月沒有企業遞交或更新招股書
本月仍然沒有新增房企向港交所遞交招股說明書,因此截至2022年2月底,在港交所在遞交過招股書但仍未成功上市的房企仍為12家,其中有9家房企在招股書過期后都沒有更新招股書,未來是否會繼續上市進程還有待觀察。

在房企分拆旗下公司上市方面,本月沒有房企旗下公司遞交或更新招股書。因此截至2022年2月底,在港交所遞交過招股書而仍未上市的房企旗下公司共有24家,其中有多家企業的招股書都已過期,未來是否還會堅持上市有待觀察。
IPO和增發:本月沒有企業完成上市,金茂服務開始招股
本月沒有房企和房企旗下公司完成上市,由于近期遞交上市申請的房企及房企旗下公司數量明顯減少,港交所對于已交表的企業的審核也較為嚴格,再加上2022年開始港交所對上市企業基礎盈利門檻提高的60%新規開始正式施行,規模較小的房企和房企旗下公司的上市將會越發艱難。不過金茂服務在1月份通過上市聆訊之后在2月25日開始招股,預計將在3月10日完成上市。
股權變動:本月股權變動企業較少,部分企業因經營問題被減持
本月房企及房企旗下公司的股權變動較少,僅有正榮、陽光城、華夏幸福、金科等企業出現了規模較小的股東股權變動,其中陽光城和華夏幸福都出現了控股股東的被動減持。整體看來,本月出現股權變動的企業有部分原因是因為企業流動性問題,未來這些企業的經營以及自救都有待觀察。

股價變動:兩市地產相關股表現較為一般,整月漲幅都較為低迷
本月兩市的地產相關股表現都較為一般,A股地產股整月上漲的股票占比為了57%,而H股整月上漲的股票占比則僅為35%,同時大多數股票整月漲幅基本都低于10%。在H股方面,本月陽光100的月漲幅達到了17.95%,是H股漲幅最大的地產相關股。不過企業由于去年8月份曝出債務違約的原因,股價長期低迷,2月份甚至長期停牌,只是由于在2月11日大漲了18.75%使得公司股票整月漲幅達到了地產相關股的第一,企業本身的發展仍然需要觀察。
在A股房企方面,本月黑牡丹的漲幅較大,企業股價從春節后開始穩定上漲,月中則出現了6個漲停板,股價大幅拉升,最終整月漲幅達到了77.61%,使其成為A股漲幅最大的房企。不過企業股價大漲的主要原因是公司披露擬收購深圳市艾特網能技術有限公司75%股權,而艾特網能是國內數據中心基礎設施設備及解決方案的專業提供商,因此在國家發力大數據工程——“東數西算”工程的背景下受到了投資者的追捧。

注:文章為作者獨立觀點,不代表資產界立場。
題圖來自 Pexels,基于 CC0 協議
本文由“克而瑞地產研究”投稿資產界,并經資產界編輯發布。版權歸原作者所有,未經授權,請勿轉載,謝謝!

克而瑞地產研究 











