鐺煮山川,粟藏世界,有明月清風知此音。呵呵笑,笑釀成白酒,散盡黃金。
作者:克而瑞研究中心
政府表態促進房地產健康發展,相關融資環境將繼續優化。境內發債仍以國企央企為主,正榮、景瑞境外債展期成功。
本月關注
政府表態促進房地產健康發展,相關融資環境將繼續優化
本月4日,央行在2022年金融市場工作電視會議上提出,要堅持“房住不炒”的定位,穩妥實施好房地產金融審慎管理制度,加大住房租賃金融支持,因城施策促進房地產業良性循環和健康發展。16日國務院金融委在會議上表示,對于房地產市場要及時研究和提出有力有效的防范化解風險應對方案,提出向新發展模式轉型的配套措施。同日央行、銀保監會、證監會、外匯局、財政部也都分別作出表態,重點圍繞著防范化解房地產市場風險,積極推動房地產行業轉變發展方式,促進房地產業良性循環和健康發展等方面。整體看來,本月政府對房企融資在繼續落實“房住不炒”的原則的基礎上,重點表態要滿足房企合理的融資需求,促進行業的良性循環和健康發展,因此未來的相關金融政策可能得到一定的放松,房企的融資環境可能會繼續優化。
融資規模大幅回升,融資成本維持較低水平
本月100家典型房企的融資總量為878.39億元,環比上升138.7%,同比下降29.1%。其中債券發行了315.4億元,環比上升44.5%,同比下降50.5%。本月房企融資成本4.35%,環比上升0.54pct,同比下降0.62pct。其中境內融資成本3.30%,環比上升0.13pct,主要是因為本月有更多的企業進行了境內發債,上實城市開發、首開股份、金融街、旭輝集團等加入了發債隊伍;境外融資成本8.72%,環比下降0.09pct。
萬物云首次申請上市,金茂服務和力高健康生活完成IPO
本月金茂和力高旗下的物業公司金茂服務和力高健康生活分別在10日和31日完成了IPO,期后萬科旗下的物業服務公司萬物云則在4月1日正式向港交所申請上市。因此截至2022年4月6日,在港交所提交過招股書但仍未上市的房企和房企旗下公司分別有13家和23家。不過整體看來,2022年房企在上市和分拆上市方面難度加大,房企的熱情也有所冷卻。
企業發債
01. 債券發行:境內發債仍以國企央企為主,正榮、景瑞境外債展期成功
2022年3月100家典型房企的融資總量為878.39億元,環比上升138.7%,同比下降29.1%。融資量環比有較大的增長,同比降幅收窄,主要在于年初政策暖風頻吹,3月六部委又就房地產問題進行發聲,促進房地產業良性循環和健康發展,促進企業融資恢復。從融資結構來看,境內債權融資641.18億元,環比上升125.2%,同比下降15.0%;境外債權融資72.93億元,環比上升27.6%,同比下降65.7%;本月資產證券化融資164.28億元,環比上升526.8%,同比下降39.6%,大部分是國企央企,融資意愿有所上升。

3月發債315.4億元,環比上升44.5%,同比下降50.5%。其中,境外發債72.9億元,環比上升195.1%,同比下降59.9%,本月景瑞控股完成了1.71億美元優先票據的交換要約,以及正榮地產完成了7.29億美元和15.9億元人民幣優先票據的交換要約發行。境內發債242.5億元,環比上升25.3%,同比下降46.8%,其中,公司債發行45.9億元,環比上升6.74%,同比下降78.3%;中期票據發行117.6億元,環比下降11.8%,同比下降4.9%;融資券發行79.0億元,環比上升359.3%,同比下降34.2%。境內發債主體仍以國企央企為主,民營房企中,萬科和旭輝分別發行了19.9億元的公司債和10億元的中期票據。

2022年3月100家典型房企新增債券類融資成本4.35%,環比上升0.54pct,同比下降0.62pct。其中境內融資成本3.30%,環比上升0.13pct,本月有更多的企業進行了境內發債,上實城市開發、首開股份、金融街、旭輝集團等加入了發債隊伍;境外融資成本8.72%,環比下降0.09pct。2021年截至3月100家典型房企新增債券類融資成本4.50%,較2021年下降0.78個百分點,其中境外債券融資成本達7.54%,上升0.52個百分點,境內債券融資成本3.23%,較2021年下降0.83個百分點。

具體企業表現來看,3月發債量最高的企業是正榮地產,發債總量約61.89億元人民幣,完成了7.29億美元和15.9億元人民幣優先票據的交換要約發行。本月發行債券的企業有14家,發債企業個數環比持平。從發債年限來看,最長的為5年,為華潤置地、萬科地產等發行的中票和公司債。從債券發行利率表現來看,華潤置地發行的中期票據利率3.100%,另有萬科、金融街、招商蛇口發行了利率不超過3.50%的債券。

02. 債券期限:本月到期債券類640.7億元
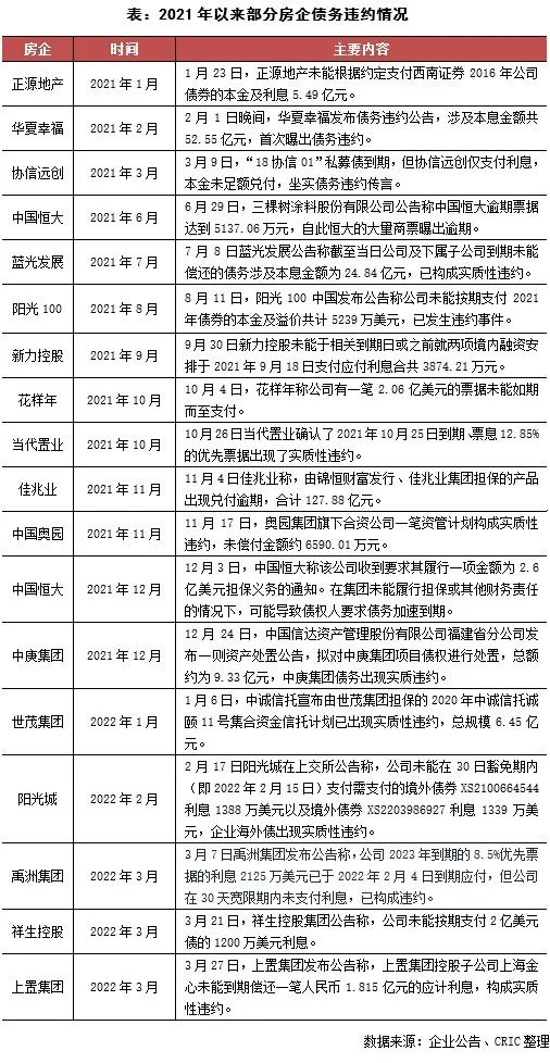
本月房企有41筆債券到期,金額共計640.7億元,環比上升70.3%,到期債券只數環比增加19只。值得注意的是,本月正榮地產就企業存續期境外債完成了部分債券的交換要約,相當于2022年3月到期的債券到期時間已經成功延期,新票據期限為1年,景瑞也就其1.71億美元的境外債完成展期。藍光發展的11億元公司債未能償還,形成實際違約。
提前關注到2022年4月將有32筆債券到期,合計510.10億元,環比下降20.4%,償債壓力有所下降。單筆金額最高為中國恒大 2019年發行的12.5億美元境外優先票據。

在債務違約方面,本月7日、21日和27日禹洲集團、祥生控股和上置集團分別發布公告稱旗下債券未能按期支付利息,構成了實質性違約,單月曝出債務違約的房企數量是2021年以來之最,未來仍有可能有更多房企曝出債務違約事件。

上市和股票
01. 擬上市房企:萬物云首次申請上市,嘉創房地產遞交招股書
本月廣東房企嘉創房地產首次向港交所遞交招股說明書,新星宇控股則在3月17日再次更新了招股書,因此截至2022年3月底,在港交所在遞交過招股書但仍未成功上市的房企為13家,其中有8家房企在招股書過期后都沒有更新招股書,未來是否會繼續上市進程還有待觀察。

在房企分拆旗下公司上市方面,期后萬科旗下的物業服務公司萬物云在4月1日正式向港交所申請上市,此外融匯悅生活和蘇新美好服務分別在3月21日和4月4日更新了招股書,因此截至2022年4月6日,在港交所遞交過招股書而仍未上市的房企旗下公司共有23家,其中有多家企業的招股書都已過期,未來是否還會堅持上市有待觀察。

02. IPO和增發:金茂服務和力高健康生活完成上市
本月沒有房企完成上市,而在房企旗下公司方面,金茂和力高旗下的物業公司金茂服務和力高健康生活分別在10日和31日完成了上市。金茂服務的IPO發售價為8.14港元/股,所得IPO凈額約為7.6億港元;力高健康生活的IPO發售價為4.1港元/股,所得IPO凈額約為1.56億港元,因此截至2月底新上市的房企旗下公司增至2家。不過由于近期遞交上市申請的房企及房企旗下公司數量明顯減少,港交所對于已交表的企業的審核也較為嚴格,規模較小的房企和房企旗下公司的上市將會越發艱難。

03. 股權變動:碧桂園服務完成收購中梁物業,正榮以物業股權清償貸款
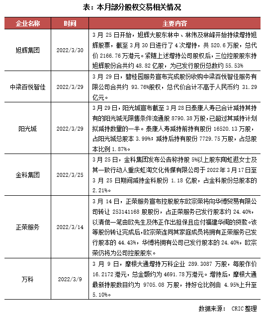
本月有多家大型房企出現了股權變動,包括旭輝大股東在25日之后對公司股份的連續增持,陽光城股東泰康人壽繼續減持計劃,以及摩根大通對萬科的增持等。除此之外比較值得注意的是物管企業股權的變動:碧桂園服務完成了對中梁旗下物業公司中梁百悅智佳93.76%股權的收購,總代價不超過31.29億元;正榮服務大股東為了清償貸款將公司24.40%的股權轉讓給華博貿易。整體看來,本月由于部分房企流動性問題的影響,物管行業出現了一定的收并購機會,因此碧桂園服務這樣的龍頭物企仍在繼續出手進行收并購,同時部分房企也有以旗下物業股權清償負債的舉動。

04. 股價變動:A股近80%地產股整月上漲,H股地產股表現較為一般
本月A股的地產相關股表現十分火熱,而H股的地產股表現較為一般。A股地產股整月上漲的股票占比為79%,而H股整月上漲的股票占比則僅為35%,同時大多數股票整月漲幅基本都低于10%。在H股方面,本月美的置業的月漲幅達到了37.59%,是H股漲幅最大的地產相關股。美的置業在月中收購了金科三個項目的股權,已經是繼花樣年、雅居樂、正榮之后第四筆和其他房企的收購案,體現了企業較強的資金力和擴張力。再加上美的置業年報披露后其表現較為出色,因此企業的股價自月中開始進入了上升通道。
在A股房企方面,本月信達地產的漲幅較大,企業股價從17日開始穩定上漲,其間出現了5個漲停板,股價大幅拉升,最終整月漲幅達到了96.41%,使其成為A股漲幅最大的房企。整體看來,本月A股的地產股股價都有大幅上漲,主要是因為各地調控政策有所放緩,房企的融資和銷售環境都有所優化,由此使得地產板塊整體受到了投資者的追捧。

注:文章為作者獨立觀點,不代表資產界立場。
題圖來自 Pexels,基于 CC0 協議
本文由“克而瑞地產研究”投稿資產界,并經資產界編輯發布。版權歸原作者所有,未經授權,請勿轉載,謝謝!

克而瑞地產研究 











