鐺煮山川,粟藏世界,有明月清風知此音。呵呵笑,笑釀成白酒,散盡黃金。
作者:神鎮的貓總
來源:好貓財經(ID:haomaocaijing)
老實說,楊老板面對債務壓頂,賣資產的誠意十足。
5月29日一筆6.5億元的信用債到期,楊老板在前兩天將無錫、常州四個項目賣給萬科,算是度過了第一關。
7月8日,藍光首次公開24.84億元債務違約,其中21.31億元的信托貸款被債權人申請法院執行。
三天后,藍光首只信用債違約,本息9.675億元。
到了7月12日,藍光累計到期未償還的債務本息,只有45.44億元。
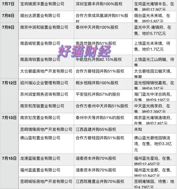
實際上,從5月底至今不到兩個月時間里,藍光已經對外出售了36個項目資產,大部分為長三角優質項目。
這些交易回款不足以還款嗎?連交易所都不敢相信,在監管函里發問,錢到底去哪了?
一季度末,藍光的貨幣資金為268億元,相對應短期有息負債約為260億元;到了6月30日,藍光的貨幣資金下降到110億元。
在這110億元中,只有2.07億元是可動用資金,其余均為監管資金或受限資金。
按照貨幣資金變化量,藍光如果是動用了上百億資金用于還債,不至于走到今天這個地步,監管部門也怕資金被挪作他用。
沒有成立債委會,至少36個項目資產處理沒有公告,形成了信息黑洞,給投資者和監管帶來困擾。
好在36個項目資產的甩賣動作中,我們可以復盤得到一些信息。
一是,長三角的項目最好賣
36個甩賣項目中,有一半位于長三角地區,其中萬科并購了江陰、常州、寧波等城市的5個項目。
除此之外,萬科還收購了南寧藍光芙蓉山悅、成都天府黑鉆兩個項目。可以看出來,萬科希望收購藍光全資操盤的項目。
萬科與藍光的交易應該還會繼續,相比較于項目散售,萬科與藍光進行資產包的交易,并不是沒有可能。
值得注意的是,在藍光土地儲備最為豐厚的重慶、四川以及華中區域,目前為止尚未出售太多資產。
萬科收購了成都天府黑鉆外,江西筑雅置業收購了昆明雍錦園。
二是,賣資產沒有利潤
7月以來,藍光甩賣項目進度加快,如此短時間內進行決策,很顯然是為了密集到期的債務。
既然是甩賣,必定是沒有太多利潤,這也來自于藍光項目資產的特征:合作項目多。
36個甩賣項目中,合作項目占到一半以上,這些合作方在拿地之初,就開始與藍光合作,對項目的成本和利潤了如指掌。
在緊急合同中,藍光想必是占不到便宜,甚至有可能被殺價。
比如煙臺藍光中南林樾項目,合作方中南建設以4億元對價,從藍光手里收購了40%的項目股權,以及藍光對項目公司4.8億元的債權。
這是唯一得以公告的項目,從交易價格來看,這筆交易只是將“應收款”變現而已,沒有任何溢價,甚至還有虧損。
三是,賣資產不夠及時
曾經有人說過,房地產賺錢時狠狠加杠桿,大事不好的時候,就是比誰更狠甩賣資產,萬達王首富做出了表率。
要知道,藍光2020年新增了715.8萬平方米的土地資產,這些資產其實都應該全部賣掉。
早在2020年初,藍光的危機就已開始顯現,但藍光只是一邊騰退出一些復雜項目,比如舊改,另一邊還在瘋狂拿地,希望得到現金流應付過去。
這種處理思路與泰禾有點類似,在行情下行時期,兩家公司最終債務違約。兩家公司還有一個相同點是,處理資產不夠及時,前有泰禾和世茂的交易,藍光的例子也很多。
比如2020年12月,藍光與合作方4.79億元拿下昆明舊改地塊,藍光占股70%。
2021年3月24日,藍光將其中30%的股權轉讓給江西筑雅置業,到了7月15日,才將剩余40%的股權繼續轉讓給江西筑雅。
藍光與萬科的交易,也可以看成是雙方一場耗時耗力的博弈。
附件:




注:文章為作者獨立觀點,不代表資產界立場。
題圖來自 Pexels,基于 CC0 協議
本文由“好貓財經”投稿資產界,并經資產界編輯發布。版權歸原作者所有,未經授權,請勿轉載,謝謝!
原標題: 不到兩個月藍光甩賣了36個項目

好貓財經 












石榴
確定都是藍光賣掉的資產嗎?我看不是
2021-07-22 回復