鐺煮山川,粟藏世界,有明月清風知此音。呵呵笑,笑釀成白酒,散盡黃金。
作者:小債看市
來源:小債看市(ID:little-bond)
風波再起。
01辭職
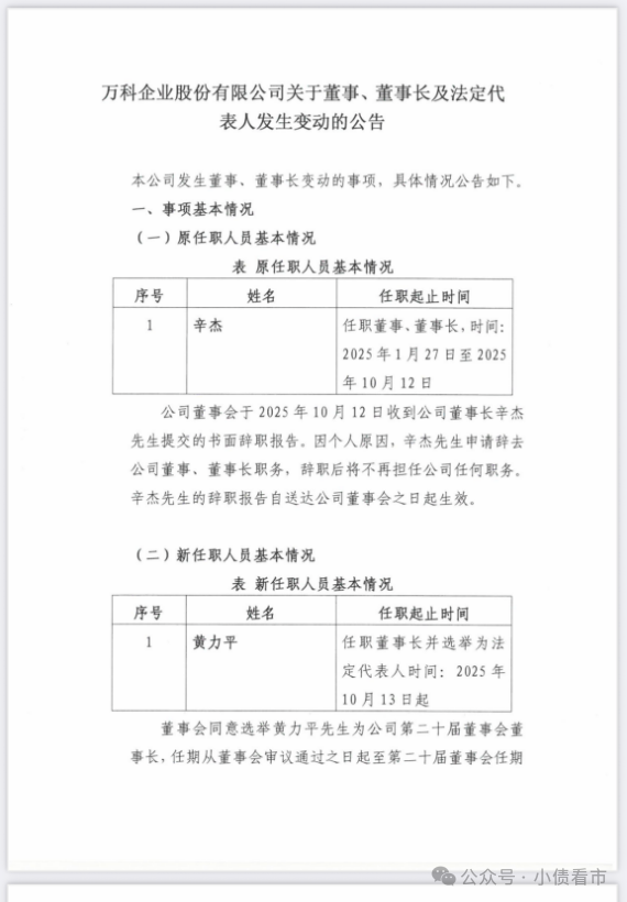
10月13日,萬科公告稱,收到本公司董事長辛杰先生提交的書面辭職報告。辛杰因個人原因申請辭任本公司非執行董事及董事長職務,辭任后將不再擔任本公司任何職務。
董事長變動公告
公告顯示,第二十屆董事會第二十四次會議選舉黃力平擔任董事長,任期自董事會審議通過之日起至本公司第二十屆董事會任期屆滿之日止。
此前,萬科原董事長辛杰上月傳出協助調查,多名消息人士獲悉,調查事項或與萬科無直接關聯。
摩根大通報告稱,萬科董事長的辭職令人意外,但這不會改變深鐵集團防止萬科公開債務違約的承諾,因新董事長也由深鐵集團提名。
摩根大通認為,萬科目前管理團隊僅代表深鐵集團,目標是暫時穩定營運及紓緩違約風險。
盡管如此,摩根大通仍對萬科港股授予“減持”評級,基本預期萬科不會違約,但目前管理層未有提出讓萬科重上軌道的清晰路線圖。
報告指出,萬科生存僅視乎深鐵集團持續流動性支撐,但深鐵集團未承諾填補余下融資缺口;基于優先避免債務違約,股東利益目前處于次要位置。
受此消息影響,萬科美元債報價波動,2029年到期美元債創2個月最大漲幅。
10月13日早間,萬科27年到期美元債報價在72.4/74.5,下跌2.5個基點;29年到期美元債報價65/67,表現較平穩。
今年9月下旬起,萬科美元債價格波動,主要受部分貸款停息傳聞影響,據稱后續或部分已談妥付息安排。
今年以來,深鐵集團已累計為萬科提供借款9次,總金額近260億元,真金白銀幫助公司緩解流動性壓力。
《小債看市》統計,目前萬科存續美元債2只,存續規模13億美元,到期日分別為2027年11月9日和2029年11月12日。
未來償債現金流
在境內債方面,目前萬科存續債券18只,存續規模259億元,其中一年內到期規模有198.53億元。
目前,萬科已經完成243.9億元公開債務償還,2027年前已無境外公開債到期。
02財務分析
據官網介紹,萬科成立于1984年,經過近四十年的發展,已成為國內領先的城鄉建設與生活服務商,公司業務聚焦全國經濟最具活力的三大經濟圈及中西部重點城市。
1991年,萬科A在深交所上市,2014年B股以介紹方式轉換上市地H股上市。

萬科集團官網
今年上半年,萬科實現營業收入1053.2億元,歸屬于上市公司股東的凈虧損119.5億元。
萬科業績虧損,主要原因為房地產開發項目結算規模顯著下降,毛利率仍處低位;結合行業、市場和經營環境變化,考慮到業務風險敞口升高,新增計提了資產減值;部分大宗資產交易和股權交易價格低于賬面值。
歸母凈利潤
銷售方面,今年上半年萬科實現銷售面積538.9萬平方米,銷售金額691.1億元,同比分別下降42.6%和45.7%,但在15個城市銷售金額仍排名前三。
截至2025年二季度末,萬科總資產11941億元,總負債8730億元,凈資產3212億元,資產負債率為73.11%。
萬科資產負債率微降0.6個百分點,凈負債率卻上升至90.4%。
資產負債率
《小債看市》分析債務結構發現,萬科以流動負債為主,占總負債比為73%,流動負債占比偏高,債務結構待優化。
截至相同報告期,萬科流動負債有6411億元,其中一年內到期的短期債務合計有1578.59億元。
相較于短期債務,萬科的資金流動性吃緊,其賬上貨幣資金有740億元,規模持續下降,無法覆蓋短債,公司存在一定短期償債壓力。
在財務彈性方面,萬科的備用資金較為充裕,截至2025年3月末其授信總額為4704億元,未使用銀行授信有2345億元。
銀行授信情況
在負債方面,萬科還有非流動負債2319.16億元,主要為長期借款,其長期有息負債合計有1943億元。
整體來看,萬科有息負債總規模有3522億,主要以長期有息負債為主,帶息債務比為40%。
在融資渠道方面,萬科較依賴于長期借款,除了借款和債券融資,其還通過應收賬款融資,定增,股權質押以及信托等方式融資。
值得注意的是,2019年以來萬科的籌資性現金流凈額持續凈流出,其中僅2022年為正,2023年和2024年該指標分別為-368.13億和-276.73億元,公司存在一定再融資壓力。

籌資性現金流凈額
總得來看,萬科銷售疲軟局面未能扭轉,2024年業績出現最大滑鐵盧,今年中期虧損擴大,公司流動性緊張,面臨一定再融資壓力。
03執掌9個月
2017年9月,辛杰接掌深鐵集團黨委書記、董事長職務,此時深鐵剛剛擊敗寶能系,成為萬科第一大股東。
2025年1月,在萬科陷入流動性危機、郁亮等高管集體辭任的危急時刻,辛杰正式接任萬科董事長,成為同時掌舵深鐵與萬科的“雙料掌門人”。
萬科原董事長辛杰
在接手萬科管理后,辛杰推動了一輪“史上最大調整”,并在9月正式落地。
在新的組織架構中,萬科集團總部被分為董事會辦公室、集團辦公室/黨群工作部和11個中心;原有區域層級重組變成16個城市總公司;物業、商業、長租公寓等8個事業部則保持不變。
今年4月,辛杰首次以“萬科集團董事長”身份亮相公開場合;6月他作為深鐵及萬科集團董事長出席并主持了萬科2024年度股東大會。
彼時,辛杰明確表示:“深鐵作為高度負責的大股東,堅決維護全體股東的利益,在資金、資源、技術、產品等方面繼續支持萬科,促進深鐵和萬科更緊密的融合,發揮好雙方的資源稟賦。”
從時間線來看,辛杰掌管萬科至今僅9個月,他最近一次公開露面是8月底出席通力電梯與深鐵集團、萬科集團的戰略協議簽署儀式,此次辭任較為突然。
注:文章為作者獨立觀點,不代表資產界立場。
題圖來自 Pexels,基于 CC0 協議
本文由“小債看市”投稿資產界,并經資產界編輯發布。版權歸原作者所有,未經授權,請勿轉載,謝謝!

小債看市 











