鐺煮山川,粟藏世界,有明月清風知此音。呵呵笑,笑釀成白酒,散盡黃金。
作者:債券民工在路上
來源:債券民工(ID:bondworker)
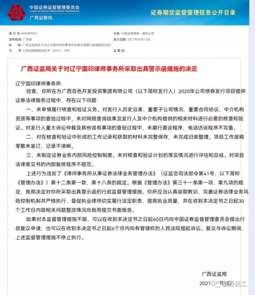
根據廣西證監局2021年9月13日披露的公開信息,遼寧國印律師事務所因為在廣西百色開發投資集團有限公司2020年公司債券發行項目中存在未審慎履行核查和驗證義務、未完整保存和歸類整理盡調底稿、未制定證券業務內部風險控制制度等問題,被廣西證監局采取出具警示函措施。根據公開信息,遼寧國印律師事務所為“20百投01”、“20百投02”和“20百投03”提供了證券法律法務。

在此前的信用債券實踐中中,主承銷商、會計師事務所、評級機構等均有被監管機構處罰的案例,但是對于律師事務所的處罰案例很少。即使是引起信用債券市場風暴的永煤違約,交易商協會也未對律師事務所進行自律處分。能查到的監管機構對于律師事務所的處罰只有上交所對于北京市中銀律師事務所的處罰。
上海證券交易所于2021年4月1日對寧夏遠高實業集團有限公司債券發行提供法律服務的北京市中銀律師事務所(為18 遠高01、19 遠高 01 和19 遠高02出具法律意見書 )予以書面警示,主要原因是“未能發現虛假的抵押備案文件”。遠高集團實際上未完成抵押權備案程序,向主承銷商和律師事務所提供的備案通知為虛假抵押權備案文件。作為18 遠高01、19 遠高 01 和19 遠高02等債券法律意見書的出具方,這樣重大的問題沒有發現是很難免責的。
不過這次遼寧國印律師事務所被處罰也從另一個角度印證了,所有債券發行涉及的中介機構均在監管范圍之內,只要未能勤勉盡責,均會被監管機構處罰。從最近公開披露的監管信息可以看出,隨著信用債券市場的波動,監管機構輪番出手,針對違約發行人和中介機構的監管處罰措施也是越來越多了。
中國人民銀行、發改委、財政部、銀保監會證監會和外匯局等六部委于2021年8月18日聯合印發了《關于推動公司信用類債券市場改革開放高質量發展的指導意見》,其中中介機構的信息披露責任進一步壓實,明確承銷機構、會計師事務所、律師事務所、評級機構等需要承擔相應的信息披露義務和職責,進一步壓實了中介機構的責任,包括盡職調查責任和存續期的受托管理責任。
所以,信用債券涉及的主承銷商、會計師事務所、律師事務所和評級機構,都需要充分重視債券現場盡調和存續期管理的相關事宜,確保可以做到切實履行中介機構責任。
注:文章為作者獨立觀點,不代表資產界立場。
題圖來自 Pexels,基于 CC0 協議
本文由“債券民工”投稿資產界,并經資產界編輯發布。版權歸原作者所有,未經授權,請勿轉載,謝謝!
原標題: 很罕見!律師事務所因公司債券業務被處罰!

債券民工 











