鐺煮山川,粟藏世界,有明月清風知此音。呵呵笑,笑釀成白酒,散盡黃金。
作者:王婷
來源:中證鵬元評級(ID:cspengyuan)
主要內容
隨著國內違約事件的接踵而至,高收益債券逐漸進入國內投資者的視野。本文嘗試從以下四個角度,探索我國一級高收益債市場的發展路徑:
1、剖析高收益主體的兩個重要信用特征;
2、根據信用特征,給出選擇優質高收益主體的可行路徑;
3、分析發展高收益債市場的重要條件;
4、測算我國高收益債市場規模并對比國際市場水平。
高收益主體的兩個重要信用特征:(1)體量小;(2)易受外部環境影響。但高收益主體并非一定就是高風險主體。很多中小型企業經營往往是穩健不激進的,他們在區域內、或細分領域內有較高知名度和市占率。而對于獲得固定收益的債券投資來說,短時期內的經營穩健比激進擴張型企業更為安全,加之平穩甚至向好的行業基本面,這類企業會是優秀的高收益主體。
如何尋找優質高收益主體?兩個重點:一是尋找優秀的目標企業——良好的行業環境且經營穩健的中小型企業,二是控制好發行期限/持有久期。首先,確保企業經營穩健。其次,找準外部環境穩定的2-3年窗口期。
發展高收益債市場,核心條件是提升流動性。有豐富的投資者結構、雄厚的投研實力和優秀的投研團隊、區分度高的評級體系、完善的違約處置機制,是四個具有直接影響的重要條件。此外,還需要成熟的定價機制、健全高效的做市商制度、多樣的風險對沖工具等。
市場通常將發行利差>500BP的認定為高收益債,據此測算目前我國高收益債年發行規模約為千億級。在此口徑下,我國高收益主體占比僅為15.8%,遠低于穆迪全球的40%以上為投機級主體的比例,我國高收益債市場的發展空間還很大。
隨著國內違約事件的接踵而至,高收益債券逐漸進入國內投資者的視野。2021年8月,人行等六部委發布的《關于推動公司信用類債券市場改革開放高質量發展的指導意見》(以下簡稱“《意見》”)中,也多次提到發展高收益債市場,將高收益債推向2021年債市熱詞之一,預計2022年依舊會延續熱度。
眾所周知,高收益債市場分一級高收益債市場(主動高收益債市場)和二級高收益債市場(被動高收益債市場)。一級高收益債市場是以中小企業、或初創型高新技術企業等為主要發行主體的市場,因為體量小、資產規模有限,抗風險能力相對較弱,但因為這些企業的風險在發行之初便是顯性存在的,因而投資者會在票息上充分體現對其風險補償的要求(高風險溢價),這些企業發行的高票息債券便稱之為主動高收益債。二級高收益債市場是曾經的低風險優質企業,初入資本市場時是高評級低風險低利息債券,而在債券的存續期內發生信用風險事件,進而存續債被動進入高收益序列。
《意見》中所說的高收益債,是為“提升民營企業發債融資的可得性和便利度,推動民營企業債券融資支持工具增量擴面。”可見,國家層面推動的高收益債,是為解決中小企業、特別是中小民營企業融資難的問題而提出的,這顯然是指主動的一級高收益債市場。當然,一級高收益債市場和二級高收益債市場并非完全割裂的,二級市場的成熟會帶動一級市場的提速,一級市場的發展自然能為二級市場提供更多交易標的,二者是相輔相成的。目前我國高收益債投資者大多是二級市場被動進入高收益序列的債券持有者,但如果一級高收益債市場發展不起來,就難以談真正的高收益債市場。
本文嘗試從以下四個角度,探索我國一級高收益債市場的發展路徑:(1)剖析高收益主體的兩個重要信用特征;(2)根據信用特征,給出選擇優質高收益主體的可行路徑;(3)分析發展高收益債市場的重要條件;(4)測算我國高收益債市場規模并對比國際市場水平。
一、高收益主體的兩個重要信用特征
1. 體量小
所謂體量小,通常是指業務收入、利潤、資產規模等方方面面均處于行業中下游水平。同時,大多數的中小型企業業務類型較為單一,專注主業,而較少做多元化經營,即便有多元化經營,也僅為產業上下游稍有涉足的程度。而部分產業的高新技術企業,甚至是輕資產經營模式,從看重資產的債券融資角度來說,確實不是傳統的優質發債主體。
2. 易受外部環境影響
龍頭企業或因體量大、市占率高等,即使遭受來自行業、或融資環境方面的負面事件,一是主營業務上抗風險能力相對較強,二是可變現資產也相對較多,較為容易周轉開來、度過危機。而中小型企業因為體量小,外部因素對企業的影響程度更深,加之可周轉的資產、可調用的資源有限,因而相對于行業龍頭或巨無霸企業來說,更易受到外部環境變化的影響,一旦傷及主業根基或流動性迅速萎縮,甚至可能無翻盤機會。
但高收益主體并非一定是高風險主體。盡管體量小的企業在對抗風險的能力方面相對較弱,但企業整體信用風險不一定就比巨無霸企業更大。根據筆者多年評級經驗,很多中小型企業的經營往往是穩健的、不激進的(當然也不排除部分企業是激進的),也正因為其經營穩健、不激進擴張,因而沒有走入巨無霸企業的序列,但他們通常在區域內、或細分領域內有較高的知名度和市占率。而對于獲得固定收益的債券投資來說,短時期內的經營穩健比激進擴張型企業更為安全,再加之平穩甚至向好的行業基本面,這類企業會是優秀的高收益債發行主體。
二、如何尋找優質高收益主體?
因此,無論是高收益債的承做方還是投資方,都特別考驗其調研能力。總結起來就是兩個重點:一是尋找優秀的目標企業——在良好的行業環境窗口期下且經營穩健的中小型企業,二是控制好發行期限(對投資者而言就是控制好持有久期)。
首先,要確保企業經營穩健。這對中介機構和投資機構的調研能力要求非常高。通過實地調研、高管訪談、周邊走訪等方式,多方印證企業的經營風格,對于體量小、但經營激進、認定其風險相對較高的,可以規避,而體量小、經營穩健的企業,可以作為優質的高收益債儲備主體。
其次,找準外部環境穩定的2-3年窗口期。因為這類企業易受到外部環境變化的影響,因而至少應對2-3年內的宏觀環境、行業環境,包括融資環境有正確的預判。對于2-3年內不會出現負面因素、甚至是基本面向好的行業,在風險可控的窗口期內,盡快對其業內經營穩健的中小企業推進高收益債的發行工作,并且控制好發行期限(對于資金端來說就是控制好持有久期)。
總而言之,高收益主體并非一定是高風險主體,對于短時期內風險可控(經營穩健、外部環境穩定甚至向好)的中小企業來說,盡管它們存在一些顯性風險,但仍是優質的高收益債發行主體。
三、發展高收益債市場,核心條件是提升流動性
發展高收益債市場的核心是解決流動性不足的問題,流動性不足是各國高收益債市場均面臨的難題。可以說,發展高收益債市場所需的各項條件都是圍繞提升債券流動性而展開的。筆者認為,以下四個條件是具有直接影響的重要條件。
首先,需要有豐富的投資者結構
高收益債市場的發展需要有高風險偏好的投資者,這就需要有豐富的投資者結構。相比國外成熟債市來說,我國債券市場尚處于起步階段,常年來發債主體以大型企業、優質國有企業為主,違約率相對國際水平而言偏低,投資者的風險識別能力沒有得到重視和培養,內部信評團隊沒有著力建設,各投資機構普遍是風險厭惡型,對市場的判斷也同質化,因而投資風格和投資行為趨同,多層次的投資者結構沒有培育起來。這種同買同賣的普遍投資風格,已經不能滿足我國資本市場日新月異的變化和需求:一級市場上的高風險偏好投資者和資金的缺乏,導致中小企業發行的低評級高票息債券銷售不出去,阻礙了一級高收益債市場的發展,而部分企業轉用一些不合規的發行手段來粉飾票面利率,掩蓋了真實風險,也使得目前我國一級高收益債券的票面利率失真。總而言之,豐富的投資者結構是高收益債市場的直接條件,沒有高風險偏好投資者和資金的進場,發展高收益債市場始終是一句空話。
其次,需要有雄厚的投研實力和優秀的投研團隊
豐富的投資者結構背后需要有雄厚的投研實力和優秀的投研團隊支撐,有雄厚的投研實力和優秀的投研團隊才能表現出非同質化的風險偏好和投資風格。在我國違約率長期低下甚至沒有違約的年代,大家對剛兌達成潛在共識,在剛兌的預期下,投資者在滿足合規的級別要求下閉眼選票面利率最高的買,而沒有真正去做信用研究,信評人員的配置形同虛設,相關基礎設施建設的投入也不足。扎實信評的常年缺失,導致現在一有風吹草動,市場便一邊倒地拋售債券,從而出現價格暴跌、踩踏事件。在強有力的信評和投研實力下,對于一些非顯著影響核心經營和資金流動性的事件,就可能形成不一樣的市場意見,從而做出不一樣的投資決策,形成投資風格和風險偏好的分層。隨著2014年首次違約的發生,以及2018年違約高峰的到來,剛兌預期被打破,各大投資機構認識到信評的重要性,不斷加大對信評團隊和相關基礎設施的建設投入,也為高收益債的投資研究做了人才儲備及基礎設施建設投入,未來仍需繼續加強投研建設、提升投研實力。
第三,需要有區分度高的評級體系
評級符號是企業信用風險的直接標識,一個有效的、區分度高的評級體系能提升資本配置效率,是發展高收益債市場的必備條件。由于過往對發債主體的準入限制以及可投債券級別的限制較多,很多弱資質主體天然被排除在債券融資的大門之外,我國發債主體資質相對全球而言是更優質的,因而常年來我國級別中樞相對偏高,級別集中在AA、AA+、AAA三個小級別范圍內,且AA級別內包含的主體資質參差不齊、優劣差距較大,不能很好的區分信用風險。2021年8月,人民銀行等部委先后發布了《關于促進債券市場信用評級行業健康發展的通知》(以下簡稱“《通知》”)和《意見》,作為評級行業和債券市場的綱領性文件,《通知》和《意見》均對評級機構提出了“構建以違約率為核心的評級質量驗證方法體系,推動形成有區分度的評級標準體系”的目標方向,因而,為了評級行業自身的健康發展,也為與我國發展高收益債市場的需求相匹配,評級機構應盡快建立具有區分度的評級方法體系,擴大評級級別的分布。
第四,需要有完善的違約處置機制
違約成為常態化后,完善的違約處置機制就顯得尤為迫切。建立完善的債券違約處置機制,提升風險債券的處置效率,有利于投資者出清債券風險、解決債券出現風險或違約后無法出手只能干等企業兌付的后顧之憂,更好地保障投資者合法權益,從而提升高收益債投資者參與的積極性,提高金融資源的配置效率,并能促進風險定價機制的形成,提升債券市場價格發現功能。當前違約債券頻繁發生強制展期、差異化兌付、禁止回售、甚至逃廢債等情況,這反映當前投資者保護機制不到位、相關法律法規缺失或執法不到位的現狀。
完善的違約處置機制包含兩方面內容:一是提升違約債券的流動性。這體現在違約債券的轉讓機制、拍賣機制,包括質押式/協議式回購債券違約的拍賣機制的建立。目前國內違約債券的轉讓平臺主要有三個:分別是外匯交易中心的協議轉讓或匿名拍賣機制、滬深交易所的特定債券轉讓結算服務、北金所的動態報價機制形成的到期違約債券轉讓平臺,這三個平臺均已有違約債券(外匯交易中心還包括利息違約債券和負面風險事件債券等各類高收益債券)成功交易。
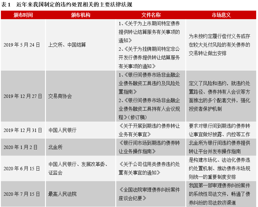
二是完善相關法律法規的建設。《公司法》和《證券法》構成我國信用債券市場的基礎法律。近年隨著違約事件的頻發,違約處置相關的法規制度也在加速制定中,從法律定義、行政監管以及實際操作規范三個層次,搭建違約處置的基本框架(表1)。后續仍需在加強債券市場互通互聯、完善破產人管理制度、加大執法力度等方面繼續努力。


除了以上四個有直接影響的重要條件以外,在高收益債的發行、持有、交易等各個重要環節還需要具備一定的條件,以全面推進高收益債市場的發展。例如:
第五,需要有成熟的定價機制
定價機制是金融市場資源配置的基石。成熟的定價機制能動態匹配風險與收益、引導資金合理流動、提升資源的配置效率;而扭曲的定價機制損害資源配置效率、劣幣驅逐良幣,時間長久后易積累成系統性風險,影響經濟健康發展。目前我國信用債券定價機制有如下幾個突出問題:一是缺乏權威基準利率,國債收益率作為使用最為廣泛的基礎利率,尚存在因長期限國債流動性不足而長短端利率倒掛(圖2)等問題,這不利于我國信用債券的定價、特別是長期限債券的定價;二是債券市場的分割導致定價機制不統一,企業融資利率一定程度上取決于渠道而非真實信用水平,從而形成渠道套利空間;三是常年形成的依賴土地等抵押品和政府信用的潛在風險定價因素,使得風險溢價水平與企業自身經營風險關聯性較弱。此外,定價系統的基礎設施建設也不足,銀行間、交易所市場要加強互聯互通,各機構也要逐步構建自身的收益率曲線與定價估值系統,建立健全自主定價報價流程和機制,全方位立體構建我國信用債券的定價體系。2022年1月20日,銀行間和交易所聯合發布《銀行間債券市場與交易所債券市場互聯互通業務暫行辦法》,為打通我國常年割裂的兩個交易市場邁出了實質性的一大步。


第六,需要有健全高效的做市商制度
高效的二級市場做市商制度,能增加市場交易的規模,提升債券市場流動性。我國銀行間債券市場自2001年初步構建做市商制度以來,為活躍市場交易、提升債券流動性、引導理性報價、促進價格發現發揮過重要作用。但長期以來,一是,由于上文提到的我國債券市場投資者結構不豐富,風險偏好和投資行為趨同,在債券市場單邊行情下(連續下跌或上漲),導致下跌時買價被全部成交,因而做市商出現大幅虧損,上漲時賣價被全部成交,導致喪失機會收益。而且目前我國做市商不能自動融資融券,且沒有合適的風險對沖工具,日常無法對庫存債券進行風險對沖,遇到單邊行情時也容易被逼倉。二,由于缺乏實質的正向激勵等因素,導致做市商的積極性不高,目前還不是真正意義上的做市商。2021年交易所發布的《債券交易規則》中提到引入做市商制度,未來在提高債券特別是高收益債流動性方面還有很長的路要走。
第七,需要有多樣的風險對沖工具
首先,風險對沖工具能完善信用風險定價體系。風險對沖工具具有雙邊性,可以促進多空充分表達意見,使得發行主體的信用風險和債券的違約概率充分反映到風險對沖工具的價格上,使信用風險能從利率風險、流動性風險中被剝離出來,單獨對信用風險進行交易,最終實現對信用風險的市場化定價。其次,風險對沖工具能提升債券流動性。有了風險對沖工具,一是投資者能降低持有高收益債的風險,特別是臨近兌付前的持債風險,二是因為其風險定價能力,投資者能夠通過工具的價格對風險有更準確的判斷,減少信息不對稱,進而吸引更多的投資者參與到高收益債的市場中來,從而提升債券流動性,而流動性提升又能促進參與積極度,形成良性循環。
由上可見,這些條件并非獨立存在、而是相輔相成的,一環扣一環,相互促進、相互影響,全方位共同提升高收益債的流動性,進而推進高收益債的發展。
四、一級市場高收益債發行規模
如上文所述,因我國債券市場分層不顯著,投資機構的投資行為趨于同質,大多都為風險厭惡型,因而一級市場的高收益債券常年不受我國資本的青睞,甚至有很多高收益主體為順利發行,通過一些不合規的發行手段粉飾票面利率,使得我國的一級高收益債市場一直被扭曲,一級高收益債市場一直未真正發展起來。但事實上,我國一級市場的高收益債一直是存在的。
市場上通常將發行利差(票面利率與發行當日同期限國債收益率之差)>500BP的債券認定為高收益債,據此測算,當前我國高收益債年發行規模約為千億級(圖3),2021年因為高收益債的主要發行行業之一的房地產信用風險集中爆發,融資規模急劇收縮,因而2021年的高收益債發行規模同比大幅下降。
根據此前的研究報告《一級市場高收益債違約特征和投資策略》,穆迪全球投機級主體(級別在BB+及以下)的比例自2012年以后維持在40%以上,而國內按照發行利差>500BP統計的高收益主體比例僅為15.8%,即便考慮少數將票面利率粉飾到利差<500BP的主體納入進來,比例也不足20%,較國際的40%以上的高收益主體比例還相距甚遠,因而我國高收益債的發展空間還很大。

注:文章為作者獨立觀點,不代表資產界立場。
題圖來自 Pexels,基于 CC0 協議
本文由“中證鵬元評級”投稿資產界,并經資產界編輯發布。版權歸原作者所有,未經授權,請勿轉載,謝謝!

中證鵬元評級 











