鐺煮山川,粟藏世界,有明月清風知此音。呵呵笑,笑釀成白酒,散盡黃金。
作者| 小債看市
來源| 小債看市(ID:little-bond)
云南康旅計劃提前兌付全部存量債券,以便于在未來推進債務問題的整體解決。
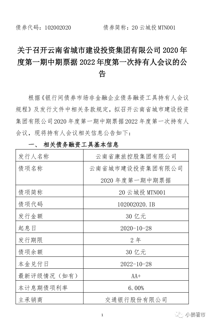
9月15日,交通銀行公告稱,擬于2022年9月20日召開云南省康旅控股集團有限公司(以下簡稱“云南康旅”)“20云城投MTN001”持有人會議,審議《關于豁免本次債券持有人會議通知期限的議案》、《關于辦理“云南省城市建設投資集團有限公司2020年度第一期中期票據”提前兌付的議案》。

召開持有人會議公告
公告顯示,經過云南康旅綜合考慮,為優化公司財務結構,保護持有人利益,按照銀行間市場清算所股份有限公司《債券發行登記業務操作指南》相關要求,公司申請提前兌付本期中期票據。
據公開資料,“20云城投MTN001”發行總額30億元,票息6%,到期日為2022年10月28日。
另外,據YY Asia消息,云南康旅計劃提前兌付全部存量債券,以便于在未來推進債務問題的整體解決。
《小債看市》統計,目前云南康旅存續債券8只,存續規模65.04億元,其中一年內債券到期規模有52.83億。

存續債券到期分布
今年2月,由于盈利能力進一步弱化,財務杠桿比率維持高位等原因,中誠信國際將云南康旅主體和相關債項信用等級由AAA調降至AA+,維持評級展望為負面。
截至今年6月末,云南康旅集團并表范圍內已逾期且未償債務余額28.12億元,包含母公司逾期金額1.05億元、合并報表范圍內子公司逾期27.07億元。其中銀行貸款 5.21億元,非銀金融機構貸款22.91億元。
值得一提的是,今年1月28日云南康旅公告稱,公司黨委委員、副總經理呂韜涉嫌嚴重違紀違法,目前正在接受紀律審查和監察調查。
據公開資料,云南康旅是云南省委、省政府明確的全省文化旅游、健康服務兩個萬億級產業的龍頭企業和項目實施主體,業務涵蓋文旅、康養、城開與環保、產投與金融。
云南康旅現擁有云南城投(600239.SH)和云南水務(06839.HK)兩家主板上市公司,一家新三板公司,還是萊蒙國際(03688.HK)流通股第一大股東。

云南康旅官網
從股權結構上看,云南省國資委和云投集團分別持有云南康旅46.73%和44.92%的股份,公司實際控制人為云南省國資委。

股權結構圖
近年來,受房地產業務收入下滑,以及公允價值變動收益、投資收益大幅下降影響,2021年和2022年上半年云南康旅分別虧損59.89億和33.57億元,盈利能力整體呈惡化趨勢。
因云南康旅2021年度經營虧損、流動資產不能覆蓋流動負債等原因,會計師事務所對公司出具帶有持續經營存在重大不確定性段落的無保留意見的審計結論。

歸母凈利潤
雖然自身盈利能力欠佳,但作為云南省級重要的城市建設及投融資主體,云南康旅可獲得資金注入、產業資源整合等方面的支持。
2018-2020年,云南康旅分別獲得政府財政補助2.98億元、2.18億元和2.43億元,合計7.59億元,包括土地出讓金、契稅返還補助等。

政府財政補助
截至2022年中,云南康旅總資產為2487.92億元,總負債為1932.32億元,凈資產555.6億元,資產負債率為77.67%。
近年來,云南康旅財務杠桿水平一直在高位徘徊,若將其所有者權益中128.5億永續債調至債務,其杠桿水平將進一步被推高。

財務杠桿
《小債看市》分析債務結構發現,云南康旅主要以流動負債為主,占總負債的74%,債務期限結構仍未改善。
截至2022年中,云南康旅流動負債有1432.75億元,其中主要為一年內到期的非流動負債和其他應付款,其短期債務合計494.32億元。
相較于短債規模,云南康旅流動性異常緊張,其合并口徑貨幣資金降至20.26億元,較2021年末下降45%,其中非受限貨幣資金僅有9.78億元,現金短債比為0.04,公司存在較大短期償債壓力。
從備用資金方面看,截至2022年3月末,云南康旅銀行授信總額為1199.23億元,未使用授信額度為496.04億元,財務彈性有所降低。

銀行授信情況
在負債方面,云南康旅還有499.57億非流動負債,主要為長期借款,其長期有息負債合計341.15億元。
整體來看,云南康旅剛性債務有835.47億元,主要以短期有息負債為主,帶息負債比為43%。
有息負債規模龐大,近兩年云南康旅財務費用均超70億元,2022年上半年該指標為40.51億元,對公司利潤形成嚴重侵蝕。
近年來,多元化發展的云南康旅對外部融資需求強烈,其融資渠道較為多樣化,除了發債和借款,還通過融資租賃、應收賬款、股權融資、股權質押以及信托等方式融資。
在股權質押方面,目前云南康旅已質押聞泰科技(600745.SH)3178萬股股票,占其所持股份的73.42%,另外其對云南城投的股權質押率為49.99%,股權質押率較高。
另外,由于大量債務到期,2020年以來云南康旅籌資流入資金已無法覆蓋債務,其2021和2022年上半年籌資性現金流凈額分別為-142.97億和-10.79億元,存在較大再融資壓力。

籌資性現金流凈額
雖然,近年來云南康旅通過股東注資、處置資產、債權清收及再融資等方式籌集債務償付資金,公司整體債務規模有所壓縮,但后續仍面臨較大的債務償付壓力。
目前,云南康旅的子公司云南水務投資股份有限公司持有的錢江生化(600796.SH)股份被司法凍結。
在資產質量方面,云南康旅應收類款項占總資產的比例較高,資金占用規模大,同期末受限資產對其資產流動性造成影響。
加之,云南康旅持有的可變現股權進一步減少,以及受房地產行業收緊等因素影響,其剩余資產的處置變現難度加大,仍面臨很大的流動性壓力。
此外,云南康旅對外擔保規模大,存在一定或有負債風險。
截至2022年3月底,除對商品房承購人的階段性擔保外,云南康旅對下屬子公司擔 保余額合計397.07億元,對集團外擔保余額合計79.78億元,對外擔保比率為13.85%。
于是,債務壓頂的云南康旅,2019年擬引入保利集團參與混改。
2019年7月,云南省人民政府與保利集團簽署了戰略合作協議,后者擬參與云南康旅集團層面的混合所有制改革。但戰略合作協議中對本次混合所有制改革的合作方式、持股比例等事項尚未明確。
2021年末,有消息稱云南康旅在接洽央企商談戰投事宜。
值得注意的是,當年12月28日云南省人民政府新組建的云南省綠色城市更新集團、云南省健康產業發展集團、云南省綠色環保產業集團、云南省綠色能源產業集團掛牌,未來其資源調配能力以及預期可以獲得的支持力度和支持方式存在一定的不確定性。
總得來看,云南康旅經營業績連續虧損,對債務和利息的保障能力下降;財務杠桿高位運行,短期償債壓力大;外部融資環境變化,再融資壓力較大。
債務化解
業內人士預計,未來云南康旅的債務方案可能參考重慶市能源投資集團有限公司(以下簡稱“重慶能投”)。
重慶能投由原重慶煤炭集團、重慶建投、重慶燃氣于2006年整合組建而成,是重慶市集能源投資、開發、建設、運營、服務為一體的大型能源企業。

2022年4月11日,據重慶破產法庭,重慶能投等16家國有企業以已具備破產原因但具有重整價值及可行性為由,分別向重慶市第五中級人民法院申請破產重整,并同時提出預重整申請。
此前,2021年11月重慶能投已全額贖回2022年3月到期的4.89億美元債,以及2022年7月到期的5億規模“20渝能01”。
2022年8月,華潤集團以戰略投資者身份入主重慶能投。
重慶能投的債務風險暴露于2021年初。
2021年3月,重慶能投9.15億商業票據違約,引發市場廣泛關注,市場擔心這家“重慶最大煤企”會成為第二個永煤。
彼時,重慶能投到期的平安銀行銀行承兌匯票6.85億元、浙商銀行信用證2.3億元無資金歸還,形成違約。
隨后,重慶能投存續5億美元債大幅下跌,惠譽將其評級從BBB級下調至C級,最終下調至RD級。
不久,重慶能投成立債委會,在重慶市政府的努力下,大多數機構對其貸款進行展期,并降低利率。(作者微信:littlebond1)
注:文章為作者獨立觀點,不代表資產界立場。
題圖來自 Pexels,基于 CC0 協議
本文由“小債看市”投稿資產界,并經資產界編輯發布。版權歸原作者所有,未經授權,請勿轉載,謝謝!

小債看市 











