鐺煮山川,粟藏世界,有明月清風知此音。呵呵笑,笑釀成白酒,散盡黃金。
作者:任莊主
來源:國行投研室(ID:jinrongjianghu123123)
【正文】
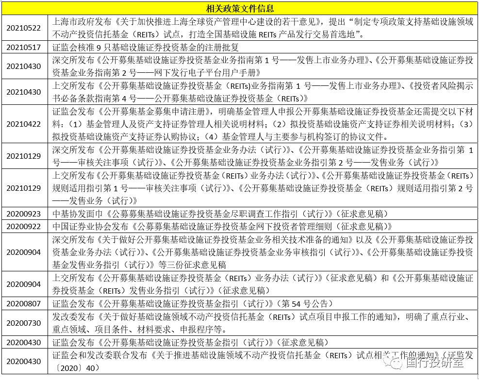
2021年5月17日,證監會核準9只基礎設施證券投資基金(以下稱公募REITs,即Real Estate Investment Trusts )的注冊批復,在完成詢價后,5月31日便要向公眾投資者發售。
實際上自2020年4月30日證監會和發改委發布相關文件后,這一罕見采取詢價環節和投向基礎設施領域的公募基金便備受關注,本報告嘗試利用已有政策文件和9只公募REITs的相關信息對公募REITs進行全面剖析。
一、首批9只公募REITs產品要點全解
目前這9只公募REITs產品均已完成了路演(5月19日至5月22日)、詢價(5月24日-25日),并計劃于5月31日(周一)進行公開發售(上市日期為6月中下旬)。而從詢價情況來看,均超額認購,表明市場對這類產品較為期待。
(一)根據認購價格和募集份額計算,9只公募REITs產品的募集金額合計為314.03億元,最高者為91.14億元(平安廣州交投廣河高速公路封閉式基礎設施證券投資基金),最低者為13.38億元(中航首鋼生物質封閉式基礎設施證券投資基金)。
(二)從認購價格來看,最高為13.38元(中航首鋼生物質封閉式基礎設施證券投資基金)和13.02元(平安廣州交投廣河高速公路封閉式基礎設施證券投資基金),最低為2.30元(紅土創新鹽田港倉儲物流封閉式基礎設施證券投資基金)和2.31元(博時招商蛇口產業園封閉式基礎設施證券投資基金)。
(三)從認購倍數來看,最高為15.31倍(博時招商蛇口產業園封閉式基礎設施證券投資基金),最低為3.61倍(東吳蘇州工業園區產業園封閉式基礎設施證券投資基金)。

(四)首批9只公募REITs的基金管理人包括8家公募基金和1家券商資管子公司(浙商證券資管),基金托管人則分別為招行(托管7只公募REITs產品)、工行(托管1只)和興業銀行(托管1只)。其中,管理人費率從0.10%-0.70%不等,托管人費率從0.01%-0.05%不等。
(五)由于投向底層資產為基礎設施(如產業園區、高速公路、倉儲物流等),因此期限較長,20年至100年不等,目前9只公募REITs均為契約型封閉式,且封閉期內不得辦理申購與贖回,也即不存在申購費與贖回費。

(五)從目前9只公募REITs產品的代銷機構來看,基本上以券商為主,少量為銀行和三方獨立基金銷售機構。其中涉及到的銀行也主要為招商銀行、興業銀行、平安銀行、北京銀行與華夏銀行等。

二、9只公募REITs的基金架構圖
為有效理解各只公募REITs產品,現將各產品招募說明書中的基金架構圖匯總如下:
(一)紅土創新鹽田港倉儲物封閉式基礎設施證券投資基金

(二)平安廣州交投廣河高速公路封閉式基礎設施證券投資基金

(三)博時招商蛇口產業園封閉式基礎設施證券投資基金

(四)中航首鋼生物質封閉式基礎設施證券投資基金

(五)富國首創水務封閉式基礎設施證券投資基金

(六)華安張江光大園封閉式基礎設施證券投資基金(含反向吸收合并后)


(七)中金普洛斯倉儲物流封閉式基礎設施證券投資基金

(八)浙商證券滬杭甬杭徽高速封閉式基礎設施證券投資基金

三、全面剖析公募REITs
(一)何為公募REITs?
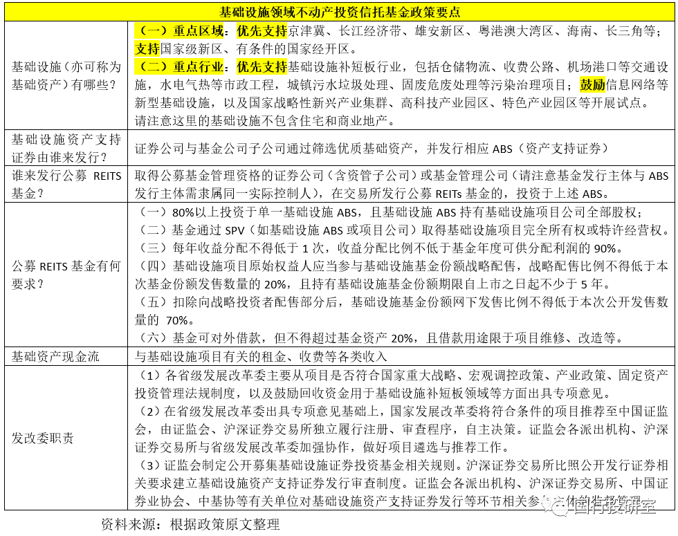
1、公募REITs(即不動產投資信托基金)產生于美國20世紀60年代,投資領域包括房地產、酒店商場、工業地產、基礎設施等。因此我國推出公募REITs實際上是借鑒了國外的經驗,彌補這一空白。不過和國外不同的是,我國公募REITs的底層資產是從基礎設施領域開始,而非地產。
2、我國經歷了前期私募REITs(或叫類REITs)探索到公募REITs試點的階段,如上交所便有超過30單的類REITs產品(涉及倉儲物流、高速公路等不動產)。
3、公募REITs的本質是公募基金,是進行公開募集和上市交易的標準化投融資產品,即基金投資者通過公募REITs間接持有基礎設施項目公司的股權,而當前政策所設計的SPV、基礎設施支持證券等是為了避開公募基金的投向限制(公募基金只能投資標準化資產)。

4、公募REITs的產品模式大致可以表述為:
(1)城投平臺、國有企業、項目公司等市場主體通過銀行貸款、發行債券、非標融資等方式獲得融資,進行基礎設施建設,形成一系列存量基礎設施項目。建設完成后通過使用者收費(如租金)等形式獲得穩定的現金流等。
(2)上述市場主體將符合條件的基礎設施項目轉讓給基礎設施資產支持計劃(證券公司與基金公司子公司發行),實現資產出表,獲得資金回收。
(3)具有公募基金管理資格的證券公司(含資管子公司)與基金管理公司以此為基礎設立公募基礎設施REITS基金,向戰略投資者(含原始權益人)、網下機構者與公眾者投資者募集資金,并通過上述資產支持計劃投向基礎設施項目,持有基礎設施項目所有權與經營權。
(4)市場主體通過公募REITs基金等實現資金回報,并以此回報的資金進行基礎設施再投資,進一步ABS,以此實現投資的良性循環。
(二)公募REITs產品要點有哪些?
1、80%以上的資金投資于基礎設施資產支持證券,并持有其全部份額。同時通過基礎設施資產支持證券持有基礎設施項目公司全部股權。
2、采取封閉式運作(如目前9只公募REITs均為契約型封閉式),且封閉期較長、封閉期內不辦理申購與贖回業務(不存在申購費與贖回費),但上市后可以通過二級市場交易。
3、根據交易所管理辦法,公募REITs上市首日有30%的漲跌幅限制和后續交易日10%的漲跌幅限制。
4、公募REITs主要涉及六類參與主體,即原始權益人(基礎設施項目的原所有人)、基金管理人(對基礎資產進行盡職調查以及對基礎資產進行運營維護)、資產支持證券管理人、托管人(為公募基金和資產支持專項計劃提供資金保管服務)、外部管理機構(或有)以及財務顧問、會所、律所、評估機構等中介機構。
5、公募REITs沒有固定利息回報,其收益主要來源于持有期間分紅收益和資產價值提升帶來的份額價值增值,且具有強制分紅要求(每年至少一次),即收益分配比例不得低于基礎設施項目年度可供分配金額的90%。
6、在申報和證監會注冊之前,各省級發改委應出具專項意見。
7、和一般公募基金相比,公募REITs和一般公募基金有如下幾個區別:
(1)公募REITs的投資標的為基礎設施項目資產支持證券,其底層資產為成熟優質、運營穩定的基礎設施項目,而一般公募基金的投資標的為股票、債券等。
(2)公募REITs的收益來源主要為分紅收益和資產增值收益,而一般公募基金的收益則主要有股息、利息收益以及資本利得收益等。
(3)公募REITs的投資人更關注項目,而一般公募基金的投資人更依賴基金管理人。

(三)基礎設施項目應滿足哪些條件?
前面已經指出,與一般公募基金不同的是,公募REITs主要投資于基礎設施項目,因此對投資者來說,基礎設施項目的運營情況最為重要。
1、權屬應當清晰,資產范圍明確,原始權益人或所屬項目公司具有合法持有底層資產的財產權利。
2、應當已完成竣工驗收,規劃、用地、環評等審批、核準、備案、登記及其他應辦理的前期各項工作手續完備。
3、運營時間原則上不低于3年,現金流持續穩定且來源合理分散,投資回報良好,近3年內總體保持盈利或經營性凈現金流為正。
4、預計未來3年凈現金流分派率(預計年度可分配現金流/目標不動產評估凈值)原則上不低于4%。
5、若為產業園、倉儲物流、數據中心等依托租賃收入的基礎設施項目,近3年出租率應較高,應主要關注出租率、租約期限、租金價格、租金收繳率、承租人分布以及主要承租人資信狀況等。
6、若為收費公路、污水處理等依托收費收入的基礎設施項目,近3年運營收入較高或保持增長,應關注主要產品或服務價格、銷售數量變動情況,使用者分布以及主要使用者資信狀況。
7、PPP項目申報還需要符合特別條件。
(1)2015年以后批復實施的PPP項目,應符合國家關于規范有序推廣PPP模式的規定。
(2)2016年以來批復實施的特許經營項目,應符合《基礎設施和公用事業特許經營管理辦法》有關規定。此前BOT、TOT、股權投資等模式實施的特許經營項目,應符合當時國家關于固定資產投資建設、特許經營管理等相關規定。
(3)收入來源以使用者付費(包括按照穿透原則實質為使用者支付的費用)為主,收入來源含地方政府補貼的,需在依法依規簽訂的PPP合同特許經營協議中有明確約定。
(4)PPP項目運營穩健正常,未出現暫停運營等重大問題或重大合同糾紛。
(四)公募REITs的發售環節是怎樣的?
公募REITs的發售過程類似于IPO,即采取詢價模式發售。
1、公募REITs采取網下詢價的方式確定基金份額認購價格,公眾投資者以詢價確定的認購價格參與認購。具體分為戰略定向配售(不低于20%)、網下詢價并定價、網下投資者詢價發售(不低于56%)以及公眾投資者定價發售(不超過24%)等環節。
2、發售環節,基金管理人會披露基金詢價公告、招募說明書、基金產品資料概要、基金合同、托管協議等文件。
3、參與網下詢價的投資者主要為專業機構投資者。
4、原始權益人或其同一控制下的關聯方,以及符合網下投資者要求的專業機構投資者可以參與戰略配售。其中,證券投資基金、理財產品和其他資管產品可以參與網下詢價。
5、基金管理人、財務顧問根據所有網下投資者報價的中位數和加權平均數(剔除不符合條件的報價及對應的擬認購數量)確定認購價格并及時公告。
(五)公募REITs的認購規則與鎖定期限制
1、為實現原始權益人與普通投資者的利益綁定,原始權益人或其同一控制下的關聯方合計參與戰配的比例合計不得低于發售數量的20%,其中發售總量的20%部分持有期為自上市之日起不少于60個月、超過20%的部分持有期自上市之日起不少于36個月,且持有期間基金份額不允許質押。
2、其他機構投資者的戰配比例由基金管理人確定,且持有期限自上市之日起不少于12個月。其中,公眾投資者參與認購的比例不得超過24%,即(100%-20%的戰略配售)*(100%-70%網下機構)
3、網下投資者和公眾投資者應在募集期內認購(以詢價確定的價格),募集期原則上不超過5個交易日(每個交易日的9:00-15:00)。認購包括場外與場內兩種方式,其中場外是指通過基金公司的直銷網點及代銷機構認購。
4、公眾投資者可以通過券商、基金管理人及代銷機構認購,認購方式與LOF一致,只需要持有交易所股票賬戶或基金賬戶即可。
(六)公募REITs涉及到哪些費用?
公募REITs涉及到兩部分費用,即基金銷售相關費用和運作相關費用。
1、基金銷售相關費用,即在投資者認購基金過程中收取的認購費用,一般是按認購金額區間設定不同費率。由于公募REITs為封閉式基金,不開放申購與贖回,因此不存在申購費與贖回費。
2、運作費用主要包括固定管理費、托管費以及浮動管理費。
(七)公募REITs的投資性價比為何?
1、公募REITs的投資收益主要來源于兩個方面:
(1)每年相對穩定的現金流收益,即固定的收益分配比率(即每年至少收益分配一次以及收益分配比例不低于基金年度可供分配利潤的90%)。其中,2020年8月發改委發布的《關于做好基礎設施領域不動產投資信托基金(REITs)試點項目申報工作的通知》明確了項目預計未來3年凈現金流分派率(預計年度可分配現金流/目標不動產評估凈值)原則上不低于4%。
而從9只公募REITs產品來看,預計現金流分派率4-12%之間。
(2)基金份額帶來的資本利得收益。
2、公募REITs的風險主要來源于以下幾個方面:
(1)相較于一般公募基金,公募REITs由于80%投向基礎設施類資產,因此其集中度風險一般較高;
(2)底層資產的項目運營風險,底層資產的市場價值每年評估1次,近三年的項目現金流情況會對公募REITs價值估值具有錨定作用。
(3)除流動性風險和集中度風險外,基礎設施項目還會涉及到較復雜的政策和稅收風險。
因此投資者在認購REITs應持續關注項目底層資產的運營情況。
四、公募REITs政策背景:盤活基礎設施存量、拓寬增量基礎設施資金來源
公募REITs是標準化證券,其目的是盤活我國龐大的基礎設施存量資產、并拓寬增量基礎設施項目的資金來源和降低杠桿水平。
(一)通過公募REITs和基礎設施項目ABS盤活大量基礎設施存量資產
過去很長一段時期我國的經濟發展是靠基礎設施項目推動起來的,由此形成了大量基礎設施項目,吸納并占用了大量金融資源,導致金融資源分配較為不均衡。此次通過公募REITs和基礎設施項目ABS可以有效地將存量基礎設施項目盤活,相當于另外構建了一個基礎設施項目的二級市場,不僅為投資者的大類資產配置提供了新的投資品種,也為公眾投資者參與基礎設施項目提供了有效渠道,亦有利于對基礎設施項目進行市場定價。
(二)變革現有基建投融資模式,拓寬基礎設施項目的資金來源渠道
公募REITs的推出實際上是對基建投融資模式領域的一種變革。傳統基建投資主要有城投平臺、國企等市場主體來運作,而其融資方式則主要通過銀行貸款、發行債券以及非標等方式完成。這種模式下,地方政府債務壓力不斷增大、杠桿率不斷提升、對銀行等間接金融體系的依賴程度也越來越高,使得金融風險不斷累積。即便通過提升地方政府專項債資金用作項目資本金的比例(降低項目自身的資本金要求)、降低基建項目自身的資本金比例(提高項目資本金來源)等最近的兩種做法也沒辦法從根本上緩解債務壓力。
此次通過在交易所市場發行公募REITs基金,一定程度上實現了基礎設施項目的權益融資,或將其存量基礎設施項目最初的債權融資轉換成了權益融資,極大地化解了債務風險。特別是由于公募REITs基金在交易所市場上募集的資金會通過基礎設施ABS等SPV的形式再次回流至城投平臺、國有企業和項目主體(即原始權益人),意味著原基礎設施項目的承載主體真正實現了退出,并可進一步利用此回流資金開展新的基礎設施項目建設。
五、前景展望
公募REITs基金的推出是為了拓寬基礎設施項目的融資渠道、豐富融資方式,并寄希望通過資本市場來降低債務風險,調動全社會資金為基礎設施建設服務。
(一)對承載優質基礎設施項目的城投平臺、國有企業等是絕對利好
公募REITS是基礎設施項目的一種融資方式,因此這對基礎設施項目的承載主體顯然是利好,而城投平臺、國有企業等通常是基礎設施項目的主要推動力量。公募REITs推出后,意味著原有的城投平臺、國有企業可以通過將基礎設施項目轉讓給SPV(基礎設施項目ABS)實現退出,相當于拓寬了這類城投平臺、國有企業的融資渠道。特別是對于這類主體來說,其可以通過開展基礎設施項目、公募REITs等形式滾動實現投資的良性循環,是穩投資和降杠桿的重要舉措。
(二)對城市群、高新區、經開區、產業園區等國家經濟區是利好
中國未來經濟發展的主要推動力量是城市群、高新區、經開區等各類國家級經濟區域,而這些也是優質基礎設施項目和公募REITs的主要聚焦領域。例如,2020年8月發改委發布的《關于做好基礎設施領域不動產投資信托基金(REITs)試點項目申報工作的通知》便明確公募REUTs優先支持位于《京津冀協同發展規劃綱要》《河北雄安新區規劃綱要》《長江經濟帶發展規劃綱要》《粵港澳大灣區發展規劃綱要》《長江三角洲區域一體化發展規劃綱要》《海南自由貿易港建設總體方案》、國家級新區、國家級經開區等國家重大戰略區域范圍內的基礎設施項目,優先支持基礎設施補短板項目,鼓勵新型基礎設施項目以及國家戰略性新興產業集群、高科技產業園、特色產業園等開展試點。
(三)公募REITs的底層資產拓寬至地產是未來方向
目前公募REITs的底層資產不包括住宅和商業地產,不過未來應值得期待。理由如下:
1、從全球經驗來看,REITs最早是集中在商業地產而非基礎設施領域,且在運行過程中前者也一直保持著較高的份額,基礎設施領域的REITs比例僅有20%。
2、對于我國而言,基礎設施領域與房地產領域之間有著密不可分的關系,二者在發展方向和路徑上即便不同步也不會相差太遠。
3、我國房地產市場長效機制的建立已成為國家戰略,其中租售并舉是主要方向,在發展租賃住房市場的過程中,以租賃住房和商業地產為基礎的持有型房地產REITs亦將有較大的發展空間。
4、目前之所以未推出房地產公募REITs,其原因主要是公募REITs是一種融資方式,若在當前推動房地產公募REITs,與政策導向不符。
5、房地產信托基金的歷史更為悠久,特別是早在美國次貸危機后,房地產信托基點試點的問題便已基本成型。例如,2009年1月6日,央行金融市場司副司長霍穎勵便表示“人民銀行最近幾年來一直會同有關部門進行研究,現在已經形成了初步的試點總體構架”。只不過受次貸危機影響,當時市場對結構性產品有一定顧慮。其中2017年以來,住房租賃REITs產品便已加速獲批。而2016年6月國務院發布的《關于加快培育和發展住房租賃市場的若干意見》便明確提出“穩步推進房地產投資信托基金(REITs)試點”。
(四)銀行該如何參與基礎設施領域公募REITs?
基礎設施基金ABS和公募REITs化后,意味著部分優質資產將被拿到交易所市場定價,相當于部分資產被證監會體系下的金融機侵蝕,對此商業銀行本身應該要有危機感。當然銀行也會積極參與公募REITs,大致的參與方式如下:
1、做好相關客戶與項目儲備
政策向哪方面傾斜、哪些客戶或區域更為受益,銀行也應該往哪個方向努力。如之前所述,公募REITs基金的推動對承載優質基礎設施項目的市政主體(如城投平臺、國有企業等)以及城市群、高新區、經開區、產業園等國家區域有明顯利好效應,因此銀行也應該在這一方向做好相應項目儲備。畢竟與此相關的客戶對資金的調動能力也更強。
2、一級市場:客戶推介、托管與監管、過橋融資、項目儲備等服務
(1)可以通過大量拓寬承載基礎設施項目的市場主體(如城投平臺、國有企業、項目公司等),并將有發行REITs需求的客戶推介給券商或基金公司,以收取手續費,相當于幫助客戶拓寬融資渠道。
(2)由于REITs基金為封閉式運作,商業銀行還可以借此提供諸如租金和收費資金的托管和監管服務,或者對現金流提供保證融資服務。
(3)由于公募REITs基金向SPV收購基礎設施項目所有權或特許經營權需要大量資金,銀行可以為其提供短期過橋融資服務。
(4)銀行可以通過加強與地方政府及相關部門之間的合作,拓展城投平臺、國有企業、項目公司等市場主體,并向其提供基礎設施項目貸款,作為項目儲備,后續則通過基礎設施基金ABS以及公募REITs基金等形式實現出表。
3、二級市場:可以將其作為大類資產配置的一部分,平滑收益波動
(1)公募REITs基金需要將其募集資金的80%投向單一基礎設施項目,并將應稅收入的90%以上以分紅形式分配給投資者,同時基礎設施項目的運營期限一般較好,因此公募REITs的收益更穩定,表面上看是權益類資產,實際上收益的穩定性要更優,介入股債之間,具有分散風險的作用,完全可以將其作為大類資產配置的一部分,以平滑收益的波動。
(2)發行公募REITs基金的券商與基金公司比較擅長于標準化資產的處置,但對非標準化資產來說則顯得無能為力,而商業銀行則更擅長處置非標準化資產,因此在這方面商業銀行與券商、基金公司之間應該會有更多的合作機會(如代銷)。
附件:公募REITs相關政策文件梳理

【完】
注:文章為作者獨立觀點,不代表資產界立場。
題圖來自 Pexels,基于 CC0 協議
本文由“任博宏觀倫道”投稿資產界,并經資產界編輯發布。版權歸原作者所有,未經授權,請勿轉載,謝謝!
原標題: 公募REITs手冊

任博宏觀倫道 











