鐺煮山川,粟藏世界,有明月清風知此音。呵呵笑,笑釀成白酒,散盡黃金。
作者:安曉敏王碩
主要內容
4月18日,中國人民銀行、國家外匯管理局印發《關于做好疫情防控和經濟社會發展金融服務的通知》(以下簡稱“央行23條”),提到了“要在風險可控、依法合規的前提下,按市場化原則保障融資平臺公司合理融資需求,不得盲目抽貸、壓貸或停貸,保障在建項目順利實施”。我們認為,此次央行23條僅是針對資金供給端的邊際放松。
近年城投政策的主基調一直未變——遏制隱性債務增量,妥善處置和化解隱性債務存量,防范城投債務風險。但政策直接“作用點”由2018年之前的資金需求端開始向資金供給端及債券供給端轉變。針對城投公司的資金需求端,政策一直收緊,從未放松;而針對資金供給端則“有松有緊”。2022年以來針對債券供給端的政策繼續收緊,后續城投債凈融資規模能否同比增加,仍取決于發改委、滬深交易所、銀行間交易商協會等相關監管機構的政策。
一、城投債政策“作用點”,從“需求端”轉向“供給端”
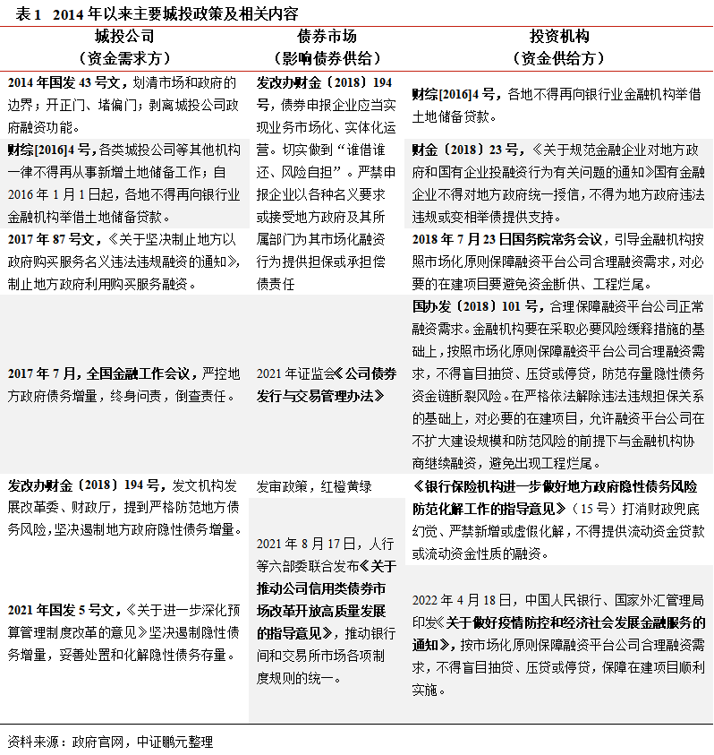
城投債的參與方主要包括城投公司、投資機構和債券市場(包含各中介及審核、發行的監管機構),從資金角度來看,城投公司屬于資金的需求方,投資機構屬于資金的供給方,債券市場影響城投債的供給。本文簡要梳理了2014年以來主要的城投政策,按照政策的直接“作用點”,做如下分類:

近年來城投債政策的主基調一直未變——遏制隱性債務增量,妥善處置和化解隱性債務存量,防范城投債務風險。2022年4月19日,習近平主席主持召開中央全面深化改革委員會第二十五次會議,會議再次強調要壓實地方各級政府風險防控責任,完善防范化解隱性債務風險長效機制,堅決遏制隱性債務增量,從嚴查處違法違規舉債融資行為。通過政策梳理發現,2018年以前,收緊政策直接“作用點”主要是城投公司的資金需求端,2018年開始針對資金供給端及債券的供給端,包括財金〔2018〕23號、銀保監會15號文及交易所發審政策。從政策松緊周期來看,針對城投公司的資金需求端,政策一直是收緊的,從未放松;而針對資金供給端,以財金〔2018〕23號文為標志,開始在資金供給端收緊,以2018年7月23日國務院常務會議、國辦發〔2018〕101號文為標志,在資金供給端放松,而銀保監會15號文,又在資金供給端收緊,此次央行23條,則是針對資金供給端的邊際放松。
二、“央行23條”是針對資金供給端的邊際放松,但最終效果還要看后續相關配套政策
2022年4月18日,中國人民銀行、國家外匯管理局印發《關于做好疫情防控和經濟社會發展金融服務的通知》,其中第11條提到“金融機構要主動對接重大項目,加大對水利、交通、管網、市政基礎設施等領域惠民生、補短板項目和第五代移動通信(5G)、工業互聯網、數據中心等新型基礎設施建設的支持,推動新開工項目盡快開工,實現實物工作量;要在風險可控、依法合規的前提下,按市場化原則保障融資平臺公司合理融資需求,不得盲目抽貸、壓貸或停貸,保障在建項目順利實施”。這個政策針對的是城投資金供給端的邊際放松,對比2018年同樣針對資金供給端的邊際放松政策,都提到了不得盲目抽貸、壓貸或停貸,保障在建項目順利實施。但2018年7月23日國務院常務會議及國辦發〔2018〕101號提到了防范存量隱性債務資金鏈斷裂風險,避免出現工程爛尾,而此次針對融資平臺公司的建設項目提到了推動新開工項目盡快開工,保障在建項目順利實施。從文字上看,央行23條未提“資金鏈斷裂風險”、“工程爛尾”,只是說“保障在建項目順利實施”。另外,2018年4月,資管新規正式發布,城投公司非標資金接續困難,部分區域的城投公司接連出現“非標違約”事件,而本次政策收緊周期中,城投公司尚未出現大的風險事件,因此城投公司此次面對的壓力或者風險并沒有2018年時候大。
從債券供給來看,2022年以來交易所公司債終止審查項目大幅增加,2022年一季度城投債發行規模及凈融資額分別為14,170.38億元和6,021.76億元,同比分別下降了8.65%和15.78%,從數據上來看,滬深交易所、銀行間交易商協會在收緊城投債融資。后續城投債凈融資規模能否同比增加,仍取決于后續發改委、滬深交易所、銀行間交易商協會等相關監管機構的政策。
注:文章為作者獨立觀點,不代表資產界立場。
題圖來自 Pexels,基于 CC0 協議
本文由“中證鵬元評級”投稿資產界,并經資產界編輯發布。版權歸原作者所有,未經授權,請勿轉載,謝謝!

中證鵬元評級 











