鐺煮山川,粟藏世界,有明月清風知此音。呵呵笑,笑釀成白酒,散盡黃金。
作者:金融部
來源:聯合資信(ID:lianheratings)
近日,銀保監會發布了《銀行保險機構大股東行為監管辦法(試行)》(以下簡稱“《大股東監管辦法》”),該《大股東監管辦法》明確了大股東的定義,同時對大股東的持股行為、治理行為、交易行為以及責任義務進行了約束,并通過明確銀行保險機構職責及監督管理措施,加強銀行保險機構公司治理監管、規范大股東行為,保護銀行保險機構及利益相關者合法權益。
本文將從保險公司的角度,首先介紹《大股東監管辦法》施行的背景,同時將《大股東監管辦法》與《保險公司股權管理辦法》(以下簡稱“《股權管理辦法》”)兩個政策進行梳理與對比,最后對《大股東監管辦法》所產生的影響以及影響程度進行分析。
部分保險公司在股權管理、公司治理、關聯交易管理等方面存在一定問題。保險資金具有長期、穩定、規模大等優勢,對服務實體經濟、促進資本市場穩定發展具有重要作用。而由于保險資金的這一特性,存在部分投資者通過直接投資和多層嵌套等違規持股方式組合持有大份額保險公司股份,進而達到干預公司經營的目的,或利用關聯交易進行利益輸送和資產轉移,將保險公司異化為融資平臺。近年來,銀保監會持續加大對保險公司股東股權亂象的監督與管理,但部分保險公司仍存在較多問題。在股權管理方面,部分保險公司存在股權關系不真實透明、資本不實和股權質押超限的情況。此類保險公司股東通過交叉持股、代持股權、超比例持股等行為,隱藏實際控制人和股東之間的關聯關系,以此逃避監管機構的約束與管理;或利用非自有資金入股、挪用保險資金自我注資等,造成虛增資本的情況,削弱了保險公司風險抵御能力及未來業務發展穩定性;此外,部分股東由于自身現金流緊張,將保險公司股權進行大比例質押,從而導致保險公司股權質押比例超限,影響保險公司股權結構的穩定性。
在公司治理方面,部分保險公司出現實際控制人凌駕于公司治理之上、不當干預或者限制保險公司經營活動的行為。保險公司屬于初期資金投入規模大、短期很難實現收益、同時需要一定規模的資本金維持長期穩定經營的金融機構。而部分股東無金融機構管理經驗,較為看重中短期利潤回報,易出現不當干預公司經營的行為,例如要求保險公司開展特定保險業務或者違規資金運用業務,這對保險公司戰略施行、未來經營穩定性均產生較大負面影響。在關聯交易管理方面,部分保險公司股東利用關聯交易進行利益輸送和資產轉移,同時通過掩蓋關聯關系、拆分交易、嵌套交易拉長融資鏈條等方式規避關聯交易審查。上述行為通過不當關聯交易及規避監管審查等手段,將保險公司異化為自身的融資平臺,加大了保險公司經營風險,同時不利于資本市場健康發展。
股東自身實力或增資意愿不強,造成保險公司增資困難。由于保險公司業務發展對資本消耗較大,因此隨著分支機構的逐步開立、保險及投資業務規模的持續增長,保險公司對資本需求力度將持續擴大;且存在成立時間較短的中小保險公司資本的內生能力較弱現象。因此,為保障保險公司正常經營,監管規定在保險公司償付能力不足時,股東負有增資義務。但部分保險公司股東自身資本實力不強,沒有對保險公司持續注資的能力,同時如果各方股東持股比例均較小,則各方股東增資意愿均較弱。若出現股東增資困難導致保險公司償付能力不足的情況,則保險公司在分支機構設立、保險品種申報、投資業務資質等方面均會受到限制,進而限制了保險公司未來業務的持續健康發展。
部分保險公司由于股權結構分散,導致監管力度不足。近年來,為防控金融機構風險、保證資本市場健康發展,監管機構持續加大對保險公司股東股權亂象的監督與管理,出臺了《保險公司股權管理辦法》等制度文件。但對于部分保險公司股權結構較為分散,大量對公司有重大影響的股東只能按照主要股東(5%)的標準實施監督,從而出現監管不足情況。
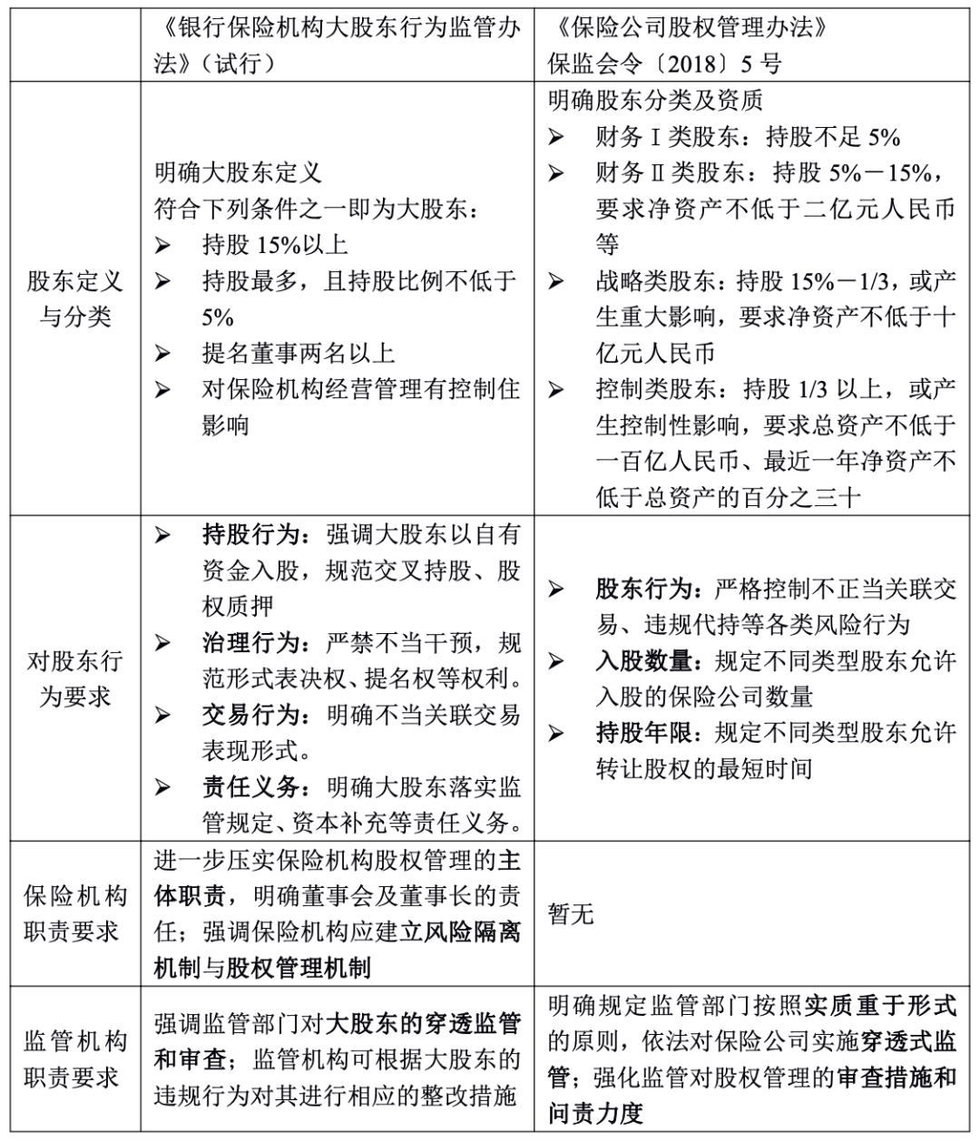
目前,對保險公司股權管理及股東行為起約束作用的監管規定主要是《大股東監管辦法》和《股權管理辦法》。對比來看,《股權管理辦法》對保險公司股東準入、股權管理、關聯交易等作出相應的監管規定;《大股東監管辦法》則重點從大股東角度出發,明確其責任義務,規范其股東行為,加強事中事后監管,是對現有股權監管制度的細化補充和完善統一。兩個制度的對比分析具體如下:

在股東定義與分類方面,《股權管理辦法》明確了股東的分類,以及不同類別股東的資產規模要求等。該辦法根據股東的持股比例和對保險公司經營管理的影響,將保險公司股東劃分為控制類、戰略類和財務Ⅱ類和財務Ⅰ類等四個類型,并對其采取不同的監管政策和標準,并且在規定各類股東具體的資格條件和入股資金要求的同時,建立股東準入負面清單。《大股東行為監管辦法》進一步明確了保險公司大股東的界定標準,將控股股東和部分需要重點監管的關鍵少數主要股東一并界定為“大股東”,并提出更為嚴格的監管標準。
在對股東行為要求方面,《股權管理辦法》主要從股東行為、入股數量以及持股年限三個方面明確了對股東的要求。關于股東行為,對股東行權過程嚴格監管,嚴格控制不正當關聯交易、違規代持、股權質押等各類風險行為。關于入股數量,規定同一投資人及其關聯方、一致行動人只能成為一家經營同類業務的保險公司的控制類股東,成為控制類股東和戰略類股東的家數合計不得超過兩家。
關于持股年限,規定控制類股東五年內不得轉讓股權,戰略類股東三年內不得轉讓股權,財務Ⅱ類股東二年內不得轉讓股權,財務Ⅰ類股東一年內不得轉讓股權,倒逼其聚焦保險主業經營。同時,在增資方面,《股權管理辦法》規定股東負有增資的義務,不能增資或者不增資的股東,應當同意其他股東或者投資人采取合理方案增資。《大股東監管辦法》分別從持股行為、治理行為、交易行為、責任義務等四個方面,進一步規范大股東行為,強化責任義務。其中,持股行為方面,強調大股東應當以自有資金入股,股權關系真實、透明,進一步規范交叉持股、股權質押等行為。治理行為方面,明確大股東參與公司治理的行為規范,要求支持獨立運作,嚴禁不當干預,支持黨的領導與公司治理有機融合,規范行使表決權、提名權等股東權利。交易行為方面,從大股東角度明確交易的行為規范以及不當關聯交易表現形式,要求履行交易管理和配合提供材料等相關義務。
責任義務方面,進一步明確大股東在落實監管規定、配合風險處置、信息報送、輿情管控、資本補充、股東權利協商等方面的責任義務。在資本補充方面,《大股東監管辦法》規定如保險機構無法通過增資以外的方式補充資本,大股東應當履行資本補充義務,不具備資本補充能力或不參與增資的,不得阻礙其他股東或投資人采取合理方案增資。
在對保險機構的職責要求方面,《大股東監管辦法》壓實保險機構股權管理的主體責任,明確董事會承擔股權管理的最終責任,董事長是處理股權事務的第一責任人;強調保險機構應當堅持獨立自主經營,建立有效的風險隔離機制,切實防范利益沖突和風險傳染;要求保險機構加強股權管理和關聯交易管理,重點關注大股東行為,并建立大股東權利義務清單、信息跟蹤核實、定期評估通報等機制,對濫用股東權利給保險機構造成損失的大股東,要依法追償,積極維護自身權益。《股權管理辦法》無對保險機構主體的詳細職責要求。
在對監管機構職責要求方面,《股權管理辦法》明確規定監管部門按照實質重于形式的原則,依法對保險公司實施穿透式監管。一是要求股東應逐層說明股權結構直至實際控制人。二是在股東資質方面,規定股東與其關聯方、一致行動人的持股比例合并計算。三是在資金來源方面,要求投資人不得通過設立持股機構等方式變相規避自有資金監管規定。四是在股東的實際控制人監管方面,要求主業為投資保險公司的股東,其實際控制人變更的,變更后的實際控制人應當符合股東的條件。同時,《股權管理辦法》通過事前披露、事中追查、事后問責等一系列監管手段,建立事前披露、事中追查、事后問責的全鏈條審查問責機制。《大股東監管辦法》強調銀保監會及其派出機構按照實質重于形式的原則,加強對保險機構大股東的穿透監管和審查,對涉及保險機構的違法違規行為依法采取監管措施。保險機構大股東違反規定的,銀保監會及其派出機構可責令限期改正,并視情況采取不同措施。如保險機構大股東及其關聯方利用關聯交易嚴重損害保險機構利益,危及資本充足率或償付能力的,銀保監會或其派出機構應當立即采取措施,限制或禁止保險機構與違規股東及其關聯方開展關聯交易,防止進一步損害銀行保險機構利益。
明確股東責任,加強股東行為規范。在既往政策中,銀保監會對保險公司股東準入、股權結構、資本真實性、穿透監管等方面進行了規范。本次《大股東監管辦法》的施行,進一步明確了大股東定義,以從大股東監管為切入點,明確大股東責任義務,從持股行為、治理行為、交易行為、責任義務等四個方面規范股東行為。《大股東監管辦法》對現有股權監管制度進行了進一步細化補充和完善統一,對整治部分保險公司股東股權管理問題和亂象、加大保險公司業務經營穩定性、發揮保險資金發揮長期穩定優勢等方面具有積極影響。
壓實保險機構股權管理的主體責任。與《股權管理辦法》相比,《大股東監管辦法》強調保險機構應獨立自主經營、避免股東行為凌駕于公司治理之上,同時要求保險機構加強股權管理和關聯交易管理,對濫用股東權利給保險機構造成損失的大股東依法追償。《大股東監管辦法》在監管報送、隔離機制、建立大股東信息檔案、大股東資質評估、損失追償等方面對保險公司行為進行了詳細規定與約束,強調了保險公司股權管理的主體責任,有利于保險公司在日常經營過程中,監督大股東規范行使權利,主動維護自身業務穩健經營與發展。
彌補監管短板,加強監督管理。《大股東監管辦法》對大股東進行了明確定義,彌補了對公司有重大影響的股東只能按照主要股東的標準實施監督這一監管短板,對大股東違規持股、不當干預公司經營治理、違規開展關聯交易等市場亂象進行整治,有利于防范化解潛在風險。
整體看,聯合資信認為,《大股東監管辦法》對保險公司股權管理制度進行了進一步完善,是銀保監會強化細分監管機制、規范市場秩序、維護金融穩定的重要舉措之一,通過明確保險公司大股東定義,從大股東行為、保險公司主體行為及監管行為三個方面進行了詳細規定,有助于維護保險公司及利益相關者合法權益,促進資本市場穩定發展。
注:文章為作者獨立觀點,不代表資產界立場。
題圖來自 Pexels,基于 CC0 協議
本文由“聯合資信”投稿資產界,并經資產界編輯發布。版權歸原作者所有,未經授權,請勿轉載,謝謝!

聯合資信 











