鐺煮山川,粟藏世界,有明月清風知此音。呵呵笑,笑釀成白酒,散盡黃金。
作者:債券民工在路上
來源:債券民工(ID:zhaiquanmg)
六一兒童節來了,信用債券市場的各種瓜也在今天撲面而來了,一時讓人有點應接不暇,讓吃瓜群眾一個個吃著看看:
1、2021年6月1日,四川藍光發展股份有限公司(以下簡稱“藍光發展”)發布公告,大公國際決定維持藍光發展主體信用等級AAA,評級展望調整為負面。評級展望調整為負面的主要原因是部分項目去化壓力較大、新增土地儲備規模減少、盈利能力有所下滑、短期償債壓力較大等。而在大公國際調整藍光發展的評級展望之前,標普于2021年5月31日將藍光發展的長期發行人信用評級從“B+”下調至“B-”,并置于負面信用觀察名單。

藍光發展作為主體信用AAA的大型房地產公司,目前國內信用債券市場存續債券13只,存續金額74.23億元。此次評級變化會對公司的融資產生直接的影響,后續債券發行難度大幅提高。而此前,據媒體報道藍光發展被曝部分非標產品逾期,旗下多只債券頻繁異動。

2、2021年6月1日,萬科董秘在深交所互動平臺中明確表示,萬科和泰禾的合作事宜最終能否達成取決于相關先決條件能否滿足,目前仍然存在不確定性。在2020年7月31日,深陷違約泥潭的泰禾集團公布了重磅消息:萬科正式入股泰禾集團,將持有泰禾集團19.9%股份。當時這筆交易存在明確的先決條件泰禾制定債務重組方案并與債權人達成一致、萬科對泰禾完成盡調且就發現問題的解決方案及擬議交易的方案達成一致。

而在5月31日,深交所向泰禾集團發出了年報問詢函,涉及利息資本化、減資事項、未歸還的債務明細、涉及訴訟、存貨跌價準備計提、股權投資及合作項目情況等12大項問題,對于泰禾的年報和未來發展進行了明確的關注問詢。
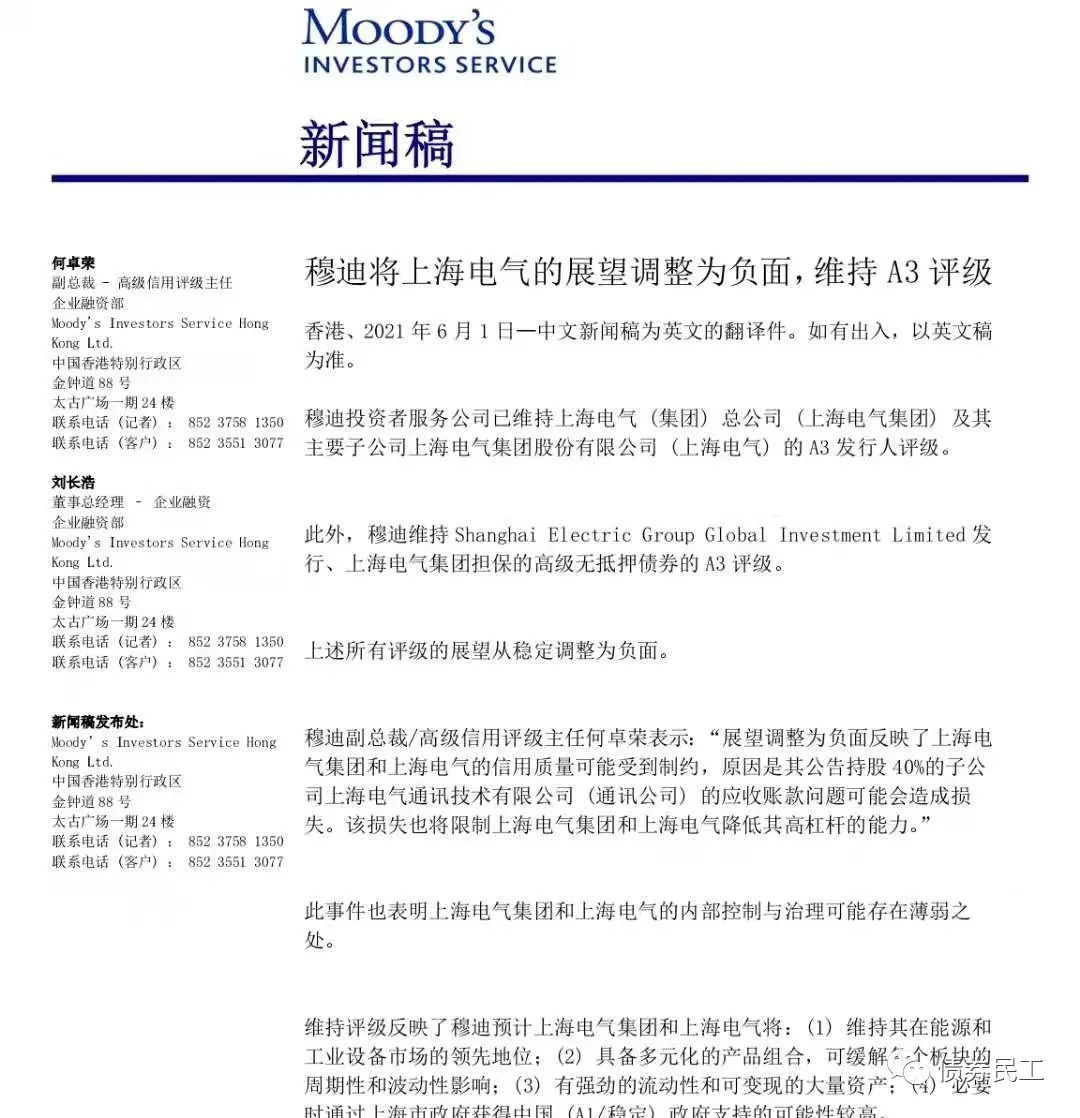
3、2021年6月1日,穆迪將上海電氣(集團)總公司及其核心子公司上海電氣集團股份有限公司的評級的展望從“穩定”調整為“負面”。在上海電氣集團股份有限公司5月31日的公告中,公司持股40%的控股子公司上海電氣通訊技術有限公司應收賬款普遍逾期,最終可能對公司造成83億元的損失。此次應收賬款逾期事件在市場上引起了較大的關注,后續進展和信息披露尤其引人注意。

注:文章為作者獨立觀點,不代表資產界立場。
題圖來自 Pexels,基于 CC0 協議
本文由“債券民工”投稿資產界,并經資產界編輯發布。版權歸原作者所有,未經授權,請勿轉載,謝謝!
原標題: 今天債券市場上的瓜有點多啊

債券民工 











