鐺煮山川,粟藏世界,有明月清風知此音。呵呵笑,笑釀成白酒,散盡黃金。
作者:債券民工在路上
來源:債券民工(ID:bondworker)
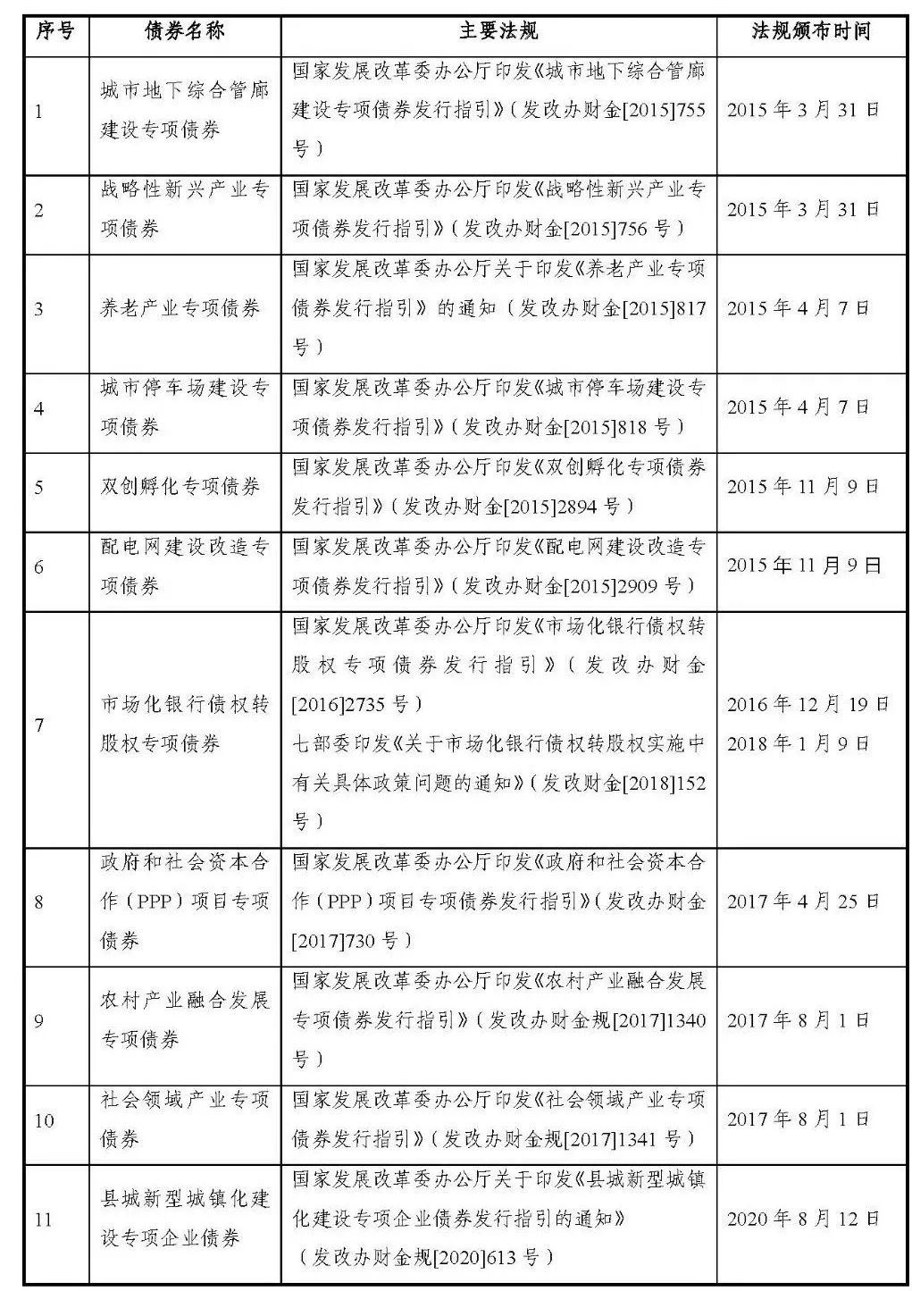
專項債券是國家發改委2015年開始推出的創新企業債券產品,2015年推出了6個專項債券品種,2016年推出了1個專項債券品種,2017年推出了3個專項債券品種,2018年至2019年無無新的專項債券品種,2020年推出了1個專項債品種。目前國家發改委專項債券已經有11個品種,主要監管法規和推出時間詳見下表:

本文主要分析債券名稱中帶有“專項債券”的企業債券品種自2015年以來的具體發行情況,對于綠色債券、項目收益債券和優質企業債券等特殊品種暫不梳理。
一、城市地下綜合管廊建設專項債券
城市地下綜合管廊建設專項債券國家發改委推出的第一個專項債券品種,募集資金用于市政公用管線的建設。自2015年推出以來,城市地下綜合管廊建設專項債券就受到了發行人和投資者的認可。
二、戰略性新興產業專項債券
戰略性新興產業專項債券指募集資金用于知識技術密集、物質資源消耗少、成長潛力大、綜合效益好的產業的企業債券。自該產品推出以來,申報的項目較少。
三、養老產業專項債券
養老產業專項債券支持專門為老年人提供生活照料、康復護理等服務的營利性或非營利性養老項目的企業債券。發行養老產業專項債券自2015年推出以來,在2016年發行數量和金額達到了最高峰,此后發行量一直呈下降趨勢。
四、城市停車場建設專項債券
城市停車場建設專項債券是指專門用于停車場建設項目的企業債券。自2015年推出以來就受到了發行人和投資者的認可,是發行數量和金額最多的專項債券品種。不過從2020年的數據來看,該產品發行量有了較大幅度的下降。
五、雙創孵化專項債券
雙創孵化專項債券募集資金用于涉及雙創孵化服務的新建基礎設施、擴容改造、系統提升、建立分園、收購現有設施并改造等項目的企業債券。自2015年推出以來,2016年發行數量和金額達到最高峰,然后呈斷崖式下降趨勢。
六、配電網建設改造專項債券
配電網建設改造專項債券募集資金用于電力需求穩定、未來收入可預測的配電網建設改造項目及相關裝備制造。由于該產品對于發行人和募投項目的要求較高,涉及的企業數量較少,因此自推出以來,暫無配電網建設改造專項債券發行記錄。
七、市場化銀行債權轉股權專項債券
市場化銀行債權轉股權專項債券的市場化債轉股實施機構主要是國有資本投資運營公司、地方資產管理公司,在發行人主體資質上限制較多。雖然總體發行數量不多,但是自2016年推以來,市場化銀行債權轉股權專項債券發行的金額呈上升趨勢。
八、政府和社會資本合作(PPP)項目專項債券
政府和社會資本合作(PPP)項目專項債券募集資金主要用于以特許經營、購買服務等PPP形式開展項目建設、運營的企業債券。自推出以來,該產品的發行數量和金額不高。
九、農村產業融合發展專項債券
農村產業融合發展專項債券,是指募集資金用于農村產業融合發展項目的企業債券。自推出以來,該產品的發行數量和金額不高。十、社會領域產業專項債券
社會領域產業專項債券,募集資金主要用于社會領域產業經營性項目建設,或者其他經營性領域配套社會領域產業相關設施建設的企業債券。自推出以來,該產品的發行數量和金額很低,但是呈快速增長趨勢,未來發展潛力較大。
十一、縣城新型城鎮化建設專項企業債券
縣城新型城鎮化建設專項企業債券由于可以通過企業信用直接發行,不用加擔保,因此自一推出就受到了市場的廣泛關注。縣城新型城鎮化建設專項企業債券已經有多只產品申報和發行。
注:文章為作者獨立觀點,不代表資產界立場。
題圖來自 Pexels,基于 CC0 協議
本文由“債券民工”投稿資產界,并經資產界編輯發布。版權歸原作者所有,未經授權,請勿轉載,謝謝!
原標題: 專項企業債券詳盡梳理

債券民工 











